Entanglement of Signal Paths via Noisy Superconducting Quantum Devices
Abstract
1. Introduction
2. Principles
2.1. Quantum Routing
2.2. Five-Qubit QECC
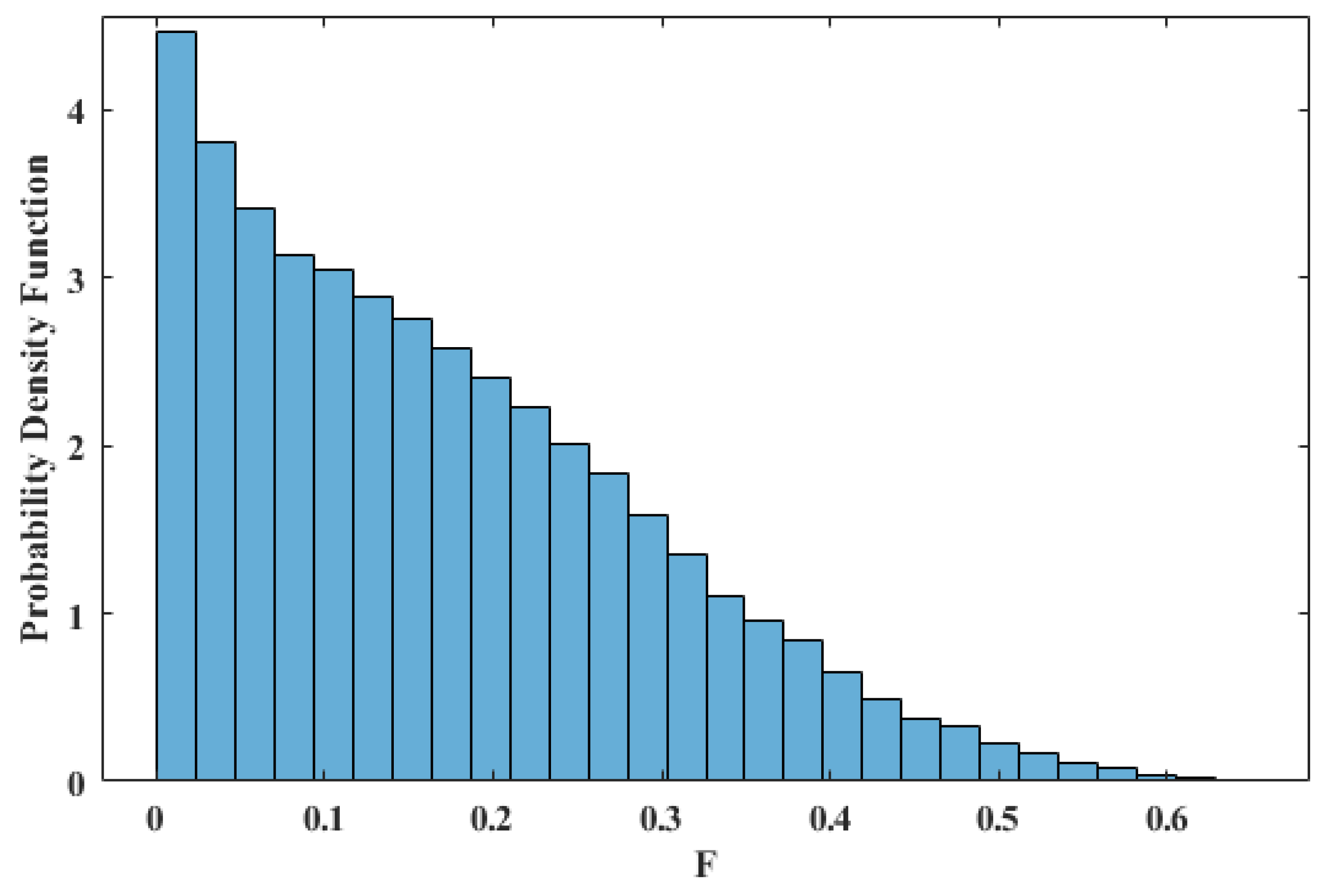
3. Experimental Results
3.1. Quantum Routing without QECC
3.2. Quantum Router with QECC
3.3. Discussion
4. Conclusions
Author Contributions
Funding
Institutional Review Board Statement
Informed Consent Statement
Data Availability Statement
Acknowledgments
Conflicts of Interest
Appendix A. Tomography Procedure
Appendix B. Transpilation
| Type | Matrix Representation |
|---|---|
| Single-qubit Gates 1 | I = , = , = , X = |
| Two-qubit Gate 2 | = |
References
- Beisel, M.; Barzen, J.; Leymann, F.; Truger, F.; Weder, B.; Yussupov, V. Configurable Readout Error Mitigation in Quantum Workflows. Electronics 2022, 11, 2983. [Google Scholar] [CrossRef]
- Steane, A. Multiple-Particle Interference and Quantum Error Correction. Proc. R. Soc. Lond. A 1996, 452, 2551–2577. [Google Scholar] [CrossRef]
- Cleve, R. Quantum Stabilizer Codes and Classical Linear Codes. Phys. Rev. A 1997, 55, 4054–4059. [Google Scholar] [CrossRef]
- Weinstein, Z.; Ortiz, G.; Nussinov, Z. Universality Classes of Stabilizer Code Hamiltonians. Phys. Rev. Lett. 2019, 123, 230503. [Google Scholar] [CrossRef] [PubMed]
- Chao, R.; Reichardt, B.W. Flag Fault-Tolerant Error Correction for any Stabilizer Code. PRX Quantum 2020, 1, 010302. [Google Scholar] [CrossRef]
- Bravyi, S.B.; Kitaev, A.Y. Quantum Codes on a Lattice with Boundary. arXiv 1998, arXiv:quant-ph/9811052. [Google Scholar] [CrossRef]
- Bonilla Ataides, J.P.; Tuckett, D.K.; Bartlett, S.D.; Flammia, S.T.; Brown, B.J. The XZZX Surface Code. Nat. Commun. 2021, 12, 2172. [Google Scholar] [CrossRef]
- Cohen, L.Z.; Kim, I.H.; Bartlett, S.D.; Brown, B.J. Low-Overhead Fault-Tolerant Quantum Computing using Long-Range Connectivity. Sci. Adv. 2022, 8, eabn1717. [Google Scholar] [CrossRef]
- Chamberland, C.; Noh, K.; Arrangoiz-Arriola, P.; Campbell, E.T.; Hann, C.T.; Iverson, J.; Putterman, H.; Bohdanowicz, T.C.; Flammia, S.T.; Keller, A.; et al. Building a Fault-Tolerant Quantum Computer Using Concatenated Cat Codes. PRX Quantum 2022, 3, 010329. [Google Scholar] [CrossRef]
- Jayashankar, A.; Mandayam, P. Quantum Error Correction: Noise-Adapted Techniques and Applications. J. Indian Inst. Sci. 2022. [Google Scholar] [CrossRef]
- Gavreev, M.A.; Kiktenko, E.O.; Mastiukova, A.S.; Fedorov, A.K. Suppressing Decoherence in Quantum State Transfer with Unitary Operations. Entropy 2022, 25, 67. [Google Scholar] [CrossRef]
- Harper, R.; Flammia, S.T. Fault-Tolerant Logical Gates in the IBM Quantum Experience. Phys. Rev. Lett. 2019, 122, 080504. [Google Scholar] [CrossRef] [PubMed]
- IBM Quantum. Available online: https://quantum-computing.ibm.com/ (accessed on 3 November 2022).
- Lemr, K.; Bartkiewicz, K.; Černoch, A.; Soubusta, J. Resource-Efficient Linear-Optical Quantum Router. Phys. Rev. A 2013, 87, 062333. [Google Scholar] [CrossRef]
- Bartkiewicz, K.; Černoch, A.; Lemr, K. Using Quantum Routers to Implement Quantum Message Authentication and Bell-State Manipulation. Phys. Rev. A 2014, 90, 022335. [Google Scholar] [CrossRef]
- Yuan, X.X.; Ma, J.J.; Hou, P.Y.; Chang, X.Y.; Zu, C.; Duan, L.M. Experimental Demonstration of a Quantum Router. Sci. Rep. 2015, 5, 12452. [Google Scholar] [CrossRef]
- Bartkiewicz, K.; Černoch, A.; Lemr, K. Implementation of an Efficient Linear-Optical Quantum Router. Sci. Rep. 2018, 8, 13480. [Google Scholar] [CrossRef]
- Behera, B.K.; Reza, T.; Gupta, A.; Panigrahi, P.K. Designing Quantum Router in IBM Quantum Computer. Quantum Inf. Process. 2019, 18, 328. [Google Scholar] [CrossRef]
- Gisin, N.; Linden, N.; Massar, S.; Popescu, S. Error Filtration and Entanglement Purification for Quantum Communication. Phys. Rev. A 2005, 72, 012338. [Google Scholar] [CrossRef]
- Abbott, A.A.; Wechs, J.; Horsman, D.; Mhalla, M.; Branciard, C. Communication Through Coherent Control of Quantum Channels. Quantum 2020, 4, 333. [Google Scholar] [CrossRef]
- Chiribella, G.; Kristjánsson, H. Quantum Shannon Theory with Superpositions of Trajectories. Proc. R. Soc. A 2019, 475, 20180903. [Google Scholar] [CrossRef]
- Ebler, D.; Salek, S.; Chiribella, G. Enhanced Communication with the Assistance of Indefinite Causal Order. Phys. Rev. Lett. 2018, 120, 120502. [Google Scholar] [CrossRef]
- Salek, S.; Ebler, D.; Chiribella, G. Quantum Communication in a Superposition of Causal Orders. arXiv 2018, arXiv:1809.06655v2. [Google Scholar] [CrossRef]
- Chiribella, G.; Banik, M.; Bhattacharya, S.S.; Guha, T.; Alimuddin, M.; Roy, A.; Saha, S.; Agrawal, S.; Kar, G. Indefinite Causal Order Enables Perfect Quantum Communication with Zero Capacity Channels. New J. Phys. 2021, 23, 033039. [Google Scholar] [CrossRef]
- Giovannetti, V.; Lloyd, S.; Maccone, L. Quantum Random Access Memory. Phys. Rev. Lett. 2008, 100, 160501. [Google Scholar] [CrossRef] [PubMed]
- Arunachalam, S.; Gheorghiu, V.; Jochym-O’Connor, T.; Mosca, M.; Srinivasan, P.V. On the Robustness of Bucket Brigade Quantum RAM. New J. Phys. 2015, 17, 123010. [Google Scholar] [CrossRef]
- Hann, C.T.; Lee, G.; Girvin, S.; Jiang, L. Resilience of Quantum Random Access Memory to Generic Noise. PRX Quantum 2021, 2, 020311. [Google Scholar] [CrossRef]
- Rebentrost, P.; Mohseni, M.; Lloyd, S. Quantum Support Vector Machine for Big Data Classification. Phys. Rev. Lett. 2014, 113, 130503. [Google Scholar] [CrossRef]
- Lloyd, S.; Mohseni, M.; Rebentrost, P. Quantum Principal Component Analysis. Nat. Phys. 2014, 10, 631–633. [Google Scholar] [CrossRef]
- Shi, W.; Malaney, R. Quantum Routing for Emerging Quantum Networks. arXiv 2022, arXiv:2211.06069v1. [Google Scholar] [CrossRef]
- Amri, M.A.; Scully, M.O.; Zubairy, M.S. Reversing the Weak Measurement on a Qubit. J. Phys. At. Mol. Opt. Phys. 2011, 44, 165509. [Google Scholar] [CrossRef]
- Enríquez, M.; Delgado, F.; Życzkowski, K. Entanglement of Three-Qubit Random Pure States. Entropy 2018, 20, 745. [Google Scholar] [CrossRef] [PubMed]
- Paul, T. Quantum Computation and Quantum Information. Math. Struct. Comput. Sci. 2007, 17, 1115. [Google Scholar] [CrossRef]
- Giovannetti, V.; Lloyd, S.; Maccone, L. Architectures for a Quantum Random Access Memory. Phys. Rev. A 2008, 78, 052310. [Google Scholar] [CrossRef]
- Laflamme, R.; Miquel, C.; Paz, J.P.; Zurek, W.H. Perfect Quantum Error Correcting Code. Phys. Rev. Lett. 1996, 77, 198–201. [Google Scholar] [CrossRef] [PubMed]
- DiVincenzo, D.P.; Shor, P.W. Fault-Tolerant Error Correction with Efficient Quantum Codes. Phys. Rev. Lett. 1996, 77, 3260–3263. [Google Scholar] [CrossRef] [PubMed]
- Quantum Teleportation. Available online: https://qiskit.org/textbook/ch-algorithms/teleportation.html#3.3-Using-the-Simulated-Counts- (accessed on 21 November 2022).
- Anis, M.S.; Mitchell, A.; Abraham, H.; AduOffei; Agarwal, R.; Agliardi, G.; Aharoni, M.; Ajith, V.; Akhalwaya, I.Y.; Aleksandrowicz, G.; et al. Qiskit: An Open-source Framework for Quantum Computing. Available online: https://qiskit.org/ (accessed on 3 November 2022). [CrossRef]
- Park, B.; Ahn, D. Optimizing the Number of CNOT Gates in One-Dimensional Nearest-Neighbor Quantum Fourier Transform Circuit. arXiv 2022, arXiv:2208.14249v1. [Google Scholar] [CrossRef]
- Ferrari, D.; Amoretti, M. Efficient and Effective Quantum Compiling for Entanglement-Based Machine Learning on IBM Q Devices. Int. J. Quantum Inf. 2018, 16, 1840006. [Google Scholar] [CrossRef]
- Bennett, C.H.; Brassard, G.; Popescu, S.; Schumacher, B.; Smolin, J.A.; Wootters, W.K. Purification of Noisy Entanglement and Faithful Teleportation via Noisy Channels. Phys. Rev. Lett. 1996, 76, 722–725. [Google Scholar] [CrossRef]
- Bennett, C.H.; DiVincenzo, D.P.; Smolin, J.A.; Wootters, W.K. Mixed-State Entanglement and Quantum Error Correction. Phys. Rev. A 1996, 54, 3824–3851. [Google Scholar] [CrossRef]
- Urbanek, M.; Nachman, B.; Pascuzzi, V.R.; He, A.; Bauer, C.W.; de Jong, W.A. Mitigating Depolarizing Noise on Quantum Computers with Noise-Estimation Circuits. Phys. Rev. Lett. 2021, 127, 270502. [Google Scholar] [CrossRef]
- Rahman, S.A.; Lewis, R.; Mendicelli, E.; Powell, S. Self-Mitigating Trotter Circuits for SU(2) Lattice Gauge Theory on a Quantum Computer. Phys. Rev. D 2022, 106, 074502. [Google Scholar] [CrossRef]
- Farrell, R.C.; Chernyshev, I.A.; Powell, S.J.M.; Zemlevskiy, N.A.; Illa, M.; Savage, M.J. Preparations for Quantum Simulations of Quantum Chromodynamics in 1+1 Dimensions: (I) Axial Gauge. arXiv 2022, arXiv:2207.01731. [Google Scholar] [CrossRef]
- Altepeter, J.; Jeffrey, E.; Kwiat, P. Photonic State Tomography. Adv. At. Mol. Opt. Phys. 2005, 52, 105–159. [Google Scholar] [CrossRef]
- Transpiler (qiskit.transpiler). Available online: https://qiskit.org/documentation/apidoc/transpiler.html (accessed on 3 November 2022).








| Syndromes (Error Type 1) | Quantum State before Error Correction 2 | Error Correction 3 |
|---|---|---|
| , , , | Z | |
| , , , | ZXZX | |
| , , , , | ZXZ | |
| ZX | ||
| XZX |
Disclaimer/Publisher’s Note: The statements, opinions and data contained in all publications are solely those of the individual author(s) and contributor(s) and not of MDPI and/or the editor(s). MDPI and/or the editor(s) disclaim responsibility for any injury to people or property resulting from any ideas, methods, instructions or products referred to in the content. |
© 2023 by the authors. Licensee MDPI, Basel, Switzerland. This article is an open access article distributed under the terms and conditions of the Creative Commons Attribution (CC BY) license (https://creativecommons.org/licenses/by/4.0/).
Share and Cite
Shi, W.; Malaney, R. Entanglement of Signal Paths via Noisy Superconducting Quantum Devices. Entropy 2023, 25, 153. https://doi.org/10.3390/e25010153
Shi W, Malaney R. Entanglement of Signal Paths via Noisy Superconducting Quantum Devices. Entropy. 2023; 25(1):153. https://doi.org/10.3390/e25010153
Chicago/Turabian StyleShi, Wenbo, and Robert Malaney. 2023. "Entanglement of Signal Paths via Noisy Superconducting Quantum Devices" Entropy 25, no. 1: 153. https://doi.org/10.3390/e25010153
APA StyleShi, W., & Malaney, R. (2023). Entanglement of Signal Paths via Noisy Superconducting Quantum Devices. Entropy, 25(1), 153. https://doi.org/10.3390/e25010153

