Combined ReaxFF and Ab Initio MD Simulations of Brown Coal Oxidation and Coal–Water Interactions
Abstract
:1. Introduction
2. Simulation Models and Methods
3. Results and Discussion
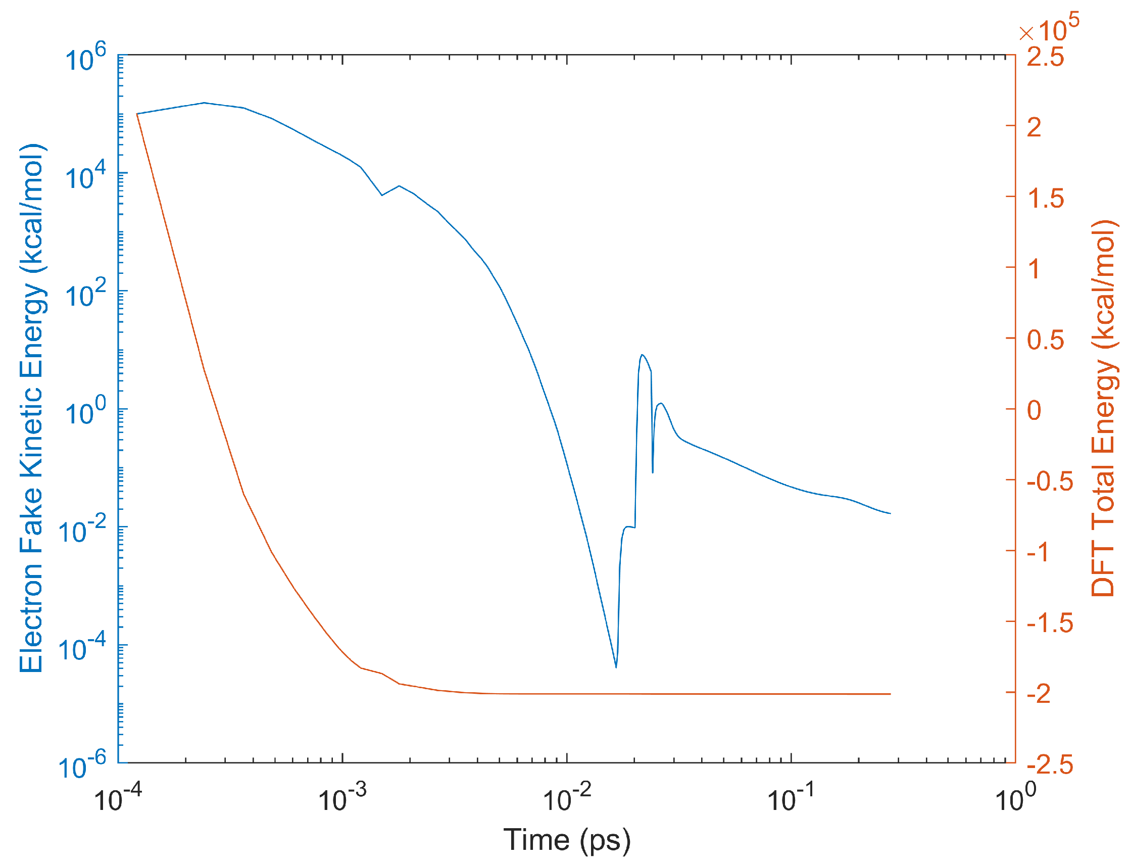
3.1. Lignite–Water Interaction at Low Temperatures, CPMD vs. ReaxFF-MD
3.2. Potential Energy vs. Time for ReaxFF-MD Simulations
3.3. Product Analysis of ReaxFF-MD Simulation Results—Fuel Rich
3.4. Product Analysis of ReaxFF-MD Simulation Results—Fuel Lean
4. Conclusions
Author Contributions
Funding
Institutional Review Board Statement
Informed Consent Statement
Data Availability Statement
Acknowledgments
Conflicts of Interest
References
- BP. BP Statistical Review of World Energy. Available online: https://www.bp.com/content/dam/bp/business-sites/en/global/corporate/pdfs/energy-economics/statistical-review/bp-stats-review-2020-full-report.pdf (accessed on 27 December 2021).
- Yu, J.; Tahmasebi, A.; Han, Y.; Yin, F.; Li, X. A review on water in low rank coals: The existence, interaction with coal structureand effects on coal utilization. Fuel Process. Technol. 2013, 106, 9–20. [Google Scholar] [CrossRef]
- Wu, J.; Liu, J.; Yuan, S.; Wang, Z.; Zhou, J.; Cen, K. Theoretical Investigation of noncovalent interactions between low-rank coal and water. Energy Fuels 2016, 30, 7118–7124. [Google Scholar] [CrossRef]
- Xu, C.; Xu, G.; Zhao, S.; Zhou, L.; Yang, Y.; Zhang, D. An improved configuration of lignite pre-drying using a supplementary steam cycle in a lignite fired supercritical power plant. Appl. Energy 2015, 160, 882–891. [Google Scholar] [CrossRef]
- Arisoy, A.; Akgün, F. Modelling of spontaneous combustion of coal with moisture content included. Fuel 1994, 73, 281–286. [Google Scholar] [CrossRef]
- Zhou, Z.; Guo, L.; Chen, L.; Shan, S.; Wang, Z. Study of pyrolysis of brown coal and gasification of coal–water slurry using the ReaxFF reactive force field. Int. J. Energy Res. 2018, 42, 2465–2480. [Google Scholar] [CrossRef]
- Wang, Y.; Zhou, J.; Bai, L.; Chen, Y.; Zhang, S.; Lin, X. Impacts of inherent O-containing functional groups on the surface properties of Shengli lignite. Energy Fuels 2014, 28, 862–867. [Google Scholar] [CrossRef]
- Gao, Z.; Ding, Y.; Yang, W.; Han, W. DFT study of water adsorption on lignite molecule surface. J. Mol. Model. 2017, 23, 27. [Google Scholar] [CrossRef]
- Xiao, J.; Zhao, Y.P.; Fan, X.; Cao, J.P.; Kang, G.J.; Zhao, W.; Wei, X.Y. Hydrogen bonding interactions between the organic oxygen/nitrogen monomers of lignite and water molecules: A DFT and AIM study. Fuel Process. Technol. 2017, 168, 58–64. [Google Scholar] [CrossRef]
- Suzuki, A.; Yamamoto, T.; Aoki, H.; Miura, T. Percolation model for simulation of coal combustion process. Proc. Combust. Inst. 2002, 29, 459–466. [Google Scholar] [CrossRef]
- Guo, X.; Liu, Z.; Xiao, Y.; Xu, X.; Xue, X.; Liu, Q. The Boltzmann-Monte-Carlo-Percolation (BMCP) model on pyrolysis of coal: The volatiles’ reactions. Fuel 2018, 230, 18–26. [Google Scholar] [CrossRef]
- Li, X.; Grace, J.R.; Watkinson, A.P.; Lim, C.J.; Ergüdenler, A. Equilibrium modeling of gasification: A free energy minimization approach and its application to a circulating fluidized bed coal gasifier. Fuel 2001, 80, 195–207. [Google Scholar] [CrossRef]
- Van Duin, A.C.T.; Dasgupta, S.; Lorant, F. ReaxFF: A Reactive Force Field for Hydrocarbons. J. Phys. Chem. A 2001, 105, 9396–9409. [Google Scholar] [CrossRef] [Green Version]
- Senftle, T.P.; Hong, S.; Islam, M.M.; Kylasa, S.B.; Zheng, Y.; Shin, Y.K.; Junkermeier, C.; Engel-Herbert, R.; Janik, M.J.; Aktulga, H.M.; et al. The ReaxFF reactive force-field: Development, applications and future directions. NPJ Comput. Mater. 2016, 2, 1–14. [Google Scholar] [CrossRef]
- Strachan, A.; van Duin, A.C.T.; Chakraborty, D.; Dasgupta, S.; Goddard, W.A. Shock Waves in High-Energy Materials: The Initial Chemical Events in Nitramine RDX. Phys. Rev. Lett. 2003, 91, 098301. [Google Scholar] [CrossRef] [Green Version]
- Strachan, A.; Kober, E.M.; van Duin, A.C.T.; Oxgaard, J.; Goddard, W.A. Thermal decomposition of RDX from reactive molecular dynamics. J. Chem. Phys. 2005, 122, 054502. [Google Scholar] [CrossRef]
- Zhang, L.; van Duin, A.C.T.; Zybin, S.V.; Goddard, W.A. Thermal decomposition of hydrazines from reactive dynamics using the ReaxFF reactive force field. J. Phys. Chem. B 2009, 113, 10770–10778. [Google Scholar] [CrossRef] [Green Version]
- Chenoweth, K.; van Duin, A.C.T.; Goddard, W.A. ReaxFF reactive force field for molecular dynamics simulations of hydrocarbon oxidation. J. Phys. Chem. A 2008, 112, 1040–1053. [Google Scholar] [CrossRef] [Green Version]
- Verma, A.; Parashar, A. Reactive force field based atomistic simulations to study fracture toughness of bicrystalline graphene functionalised with oxide groups. Diam. Relat. Mater. 2018, 88, 193–203. [Google Scholar] [CrossRef]
- Goverapet Srinivasan, S.; van Duin, A.C.T.; Ganesh, P. Development of a ReaxFF potential for carbon condensed phases and its application to the thermal fragmentation of a large fullerene. J. Phys. Chem. A 2015, 119, 571–580. [Google Scholar] [CrossRef]
- Zheng, M.; Li, X.; Guo, L. Algorithms of GPU-enabled reactive force field (ReaxFF) molecular dynamics. J. Mol. Graph. Model. 2013, 41, 1–11. [Google Scholar] [CrossRef] [PubMed]
- Bhoi, S.; Banerjee, T.; Mohanty, K. Molecular dynamic simulation of spontaneous combustion and pyrolysis of brown coal using ReaxFF. Fuel 2014, 136, 326–333. [Google Scholar] [CrossRef]
- Mathews, J.P.; van Duin, A.C.T.; Chaffee, A.L. The utility of coal molecular models. Fuel Process. Technol. 2011, 92, 718–728. [Google Scholar] [CrossRef]
- Mathews, J.P.; Chaffee, A.L. The molecular representations of coal—A review. Fuel 2012, 96, 1–14. [Google Scholar] [CrossRef]
- Salmon, E.; van Duin, A.C.T.; Lorant, F.; Marquaire, P.M.; Goddard, W.A. Early maturation processes in coal. Part 2: Reactive dynamics simulations using the ReaxFF reactive force field on Morwell Brown coal structures. Org. Geochem. 2009, 40, 1195–1209. [Google Scholar] [CrossRef]
- Zheng, M.; Li, X.; Liu, J.; Guo, L. Initial chemical reaction simulation of coal pyrolysis via ReaxFF molecular dynamics. Energy Fuels 2013, 27, 2942–2951. [Google Scholar] [CrossRef]
- Zhan, J.H.; Wu, R.; Liu, X.; Gao, S.; Xu, G. Preliminary understanding of initial reaction process for subbituminous coal pyrolysis with molecular dynamics simulation. Fuel 2014, 134, 283–292. [Google Scholar] [CrossRef]
- Hong, D.; Guo, X. Molecular dynamics simulations of Zhundong coal pyrolysis using reactive force field. Fuel. 2017, 210, 58–66. [Google Scholar] [CrossRef]
- Zheng, M.; Li, X.; Guo, L. Investigation of N behavior during coal pyrolysis and oxidation using ReaxFF molecular dynamics. Fuel 2018, 233, 867–876. [Google Scholar] [CrossRef]
- Hong, D.; Liu, L.; Zhang, S.; Guo, X. Effect of cooling rate on the reaction of volatiles from low-rank coal pyrolysis: Molecular dynamics simulations using ReaxFF. Fuel Process. Technol. 2018, 178, 133–138. [Google Scholar] [CrossRef]
- Zhang, G.; Li, J.; Zhang, M.; Sun, S.; Luo, Y. Multistep pyrolysis behavior of core-shell type hyperbranched azide copolymer: Kinetics and reaction mechanism via experiment and simulation. Fuel 2018, 224, 311–322. [Google Scholar] [CrossRef]
- Zhang, T.; Li, X.; Guo, L. Initial reactivity of linkages and monomer rings in lignin pyrolysis revealed by ReaxFF molecular dynamics. Langmuir 2017, 33, 11646–11657. [Google Scholar] [CrossRef]
- Zhong, Q.; Mao, Q.; Xiao, J.; van Duin, A.; Mathews, J.P. Sulfur removal from petroleum coke during high-temperature pyrolysis. Analysis from TG-MS data and ReaxFF simulations. J. Anal. Appl. Pyrolysis 2018, 132, 134–142. [Google Scholar] [CrossRef]
- Castro-Marcano, F.; Kamat, A.M.; Russo, M.F.; van Duin, A.C.T.; Mathews, J.P. Combustion of an Illinois No. 6 coal char simulated using an atomistic char representation and the ReaxFF reactive force field. Combust. Flame. 2012, 159, 1272–1285. [Google Scholar] [CrossRef]
- Jin, H.; Xu, B.; Li, H.; Ku, X.; Fan, J. Numerical investigation of coal gasification in supercritical water with the ReaxFF molecular dynamics method. Int. J. Hydrog. Energy 2018, 43, 20513–20524. [Google Scholar] [CrossRef]
- Xie, L.; Shao, Y.; Zhong, W.; Ben, H.; Li, K. Molecular dynamic simulation on the oxidation process of coal tar pitch. Fuel 2019, 242, 50–61. [Google Scholar] [CrossRef]
- You, J.; Tian, L.; Zhang, C.; Yao, H.; Dou, W.; Fan, B.; Hu, S. Adsorption behavior of carbon dioxide and methane in bituminous coal: A molecular simulation study. Chin. J. Chem. Eng. 2016, 24, 1275–1282. [Google Scholar] [CrossRef]
- Dang, Y.; Zhao, L.; Lu, X.; Xu, J.; Sang, P.; Guo, S.; Zhu, H.; Guo, W. Molecular simulation of CO2/CH4 adsorption in brown coal: Effect of oxygen-, nitrogen-, and sulfur-containing functional groups. Appl. Surf. Sci. 2017, 423, 33–42. [Google Scholar] [CrossRef]
- Wu, S.; Jin, Z.; Deng, C. Molecular simulation of coal-fired plant flue gas competitive adsorption and diffusion on coal. Fuel 2019, 239, 87–96. [Google Scholar] [CrossRef]
- Gao, Z.; Ma, C.; Lv, G.; Li, A.; Li, X.; Liu, X.; Yang, W. Car–Parrinello molecular dynamics study on the interaction between lignite and water molecules. Fuel. 2019, 258, 116189. [Google Scholar] [CrossRef]
- Meng, X.; Gao, M.; Chu, R.; Miao, Z.; Wu, G.; Bai, L.; Liu, P.; Yan, Y.; Zhang, P. Construction of a macromolecular structural model of Chinese lignite and analysis of its low-temperature oxidation behavior. Chin. J. Chem. Eng. 2017, 25, 1314–1321. [Google Scholar] [CrossRef]
- Plimpton, S. Fast Parallel Algorithms for Short-Range Molecular Dynamics. J. Comp. Phys. 1995, 117, 1–19. [Google Scholar] [CrossRef] [Green Version]
- te Velde, G.; Bickelhaupt, F.M.; Baerends, E.J.; Fonseca Guerra, C.; van Gisbergen, S.J.A.; Snijders, J.G.; Ziegler, T. Chemistry with ADF. J. Comput. Chem. 2001, 22, 931–967. [Google Scholar] [CrossRef]
- Humphrey, W.; Dalke, A.; Schulten, K. VMD–Visual Molecular Dynamics. J. Molec. Graphics 1996, 14, 33–38. [Google Scholar] [CrossRef]
- Perdew, J.P.; Burke, K.; Ernzerhof, M. Generalized gradient approximation made simple. Phys. Rev. Lett. 1996, 77, 3865–3868. [Google Scholar] [CrossRef] [Green Version]
- Vanderbilt, D. Soft self-consistent pseudopotentials in a generalized eigenvalue formalism. Phys. Rev. B 1990, 41, 7892–7895. [Google Scholar] [CrossRef] [PubMed]
- Laasonen, K.; Car, R.; Lee, C.; Vanderbilt, D. implementation of ultrasoft pseudopotentials in ab initio molecular dynamics. Phys. Rev. B 1991, 43, 6796–6799. [Google Scholar] [CrossRef] [PubMed]
- Laasonen, K.; Pasquarello, A.; Car, R.; Lee, C.; Vanderbilt, D. Car–Parrinello molecular dynamics with Vanderbilt ultrasoft pseudopotentials. Phys. Rev. B 1993, 47, 10142–10153. [Google Scholar] [CrossRef]
- Garrity, K.F.; Bennett, J.W.; Rabe, K.M.; Vanderbilt, D. Pseudopotentials for high-throughput DFT calculations. Comput. Mater. Sci. 2014, 81, 446–452. [Google Scholar] [CrossRef] [Green Version]
- Giannozzi, P.; Baroni, S.; Bonini, N.; Calandra, M.; Car, R.; Cavazzoni, C.; Ceresoli, D.; Chiarotti, G.L.; Cococcioni, M.; Dabo, I.; et al. QUANTUM ESPRESSO: A modular and open-source software project for quantum simulations of materials. J. Phys. Condens. Matter. 2009, 21, 395502. [Google Scholar] [CrossRef]
- Giannozzi, P.; Baseggio, O.; Bonfá, P.; Brunato, D.; Car, R.; Carnimeo, I.; Cavazzoni, C.; de Gironcoli, S.; Delugas, P.; Ruffino, F.F.; et al. Quantum ESPRESSO toward the exascale. J. Chem. Phys. 2020, 152, 154105. [Google Scholar] [CrossRef] [Green Version]
- Car, R.; Parrinello, M. Unified Approach for Molecular Dynamics and Density-Functional Theory. Phys. Rev. Lett. 1985, 55, 2471–2474. [Google Scholar] [CrossRef] [PubMed] [Green Version]
- Brehm, M.; Kirchner, B. TRAVIS—A free analyzer and visualizer for Monte Carlo and molecular dynamics trajectories. J. Chem. Inf. Model. 2011, 51, 2007–2023. [Google Scholar] [CrossRef] [PubMed] [Green Version]
- Brehm, M.; Thomas, M.; Gehrke, S.; Kirchner, B. TRAVIS—A free analyzer for trajectories from molecular simulation. J. Chem. Phys. 2020, 152, 164105. [Google Scholar] [CrossRef] [Green Version]
- Bondi, A. Van der Waals volumes and radii. J. Phys. Chem. 1964, 68, 441–451. [Google Scholar] [CrossRef]
- Han, Y.; Jiang, D.; Zhang, J.; Li, W.; Gan, Z.; Gu, J. Development, applications and challenges of ReaxFF reactive force field in molecular simulations. Front. Chem. Sci. Eng. 2016, 10, 16–38. [Google Scholar] [CrossRef]
- Liu, L.; Liu, Y.; Zybin, S.V.; Sun, H.; Goddard, W.A. ReaxFF-lg: Correction of the ReaxFF reactive force field for London dispersion, with applications to the equations of state for energetic materials. J. Phys. Chem. A 2011, 115, 11016–11022. [Google Scholar] [CrossRef]
- Jensen, B.D.; Bandyopadhyay, A.; Wise, K.E.; Odegard, G.M. Parametric study of ReaxFF simulation parameters for molecular dynamics modeling of reactive carbon gases. J. Chem. Theory Comput. 2012, 8, 3003–3008. [Google Scholar] [CrossRef] [PubMed] [Green Version]
- Döntgen, M.; Przybylski-Freund, M.D.; Kröger, L.C.; Kopp, W.A.; Ismail, A.E.; Leonhard, K. Automated Discovery of Reaction Pathways, Rate Constants, and Transition States Using Reactive Molecular Dynamics Simulations. J. Chem. Theory Comput. 2015, 11, 2517–2524. [Google Scholar] [CrossRef]
- Niksa, S.; Liu, G.S.; Hurt, R.H. Coal conversion sub-models for design applications at elevated pressures. Part I. devolatilization and char oxidation. Prog. Energy Combust. Sci. 2003, 29, 425–477. [Google Scholar] [CrossRef]
- Liu, G.S.; Niksa, S. Coal conversion sub-models for design applications at elevated pressures. Part II. Char gasification. Prog. Energy Combust. Sci. 2004, 30, 679–717. [Google Scholar] [CrossRef]
- Zheng, M.; Li, X.; Nie, F.; Li, G. Investigation of model scale effects on coal pyrolysis using ReaxFF MD simulation. Mol. Simul. 2017, 43, 1081–1088. [Google Scholar] [CrossRef]












| System | Number of | Number of | Number of | Density | Dimension |
|---|---|---|---|---|---|
| C45O12NH47 | H2O | O2 | (g/cm) | (Å) | |
| S1 | 10 | 0 | 100 | 0.7130 | 29.603 × 29.603 × 29.603 |
| S2 | 10 | 0 | 100 | 0.3565 | 37.298 × 37.298 × 37.298 |
| S3 | 10 | 100 | 0 | 0.7130 | 28.308 × 28.308 × 28.308 |
| S4 | 10 | 100 | 0 | 0.3565 | 35.666 × 35.666 × 35.666 |
| S5 | 10 | 100 | 100 | 0.7130 | 31.120 × 31.120 × 31.120 |
| S6 | 10 | 100 | 100 | 0.3565 | 39.208 × 39.208 × 39.208 |
| S7 | 10 | 0 | 1000 | 0.7130 | 45.308 × 45.308 × 45.308 |
| S8 | 10 | 0 | 1000 | 0.3565 | 57.085 × 57.085 × 57.085 |
| S9 | 10 | 1000 | 0 | 0.7130 | 39.245 × 39.245 × 39.245 |
| S10 | 10 | 1000 | 0 | 0.3565 | 49.445 × 49.445 × 49.445 |
| S11 | 10 | 1000 | 1000 | 0.7130 | 51.296 × 51.296 × 51.296 |
| S12 | 10 | 1000 | 1000 | 0.3565 | 64.631 × 64.631 × 64.631 |
Publisher’s Note: MDPI stays neutral with regard to jurisdictional claims in published maps and institutional affiliations. |
© 2021 by the authors. Licensee MDPI, Basel, Switzerland. This article is an open access article distributed under the terms and conditions of the Creative Commons Attribution (CC BY) license (https://creativecommons.org/licenses/by/4.0/).
Share and Cite
Yu, S.; Chu, R.; Li, X.; Wu, G.; Meng, X. Combined ReaxFF and Ab Initio MD Simulations of Brown Coal Oxidation and Coal–Water Interactions. Entropy 2022, 24, 71. https://doi.org/10.3390/e24010071
Yu S, Chu R, Li X, Wu G, Meng X. Combined ReaxFF and Ab Initio MD Simulations of Brown Coal Oxidation and Coal–Water Interactions. Entropy. 2022; 24(1):71. https://doi.org/10.3390/e24010071
Chicago/Turabian StyleYu, Shi, Ruizhi Chu, Xiao Li, Guoguang Wu, and Xianliang Meng. 2022. "Combined ReaxFF and Ab Initio MD Simulations of Brown Coal Oxidation and Coal–Water Interactions" Entropy 24, no. 1: 71. https://doi.org/10.3390/e24010071
APA StyleYu, S., Chu, R., Li, X., Wu, G., & Meng, X. (2022). Combined ReaxFF and Ab Initio MD Simulations of Brown Coal Oxidation and Coal–Water Interactions. Entropy, 24(1), 71. https://doi.org/10.3390/e24010071

