Deng Entropy Weighted Risk Priority Number Model for Failure Mode and Effects Analysis
Abstract
1. Introduction
2. Preliminaries
2.1. Dempster–Shafer Evidence Theory
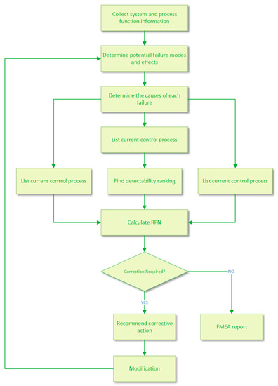
2.2. FMEA
- Step 1. Understand the operating properly process of a system.
- Step 2. Subdivide the system as subsystems and/or assemblies according to system’s characteristics.
- Step 3. Use various analysis tools to identify system’s components and how they relate to each other.
- Step 4. List all components for each subsystem and/or assembly.
- Step 5. Identify the key point that may have an impact on the performance of components and cause unexpected failures.
- Step 6. Determine the failure modes in detail for evaluation.
- Step 7. Domain experts evaluate the probability of failures qualitatively.
- Step 8. Process the uncertainty in experts’ evaluations and calculate the RPN.
- Step 9. Prioritize failure modes identified with different risk levels.
- Step 10. Pay more attention to failure modes with high priorities and develop an appropriate action plan mainly from two aspects:
- -
- Preventive actions for avoiding a failure.
- -
- Compensatory actions for minimizing losses brought by an unwanted failure.
- Step 11. Make a summary of the previous analysis with tabular form.
2.3. Deng Entropy
3. Deng Entropy Weighted Risk Priority Number for FMEA
- Step 1. List all failure modes (FMs) and corresponding cause of these failure modes in the system on a basis of historical data, past experiences, and expert opinions.
- Step 2. FMEA experts give assessments on each FMEA item for three indicators . In DST framework, the collected subjective assessments are modeled as BPAs.
- Step 3. Original BPAs need to be normalized for an optimal transformation. Usually, the pignistic distribution is taken advantage of.
- Step 4. Measure the uncertainty degree of each risk factor by DE, which is also regarded as the risk factor weight.
- Step 5. Calculate the absolute expert weights based on corresponding uncertainty degrees of three risk factors.
- Step 6. Calculate the novel RPNs for each FM aggregating both risk factor weights and expert weights.
- Step 7. Prioritize these FMs by the ranking of novel RPNs.
4. Application and Discussion
4.1. Application
4.2. Discussion
5. Conclusions
Author Contributions
Funding
Conflicts of Interest
References
- Doshi, H.; Kumar, P.; Yerramilli, V. Uncertainty, capital investment, and risk management. Manag. Sci. 2018, 64, 5769–5786. [Google Scholar] [CrossRef]
- Yazdi, M.; Kabir, S. Fuzzy evidence theory and Bayesian networks for process systems risk analysis. Hum. Ecol. Risk Assess. Int. J. 2020, 26, 57–86. [Google Scholar] [CrossRef]
- Liu, H.C. FMEA Using Uncertainty Theories and MCDM Methods. In FMEA using Uncertainty Theories and MCDM Methods; Springer Singapore: Singapore, 2016; pp. 13–27. [Google Scholar]
- Peeters, J.; Basten, R.J.; Tinga, T. Improving failure analysis efficiency by combining FTA and FMEA in a recursive manner. Reliab. Eng. Syst. Saf. 2018, 172, 36–44. [Google Scholar] [CrossRef]
- Batbayar, K.; Takács, M.; Kozlovszky, M. Medical device software risk assessment using FMEA and fuzzy linguistic approach: Case study. In Proceedings of the 2016 IEEE 11th International Symposium on Applied Computational Intelligence and Informatics (SACI), Timisoara, Romania, 12–14 May 2016; pp. 197–202. [Google Scholar]
- Shi, S.; Fei, H.; Xu, X. Application of a FMEA method combining interval 2-tuple linguistic variables and grey relational analysis in preoperative medical service process. IFAC-PapersOnLine 2019, 52, 1242–1247. [Google Scholar] [CrossRef]
- Gaur, K. Systematic and quantitative assessment and application of FMEA and Lean six sigma for reducing non productive time in operation theatre of a Tertiary Care Hospital in a metropolis. Perioper. Care Oper. Room Manag. 2019, 16, 100075. [Google Scholar] [CrossRef]
- Daneshvar, S.; Yazdi, M.; Adesina, K.A. Fuzzy smart failure modes and effects analysis to improve safety performance of system: Case study of an aircraft landing system. Qual. Reliab. Eng. Int. 2020. [Google Scholar] [CrossRef]
- Intra, G.; Alteri, A.; Corti, L.; Rabellotti, E.; Papaleo, E.; Restelli, L.; Biondo, S.; Garancini, M.P.; Candiani, M.; Viganò, P. Application of failure mode and effect analysis in an assisted reproduction technology laboratory. Reprod. Biomed. Online 2016, 33, 132–139. [Google Scholar] [CrossRef]
- De Aguiar, D.C.; Salomon, V.A.P.; Mello, C.H.P. An ISO 9001 based approach for the implementation of process FMEA in the Brazilian automotive industry. Int. J. Qual. Reliab. Manag. 2015, 32, 589–602. [Google Scholar] [CrossRef]
- Sang, A.J.; Tay, K.M.; Lim, C.P.; Nahavandi, S. Application of a Genetic-Fuzzy FMEA to Rainfed Lowland Rice Production in Sarawak: Environmental, Health, and Safety Perspectives. IEEE Access 2018, 6, 74628–74647. [Google Scholar] [CrossRef]
- Mzougui, I.; El Felsoufi, Z. Proposition of a modified FMEA to improve reliability of product. Procedia CIRP 2019, 84, 1003–1009. [Google Scholar] [CrossRef]
- Panchal, D.; Kumar, D. Risk analysis of compressor house unit in thermal power plant using integrated fuzzy FMEA and GRA approach. Int. J. Ind. Syst. Eng. 2017, 25, 228–250. [Google Scholar]
- Balaraju, J.; Raj, M.G.; Murthy, C.S. Fuzzy-FMEA risk evaluation approach for LHD machine-A case study. J. Sustain. Min. 2019, 18, 257–268. [Google Scholar] [CrossRef]
- Huang, J.; Li, Z.S.; Liu, H.C. New approach for failure mode and effect analysis using linguistic distribution assessments and TODIM method. Reliab. Eng. Syst. Saf. 2017, 167, 302–309. [Google Scholar] [CrossRef]
- Huang, Z.; Jiang, W.; Tang, Y. A new method to evaluate risk in failure mode and effects analysis under fuzzy information. Soft Comput. 2018, 22, 4779–4787. [Google Scholar] [CrossRef]
- Wang, Y.M.; Chin, K.S.; Poon, G.K.K.; Yang, J.B. Risk evaluation in failure mode and effects analysis using fuzzy weighted geometric mean. Expert Syst. Appl. 2009, 36, 1195–1207. [Google Scholar] [CrossRef]
- Liu, H.C.; Liu, L.; Liu, N. Risk evaluation approaches in failure mode and effects analysis: A literature review. Expert Syst. Appl. 2013, 40, 828–838. [Google Scholar] [CrossRef]
- Chang, K.H. Evaluate the orderings of risk for failure problems using a more general RPN methodology. Microelectron. Reliab. 2009, 49, 1586–1596. [Google Scholar] [CrossRef]
- Barutcu, I.C.; Karatepe, E.; Boztepe, M. Impact of harmonic limits on PV penetration levels in unbalanced distribution networks considering load and irradiance uncertainty. Int. J. Electr. Power Energy Syst. 2020, 118, 105780. [Google Scholar] [CrossRef]
- Yin, X. Adaptive backstepping control for maximizing marine current power generation based on uncertainty and disturbance estimation. Int. J. Electr. Power Energy Syst. 2020, 117, 105329. [Google Scholar] [CrossRef]
- Cheng, Y.; Hao, C.; Li, F. Uncertainty quantification of fuel pebble model and its effect on the uncertainty propagation of nuclear data in pebble bed HTR. Ann. Nucl. Energy 2020, 139, 107286. [Google Scholar] [CrossRef]
- Karve, P.M.; Guo, Y.; Kapusuzoglu, B.; Mahadevan, S.; Haile, M.A. Digital twin approach for damage-tolerant mission planning under uncertainty. Eng. Fract. Mech. 2020, 225, 106766. [Google Scholar] [CrossRef]
- Pecht, M.; Shibutani, T.; Wu, L. A reliability assessment guide for the transition planning to lead-free electronics for companies whose products are RoHS exempted or excluded. Microelectron. Reliab. 2016, 62, 113–123. [Google Scholar] [CrossRef]
- Dempster, A.P. Upper and Lower Probabilities Induced by a Multi-valued Mapping. Ann. Math. Stat. 1967, 38, 325–339. [Google Scholar] [CrossRef]
- Shafer, G. A Mathematical Theory of Evidence; Princeton University Press: Princeton, NJ, USA, 1976. [Google Scholar]
- Dubois, D.; Prade, H. Possibility theory, probability theory and multiple-valued logics: A clarification. Ann. Math. Artif. Intell. 2001, 32, 35–66. [Google Scholar] [CrossRef]
- Sabahi, F.; Akbarzadeh-T, M.R. Introducing validity in fuzzy probability for judicial decision-making. Int. J. Approx. Reason. 2014, 55, 1383–1403. [Google Scholar] [CrossRef]
- Shannon, C.E. A mathematical theory of communication. ACM SIGMOBILE Mob. Comput. Commun. Rev. 2001, 5, 3–55. [Google Scholar] [CrossRef]
- Zadeh, L.A. Fuzzy sets. Inf. Control. 1965, 8, 338–353. [Google Scholar] [CrossRef]
- Zhou, X.; Tang, Y. A Note on Incomplete Information Modeling in the Evidence Theory. IEEE Access 2019, 7, 166410–166414. [Google Scholar] [CrossRef]
- Li, Z.; Xiao, F.; Fei, L.; Mahadevan, S.; Deng, Y. An evidential failure mode and effects analysis using linguistic terms. Qual. Reliab. Eng. Int. 2017, 33, 993–1010. [Google Scholar] [CrossRef]
- Xu, X.h.; Luo, X. Information entropy risk measure applied to large group decision-making method. Soft Comput. 2019, 23, 4987–4997. [Google Scholar] [CrossRef]
- Hawer, S.; Schönmann, A.; Reinhart, G. Guideline for the classification and modelling of uncertainty and fuzziness. Procedia CIRP 2018, 67, 52–57. [Google Scholar] [CrossRef]
- Baghery, M.; Yousefi, S.; Rezaee, M.J. Risk measurement and prioritization of auto parts manufacturing processes based on process failure analysis, interval data envelopment analysis and grey relational analysis. J. Intell. Manuf. 2018, 29, 1803–1825. [Google Scholar] [CrossRef]
- Dutta, B.; Singha, T.; Goh, M.; Lamata, M.T.; Verdegay, J.L. Post factum analysis in TOPSIS based decision making method. Expert Syst. Appl. 2019, 138, 112806. [Google Scholar] [CrossRef]
- Pramanik, S.; Mallick, R. TODIM strategy for multi-attribute group decision making in trapezoidal neutrosophic number environment. Complex Intell. Syst. 2019, 5, 379–389. [Google Scholar] [CrossRef]
- Liu, P.; Zhang, X. A new hesitant fuzzy linguistic approach for multiple attribute decision making based on Dempster–Shafer evidence theory. Appl. Soft Comput. 2020, 86, 105897. [Google Scholar] [CrossRef]
- Zhang, H.; Deng, Y. Engine fault diagnosis based on sensor data fusion considering information quality and evidence theory. Adv. Mech. Eng. 2018, 10, 1687814018809184. [Google Scholar] [CrossRef]
- Biswas, B.; Ghosh, S.K.; Bhattacharyya, S.; Platos, J.; Snasel, V.; Chakrabarti, A. Chest X-ray enhancement to interpret pneumonia malformation based on fuzzy soft set and Dempster–Shafer theory of evidence. Appl. Soft Comput. 2020, 86, 105889. [Google Scholar] [CrossRef]
- Deng, Y. Deng entropy. Chaos, Solitons & Fractals 2016, 91, 549–553. [Google Scholar]
- Harmanec, D.; Klir, G.J. Measuring total uncertainty in Dempster-Shafer theory: A novel approach. Int. J. Gen. Syst. 1994, 22, 405–419. [Google Scholar] [CrossRef]
- Maeda, Y.; Nguyen, H.T.; Ichihashi, H. Maximum entropy algorithms for uncertainty measures. Int. J. Uncertainty, Fuzziness -Knowl.-Based Syst. 1993, 1, 69–93. [Google Scholar] [CrossRef]
- Jousselme, A.L.; Liu, C.; Grenier, D.; Bossé, É. Measuring ambiguity in the evidence theory. IEEE Trans. Syst. Man, -Cybern.-Part Syst. Humans 2006, 36, 890–903. [Google Scholar] [CrossRef]
- Klir, G.J.; Wierman, M.J. Uncertainty-based Information: Elements of Generalized Information Theory; Physica-Verlag: New York, NY, USA, 2013; Volume 15. [Google Scholar]
- Yang, J.; Huang, H.Z.; He, L.P.; Zhu, S.P.; Wen, D. Risk evaluation in failure mode and effects analysis of aircraft turbine rotor blades using Dempster–Shafer evidence theory under uncertainty. Eng. Fail. Anal. 2011, 18, 2084–2092. [Google Scholar] [CrossRef]
- Zhou, D.; Tang, Y.; Jiang, W. A modified model of failure mode and effects analysis based on generalized evidence theory. Math. Probl. Eng. 2016, 2016. [Google Scholar] [CrossRef]
- Tang, Y.; Zhou, D.; Chan, F.T. AMWRPN: Ambiguity measure weighted risk priority number model for failure mode and effects analysis. IEEE Access 2018, 6, 27103–27110. [Google Scholar] [CrossRef]
- Liu, H.C.; Wang, L.E.; You, X.Y.; Wu, S.M. Failure mode and effect analysis with extended grey relational analysis method in cloud setting. Total. Qual. Manag. Bus. Excell. 2019, 30, 745–767. [Google Scholar] [CrossRef]
- Su, X.; Deng, Y.; Mahadevan, S.; Bao, Q. An improved method for risk evaluation in failure modes and effects analysis of aircraft engine rotor blades. Eng. Fail. Anal. 2012, 26, 164–174. [Google Scholar] [CrossRef]
- Hu, Y.P.; You, X.Y.; Wang, L.; Liu, H.C. An integrated approach for failure mode and effect analysis based on uncertain linguistic GRA–TOPSIS method. Soft Comput. 2019, 23, 8801–8814. [Google Scholar] [CrossRef]
- Kutlu, A.C.; Ekmekcioglu, M. Fuzzy failure modes and effects analysis by using fuzzy TOPSIS-based fuzzy AHP. EXpert Syst. Appl. 2012, 39, 61–67. [Google Scholar] [CrossRef]
- Song, W.; Ming, X.; Wu, Z.; Zhu, B. Failure modes and effects analysis using integrated weight-based fuzzy TOPSIS. Int. J. Comput. Integr. Manuf. 2013, 26, 1172–1186. [Google Scholar] [CrossRef]
- Vahdani, B.; Salimi, M.; Charkhchian, M. A new FMEA method by integrating fuzzy belief structure and TOPSIS to improve risk evaluation process. Int. J. Adv. Manuf. Technol. 2015, 77, 357–368. [Google Scholar] [CrossRef]
- Seiti, H.; Hafezalkotob, A.; Najafi, S.; Khalaj, M. A risk-based fuzzy evidential framework for FMEA analysis under uncertainty: An interval-valued DS approach. J. Intell. Fuzzy Syst. 2018, 35, 1419–1430. [Google Scholar] [CrossRef]
- Iranzadeh, S. Investigating the relationship between RPN parameters in fuzzy PFMEA and OEE in a sugar factory. J. Loss Prev. Process. Ind. 2019, 60, 221–232. [Google Scholar]
- Liu, H.C.; Li, P.; You, J.X.; Chen, Y.Z. A novel approach for FMEA: Combination of interval 2-tuple linguistic variables and gray relational analysis. Qual. Reliab. Eng. Int. 2015, 31, 761–772. [Google Scholar] [CrossRef]
- Liu, H.C.; Wang, L.E.; Li, Z.; Hu, Y.P. Improving risk evaluation in FMEA with cloud model and hierarchical TOPSIS method. IEEE Trans. Fuzzy Syst. 2018, 27, 84–95. [Google Scholar] [CrossRef]
- Li, Z.; Chen, L. A novel evidential FMEA method by integrating fuzzy belief structure and grey relational projection method. Eng. Appl. Artif. Intell. 2019, 77, 136–147. [Google Scholar] [CrossRef]
- Smets, P.; Kennes, R. The transferable belief model. Artif. Intell. 1994, 66, 191–234. [Google Scholar] [CrossRef]
- Chanamool, N.; Naenna, T. Fuzzy FMEA application to improve decision-making process in an emergency department. Appl. Soft Comput. 2016, 43, 441–453. [Google Scholar] [CrossRef]
- Sharma, R.K.; Sharma, P. System failure behavior and maintenance decision making using, RCA, FMEA and FM. J. Qual. Maint. Eng. 2010, 16, 64–88. [Google Scholar] [CrossRef]
- Zhang, H.; Dong, Y.; Palomares-Carrascosa, I.; Zhou, H. Failure mode and effect analysis in a linguistic context: A consensus-based multiattribute group decision-making approach. IEEE Trans. Reliab. 2018, 68, 566–582. [Google Scholar] [CrossRef]
- Kang, J.; Sun, L.; Sun, H.; Wu, C. Risk assessment of floating offshore wind turbine based on correlation-FMEA. Ocean. Eng. 2017, 129, 382–388. [Google Scholar] [CrossRef]
- Pillay, A.; Wang, J. Modified failure mode and effects analysis using approximate reasoning. Reliab. Eng. Syst. Saf. 2003, 79, 69–85. [Google Scholar] [CrossRef]
- Deshpande, V.S.; Modak, J. Application of RCM to a medium scale industry. Reliab. Eng. Syst. Saf. 2002, 77, 31–43. [Google Scholar] [CrossRef]
- Sankar, N.R.; Prabhu, B.S. Modified approach for prioritization of failures in a system failure mode and effects analysis. Int. J. Qual. Reliab. Manag. 2001, 3, 324–336. [Google Scholar] [CrossRef]
- Xiao, F. Multi-sensor data fusion based on the belief divergence measure of evidences and the belief entropy. Inf. Fusion 2019, 46, 23–32. [Google Scholar] [CrossRef]




| Rating | Probability of Occurrence | Possible Failure Rate |
|---|---|---|
| 10 | Extremely high (almost inevitable) | ≥0.500 |
| 9 | Very high | 0.3333 |
| 8 | Repeated failure | 0.1250 |
| 7 | High | 0.0500 |
| 6 | Moderately high | 0.0125 |
| 5 | Moderate | 0.0025 |
| 4 | Relatively low | 0.0005 |
| 3 | Low | 0.0000667 |
| 2 | Remote | 0.0000067 |
| 1 | Nearly impossible | ≤0.0000066 |
| No. | Failure Mode (FM) | Cause of Failure |
|---|---|---|
| Nonacceptable formation | Noncondective scrap | |
| Nipple thread pitted | Proper coverage not obtained | |
| Arc formation loss | Leakage of water, proper gripping loss | |
| Burn-out electrode | Cooler not working properly | |
| Breaking of house of pipe | Wearing of pipe due to use | |
| Problem in movement of arm | Sever leakage | |
| Refractory damage | Due to slag | |
| Formation of steam | Roof leak | |
| Refractory line damage | By hot gas | |
| Movement of roof stop | Jam of plunger in unloader valve |
| FMs | Experts | Severity | Occurrence | Detectability |
|---|---|---|---|---|
| (0.8, 0.1, 0.1) | (0.1, 0.2, 0.7) | (0.2, 0.5, 0.3) | ||
| (0.7, 0.0, 0.3) | (0.0, 0.4, 0.6) | (0.3, 0.4, 0.3) | ||
| (0.8, 0.2, 0.0) | (0.1, 0.4, 0.5) | (0.2, 0.5, 0.3) | ||
| (0.7, 0.1, 0.2) | (0.1, 0.2, 0.7) | (0.8, 0.1, 0.1) | ||
| (0.7, 0.0, 0.3) | (0.0, 0.4, 0.6) | (0.7, 0.0, 0.3) | ||
| (0.6, 0.4, 0.0) | (0.1, 0.4, 0.5) | (0.8, 0.2, 0.0) | ||
| (0.8, 0.1, 0.1) | (0.0, 0.1, 0.9) | (0.2, 0.5, 0.3) | ||
| (0.9, 0.0, 0.0) | (0.0, 0.2, 0.8) | (0.3, 0.4, 0.3) | ||
| (0.7, 0.3, 0.0) | (0.1, 0.0, 0.9) | (0.2, 0.5, 0.3) | ||
| (0.4, 0.4, 0.2) | (0.0, 0.1, 0.9) | (0.1, 0.2, 0.7) | ||
| (0.3, 0.5, 0.2) | (0.0, 0.2, 0.8) | (0.0, 0.4, 0.6) | ||
| (0.4, 0.4, 0.2) | (0.1, 0.0, 0.9) | (0.1, 0.4, 0.5) | ||
| (0.4, 0.4, 0.2) | (0.2, 0.4, 0.4) | (0.7, 0.0, 0.3) | ||
| (0.3, 0.5, 0.2) | (0.2, 0.4, 0.4) | (0.8, 0.2, 0.0) | ||
| (0.4, 0.4, 0.2) | (0.1, 0.5, 0.4) | (0.6, 0.3, 0.1) | ||
| (0.4, 0.4, 0.2) | (0.2, 0.4, 0.4) | (0.7, 0.0, 0.3) | ||
| (0.3, 0.5, 0.2) | (0.2, 0.4, 0.4) | (0.8, 0.2, 0.0) | ||
| (0.4, 0.4, 0.2) | (0.1, 0.5, 0.4) | (0.6, 0.3, 0.1) | ||
| (0.4, 0.4, 0.2) | (0.2, 0.4, 0.4) | (0.1, 0.2, 0.7) | ||
| (0.5, 0.5, 0.0) | (0.2, 0.4, 0.4) | (0.0, 0.4, 0.6) | ||
| (0.6, 0.4, 0.0) | (0.1, 0.5, 0.4) | (0.1, 0.4, 0.5) | ||
| (0.8, 0.1, 0.1) | (0.0, 0.1, 0.9) | (0.2, 0.5, 0.3) | ||
| (0.9, 0.0, 0.0) | (0.0, 0.2, 0.8) | (0.3, 0.4, 0.3) | ||
| (0.7, 0.3, 0.0) | (0.1, 0.0, 0.9) | (0.2, 0.5, 0.3) | ||
| (0.4, 0.4, 0.2) | (0.2, 0.4, 0.4) | (0.7, 0.0, 0.3) | ||
| (0.3, 0.5, 0.2) | (0.2, 0.4, 0.4) | (0.8, 0.2, 0.0) | ||
| (0.4, 0.4, 0.2) | (0.1, 0.5, 0.4) | (0.6, 0.3, 0.1) | ||
| (0.7, 0.0, 0.3) | (0.2, 0.4, 0.4) | (0.2, 0.5, 0.3) | ||
| (0.8, 0.2, 0.0) | (0.4, 0.0, 0.6) | (0.3, 0.4, 0.3) | ||
| (0.6, 0.3, 0.1) | (0.4, 0.0, 0.6) | (0.2, 0.5, 0.3) |
| Expert 1 | Expert 2 | Expert 3 | |
|---|---|---|---|
| Rating |
| NO. | ||||||||||
|---|---|---|---|---|---|---|---|---|---|---|
| DEWRPN | ||||||||||
| Rank | 5 | 6 | 2 | 1 | 8 | 9 | 4 | 3 | 10 | 7 |
© 2020 by the authors. Licensee MDPI, Basel, Switzerland. This article is an open access article distributed under the terms and conditions of the Creative Commons Attribution (CC BY) license (http://creativecommons.org/licenses/by/4.0/).
Share and Cite
Zheng, H.; Tang, Y. Deng Entropy Weighted Risk Priority Number Model for Failure Mode and Effects Analysis. Entropy 2020, 22, 280. https://doi.org/10.3390/e22030280
Zheng H, Tang Y. Deng Entropy Weighted Risk Priority Number Model for Failure Mode and Effects Analysis. Entropy. 2020; 22(3):280. https://doi.org/10.3390/e22030280
Chicago/Turabian StyleZheng, Haixia, and Yongchuan Tang. 2020. "Deng Entropy Weighted Risk Priority Number Model for Failure Mode and Effects Analysis" Entropy 22, no. 3: 280. https://doi.org/10.3390/e22030280
APA StyleZheng, H., & Tang, Y. (2020). Deng Entropy Weighted Risk Priority Number Model for Failure Mode and Effects Analysis. Entropy, 22(3), 280. https://doi.org/10.3390/e22030280

