A Robust Image Tampering Detection Method Based on Maximum Entropy Criteria
Abstract
:1. Introduction
1.1. Relevant Background
1.2. Motivations and Contributions
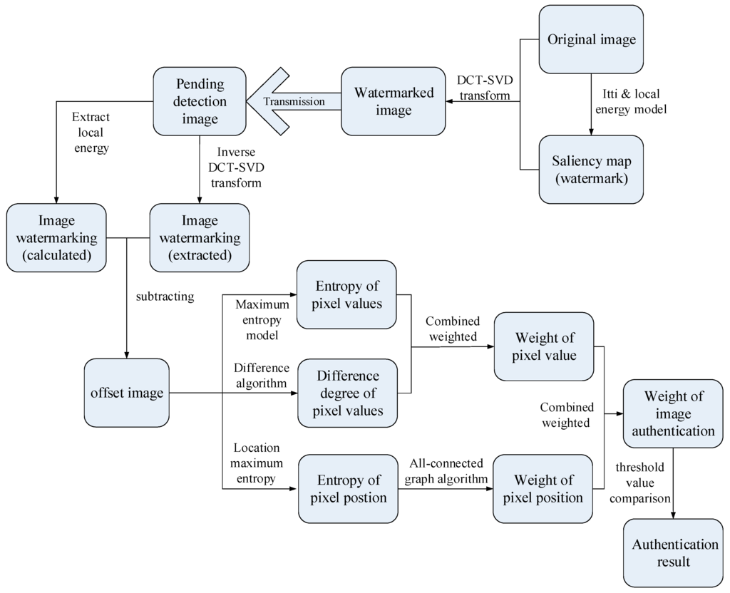
- Watermark generation: The original image’s saliency map is adopted as the watermark.
- Watermark embedding: Embedding the watermark into the original image by DCT-SVD.
- Image transmission: Sender sends the image to receiver (through a lossy channel).
- Watermark extraction: Extracting the watermark from the pending detection image.
- Saliency map extraction: Extracting the saliency map from the pending detection image.
- Tamper detection: Determining whether the image has been factitiously tampered with.

- A new watermarking model based on the local energy and maximum entropy model is proposed. The watermarking itself contains relevant information to the original image. Unlike previous digital watermarking algorithms, this watermarking is embedded with high redundancy, which ensures that the watermarking remains high robustness.
- To increase the accuracy of image tampering detection, the difference algorithm based on the Lorentz curve, combined with information entropy, is adopted to verify the uniformity of the pixel distribution.
- An all-connected graph pixel average distance algorithm based on the maximum entropy model is proposed. The distribution uniformity of the pixel coordinates is evaluated through the probability distribution function to obtain the degree of deviation between the average distance and the maximum likelihood estimate of the pixels, which can further improve the effect of image tampering detection.

2. Materials and Methods
2.1. Saliency Map Based on Local Energy Channel

2.2. Watermark Embedding
2.3. Image Preprocessing
2.4. Maximum Entropy Value Based on Image Pixel Value Distribution




2.5. Image Pixel Position Weight Based on Maximum Entropy

2.6. Image Tampering Detection Based on Combined Weighted Threshold
3. Experimental Verification
3.1. Watermark Robustness Testing


| Various Noise | NC Value (Our Method) | NC Value (Method [19]) | NC Value (Method [20]) |
|---|---|---|---|
| Contrast adjustment | 0.9912 | 0.9558 | 0.9338 |
| Average filter (size = [3, 3]) | 0.9937 | 0.9914 | 0.9909 |
| Poisson noise | 0.9884 | 0.9811 | 0.9754 |
| Salt and pepper (noise density = 0.02) | 0.9937 | 0.9295 | 0.9289 |
| Salt and pepper (noise density = 0.05) | 0.9818 | 0.8612 | 0.8420 |
| Gaussian noise (noise density = 0.02) | 0.9688 | 0.8937 | 0.8116 |
| Gaussian noise (noise density = 0.05) | 0.9493 | 0.8923 | 0.6814 |
3.2. The Image Tampering Detection Performance Testing

| Image Changing | Value (Lena) | Value (Baboon) | Value (Plane) |
|---|---|---|---|
| Contrast increasing | 23.4205 | 21.4458 | 19.5439 |
| Contrast decreasing | 23.5799 | 22.0004 | 20.0933 |
| Average filter | 11.7935 | 10.9523 | 11.4423 |
| Image compression | 11.4370 | 11.9632 | 12.0045 |
| Salt and pepper noise | 13.6389 | 14.6534 | 14.6238 |
| Gaussian noise | 21.6604 | 22.0954 | 20.9625 |
| Clipping | 92.9642 | 89.0045 | 101.4322 |
| Replacing | 120.9114 | 115.4493 | 109.4830 |
| Image Changing | Result of Image Tampering Detection | |||
|---|---|---|---|---|
| Our Method | Method [21] | Method [22] | Method [23] | |
| JPEG compress (30) | N | N | N | N |
| Salt and pepper noise (10%) | N | N | N | Y |
| Gaussian noise (10%) | N | Y | Y | Y |
| Average filter (3×3) | N | N | Y | Y |
| Clipping (2%) | Y | Y | Y | Y |
| Replacing (2%) | Y | Y | Y | Y |

| Method | Actual Noise Interference | Actual Artificial Tampering | |||||
|---|---|---|---|---|---|---|---|
| Probability of False Alarm (%) | Probability of Miss (%) | ||||||
| Gaussian | Median | S & P | JPEG | 24 × 24 | 36 × 36 | 48 × 48 | |
| Ours | 0 | 17.8 | 0.8 | 0.4 | 32.4 | 27.2 | 13.2 |
| Qi | 0 | 39.6 | 0 | 9.8 | 59.2 | 31.6 | 13.8 |
| Yang | 100 | 76.4 | 94.7 | 8.4 | 71.2 | 66.8 | 59.6 |
| Che | 100 | 64.3 | 94.5 | 66.6 | 100 | 40.6 | 40.4 |
| Maeno | 100 | 100 | 100 | 22.4 | 100 | 100 | 100 |
| Cruz | 8.5 | 88.6 | 40.3 | 24.3 | 100 | 100 | 100 |
4. Conclusions
Supplementary Materials
Acknowledgments
Author Contributions
Conflicts of Interest
References
- Celik, M.U.; Sharma, G.; Tekalp, A.M. Lossless watermarking for image authentication: A new framework and an implementation. IEEE Trans. Image Process. 2006, 15, 1042–1049. [Google Scholar] [CrossRef] [PubMed]
- Akhaee, M.A.; Sahraeian, S.M.E.; Sankur, B.; Marvasti, F. Robust scaling-based image watermarking using maximum-likelihood decoder with optimum strength factor. IEEE Trans. Multimed. 2009, 11, 822–833. [Google Scholar] [CrossRef]
- Agoyi, M.; Çelebi, E.; Anbarjafari, G. A watermarking algorithm based on chirp z-transform, discrete wavelet transform, and singular value decomposition. Signal Image Video Process. 2015, 9, 735–745. [Google Scholar] [CrossRef]
- Yang, S.Y.; Lu, Z.D.; Zou, F.H. A Novel Semi-Fragile Watermarking Technique for Image Authentication. In Proceedings of the 2004 7th International Conference on Signal Processing (ICSP‘04), Beijing, China, 31 August–4 September 2004.
- Ho, C.K.; Li, C.-T. Semi-fragile Watermarking Scheme for Authentication of JPEG Images. In Proceedings of the International Conference on Information Technology: Coding and Computing, Las Vegas, NV, USA, 5–7 April 2004.
- Lin, C.-Y.; Chang, S.-F. A robust image authentication method distinguishing JPEG compression from malicious manipulation. IEEE Trans. Circuits Syst. Video Technol. 2001, 11, 153–168. [Google Scholar]
- Maeno, K.; Sun, Q.; Chang, S.F.; Suto, M. New semifragile image authentication watermarking techniques using random bias and nonuniform quantization. Available online: http://proceedings.spiedigitallibrary.org/proceeding.aspx?articleid=877919 (accessed on 27 November 2015).
- Cox, I.J.; Kilian, J.; Leighton, F.T.; Shamoon, T. Secure spread spectrum watermarking for multimedia. IEEE Trans. Image Process. 1997, 6, 1673–1687. [Google Scholar] [CrossRef] [PubMed]
- Kang, H.; Iwamura, K. Information hiding method using best DCT and wavelet coefficients and its watermark competition. Entropy 2015, 17, 1218–1235. [Google Scholar] [CrossRef]
- Walton, S. Image authentication for a slippery new age. Dr. Dobb’s J. 1995, 20, 18–27. [Google Scholar]
- Eggers, J.J.; Girod, B. Blind watermarking applied to image authentication. In Proceedings of the 2001 IEEE International Conference on Acoustics, Speech, and Signal Processing (ICASSP’01), Salt Lake City, UT, USA, 7–11 May 2001.
- Lu, C.-S.; Liao, H.-Y.M. Multipurpose watermarking for image authentication and protection. IEEE Trans. Image Process. 2001, 10, 1579–1592. [Google Scholar] [PubMed]
- Yu, G.-J.; Lu, C.-S.; Liao, H.-Y.M.; Sheu, J.-P. Mean quantization blind watermarking for image authentication. In Proceedings of the 2000 International Conference on Image Processing, Vancouver, BC, Canada, 10–13 September 2000.
- Itti, L.; Koch, C.; Niebur, E. A model of saliency-based visual attention for rapid scene analysis. IEEE Trans. Pattern Anal. Mach. Intell. 1998, 20, 1254–1259. [Google Scholar] [CrossRef]
- Liu, R.-Z.; Tan, T.-N. SVD based digital watermarking method. Acta Electron. Sin. 2001, 29, 168–171. [Google Scholar]
- Zhao, H.-W.; Chen, X.; Liu, P.-P.; Geng, Q.-T. Adaptive segmentation for visual salient object. Opt. Precis. Eng. 2013, 21, 531–538. [Google Scholar] [CrossRef]
- Henriksson, L.; Hyvärinen, A.; Vanni, S. Representation of cross-frequency spatial phase relationships in human visual cortex. J. Neurosci. 2009, 29, 14342–14351. [Google Scholar] [CrossRef] [PubMed]
- Venkatesh, S.; Owens, R. An energy feature detection scheme. In Proceedings of the IEEE International Conference on Image Processing (ICIP’89), Singapore, Singapore, 5–8 September 1989.
- Singh, A.K.; Dave, M.; Mohan, A. Hybrid technique for robust and imperceptible image watermarking in DWT–DCT–SVD domain. Natl. Acad. Sci. Lett. 2014, 37, 351–358. [Google Scholar] [CrossRef]
- Singh, A.; Tayal, A. Choice of wavelet from wavelet families for DWT-DCT-SVD image watermarking. Int. J. Comput. Appl. 2012, 48, 9–14. [Google Scholar] [CrossRef]
- Lei, X. Image spatial semi-fragile watermarking algorithm with high classification capability of attack types. Comput. Sci. 2010, 2, 075. [Google Scholar]
- Zhao, Y.; Sun, X. A Semi-fragile Watermarking Algorithm Based on HVS Model and DWT. In Proceedings of the 2008 International Conference on Computer Science and Software Engineering, Wuhan, China, 12–14 December 2008.
- Seng, W.C.; Du, J.; Pham, B. Semi fragile watermark with self authentication and self recovery. Malays. J. Comput. Sci. 2009, 22, 64–84. [Google Scholar]
- Qi, X.; Xin, X. A quantization-based semi-fragile watermarking scheme for image content authentication. J. Vis. Commun. Image Represent. 2011, 22, 187–200. [Google Scholar] [CrossRef]
- Qi, X.; Xin, X. A singular-value-based semi-fragile watermarking scheme for image content authentication with tamper localization. J. Vis. Commun. Image Represent. 2015, 30, 312–327. [Google Scholar] [CrossRef]
- Yang, H.; Sun, X. Semi-fragile watermarking for image authentication and tamper detection using HVS model. In Proceedings of the International Conference on Multimedia and Ubiquitous Engineering (MUE’07), Seoul, Korea, 26–28 April 2007.
- Maeno, K.; Sun, Q.; Chang, S.-F.; Suto, M. New semi-fragile image authentication watermarking techniques using random bias and nonuniform quantization. IEEE Trans. Multimed. 2006, 8, 32–45. [Google Scholar] [CrossRef]
- Che, S.-B.; Ma, B.; Che, Z.-G. Semi-fragile image watermarking algorithm based on visual features. In Proceedings of the International Conference on Wavelet Analysis and Pattern Recognition (ICWAPR’07), Beijing, China, 2–4 November 2007.
- Cruz, C.; Reyes, R.; Nakano, M.; Perez, H. Image content authentication system based on semi-fragile watermarking. In Proceedings of the 51st Midwest Symposium on Circuits and Systems (MWSCAS 2008), Knoxville, TN, USA, 10–13 August 2008.
© 2015 by the authors; licensee MDPI, Basel, Switzerland. This article is an open access article distributed under the terms and conditions of the Creative Commons by Attribution (CC-BY) license (http://creativecommons.org/licenses/by/4.0/).
Share and Cite
Zhao, B.; Qin, G.; Liu, P. A Robust Image Tampering Detection Method Based on Maximum Entropy Criteria. Entropy 2015, 17, 7948-7966. https://doi.org/10.3390/e17127854
Zhao B, Qin G, Liu P. A Robust Image Tampering Detection Method Based on Maximum Entropy Criteria. Entropy. 2015; 17(12):7948-7966. https://doi.org/10.3390/e17127854
Chicago/Turabian StyleZhao, Bo, Guihe Qin, and Pingping Liu. 2015. "A Robust Image Tampering Detection Method Based on Maximum Entropy Criteria" Entropy 17, no. 12: 7948-7966. https://doi.org/10.3390/e17127854
APA StyleZhao, B., Qin, G., & Liu, P. (2015). A Robust Image Tampering Detection Method Based on Maximum Entropy Criteria. Entropy, 17(12), 7948-7966. https://doi.org/10.3390/e17127854

