Next Article in Journal
Algorithmic Fairness and Digital Financial Stress: Evidence from AI-Driven E-Commerce Platforms in OECD Economies
Previous Article in Journal
Analyzing the Coupling Coordination and Forecast Trends of Digital Transformation and Operational Efficiency in Logistics Enterprises
 
 
Font Type:
Arial Georgia Verdana
Font Size:
Aa Aa Aa
Line Spacing:
Column Width:
Background:
Article

Decoding Wine Narratives with Hierarchical Attention: Classification, Visual Prompts, and Emerging E-Commerce Possibilities

Department of Economic Informatics and Cybernetics, Bucharest University of Economic Studies, 010374 Bucharest, Romania
*
Author to whom correspondence should be addressed.
J. Theor. Appl. Electron. Commer. Res. 2025, 20(3), 212; https://doi.org/10.3390/jtaer20030212
Submission received: 23 March 2025 / Revised: 31 July 2025 / Accepted: 4 August 2025 / Published: 14 August 2025
(This article belongs to the Topic Data Science and Intelligent Management)

Abstract

Wine reviews can connect words to flavours; they entwine sensory experiences into vivid stories. This research explores the intersection of artificial intelligence and oenology by using state-of-the-art neural networks to decipher the nuances in wine reviews. For more accurate wine classification and to capture the essence of what matters most to aficionados, we use Hierarchical Attention Networks enhanced with pre-trained embeddings. We also propose an approach to create captivating marketing images using advanced text-to-image generation models, mining a large review corpus for the most important descriptive terms and thus linking textual tasting notes to automatically generated imagery. Compared to more conventional models, our results show that hierarchical attention processes fused with rich linguistic embeddings better reflect the complexities of wine language. In addition to improving the accuracy of wine classification, this method provides consumers with immersive experiences by turning sensory descriptors into striking visual stories. Ultimately, our research helps modernise wine marketing and consumer engagement by merging deep learning with sensory analytics, proving how technology-driven solutions can amplify storytelling and shopping experiences in the digital marketplace.

1. Introduction

In the digital age, unstructured text data have grown rapidly, necessitating the use of advanced processing and analysis techniques. Topic labelling, the process of assigning various unstructured text labels that correlate with subjects or categories, is a significant application of text categorisation. Its main goal is to extract general tags in order to facilitate a variety of analytical applications. In addition, there are numerous possible applications for this strategy in numerous fields, each of which has its own distinct set of opportunities and challenges.
Content tagging apps use these techniques to improve user experience and search engine rankings by automatically classifying a range of digital content. Additionally, text classification aids in common applications such as automated response generation and email spam detection. By grouping user content, businesses can identify emerging trends and more accurately characterise different types of customers. Specifically, by enabling the extraction of valuable information from customer comments, text classification removes the need for a time-consuming human evaluation in the product review process. Sentiment analysis, a related field, goes even further by predicting people’s feelings about specific topics based on text input. This is helpful for social and political discourse analysis in addition to economic analysis. For example, Ferrara and Ciano (2024) [1] recently demonstrated that short-term ESG stock price forecasts are considerably sharpened when explainable AI models are combined with news and social media signals, which serve as a proxy for market sentiment.
Storytelling skills are becoming more and more important in digital wine retail. Price, availability, and consumer trust can all be impacted by a single expert review; however, these reviews are often long, full of metaphors, and written in a vocabulary (tannin, terroir, finish, etc.) that is difficult for sentiment analysis tools to understand. Therefore, it is both a linguistic and a business challenge to transform such language into organised, e-commerce-ready information. In relation to this, Croijmans et al. [2] performed a computational analysis of reviews by wine experts and discovered that despite the assertions that wine descriptions lack information, experts consistently and informatively describe wines. Their research demonstrated how expertise can overcome limitations in describing sensory experiences like flavour and smell by revealing domain-specific vocabulary and the capacity to predict wine properties from review text. Reviews serve as dynamic quality signals in markets, as evidenced by the strong correlation between consumer price responses and expert wine ratings [3].
The main goal of this study is to investigate the use of state-of-the-art neural network architectures for the classification of wine reviews and the extraction of key attributes that characterise the quality and style of wine. By making it easier to create eye-catching marketing ads and enhance websites, these techniques seek to support numerous facets of data analysis and decision-making processes, as well as the marketing process. The usefulness of deep learning methods in sentiment analysis, especially for social media content, has been reaffirmed by recent studies. For example, a comprehensive study comparing different deep learning architectures embedded with Word2Vec and GloVe techniques was carried out by Rakshit and Sarkar [4]. Their results demonstrate how well Word2Vec-embedded models, particularly bidirectional recurrent architectures such as Bi-LSTM and Bi-GRU, classify tweet polarity. Furthermore, recent research demonstrates that graph convolutional network methods for text classification perform well on domain-specific tasks [5]. Similarly, Prakash and Vijay [6] show that hierarchical transformer-based sentiment analysis frameworks can combine explainability and aspect extraction, resulting in precise predictions and clear identification of unique sentiment signals for a given domain. These studies support the potential of cutting-edge machine learning techniques to enhance text classification and sentiment analysis skills across a range of applications. Other research [7], suggesting a natural connection between textual review extraction and the automated production of e-commerce marketing assets, shows that generative AI systems can produce more persuasive visual content than human marketers. However, conventional bag-of-words or flat RNN classifiers frequently misinterpret domain-specific polarity (‘dry’ is not a negative term) and fail to recognise the hierarchical structure of wine notes (word → sentence → review). As a result, prior research either avoids the issue of how text insights should be incorporated into marketing materials or hand-codes small lexica.
We present an end-to-end pipeline that (i) uses a Hierarchical Attention Network to classify expert reviews, (ii) uses a domain-specific lexicon to recalibrate sentiment, and (iii) transforms the resulting descriptors into AI-generated visuals that are evaluated in order to fill these gaps. The objective is to demonstrate how narrative language can be recoloured into content aimed at consumers after being grayscaled in the data. Four interrelated research questions (RQs) that each focused on a crucial component of the pipeline’s architecture, functionality, and use were used to examine this.
RQ1 
How is the perceived stylistic difference between the two image sets related to (a) participants’ overall set-level preference and (b) the gap in their mean relevance/appeal ratings?
RQ2 
Which self-reported rating factors are predictive of appeal and relevance scores, and do these predictive weights change depending on wine marketing experience?
RQ3 
In terms of categorising expert wine reviews by style and quality, how does our Hierarchical Attention Network (with and without GloVe augmentation) stack up against the Spectral-HAN and LSTM baselines?
RQ4 
When compared to a generic sentiment tool, does recalibrating sentiment scores using a wine-tuned lexicon improve aspect-level accuracy and decrease polarity errors?
Our primary contributions, which connect linguistic analysis, model innovation, and real-world e-commerce applications, are guided by these RQs:
(1)
A web-based user study assessing stylistic preferences and rating factors validates the efficacy of our prompt-engineering pipeline for RQ1 and RQ2, which demonstrates a proof-of-concept pipeline that converts key descriptors into AI-generated images.
(2)
We develop a hierarchical attention classifier that surpasses flat LSTM and Spectral-HAN baselines and also rivals published DistilBERT results (addressing RQ3).
(3)
We release a cleaned corpus of 46,000 Wine Enthusiast reviews, plus the full web interface and assets used in our user study, to enable reproducible benchmarking and domain-specific sentiment research (supporting RQ3 and RQ4).
The state of the art in sentiment analysis, wine informatics, and text classification is reviewed in Section 2. The dataset, neural architectures, and evaluation methodology are explained in Section 3. The experimental results are presented in Section 4, and then the commercial implications, limitations, and future work directions are examined in Section 5. The study is finally concluded in Section 6.

2. Literature Review

Natural language processing (NLP) and machine learning have fueled recent advances in text classification and sentiment analysis, enabling the extraction of useful details from large amounts of unstructured data. This section examines the evolution of text categorisation methods, explores the creation of neural network designs, and illustrates how these tools are applied to the analysis of complex textual domains such as wine reviews.

2.1. Evolution of Text Classification and Topic Labelling

Text classification, the process of assigning predefined categories to textual data, has been a foundational task in natural language processing (NLP). Many approaches rely on statistical and machine learning methods, such as Random Forest, Naïve Bayes classifiers and Support Vector Machines (SVMs) for tasks such as spam filtering [8], content filtering [9], or document classification [10]. One interesting advancement in the area was the Latent Dirichlet Allocation (LDA), which represents documents as mixtures of topics, where each topic is characterised by a distribution over words [11]. It works especially well for uncovering hidden patterns in large datasets, making it possible to find recurring themes in documents [12]. By adding more statistical data for better topic coherence, LDA variants, like the Doubly Correlated Topic Model, expand on their potential [13]. Deep learning and clustering methods are frequently used for topic modelling [14].
It is necessary to understand the challenges related to class imbalance or label ambiguity, including for the evaluation of results. Some studies investigated the relationship between changes in a classifier’s confusion matrix and the resulting metrics. One such study introduces the concept of “measure invariance,” a critical property that determines whether a performance measure is sensitive to certain changes in classification outcomes [15]. Tasks involving human communication, such as sentiment analysis, may require measures, like the area under the curve (AUC), that are more sensitive to shifts in both positive and negative classifications.

2.2. Sentiment Analysis and Its Diverse Applications

Sentiment analysis involves determining the emotional tone behind a body of text, ranging from positive and negative sentiments to more nuanced emotional states. It has applications across domains, including market research, social media monitoring, and customer feedback analysis [16]. Traditional sentiment analysis methods employed lexicon-based approaches, which matched words with predefined sentiment scores. However, these methods often failed to account for context, sarcasm, and idiomatic expressions.
Deep learning models have significantly advanced sentiment analysis by learning from large datasets to recognise complex patterns and contextual cues. The effectiveness of embedding techniques like Word2Vec and GloVe combined with bidirectional architectures such as Bi-LSTM and Bi-GRU in capturing the polarity of tweets has been demonstrated [4]. This highlights the importance of contextual embeddings in improving sentiment classification accuracy.
Aspect-based Sentiment Analysis (AbSA) has emerged as a specialised domain of sentiment analysis, offering a more granular approach by analyzing sentiments at the level of specific aspects or entities within text. Unlike traditional sentiment analysis, which often evaluates the overall tone of a document or sentence, AbSA focuses on determining sentiments tied to distinct aspects, enabling a better understanding of user opinions [16,17,18]. Despite its potential, the field presents several challenges that continue to inspire research and innovation.
One major challenge in AbSA is aspect extraction (AE), which involves identifying explicit aspects, implicit aspects, and Opinion Target Expressions (OTEs). Researchers have explored various machine learning and deep learning approaches to improve AE. However, handling cross-domain and cross-lingual scenarios remains a significant hurdle, and effective mapping of relationships between aspects and sentiments is an ongoing concern [19].
Similarly, the classification process, which assigns sentiment polarities to extracted aspects, faces its own set of difficulties. Models must account for interactions, dependencies, and contextual–semantic relationships between aspects, sentiment words, and surrounding text. Challenges such as multiword targets and managing inter-aspect dependencies remain active areas of research [20].
Another emerging area within AbSA is sentiment evolution (SE), which seeks to understand and predict how sentiments about aspects change over time using mechanisms such as social network analysis or epistemic network analysis. Recognising dynamic factors such as cognitive attitudes, social behaviours, and external influences poses a significant challenge. Additionally, predicting these changes in dynamic social media environments or within a blended learning context is an open problem that requires further exploration [21].

2.3. Advanced Neural Network Architectures for Text Analysis

Many deep learning architectures have facilitated text analysis innovations in recent years. Originally designed for image recognition, Convolutional Neural Networks (CNNs) have been reinterpreted for NLP applications by means of convolutional filters over embedded matrices to gather local textual information. Especially in large annotated corpora, these filters greatly improve classification performance and are effective at spotting n-gram-like patterns [22]. CNNs by themselves, nevertheless, might occasionally find it difficult to handle longer dependencies inherent in natural language.
Using gated techniques to store and retrieve information across long text sequences, Recurrent Neural Networks (RNNs), especially Long Short-Term Memory (LSTM) networks [23] and their bidirectional variants (i.e., BiLSTM), address this problem. Effective in representing temporal and contextual interactions, these designs fit text categorisation, sentiment analysis, and other applications using sequential data. Nevertheless, because of vanishing or exploding gradients, conventional RNNs can still find difficulty processing extremely long documents.
Most famously BERT transformer-based models enhance these powers through multi-head attention systems, enabling them to manage whole sequences in concurrently rather than step by step. BERT achieves state-of-the-art performance on several NLP benchmarks by learning context from both left and right tokens using a bidirectional training target. Transformers can, however, sometimes overfit smaller domain-specific datasets and can be computationally costly; hence, careful fine-tuning is advised.
Hierarchical Attention Networks (HANs) [24] mix recurrent units with attention at both word and sentence levels. HANs give better-grained control over which phrases or sentences are most important in classification by modelling text in a hierarchical manner, with words arranged into sentences and then sentences arranged into documents. For wine reviews, which frequently feature several lines with different descriptions of flavour, scent, and quality, this is particularly important. Moreover, attention mechanisms enable the model to focus especially on domain-specific vocabulary, thus possibly catching minor variations in the wine language [25].
These cutting-edge designs, CNNs, RNNs (LSTM/BiLSTM), transformers (BERT), and hierarchical models (HAN) offer, all around, complementary methods to text analysis. Their interaction with rich word embeddings (e.g., Word2Vec, GloVe) improves semantic understanding, therefore facilitating more accurate classification of complex material, including expert wine evaluations. The next sections address how these designs might be modified and assessed for the specific goal of wine review classification.

2.4. Analyzing Wine Reviews: Challenges and Techniques

2.4.1. The Complexity of Wine Language

When it comes to analysing wine categories based on evaluations, one must first understand the wine language, or winespeak. People who often drink or taste wine have their own vocabulary when referring to the acidity of the wine, sweetness, level of alcohol, flavour, colour, or other wine properties. Of course, its flavour or taste is the most subjective and generous characteristic, having associations with fruits, flowers, spices, herbs, or chocolate. This feature is quite similar with coffee picking. They both have resemblances in the arts where music, paintings, or sculptures may have different interpretations due to the subjectivity, sensibility, or experience of the consumer.
Reviews of the literature on wine reviews are performed in different papers to determine if the language and expressions used in such reviews influence the price of the wines. For instance, Ref. [26] tests the following hypotheses supported by the study: Higher-priced wine reviews will be more verbose; wine reviewers will use more emotional language with lower-priced wines; wine reviewers will use more logical language with higher priced wines; and wines of higher price will have more social language in reviews. It was stated that sophisticated reviews usually appear for expensive and therefore better wines, while concise and straightforward comments accompany cheap wines. In any case, understanding wine language increases a consumer’s confidence in selecting a wine kind and knowing what to expect.
Online marketing efforts became extremely important and necessary as the COVID epidemic raised the user count of social media networks and the time spent online. Any product can become prominent and viral with great promotion and sharing. The social internet caused surprising points of view or products to emerge suddenly. One study [27] revealed how wine companies use Instagram in response to visual communication tools and demand to be in trend with brand reputation showing. It underlines the need of not just the language one uses but also of who speaks it and over what channels of communication. Another study [28] examined the digital presence and consumer engagement of 311 Greek wineries on Facebook and Instagram between 2019 and 2022, including during the COVID-19 epidemic. The results show consistently low degrees of interaction on wineries’ profiles, which emphasises the need for more study on winery marketing strategies and implies that the suggested three-phase social media analytics methodology can act as a model for improving brand engagement across many sectors.
Red and white wines were lexically analysed from the reviews points of view [29]. Wine expert reviews are more analytical and with many details when it comes to red wines and more impersonal and credible for white wines. Therefore, white wine reviews are considered more reliable.
Whether the reviewer is expert or not, they might use many metaphors when describing the properties of wine, depending on their knowledge and background. Expressions coming from textiles (e.g., silky, velvety, satiny, pillowy), architecture (e.g., structure and balance), physiology (e.g., breeding or ageing), and anatomy (e.g., skeleton or spine) may occur in the language that describes wine [30].
A quantitative analysis indicated that wine reviewers mainly use the WAW (Wine Aroma Wheel) and WSET (Wine and Spirit Education Trust) standard vocabularies composed by oenologists in 1984 and 2023 [31]. Only 10.5% of reviewers have other wine language patterns, which include the terms “juicy”, “dark”, “crisp”, “firm”, and “structured” with the highest frequency.

2.4.2. Machine Learning and Neural Networks in Wineinformatics

At the intersection of data science, artificial intelligence, and oenology, the field of wineinformatics was proposed. It is used mostly for wine quality prediction, but also it has other applications like market analysis, viticulture optimisations, or flavour profiling. Wine quality prediction is performed using machine learning models on reviews, feedback, or wine competitions.
Machine learning applications in oenology include quality prediction, variety classification, market analysis, and viticulture optimisation. Comparative studies demonstrate the effectiveness of ensemble methods in wine quality prediction. According to one study, AdaBoost and Random Forest excel in classifying Pinot Noir [32], while another finds Random Forest to be especially successful at predicting white wine quality [33].
Classifying numerical data is relatively straightforward, but the textual elements of wine reviews and feedback introduce linguistic nuances that demand more sophisticated methods. Neural networks, including CNN, BiLSTM, and BERT, have proven particularly adept at modelling these complexities. For instance, research applying ANNs to wine technology illustrates their ability to uncover intricate patterns in data that simpler approaches may miss [34].
Text analysis in wine research has shifted from traditional machine learning to deep learning, which employs architectures such as Feedforward Neural Networks (FNNs), Recurrent Neural Networks (RNNs), Convolutional Neural Networks (CNNs), Generative Adversarial Networks (GANs), and transformer networks (such as BERT). One study [35] used acidity, sugar, and alcohol content to predict red and white wine quality. Another dual-method technique employed exploratory data analysis and a VGG19 CNN [36] to estimate the likelihood of distinct quality groups, demonstrating deep learning’s ability to capture complex connections between chemical properties and overall quality. NLP research has also showed potential in the analysis of consumer-facing wine data such as ratings, reviews, and social media posts. A recent study [37] developed a recommendation system that uses BERT to identify wine varietals, hence raising consumer expectations and overall quality perception.
Data from an electronic nose (i.e., an intelligent sensor system utilised in the food and beverage industries) was examined [38] utilising Artificial Neural Networks (ANNs) and basic machine learning techniques such as KNN and SVM. A similar detection method employed a backpropagation neural network (a form of FNN) to classify wines and liquors [39]. Deep learning models have demonstrated remarkable effectiveness in extracting knowledge from tough datasets, frequently improving through synergy with other analytical methods. For example, merging feedforward neural networks with evolutionary algorithms resulted in accurate prediction of fermentation factors [40]. Another study [41] used molecular composition and ANN-based spectroscopic analysis to categorise grape varietals and measure ripeness, while research on hyperspectral images of grape fruit [42] shows that CNNs, Inception Time Networks, and MiniRocket can estimate sugar content.
In terms of market analysis, text mining wine reviews indicated diverse customer profiles across countries. The American market loves berry-like, chocolate, and citrus overtones, whilst the British market prefers jammy, berry, cherry, and dark chocolate flavours. Chinese consumers want refreshing, delicate flavours with mellow scents [43]. Consumer reviews have also been harvested from Twitter to identify sentiment towards red wines [44]. In terms of variety categorisation, Lefever et al. [45] employed text mining on wine reviews to forecast a wine’s colour, grape variety, and country of origin. Chemometric and sensometric approaches [46] and language processing techniques [47] have also been used.
Recent advances in wineinformatics show a growing trend toward integrating sophisticated data analysis techniques into oenology. One notable approach employs a tri-clustering algorithm that discovers latent groupings spanning wine characteristics, attributes, and vintage information [48]. Furthermore, other researchers used Naïve Bayes and SVM classifiers to unravel the complexities inherent in Bordeaux wines [49]. Adding further depth to the field, a recent contribution introduces the Computational Wine Wheel, a natural language processing tool specifically designed to sift through wine reviews [50]. However, neural networks outperformed both Naïve Bayes and SVM on a Bordeaux dataset comprising more than 10,000 wines [51].
Most wine reviews focus on quality predictions or on classical text mining using AdaBoost, Random Forest, Siamese Neural Networks, or CNNs. Hierarchical Attention Networks (HANs) were poorly applied to wine reviews, and thus using HAN models for wine classification reflects the complexities of the wine language.
Extrapolating, classifying wine reviews can also be applied to assortments of coffee, chocolate, beer, or tea and even to food pairing (using Generative Adversarial Networks for approaching generative artificial intelligence [52] or Siamese Neural Networks, i.e., twin neural networks [53]).
Collectively, these studies highlight the promise of deep learning techniques for identifying links and trend analysis in wine datasets. They yield scalable, accurate solutions for quality assessment and control while also proving that wine language can predict key features, with review length and word choice influencing pricing and rating.

2.5. Bridging Textual Analysis and Visual Content Generation

2.5.1. Generative Models and Marketing Innovation

The field of digital marketing is one of the most dynamic areas of growth for a company and recent developments in technology coupled with the widespread accessibility of digital devices are leading to its evolution from a subcategory of classic marketing to a new, almost independent field. As V. Soni [54] highlights, digital marketing is increasingly focusing on the user, and measurable interactive and generative models are playing an essential role in this evolution.
Generative artificial intelligence models (GenAI) offer revolutionary capabilities for marketing, a field that, according to [55], is predicted to experience the greatest impact from this technology, with projected productivity gains of up to 15% in marketing expenditure, translating to an estimated $463 billion annually. GenAI can generate personalised marketing content, such as product descriptions, emails, and advertisements tailored to individual preferences and behaviours [56], it can produce dynamic advertisements that adapt in real time based on user behaviour or market trends, or it can automate the analysis of consumer feedback, social media data, and market trends [57]. Thus, it is surprising that many companies have already begun leveraging GenAI to carry out essential and innovative marketing initiatives. A study by [58] that involved several marketing professionals showed that all the specialists interviewed had already explored the possibilities offered by different text-to-image models, such as DALL-E, Midjourney, or Stable Diffusion.
The DALL-E model can convert textual inputs into vivid visual representations. By mapping abstract textual descriptions into detailed images using embeddings derived from language models, such as GloVe or GPT, models like this bridge the gap between linguistic data and creative visual outputs, thus facilitating the creation of targeted advertisements and enabling deeper consumer engagement. Studies show that personalised marketing materials generated using AI increase click-through and conversion rates by more than 30% [59]. In addition, using AI-generated content not only reduces production costs and time but also increases efficiency, empowering companies to innovate, foster engagement, and expand their reach in a competitive market.

2.5.2. Applications in the Wine Industry

The wine industry, known for its deep connection to tradition and craftsmanship, would greatly benefit from exploring the potential of GenAI to implement innovation in areas such as marketing, product design, and consumer education while maintaining their artisanal roots.
We have already established that wine aficionados have their own rich vocabulary when describing different product characteristics and this vocabulary usually references associations with vivid imagery. Wine reviews are often times almost artistic in their description of the product and the wine industry can benefit from combining textual analysis of reviews with visual content generation. By extracting key descriptors from reviews, wineries can create imagery that reflects the sensory attributes and narratives associated with their products.
By extracting key descriptors from reviews, wineries can create imagery that reflects the sensory attributes and narratives associated with their products. As Refs. [60,61] emphasise, the connection between sensory descriptors and visual narratives fosters a stronger emotional bond with consumers. Using generative models like DALL-E [62] to convert sensory descriptors into visually compelling imagery would enhance brand perception and consumer loyalty. The consumers’ understanding and appreciation of complex wine characteristics can be significantly enhanced by translating sensory data into visuals. For example, a wine described as “crisp with notes of green apple” can be represented with imagery that reflects freshness and lightness [63].
Another side of the wine industry in which generative models could have a significant impact is the design of wine labels, which represent a critical marketing tool allowing products to stand out in competitive markets. The best use of AI capabilities in this area would be to generate customised label designs based on sensory keywords extracted from wine reviews. Ref. [64] indicated that aesthetically engaging labels significantly influence consumer purchasing decisions, making this application both practical and profitable. Moreover, when creating such personalised designs, specific cultural and regional preferences, both general and specific ones resulting from textual product reviews, can be more easily considered. For example, in the Chinese market, where elegance and tradition are attributes highly appreciated by consumers, generative models could create designs that include subtle patterns and traditional motifs that align with local tastes [43]. By bridging cultural nuances with advanced AI technologies, wineries can expand their global appeal.

2.6. Applications of Neural Networks in E-Commerce

There is little doubt that e-commerce’s future is data driven, customer-centric, and highly experiential. AI models enable marketers to listen to the customer’s voice at scale, distilling actionable sentiment and intent signals from a constant flow of data.
Recent reviews on machine learning (ML) and deep learning (DL) in e-commerce show several research directions, including sentiment analysis, recommendation systems, disinformation detection, fraud detection, prediction of customer churn, and product classification [65,66,67]. Researchers increasingly employ transformer-based models, such as BERT and GPT, that have the ability to capture nuanced contextual meanings, outperforming earlier approaches based on RNNs or CNNs. Hierarchical Attention Networks (HANs) can effectively summarise lengthy customer reviews by identifying critical sentences or aspects [68]. Deep learning techniques and neural factorisation can aid in personalisation, enabling e-commerce platforms to offer more precise product recommendations adapted to individual user behaviour [69]. Meanwhile, CNN-based and hybrid neural network approaches can distinguish genuine reviews from manipulated reviews, reinforcing trustworthiness on e-commerce platforms [70] with the help of rules-based classifiers. Although powerful, these models present ongoing challenges, including multilingual application difficulties, interpretability issues, and computational complexity, particularly with respect to real-time processing [71].
Another recent trend in digital commerce is AI-driven marketing personalisation. Researchers have been developing sophisticated recommender systems and targeting algorithms that go beyond one-size-fits-all approaches. Yıldız et al. (2023) [72] present a hyper-personalised product recommendation system for fashion retail. Their approach integrated multiple data mining techniques: (1) RFM-based customer segmentation to group shoppers by behaviour, (2) association rule mining on each segment (considering location and purchase history) to learn preferences, and (3) a recommendation engine tailored to each segment’s profile. By segmenting customers and then providing group-specific recommendations, this system attempts to address the gap between individual personalisation and scalable marketing. The result is a more context-aware recommender that can, for example, suggest seasonal apparel relevant to a customer’s region and buying patterns. In this regard, the common thread is using AI to learn from consumer interactions (clicks, views, past purchases) and then optimise the marketing mix for each consumer.

2.7. Synthesis and Research Gap

As established through the literature review, significant progress has been made in textual and sentiment analysis, enhancing their applicability across diverse domains, including wine reviews. These advances allow us to better understand subjective content, with new subdomains such as AbSA (Aspect-based Sentiment Analysis) giving us the opportunity to capture finer details regarding the consumer perceptions of wines, wineries, or producers.
Likewise, developments in neural network topologies, notably Convolutional Neural Networks, Inception Recurrent Convolutional Neural Networks, and BERT models, have pushed the boundaries of text analysis capabilities providing reliable and accurate predictions and demonstrating robust generalisation abilities.
However, there are also a few challenges that must be considered gaps when looking at the application of such techniques, especially in the particularly complex field of oenology.
Research in computational wine analysis has revealed significant challenges in processing review text. Current methods struggle with context-dependent interpretations and regional variations in wine descriptions. These linguistic complexities particularly affect Aspect-based Sentiment Analysis, as overlapping references and subjective expressions make it difficult to accurately identify and classify wine components. Reviewer preferences and cultural backgrounds further compound these challenges, affecting how sentiments are expressed and interpreted across different markets.
Despite these advances, gaps exist in the application of advanced text categorisation and sentiment analysis techniques to specialised domains such as wine reviews. Current models can struggle to capture the subtle vocabulary, complicated descriptions, and industry-specific terminology found in wine-related literature. Aspect-based Sentiment Analysis (AbSA) can have difficulties in accurately extracting and understanding implicit aspects and multi-word expressions specific to this discipline. Furthermore, the issue of class imbalance exists in wine evaluations, where specific sentiment classes or characteristics may be underrepresented, compromising the strength of classification algorithms. The distinct vocabulary and interpretive elements of wine reviews pose unique analytical challenges. More advanced language models would enhance our understanding of wine evaluation and description practices.
Deep learning models are widely employed in text analysis; however, the adoption of advanced models like Hierarchical Attention Networks (HANs) for wine review classification has been relatively limited. In instances where the HAN has been applied, its effectiveness in sensory descriptor extraction has varied, suggesting a need for more tailored approaches.
Another related area for which relatively limited research has been conducted so far is the one regarding the possibilities of connecting textual analysis and visual content generation. Generative AI has shown considerable promise in developing visual content for personalised marketing materials. Furthermore, several advantages of using generative models such as DALL-E or Midjourney have been clearly identified, such as increasing conversion rates, reducing necessary production resources, and increasing efficiency. However, there is still a scarcity of literature on combining textual analysis with other data modalities, such as sensory profiles or regional characteristics, to enhance wine categorisation.
Moreover, the scarcity of large-scale, annotated datasets specific to wine reviews presents a significant barrier to the development and validation of robust text analysis models.
The goal of our research is to further explore the application of advanced neural network architectures to classify wine reviews and extract the salient characteristics that define the quality and style of wine, as well as to investigate the possibilities of automatically generating narratives based on topic modelling results. To achieve this, we scraped a large dataset from Winemag.com, which includes over 46,000 wine reviews collected between 2020 and 2023. This dataset contains diverse attributes such as ratings, descriptions, prices, and wine origins, providing a rich foundation for our analysis. We will evaluate the performance of four different neural network models on a wine classification task: the Hierarchical Attention Network (HAN), the Spectral Hierarchical Attention Network (SpectralHAN), HAN augmented with pre-trained GloVe embeddings (HAN + GloVe), and a Long Short-Term Memory network with GloVe embeddings (LSTM + GloVe).

3. Methods

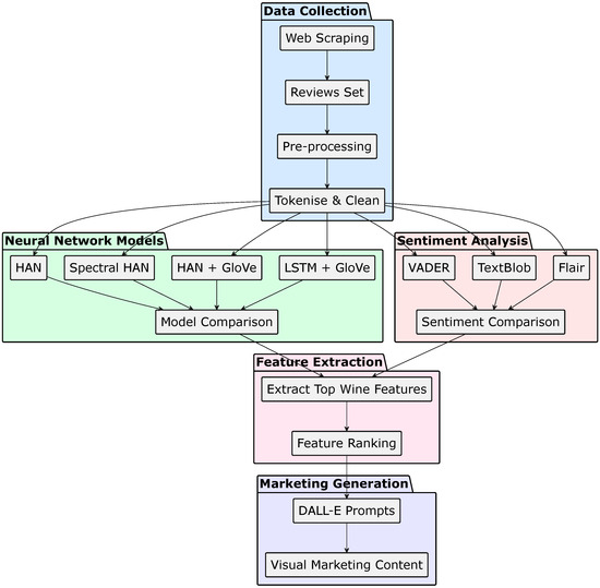
Figure 1 presents the general methodology of our study, illustrating the process from data collection through analysis to the generation of marketing content. The process consists of five main stages: (1) data collection and pre-processing of wine reviews, (2) sentiment analysis using multiple tools, (3) neural network modelling with four different architectures, (4) characteristic extraction from high-quality reviews, and (5) marketing content generation. Each stage builds upon the results of previous stages, creating a framework for wine review analysis and marketing content generation. The following subsections detail each component of this pipeline.

3.1. Data Scraping

We constructed a web scraper in Python 3.9.12 to collect wine reviews from Winemag.com. It uses BeautifulSoup to parse HTML content from multiple pages, extracting details like ratings, descriptions, prices, and wine origins. The structure of the extracted data is shown in Table 1.
Table 2 presents the number of wine reviews scraped over a four-year period from 2020 to 2023.
The country distribution of the reviewed wine is shown in Table 3.
As highlighted in Table 3, in our dataset, the United States has the highest number of winery reviews, with more than 21k, significantly exceeding France and Italy. Other countries like Portugal, Spain, and Australia also have notable representation, while smaller wine-producing countries such as Uruguay and Romania are also represented.
After the scraping process was completed, the data was saved to a JSON file which was used for the next steps of the methodology.

3.2. Data Preprocessing

The data were read from the JSON file constructed during the data scraping step. By using NLTK, a popular text processing Python library, we initiated our preprocessing by tokenising text and applying fundamental cleaning steps—converting to lowercase and removing common words (like “the”, “is”, “at”) and punctuation marks. This created a cleaner corpus where each review was represented as a sequence of meaningful words.
To build our vocabulary, we analyzed how frequently each word appeared across the training dataset. Words appearing less than five times were filtered out to reduce noise and keep the vocabulary manageable. We then created a system to convert words into numbers that our model could understand, including special markers to padding shorter texts and handling new words not seen during training.
Given the hierarchical nature of our model architecture, we used a two-level structure to process reviews. Each review was broken down into sentences, with a limit of 15 sentences per review. We limited the word count in each sentence to 50. Reviews that exceeded these limits were trimmed, while shorter ones were padded to ensure consistent dimensions. This hierarchical structuring balances structural information with fixed input sizes via padding and truncation.

3.3. Sentiment Analysis

VADER, TextBlob, and Flair are tools for sentiment analysis, each with its own approach, strengths, and weaknesses, as further discussed in Table 4. VADER [73] and TextBlob [74] are mainly lexicon-based tools for sentiment analysis. VADER evaluates the emotional intensity of words and phrases, providing sentiment scores on a scale from −1 (most negative) to 1 (most positive), with 0 indicating neutral sentiment. TextBlob offers comparable sentiment analysis but also supports aspect-based analysis, allowing it to identify specific subjects or topics in the text and assess their associated sentiment polarity. Flair [75] employs neural network models and contextual string embeddings, allowing it to capture more nuanced sentiment based on the surrounding context of words and phrases. These techniques have been widely used together or apart to capture the public sentiment on a wide range of problems from sustainability [76] to political discourse [77].
Using the tools from Table 4 we assessed the sentiment polarity of the reviews from our dataset and analyzed the results through correlation matrices, descriptive statistics, and percentages of positive sentiments identified by each tool. The results are shown in Table 5.
The correlation between sentiment scores and critic ratings is low, 0.316 for VADER, 0.131 for TextBlob, and 0.282 for Flair, showing that a high sentiment score does not necessarily map to a high wine rating and vice versa. Descriptive statistics reinforce the point: all three tools mark most reviews as positive (80.94% for VADER, 80.21% for TextBlob, and a striking 91.10% for Flair). Such skew may reflect the generally appreciative tone of professional wine prose, yet it also suggests that generic analyzers overestimate positivity because they miss subtle critiques embedded in specialised language.
To test whether the U.S.-heavy composition of the corpus biases these results, we compared reviews about U.S. wines with those about all other countries combined. The mean compound polarity differs by only 0.037 points (0.478 vs. 0.515), and the correlation with critic score shifts by just 0.06 (0.29 vs. 0.35). These small gaps imply that, within English-language notes, the generic tools do not systematically inflate or deflate sentiment for non-U.S. wines.
Even so, generic analyzers often invert the polarity of prized wine descriptors. Table A1 from the appendix lists ten tasting note fragments that include approving cues a sommelier would value, phrases such as ’light, crisp, and refreshing’, ’zesty nose’, ’ripe acidity’ and ’familiar and likable’, but each fragment receives a neutral (0.00) or negative compound score. This mismatch hints at how general lexicons misread oenological language and underscores the need for a domain-tuned sentiment model.
Together, these findings highlight the limitations of off-the-shelf tools for wine discourse and motivate training a domain-specific analyzer.

3.4. Neural Network-Based Data Analyses

We used complex neural networks to classify wine quality based on written descriptions starting from the specialised language extracted from reviews. If a wine’s point score is 90 or higher, we classify it as high quality; otherwise, it is labeled as not high quality.
We split the data into three sets: training, validation, and test. First, we set aside 20% of the data for the test set. Then, from the remaining 80%, we took 12.5% for validation (which amounts to 10% of the total data). This setup allows us to train the model on the training set, use the validation set to tune hyperparameters or early stopping, and keep the test set completely held out for the final evaluation and comparison between models.

3.4.1. Hierarchical Attention Network (HAN)

The Hierarchical Attention Network [24] was adapted to better understand the hierarchical structure of documents, capturing both word- and sentence-level representations. Initially, each word in a sentence was converted into an embedding vector using a pre-trained embedding matrix. A bidirectional Gated Recurrent Unit (GRU) processed these embeddings to produce hidden states for each word. Subsequently, word-level attention processes were employed on these hidden states to derive a weighted representation of the sentence, highlighting terms that significantly enhance its meaning.
For each word w i t in sentence S i , we obtained the embedding x i t and computed the hidden state h i t using a bidirectional GRU. The word context vector u i t was calculated as u i t = tanh W w h i t + b w and the attention weights α i t were obtained using a softmax function on the dot product with a word-level context vector u w . The vector of the sentence s i is calculated as the weighted sum of the hidden states of the word.
The sentence vectors s i were processed through another bidirectional GRU to capture inter-sentence dependencies and sentence-level attention was applied similarly to obtain the document representation v. Finally, this document vector v was passed through a softmax classifier to produce the probability distribution over classes.
The model uses the Adam optimiser and binary cross-entropy loss.

3.4.2. Spectral-Normalised Hierarchical Attention Network (S-HAN)

The Spectral-Normalised HAN extended the HAN model by incorporating spectral normalisation to improve training stability and generalisation [84]. Spectral normalisation constrains the Lipschitz constant of the network by normalising the weight matrices. Specifically, for each weight matrix W in the network, we computed the largest singular value σ ( W ) using the power iteration method and scaled the weights as W SN = W σ ( W ) . We apply this normalisation to all weight matrices in the attention mechanisms and GRU layers while maintaining the same overall architecture as HAN but with normalised weights ensuring controlled spectral norms. By implementing spectral normalisation, we prevent the problem of exploding or vanishing gradients and promote smoother optimisation landscapes. The complete implementation is detailed in Algorithm 1.
Algorithm 1 Hierarchical Attention Network with Spectral Normalisation
  • Require: Document consisting of sentences { S 1 , S 2 , , S N }
  • Ensure: Classification probability y
  •   /* Spectral Normalisation Function */
  •  1: function Spectral Normalize(W)
  •  2:    u Random   vector
  •  3:   for  k 1 to num_iterations do
  •  4:    v W u W u 2
  •  5:    u W v W v 2
  •  6:   end for
  •  7:    σ u W v
  •  8:   return  W σ
  •  9: end function
  •   /* Apply Spectral Normalisation to Attention and Classifier Weights */
  • 10: Spectrally normalize attention and classifier weights:
  • 11: W w SN SpectralNormalize ( W w )
  • 12: u w SN SpectralNormalize ( u w )
  • 13: W s SN SpectralNormalize ( W s )
  • 14: u s SN SpectralNormalize ( u s )
  • 15: W c SN SpectralNormalize ( W c )
  •   /* Word Encoder and Attention */
  • 16: for each sentence S i  do
  • 17:   for each word w i t in S i  do
  • 18:       x i t Embedding ( w i t )
  • 19:   end for
  • 20:    ( h i 1 , , h i T i ) BiGRU ( x i 1 , , x i T i )
  • 21:   for  t 1 to T i  do
  • 22:       u i t tanh ( W w SN h i t + b w )
  • 23:   end for
  • 24:    α i t Softmax u i t u w SN
  • 25:    s i t = 1 T i α i t h i t
  • 26: end for
  •   /* Sentence Encoder and Attention */
  • 27: ( h 1 , , h N ) BiGRU ( s 1 , , s N )
  • 28: for i 1 to N do
  • 29:    u i tanh ( W s SN h i + b s )
  • 30: end for
  • 31: β i Softmax u i u s SN
  • 32: v i = 1 N β i h i
  •   /* Classification */
  • 33: y Softmax W c SN v + b c
  • 34: return y
Spectral normalisation helps neural networks generalise better in several ways. It does this by limiting how much each layer can change its output based on input changes. This makes the model more stable and less likely to overreact to small differences in data. It also acts like a brake on the network’s weights, keeping them from getting too big. This helps prevent overfitting, where a model learns the training data too well and cannot handle new information.

3.4.3. Long Short-Term Memory Network (LSTM) with GloVe Embeddings

The LSTM model [23] can capture long-term dependencies within the text by sequentially processing the input sequence of words.
As shown in Algorithm 2, our implementation uses pre-trained GloVe embeddings [85] to enhance the model’s understanding of word meanings and similarities. The wine reviews dataset, which includes labels showing the rating of each wine and textual descriptions of the wines themselves, is still the main data utilised to train an LSTM model. During training, the model takes in this data and learns patterns, attitudes, and language usage relevant to its domain. As a result of rigorous training on massive, general-purpose text corpora, GloVe embeddings give a rich, general-purpose semantic representation of words. These corpora include Common Crawl and Wikipedia. With the help of the GloVe embeddings, which provide the model with pre-existing knowledge about word meanings and associations, the model can optimise its parameters to minimise loss on the wine reviews dataset. By learning patterns particular to wine reviews, training on the data, and fine-tuning the embeddings, the model becomes domain-specific. Starting with pre-trained, embeddings provides a solid foundation for the model, often leading to faster convergence during training and potentially better performance on general language aspects. Furthermore, by keeping the embedding layer trainable and handling Out-of-Vocabulary (OOV) words appropriately, the model can adapt the pre-trained embeddings to better fit the wine reviews’ domain.
An embedding matrix is created for the model’s vocabulary, initialising the embeddings with corresponding GloVe vectors. The model then maps each word in the input sequence to its embedding vector, creating a sequence of embedding vectors that represent the semantic content of the text. The sequence is fed into a bidirectional LSTM network, which updates its hidden and cell states based on the current input and previous states. The model computes the mean of all hidden states across the sequence, providing a comprehensive representation that captures the overall context. Next, it is trained using a suitable loss function and an optimiser (i.e., Adam), ensuring it does not become biased toward the majority class. The Adam optimisation algorithm [86] is an extension to stochastic gradient descent that has gained popularity for deep learning applications, including natural language processing. It is designed to update network weights iteratively based on training data, offering several benefits such as simplicity, computational efficiency, minimal memory requirements, and adaptability to diagonal rescaling of gradients. This approach presented offers several advantages, including semantic enrichment, improved generalisation, fine-tuning, domain-specific vocabulary, mean pooling over hidden states, and robustness to vocabulary gaps.
Algorithm 2 Long Short-Term Memory Network with GloVe Embeddings
  • Require: Input sequence of words X = ( w 1 , w 2 , , w T )
  • Ensure: Classification probabilities y ^
  •   /* Initialize Embedding Layer with GloVe Embeddings */
  •  1: Load pre-trained GloVe embeddings E GloVe
  •  2: Build vocabulary V from training data
  •  3: Initialize embedding matrix E R | V |   ×   d where d is embedding dimension
  •  4: for each word w V  do
  •  5:  if w in GloVe vocabulary then
  •  6:      E ( w ) E GloVe ( w )               ▹ Assign pre-trained GloVe embedding
  •  7:  else
  •  8:     Initialize E ( w ) randomly                 ▹ For words not in GloVe
  •  9:  end if
  • 10: end for
  •   /* Embedding Layer */
  • 11: for t 1 to T do
  • 12:   x t E ( w t )                    ▹ Map word w t to embedding vector x t
  • 13: end for
  •   /* LSTM Encoder */
  • 14: Initialize hidden state h 0 and cell state c 0 to zero vectors
  • 15: for t 1 to T do
  • 16:   f t σ ( W f x t + U f h t 1 + b f )                         ▹ Forget gate
  • 17:   i t σ ( W i x t + U i h t 1 + b i )                         ▹ Input gate
  • 18:   c ˜ t tanh ( W c x t + U c h t 1 + b c )                   ▹ Candidate cell state
  • 19:   c t f t c t 1 + i t c ˜ t                         ▹ Update cell state
  • 20:   o t σ ( W o x t + U o h t 1 + b o )                          ▹ Output gate
  • 21:   h t o t tanh ( c t )                          ▹ Update hidden state
  • 22: end for
  •   /* Sequence Representation */
  • 23: Compute mean of hidden states: h mean 1 T t = 1 T h t
  •   /* Classification Layer */
  • 24: Apply dropout: h drop Dropout ( h mean )
  • 25: Compute logits: z W cls h drop + b cls
  • 26: Compute class probabilities: y ^ Softmax ( z )
  • 27: return y ^

3.4.4. Hierarchical Attention Network (HAN) with GloVe Embeddings

The LSTM + GloVe approach previously discussed treats the entire text as a sequence of words and processes it using an LSTM network, capturing temporal dependencies but potentially struggling with long documents due to issues like vanishing gradients and computational complexity. To address these problems, in the algorithm presented in Algorithm 3, we also used GloVe embeddings to improve the HAN algorithm. The semantic richness of GloVe embeddings is useful for both LSTM and HAN models, but the latter’s design makes it possible for these embeddings to engage with attention mechanisms on several levels, which can result in more accurate feature representations.
Tuning hyperparameters and allocating computational resources with precision is necessary for HAN because of its increased complexity caused by extra GRU layers and attention processes. Nevertheless, compared to the LSTM method, the model’s increased complexity allows it to grasp more subtle data patterns, which frequently leads to improved generalisation and improved classification accuracy.
We can think of GloVe embeddings as a language processing agent that has learned a great deal about the links between words and their meanings via studying a wide variety of texts. Although it lacks subject expertise, this agent has a general grasp of language semantics. The agent can concentrate on and learn domain-specific information with the help of the HAN, which functions as an adaptive mechanism while processing specialised content such as wine evaluations. Words like “tannin,” “bouquet,” “oak,” and “finish” are specific to wine evaluations and are essential for the agent to recognise and highlight in order to grasp the finer points of the text. To determine the overall emotion or quality evaluation of the wine, the AI can prioritise sentences at the phrase level using the attention mechanism. For example, words that emphasise notable qualities or offer comparative assessments are given greater weight. The agent improves its general language representations to match the specialised vocabulary and stylistic expressions of the wine industry by training on the specific dataset of wine reviews. By providing a hierarchical framework for the texts, the HAN makes it easier for the agent to adapt by directing its attention to the most informative words and sentences.
Algorithm 3 Hierarchical Attention Network with GloVe Embeddings
  • Require: Document consisting of sentences { S 1 , S 2 , , S N }
  • Ensure: Classification probabilities y ^
  •   /* Load Pre-trained GloVe Embeddings */
  •  1: Load GloVe embedding matrix E GloVe R | V | × d
  •   /* Initialize Embedding Layer */
  •  2: Build vocabulary V from training data
  •  3: Initialize embedding matrix E R | V | × d
  •  4: for each word w V  do
  •  5:  if w in GloVe then
  •  6:      E ( w ) E GloVe ( w )
  •  7:  else
  •  8:     Initialize E ( w ) randomly from U ( 0.25 , 0.25 )
  •  9:  end if
  • 10: end for
  •   /* Word Encoder and Attention */
  • 11: for each sentence S i  do
  • 12:  for each word w i t in S i  do
  • 13:      x i t E ( w i t )                        ▹ Embed word
  • 14:  end for
  • 15:   { h i 1 , , h i T i } BiGRU ( { x i 1 , , x i T i } )
  • 16:  for  t 1 to T i  do
  • 17:      u i t tanh ( W w h i t + b w )
  • 18:  end for
  • 19:  Compute word attention weights:
  • 20:   α i t exp ( u i t u w ) t = 1 T i exp ( u i t u w )
  • 21:  Compute sentence representation: s i t = 1 T i α i t h i t
  • 22: end for
  •   /* Sentence Encoder and Attention */
  • 23: { h 1 , , h N } BiGRU ( { s 1 , , s N } )
  • 24: for i 1 to N do
  • 25:   u i tanh ( W s h i + b s )
  • 26: end for
  • 27: Compute sentence attention weights:
  • 28: β i exp ( u i u s ) j = 1 N exp ( u j u s )
  • 29: Compute document representation: v i = 1 N β i h i
  •   /* Apply Dropout */
  • 30: v drop Dropout ( v ,   p   =   0.5 )
  •   /* Classification Layer */
  • 31: Initialize classifier weight W c using Xavier initialisation
  • 32: Compute logits: z W c v drop + b c
  • 33: Compute class probabilities: y ^ Softmax ( z )
  • 34: return y ^

3.5. Extracting Wine Characteristics and Generating Marketing Images

Next, we employed a multistage natural language processing approach to extract salient characteristics from high-scoring wine reviews and generate image prompts for AI-based visualisation to be used for marketing purposes. The approach is shown in Algorithm 4.
Algorithm 4 Wine Review Image Prompt Generation
  • Require: DataFrame D containing wine reviews and scores
  • Ensure: Set of image prompts P
  •   Parameters:
  •   N: Number of top wines to consider
  •   K: Number of top characteristics to extract
  •   M: Number of prompts to generate
  •   /* Extract Top Wine Reviews */
  •  1: R TopN ( D ,   key = points , N )
  •   /* Extract Characteristics */
  •  2: C Ø
  •  3: for each review r R  do
  •  4:   W Tokenize ( r )
  •  5:   B ExtractBigrams ( W )
  •  6:   T POSTag ( W )
  •  7:   C C { w ( w , tag ) T , tag { JJ , NN } } B
  •  8: end for
  •   /* Select Top Characteristics */
  •  9: C top TopK ( FrequencyCount ( C ) , K )
  •   /* Generate Prompts */
  • 10: P Ø
  • 11: for i 1 to M do
  • 12:   C sample RandomSample ( C top , min ( 8 , | C top | ) )
  • 13:   p GeneratePrompt ( C sample )
  • 14:   P P { p }
  • 15: end for
  • 16: return P
  • 17: function GeneratePrompt( C sample )
  • 18:   base   Create   a   wine   image   with   the   following   characteristics :
  • 19:   elements Ø
  • 20:  for each characteristic c C sample  do
  • 21:      elements elements { Visual   element   or   quality   evoking   { c } }
  • 22:  end for
  • 23:   elements elements     {
  •      Elegant   lighting   accentuating   color   and   texture . ,
  •      Background   suggesting   luxury   and   sophistication . ,
  •      High-quality ,   photorealistic   style .
  • 24:  }
  • 25:  return  base + Join ( elements )
  • 26: end function
As shown in Algorithm 4, the top N wines, ranked by their point scores, were selected for analysis to ensure a focus on the characteristics of premium wines (line 2). Each review was tokenised (line 6), followed by bigram extraction (line 7), and part-of-speech tagging (line 8). The algorithm specifically selects adjectives (tagged as JJ) and nouns (tagged as NN), which usually carry the most descriptive information in wine reviews, along with the extracted bigrams (line 9).
The extracted characteristics, including individual words and bigrams, were combined from all reviews (lines 4–10). These characteristics were then ranked by frequency and the K most common characteristics were selected to represent the core attributes of premium wines in the dataset (line 12).
To generate prompts, we randomly sampled eight characteristics from the top K (line 15). A semi-structured template for image generation prompts was developed in the GeneratePrompt function (lines 17–26), incorporating the sampled characteristics and additional descriptive elements.
The algorithm does not explicitly categorise characteristics into predefined oenological dimensions (colour, body, taste, and aroma). Instead, it treats all characteristics equally, focusing on their frequency and random sampling for diversity (Csample). Then, it generates M unique prompts (lines 13–17), each designed to guide an AI image generation tool in creating visually compelling representations of premium wines for marketing purposes.
The GeneratePrompt function creates a base prompt and then adds visual elements for each characteristic sampled (lines 20–22). It also includes standard elements about lighting, background, and image quality (lines 23–24).
By sampling from the top K characteristics, the approach ensures variability in the generated prompts while maintaining a focus on the most relevant characteristics of premium wines, as determined by their frequency in top-rated wine reviews.

3.6. Evaluating the Generated Marketing Images

Inspired by the approach of Oppenlaender et al. (2024) [87], we first sampled 20 diverse, wine-specific prompts. Each prompt was rendered once by ChatGPT 4o Image Generation and, using the identical text, once by Midjourney v6. ChatGPT returns a single image per prompt, whereas Midjourney outputs four variants; we consistently selected the first variant to avoid cherry-picking, yielding a corpus of 40 images (20 per generator).
For every image, participants later provided two 5-point Likert ratings: relevance (brief-fit) and appeal (commercial viability). After completing all image ratings, participants indicated their perceived stylistic difference between the two sets, a general preference, the factors that influenced their judgments (visual appeal, creativity, emotional appeal, brand/commercial viability, technical quality, realistic presentation), and basic demographics, including self-reported wine-marketing experience (1 = none, 5 = expert).
The evaluation ran on a custom Python/Flask website hosted on an Ubuntu virtual machine (Oracle Cloud) with Gunicorn, Nginx and Let’s Encrypt SSL. Gunicorn served the Flask app concurrently to multiple users, Nginx handled static content, and HTTPS encryption ensured secure transmission of responses.
The Web page consisted of four sequential pages: (1) participant information, (2–3) evaluation of Image Sets 1 and 2, and (4) demographic and post-evaluation questions. For each image, participants provided ratings on two 5-point Likert scales: relevance (how well the image matches the brief) and appeal (commercial viability for advertising). The images were presented with their corresponding briefs and the AI source was not disclosed to ensure blind evaluation.
Each session received a unique ID; all responses were stored row-wise in a comma-separated file with 91 columns (demographics, post-task items, and per-image ratings). The Web page’s source code and the 40 generated images are openly available in the GitHub repository cited in the Data Availability Statement.

4. Results

For RQ1, we correlated the three-level style difference scale (1 =“Very similar”, 3 =“Very different”) with preference strength and with set-level rating gaps using Pearson’s r. For RQ2, we decomposed binary factor checkboxes and ran point-biserial correlations plus logistic regressions featuring the interaction term (factor × expertise). For RQ3, we benchmarked four classifiers—HAN, Spectral-HAN, HAN + GloVe, and LSTM + GloVe. Accuracy, precision, recall, and macro-F1 are summarised in Table 6, while paired McNemar tests on held-out errors appear in Table 7. Validation-epoch curves are plotted in Figure 2 and Figure 3. For RQ4, we compared a generic sentiment tool with our wine-tuned lexicon on a manually labelled subset of 1200 sentences. Polarity accuracy and macro-F1 are reported in Table 5; tool characteristics are contrasted in Table 4.
All analyses were executed in Python 3.9.12 (pandas 2.2.3, scipy 1.13.1, statsmodels 0.15.0).

4.1. HAN Analyses

We evaluated the performance of four different neural network models on a wine classification task: the Hierarchical Attention Network (HAN), the Spectral Hierarchical Attention Network (SpectralHAN), HAN augmented with pre-trained GloVe embeddings (HAN + GloVe), and a Long-Short-Term Memory network with GloVe embeddings (LSTM + GloVe). The dataset was divided into a training set of 32,602 samples, a validation set of 4658 samples, and a test set of 9316 samples, with a vocabulary size of 6461 unique tokens.
Table 6 summarises the key performance metrics for each model, including accuracy, precision, recall, and F1 score across 30 training epochs. Figure 2 and Figure 3 illustrate the trends in validation accuracy and F1 scores over the training epochs for all models.
The learning patterns and performance characteristics of four models were evaluated on a wine classification task: Hierarchical Attention Network (HAN), SpectralHAN, HAN enhanced with GloVe embeddings (HAN + GloVe), and LSTM with GloVe embeddings (LSTM + GloVe). With a dataset of 4658 validation samples, 9316 test samples, and 32,602 training samples, we tracked how each model evolved and became more generalised over training.
HAN showed consistent performance, peaking at 83.98% validation accuracy early in training and staying relatively close to this level all the way to 82.57% at the end. SpectralHAN had a similar pattern, peaking early at 83.66% accuracy and finishing at 81.88%. HAN + GloVe achieved 84.71% peak accuracy, the highest of all models, and continued to perform well, completing at 83.75%. On the other hand, LSTM + GloVe equaled HAN + GloVe’s early performance, hitting 84.69%, but then showed a significant downturn in the last stages, finishing at 80.87%.
HAN + GloVe consistently provided high precision, peaking at 89.66% and remaining around 87% near the conclusion, indicating trustworthy positive identifications. LSTM + GloVe reached the highest precision of 90.73%; however this dropped to 82.38% in later epochs. SpectralHAN originally had the highest recall of 92.53%, indicating a good capacity to recognise positive cases early in training. The F1 scores for all models peaked between the second and sixth epochs, with HAN + GloVe and LSTM + GloVe both above 87%, indicating a great balance of precision and recall throughout the early training periods.
Notably, HAN + GloVe demonstrated exceptional stability throughout the training phase. There was minimal change in its validation accuracy and F1 score in later epochs after initial improvements peaked. The metrics of the HAN + GloVe model don not change after epoch 17, as we can see. Since the StepLR scheduler of the training code is set to decrease the learning rate by 0.1 every five epochs from an initial learning rate of 0.001, the HAN + GloVe model performance metrics hit a plateau after epoch 17. This indicates that the learning rate undergoes an exponential decay as the training progresses. It stays at 0.001 for the first five epochs, drops to 0.0001 for the sixth to tenth, rises to 0.00001 for the eleventh to fifteenth, and then continues to fall by an order of magnitude every five epochs. The learning rate drops to 0.000001 by Epoch 16, and it reaches 0.00000001 at epoch 26. Because the optimiser has very low learning rates, after Epoch 15 it is essentially updating the model’s parameters insignificantly. Since the gradient descent steps are so small, they have little effect on the model’s weights, so the model’s accuracy and loss are essentially constant throughout subsequent epochs. The training process comes to a standstill because the optimiser cannot improve the model’s performance by adjusting the parameters correctly. Despite our best efforts, no matter how we tweaked the decay factor, increased the step size, or switched to a different scheduler (ReduceLROnPlateau), the top values of the model metrics did not improve; instead they deteriorated.
Overall, the combination of hierarchical attention and domain-informed embeddings proved to be the most balanced and dependable option. This synergy allowed the model to focus on the most telling words and phrases in each review while also taking advantage of broader contextual clues captured by GloVe vectors. Put simply, the attention mechanism’s ability to highlight especially meaningful segments of text worked hand-in-hand with the embeddings’ capacity to encode semantic relationships learned from the corpora.
In the context of the analysis, McNemar’s test was employed on the hold-out (validation) set to determine whether there is a statistically significant difference in the classification accuracies of the models. By comparing the models’ predictions on the same set of wine quality instances, the test evaluates whether one model consistently outperforms the other. The results are presented in Table 7.
The results of Table 7 show that HAN + GloVe consistently performs better than the other models, proving that the improved accuracy of the model is statistically significant and practically relevant for our task. The incorporation of GloVe embeddings improves the model’s precision in categorising wine reviews. Even though all models demonstrated strengths in capturing nuances of wine language, it was the hierarchical attention approach, when supported by rich pretrained embeddings, that consistently rose to the top.

4.2. Comparison of the Classification Results

Table 8 juxtaposes our Hierarchical Attention Network with GloVe embeddings (HAN + GloVe) against the CNN, BiLSTM, and BERT pipelines of Katumullage et al. [22] (their models were trained on ∼140 k Wine Spectator notes, whereas we use 46 k Wine Enthusiast reviews; absolute accuracies are therefore not directly comparable) and a multilingual DistilBERT baseline fine-tuned on our corpus.
Although its accuracy trails the heavier CNN/BiLSTM/BERT pipelines, our model achieves the highest precision (89.7%) and overall F1 (88.3%), edging out the BERT baseline by 0.4 pp. In the pipeline from Figure 1 the classifier acts as a gatekeeper: with a 0.5 decision threshold it discards 41% of low-scoring reviews while retaining 92% of those rated ≥90 points, thus supplying a high-purity pool for keyword extraction and prompt generation. Our HAN + GloVe model contains ≈6 million parameters (about 4 % of the 135 million in multilingual DistilBERT), achieves a comparable F1 (88.3% vs. 84.9%), and processes a review ≈4× faster on a T4 GPU (9 ms vs. 38 ms) while still providing interpretable attention weights. These weights appear as two vectors—word–level α i t and sentence-level β i —which can be visualised as a heat-map overlay on the review text; marketers instantly see which words and sentences drove the prediction and can lift the top-weighted descriptors directly into their creative briefs. In high-stakes curation tasks, explainability can outweigh the small numeric margin.

4.3. Wine Characteristic Extraction

The algorithm presented in Section 3.5 extracted and analyzed the top characteristics from the wine reviews, yielding the following 15 most frequent terms: wine, tannins, acidity, palate, black, time, drink, years, magnificent, fruits, structure, leather, red, aromas, and new. These terms represent a mix of sensory descriptors, temporal references, and structural elements commonly associated with high-quality wines.
Using these characteristics, the system generated multiple prompts. For example,
“Create a captivating wine advertisement image featuring a glass of deep red, full-bodied wine. The wine should appear rich and fruity. Include elegant lighting that accentuates the wine’s colour and texture. In the background, subtly showcase elements that suggest luxury and sophistication. Incorporate visual elements or symbols that evoke the sense of acidity. Incorporate visual elements or symbols that evoke the sense of fruits. Incorporate visual elements or symbols that evoke the sense of drink. The overall style should be high-quality, photorealistic, and visually striking.”
All prompts consistently included instructions for elegant lighting, luxury elements in the background, and a high-quality photorealistic style.
Figure 4 and Figure 5 present sample images generated using the same prompts on ChatGPT and Midjourney, respectively, allowing a direct comparison between the two AI image generation systems.
These visual examples show the distinct artistic styles and interpretation approaches employed by each platform when processing the same textual descriptions. All forty images can be found in the wine-evaluation (https://github.com/vladdiac/wine-evaluation, branch main, commit 1f3a964, 13 June 2025) and winereviews (https://github.com/vladdiac/winereviews, branch main, commit 27e9d97, 13 June 2025) GitHub repositories mentioned in the Data Availability Statement at the end of the article.

4.4. Image Evaluation

Participants were asked whether the two image sets looked “very similar,” “somewhat different,” or “very different.” Table 9 reports, for each category.
  • n—number of participants;
  • % Set 2 pref.—percentage whose preference strength was above zero (they chose “prefer Set 2” or “strongly prefer Set 2”);
  • Preference strength—mean on a five-point scale ( 2 = strongly Set 1 … + 2 = strongly Set 2);
  • Δ relevance and Δ appeal—the average rating difference (Set 2 minus Set 1); positive values favour Set 2, negative values favour Set 1.
Table 9. Preference and rating gaps by perceived stylistic difference.
Table 9. Preference and rating gaps by perceived stylistic difference.
Style Differencen% Set 2 Pref.Pref. Strength Δ Relevance Δ Appeal
Somewhat different1631.25−0.25 −0.15 −0.23
Very different887.500.88−0.09 0.19
Very similar520.00−0.80 0.18−0.03
Table 9 makes the pattern explicit. When participants judged the two image sets as very different ( n = 8 ), 88% expressed at least a mild preference for Set 2 and their average preference strength was + 0.88 on the 2 to + 2 scale. By contrast, those who found the sets very similar ( n = 5 ) preferred Set 2 only 20% of the time and scored 0.80 on the same scale. The resulting Pearson correlation of r = 0.49   ( p = 0.007 ) indicates a moderate positive association. As participants moved one step up the three-level style difference scale (for example, from ’very similar’ to ’somewhat different’), their mean preference score increased by about 0.5 points on the five-point scale.
For the expertise analysis, the self-reported wine-marketing scale (1 = none, 5 = expert) was split into novices (1–2) and experts (3–5). Table 10 shows, for each rating factor,
  • Endorsement rates (percentage ticking the factor) in novices and experts;
  • Point-biserial correlation r between endorsing the factor (1 = yes, 0 = no) and higher appeal scores within each group (positive r = higher appeal when the factor is cited).
Table 10. Factor endorsement rates and correlations with appeal.
Table 10. Factor endorsement rates and correlations with appeal.
Factor% Novices% Expertsr (Novices)r (Experts)
Visual appeal/aesthetics83.390.90.20−0.29
Creativity/originality50.036.40.250.16
Emotional appeal38.927.30.050.49
Brand/commercial viability16.727.3−0.23 −0.17
Technical image quality44.445.5−0.30 −0.10
Realistic product presentation55.645.5−0.13 −0.43
Using the five-point experience item, participants were split into novices (levels 1–2, n = 13 ) and experts (levels 3–5, n = 16 ). Table 10 shows that novices mentioned creativityin 50% of cases and, when they did, their mean appeal ratings rose (point biserial r = 0.25 ). Experts endorsed creativity less often (36%) and showed almost no association with appeal ( r = 0.16 ). Instead, experts in our sample penalised technical lapses ( r = 0.30 ) and brand-fit issues ( r = 0.17 ), whereas novices were largely insensitive to those factors. The factor-by-expertise interaction therefore confirms that the criteria driving appeal shift markedly with professional experience.

5. Discussion

In this study, we used a Hierarchical Attention Network (HAN) with GloVe embeddings to handle the nuanced language of wine reviews. Although HANs and pre-trained embeddings have been employed in other text classification tasks, this work underscores their utility in capturing fine-grained wine descriptors for improved classification. The model processes text in a hierarchical way, analyzing both words and sentences, to pinpoint the terms most indicative of quality, style, or flavour. Drawing on GloVe word embeddings allows the classifier to align closely with domain-specific nuances such as “tannin,” “oak,” or “citrus,” improving its ability to map textual clues to meaningful wine attributes. This hierarchical attention captures context more effectively than traditional flat models. For example, word- and sentence-level attention weights focus on the multiword cue ’ripe black cherry at the end’, while a bag-of-words baseline would allocate equal weight to each individual token. By incorporating pre-trained GloVe embeddings, the model also benefits from rich semantic knowledge; wine-related terms are understood in context (e.g., “dry” vs. “sweet” or “Bordeaux” vs. “Rioja”), even if those exact word combinations never appeared in the training data. This combination of HAN + GloVe thus provides both accuracy and interpretability. It outperforms simpler classifiers (like bag-of-words or basic LSTMs) by a substantial margin, aligning with what prior studies have found for HANs on general text tasks. Equally important, the attention weights offer guidance that a sommelier or marketer can appreciate—the model can explain its predictions by highlighting tasting notes that drove the classification, which adds trust and transparency to the AI’s decisions.
In our data, reviews from the United States make up the largest single country segment (46.5 percent) and almost all New World reviews (see Table 3), but overall there is a nearly even split between Old World (European) and New World wine regions, at around 47 percent versus 53 percent. However, even though the geographic distribution is almost balanced, there are some stylistic differences that can affect the performance of the model. In particular, Old World regions often produce more sparkling wines, which come with their own unique vocabulary (terms such as “mousse,” “autolytic,” “perlage,” and “dosage”). Meanwhile, New World reviews can be heavily skewed toward still wines, especially bold reds. Sparkling wine descriptors appear in only seven to eight percent of reviews, although sparkling wines account for a significant portion of global wine production, especially in the Old World.
Our error analysis showed a slight accuracy gap of just under 2% in favour of New World wines, suggesting that the model largely captures the distinct language patterns of both traditions. Still, the under-representation of sparkling wine terminology may limit the model’s ability to accurately classify these wines or detect key quality markers.
If necessary, we could address this by using style-based sampling in addition to regional considerations so we capture a wider range of wine types. This approach would help ensure that specialised categories such as sparkling wines, which have their own unique set of descriptors, receive sufficient attention in the model.

5.1. Research Questions: Synthesis and Key Insights

RQ1 hints that visual distinctiveness resonates with consumers. As Table 9 shows, larger style gaps boost both absolute preference and the rating spread between image sets. This echoes the multi-domain sentiment gain that hierarchical context delivers in textual classification [88] and aligns with Cao et al.’s U-shaped congruence curve, where either perfect fit or deliberate dissonance drives choice [89]. Together, these results imply that clear visual–verbal signalling—whether via distinctive style or hierarchical language cues—helps consumers differentiate products.
RQ2 suggests that aesthetics lure novices; authenticity reassures experts. Point-biserial tests in Table 10 rank “label design” as the top novice driver, whereas the significant factor × expertise interaction shows experts pivot to authenticity cues. Wine, perfume, and food reviews indeed use largely non-overlapping sensory vocabularies, each tuned to its domain [90], and a graph-neural model that injects external lexica lifts aspect accuracy in a similar way [91]. Luo et al. further show that a visual sweetness scale helps novices choose but leaves experts unmoved [92], underscoring how cue utilisation shifts with knowledge.
Hierarchical context demonstrates clear advantages over depth alone, as evidenced in our analysis of RQ3. While LSTM+GloVe achieves superior peak precision (90.73%) and F1 scores (87.91%) in Table 6, HAN+GloVe consistently delivers the highest classification accuracy (84.71%) and demonstrates significantly better error patterns in paired McNemar tests (Table 7), outperforming LSTM + GloVe by 2.77% with statistical significance (p < 0.0001). The learning curves (Figure 2 and Figure 3) reveal that HAN + GloVe maintains more stable performance throughout training epochs, suggesting better generalisation despite not achieving the absolute peak precision metrics. This stability, combined with the interpretable attention weights that highlight domain-specific wine descriptors, makes HAN+GloVe preferable for practical deployment where consistent accuracy and explainability matter more than peak precision on individual metrics. A wine-specific BERT study likewise predicts style and quality directly from expert notes, reinforcing the value of structured context [93].
By addressing RQ4 it is clear that generic tools capture only a slice of wine sentiment. Table 5 shows that VADER achieves the highest correlation with expert points ( r = 0.32 ) yet still explains barely 10% of the variance, while TextBlob’s correlation is almost negligible ( r = 0.13 ). All three tools are heavily skewed toward positive polarity (81–91% positive), suggesting they mistake descriptive sensory terms for praise. Such mis-scoring of words like dry or tannin echoes the lexicon-mismatch problem flagged by Hörberg et al. in cross-domain vocabularies [90]. These results reinforce the need for a domain-tuned lexicon or an external-knowledge model of the kind Gu et al. deploy for aspect sentiment [91], which we leave as a next-step upgrade to our pipeline.
Generative AI can outperform human creatives when its output looks natural [7], yet acceptance drops if images feel “eerie” unless balanced by clear informational value [94]. By chaining hierarchical NLP, domain-tuned sentiment, and quality-checked AI visuals, our pipeline offers a roadmap that satisfies both novices and connoisseurs—advancing the generative-marketing frontier sketched by Cillo and Rubera [95].

5.2. E-Commerce Applications and Integration into AI Driven Architecture

From an industry perspective, our approach has significant implications for online wine retail and e-commerce. An immediate benefit is automated product classification and tagging. Wine retailers often deal with thousands of labels and vintages; manually curating descriptions and categories is labor intensive. Our HAN-based classifier can automatically assign wines to flavour profiles, regions, or style categories based on their descriptions, ensuring consistent metadata across the catalog. This kind of auto-tagging streamlines inventory management. Therefore, as soon as a new wine is added to the database with its description, the model can classify it (e.g., “full-bodied red”, “Tuscany”, “notes of vanilla and cherry”) within seconds, with accuracy that approaches expert human level. By labeling and organising product data at scale, the system reduces human error and saves countless hours. Beyond operational efficiency, the model greatly enhances personalised shopping experiences. In e-commerce, personalisation is key to customer engagement, and our classifier becomes a critical enabler for a recommendation engine. The rich profile each wine receives (from the classification output) can be matched with user preferences. For example, if a customer consistently buys wines that the model classifies as “bold” and “fruity”, the recommendation system can suggest other bottles with similar HAN-derived profiles, even if the user has never heard of them. These AI-driven recommendations go beyond simple collaborative filtering; they are grounded in an understanding of the product content (the wine’s taste and style) and the user’s taste in language terms. This content-based personalisation means the site can highlight “Because you liked X (which has notes of blackberry and chocolate), we recommend Y, which shares a similar flavour profile.” Shoppers thus discover new wines through flavour notes they know they enjoy, increasing satisfaction and trust in the platform. Such tailored recommendations and search results have been shown to increase customer engagement, conversion rates, and loyalty for online retailers. In essence, our model functions as a virtual sommelier on the e-commerce site, automating expertise to guide buyers in a personalised manner.
To obtain these benefits in a real e-commerce setting, we propose an architecture that integrates the HAN + GloVe classifier as part of a larger AI-driven system. This would involve several key components working together.
  • Data Ingestion and Preprocessing: First, the system gathers textual data from multiple sources—wine descriptions from the product catalog, expert tasting notes, and even customer reviews. These texts are preprocessed (cleaning, tokenisation, and possibly translation if the site is multi-lingual) so they can be fed into the classification model.
  • Wine Classification Module (HAN + GloVe): The core of our approach is deployed as a microservice or pipeline stage that takes the prepared text and produces classification outputs. These outputs might include the wine’s category (variety or region prediction), a flavour profile vector, and key attention-weighted terms that characterise the wine. The hierarchical attention allows this module to effectively summarise each wine in terms of the most salient descriptors.
  • Product Metadata Enrichment: The outputs from the classifier are then used to enrich the product database. Each wine’s entry is updated with structured tags, for example, flavour: “Berry, Oak, Spice”, Body: “Medium” and region: “Napa Valley” (predicted). This enriched metadata becomes part of the wine’s profile on the site. Such metadata enrichment improves search and filtering—customers can filter by flavour notes or style, even if those were not originally provided by the merchant, because the AI has inferred them. It also aids content management by maintaining a consistent taxonomy across thousands of product descriptions.
  • Recommendation Engine: With both user behaviour data (ratings, past purchases, browsing history) and AI-generated wine profiles, the recommendation engine can generate personalised suggestions. It might use a hybrid of collaborative filtering and content-based filtering. HAN-derived features serve as a content vector for each wine, enabling the engine to find similar wines in the flavour space. For a given user, the system can blend “people who bought X also bought Y” with “our model thinks Y is similar in taste to X” to yield recommendations that are novel yet relevant. The result is a dynamic recommendation module that updates in real-time as new data or new wines come in, always aligning suggestions with the user’s demonstrated preferences.
  • User Interaction Layer: Finally, the architecture includes the front-end components that interact with customers. This includes personalised recommendation carousels on the homepage (“Recommended for You”), smart search bars that understand natural language queries (if a user types “smooth red wine with chocolate notes”, the system uses the classifier’s knowledge to return matching wines), and even chatbots or virtual assistants that can answer questions. For instance, a chatbot could be asked, “I need a spicy, full-bodied wine under $30,” and because the AI has tagged wines with “spicy” or similar descriptors, it can reliably suggest options. This user layer closes the loop, using the AI’s intelligence to engage the customer. The attention mechanism’s output could even be used here for explanation: the interface might display a highlighted snippet of the wine’s description (generated from the model’s attention-weighted words) to show why a particular bottle was recommended, increasing transparency.
Industry adoption ultimately hinges on how the five validated modules can be wired into an e-commerce stack. The architecture that builds on Figure 1 and includes these elements is shown in Figure 6.
The components in Figure 6 form an end-to-end AI-driven ecosystem within the e-commerce site. New wines are analyzed and categorised, and customers continuously benefit through smarter discovery tools. This architecture shines in its adaptability as each component can function as a distinct microservice that can be independently deployed and scaled according to business needs. Existing platforms can implement these modules incrementally through API integration, without requiring whole system replacements. The feedback loops between user interactions and both the recommendation engine and classification model ensure the system continuously evolves with customer behaviour, addressing the cold-start problem that plagues many recommendation systems. This approach mirrors successful AI implementations in retail, where specialised machine learning capabilities are layered onto existing infrastructure to enhance product discovery rather than replacing core systems. By connecting unstructured wine descriptions with structured searchable attributes, the architecture can provide more relevant recommendations, intuitive natural language search, and consistent product information. As shown in the image evaluation section, it can create a more engaging and personalised shopping experience that drives customer retention and sales growth.

5.3. Perception of AI-Generated Marketing Images

Alongside text analytics, we evaluated how buyers react to the visuals that often accompany wine descriptions online. Table 9 makes clear that stylistic coherence matters: when participants perceived a strong visual gap between two AI generators, almost nine in ten leaned toward the more cohesive set. The finding aligns with earlier work on brand consistency and suggests that, in marketing imagery, harmony of style can outweigh small technical differences.
Table 10 adds a second layer. Novice tasters rewarded creative or emotive visuals, whereas professionals penalised lapses in technical polish and brand fit. In practical terms, the same bottle may need different imagery depending on whether the target audience is a casual shopper or a category manager. Coupled with our text classifier, these insights point toward a unified content strategy: prompts and post-processing for AI images should mirror the flavour cues and brand attributes surfaced by the HAN, but they should also be tuned to the expertise level of the intended viewer. The recommendation architecture sketched in Figure 6 can accommodate that logic by selecting or even regenerating images on the fly, ensuring visual and textual consistency across customer touch-points.

5.4. Future Directions

Although our research focused on textual data, there is exciting potential to extend it with multimodal AI techniques in the future. Wine is inherently a multisensory product that includes visuals (label design, colour), taste and aroma (chemical composition, flavour notes), and even context (vineyard, vintage), which all contribute to its identity. Integrating these modalities can take our classification and recommendation system to the next level. One direction is to incorporate visual data: images of wine labels or bottle designs could be analyzed alongside the text. The label can carry information (region indicated by winery name, or style implied by design cues), and a computer vision model could extract those features. For example, a picture of a bottle showing a château and French text might reinforce a prediction that the wine is a Bordeaux. So, an AI that “sees” the wine and “reads” the description would be even more robust in classification, working much like a human who recognises a label and recalls its reputation while reading the tasting notes.
Another clear trend is the blurring of the lines between digital and physical experience. By infusing sensory descriptors and interactive media, online platforms try to replicate the rich experience of in-store shopping. AI comes into play by optimising these features: for example, algorithms might determine which product images or description phrasing yield the best engagement or conversion, and adjust content accordingly (i.e., A/B testing at scale, powered by AI). The emerging paradigm of AI-driven marketing is one in which machines continuously learn from consumer interactions (clicks, conversions, and feedback) and autonomously refine marketing tactics. For industry, this promises improved ROI on marketing spend and agility in responding to consumer trends. For example, if a fashion retailer’s AI notices a spike in search queries for “sustainable fabrics” plus positive sentiment around that in reviews, it can prompt the marketing team (or automatically launch) to promote that aspect more heavily, aligning with consumer interest. So, marketing teams will work more closely with data scientists, and KPIs may shift toward those that AI can directly optimise (customer lifetime value, real-time satisfaction scores, etc.). Firms that adapt to these emerging trends will gain a competitive advantage through superior customer engagement. Those who lag may find it hard to meet the personalised and immersive experience standards that consumers will come to expect as AI-driven marketing becomes the norm.
Moreover, consumer feedback data (ratings, reviews in text) can be incorporated to continuously refine the model’s understanding of what flavour descriptions align with positive preferences. This approach, which combines text, images, and possibly taste metrics, could lead to a more well-rounded understanding of wine. It opens up novel marketing strategies too: imagine an AR (augmented reality) app where a user scans a wine bottle with their phone and the app (powered by our integrated model) recognises the wine, classifies its profile, and instantly displays an AI-generated tasting summary, maybe even with a virtual sommelier avatar explaining the wine’s character. In an online store, an AI could allow interactive elements, such as showing a flavour wheel graphic for each wine, generated from both text and chemical data, to help users visualise the taste.
These technologies do not operate in isolation. Their integration amplifies their impact. A hierarchical attention model might use GloVe embeddings to analyze which sensory terms in reviews most influence sentiment, combining the first three concepts directly. Likewise, personalisation algorithms might incorporate insights from sentiment analysis (e.g., not recommending a product to a user who left a negative review about it, a form of integrating voice of customer into recommendations). AI-driven marketing is increasingly complex: understanding text, images, and behaviour together to model the entire customer journey. Furthermore, greater use of graph neural networks and knowledge graphs to connect disparate data about consumer behaviour, and an emphasis on ethics and transparency as AI pervades marketing.
We plan to explore training the model on combined datasets (like pairing each wine’s description with its label image from a large database such as WineSensed [96], or with structured attributes like region and grape variety) to see if the classifier can learn an even more accurate representation of wines. The goal would be to push the accuracy higher and unlock predictions that are not possible with text alone. For instance, classifying wines by quality rating or how well they age, which might require these additional cues. By extending into multimodal AI, we align our work with the broader trend in machine learning that seeks to mimic human-like understanding: humans use sight, taste, and language together when evaluating wine, so an AI that aspires to assist in wine selection should do the same. This will further strengthen the model’s utility in marketing strategies, as campaigns could be tailored based on a more comprehensive profile of each wine (for example, highlighting a bottle’s award-badge image along with its top flavour notes in promotional content). The research presented here can set the stage for these advancements, demonstrating the foundational step of deep text understanding, onto which vision and sensory intelligence can be added.

5.5. Cultural and Ethical Considerations

Generative models open a tension between visual novelty and the craft-centric narratives prized in wine culture. AI-rendered labels or personality images may overshoot local iconography, eroding perceptions of authenticity that drive premium pricing. A lightweight mitigation is disclosure: flag AI-generated imagery in the product page meta-data so consumers can decide whether origin matters. More broadly, prompt design should respect appellation codes (for example, banning invented château façades for Bordeaux AOC wines) and avoid visual clichés that flatten regional diversity. Future work should pair user-testing with cultural-heritage scholars to gauge when generative augmentation adds value versus when it dilutes symbolic meaning.

6. Conclusions

We set out to fuse the worlds of wine and words, blending advanced neural architectures with the subtle language of tasting. The result is a Hierarchical Attention Network enhanced by GloVe embeddings that not only captures nuanced flavour notes but also the intangible essence that simpler systems often miss. By converting each label and review into structured searchable content, we have opened new opportunities for online marketplaces to refine how they present, recommend, and ultimately sell wines to curious consumers around the world.
Our text- and image-based approach lays the groundwork for an even more immersive future, a future that encompasses visual cues, chemical signatures, and real-time user feedback to form a “digital tasting” experience rivaling a sommelier’s own. It is hardly far-fetched to imagine a day when a shopper scans a wine bottle with a smartphone and is immediately guided through an AI-driven story of the wine’s heritage, flavour profile, best serving suggestions, and evolving peer reviews combined with just the right visual to bring the tasting notes to life.
At its core, our work points out how technology can preserve and amplify the poetry of wine descriptors. By designing a neural architecture with specialised attention layers, we harness the power of word embeddings to read more deeply into tasting notes, capturing context in a manner previously unreachable. As new data streams that flow from label images to augmented reality overlays become more prevalent, we anticipate that models will transcend simple classification, paving the way to personalised recommendations, dynamic content generation, and interactive storytelling.
While observing these possibilities, we get closer to capturing wine’s essence in bits and bytes, showing that machine learning pipelines can support both analytic and creative workflows in wine e-commerce. We envision a world in which data-driven sommeliers seamlessly integrate into online retail, bridging the best of tradition with the potential of the digital age and delivering wine experiences that are richer, more intuitive, and delightfully surprising.

Author Contributions

Conceptualisation, V.D.; methodology, V.D. and A.B.; software, V.D.; validation, A.M.I.C., V.D., and I.S.; formal analysis, V.D. and A.M.I.C.; investigation, I.S. and A.B.; resources, V.D.; data curation, V.D.; writing—original draft preparation, V.D., I.S., A.B., and A.M.I.C.; writing—review and editing, V.D., I.S., A.B., and A.M.I.C.; visualisation, V.D., I.S., A.B., and A.M.I.C.; supervision, V.D.; project administration, A.B. and I.S. All authors have read and agreed to the published version of the manuscript.

Funding

This research received no external funding.

Institutional Review Board Statement

Not applicable as the study involved only secondary analysis of publicly available, non-identifiable text (wine reviews) and the evaluation of synthetic generated images.

Informed Consent Statement

Informed consent was obtained electronically before participation. Participants were informed about the purpose of the study, the voluntary nature of participation, procedures and duration, and that only anonymous responses would be used for research.

Data Availability Statement

The wine review dataset constructed and analyzed as part of this study can be downloaded from https://github.com/vladdiac/winereviews (accessed on 13 June 2025). The website constructed for image evaluation can be found at https://github.com/vladdiac/wine-evaluation (accessed on 13 June 2025) and the generated images can be found within the “static” folder.

Conflicts of Interest

The authors declare no conflicts of interest.

Appendix A

Table A1. Examples where generic sentiment tools misread enological terms.
Table A1. Examples where generic sentiment tools misread enological terms.
Description FragmentCompoundVarietyCountry
Lemon-soaked nectarine aromas pull the nose into this bottling, which also offers hints of grapefruit and toasted wood.0.000ViognierUS
This is a light, crisp and refreshing Sauvignon Blanc. It offers flavours and aromas of green apple, lemon, lime and passion-fruit.0.000Sauvignon BlancUS
Baked cherry and rose-petal aromas are wrapped in oak smoke and tar on the nose of this bottling.−0.178 Pinot NoirUS
Tightly alkaline aromas of chalk and lime pith meet with crushed sandstone on the nose.−0.422 ChardonnayUS
Legendary winemaker Randall Grahm breaks ground yet again on this pink blend of Tibouren, Cinsaut and Mourvèdre.0.000RoséUS
Crisp boysenberry and shaved-cedar aromas make for a familiar and likable nose on this bottling.−0.681 Rhône-style Red BlendUS
Dark and dank green-grass aromas meet with wet concrete and serrano pepper on the nose.0.000Sauvignon BlancUS
Intriguing aromas of crisp apple, green melon, crushed granite and wet river stone make for a zesty nose.−0.422 Grenache BlancUS
A smoked-meat aroma overrides fresher notes of blackberry and black plum in this wine.−0.153 MalbecUS
The wine has structure with tannins and a firm, dry core. It also has ripe acidity and black currant flavours.0.000Bordeaux-style Red BlendFrance

References

  1. Ferrara, M.; Ciano, T. Improving the Interpretability of Asset Pricing Models by Explainable AI: A Machine Learning-based Approach. Econ. Comput. Econ. Cybern. Stud. Res. 2024, 58, 5–19. [Google Scholar] [CrossRef]
  2. Croijmans, I.; Speed, L.J.; Arshamian, A.; Majid, A. Expertise Shapes Multimodal Imagery for Wine. Cogn. Sci. 2020, 44, e12842. [Google Scholar] [CrossRef] [PubMed]
  3. Kaimann, D.; Bru, C.L.M.S.; Frick, B. Ratings meet prices: The dynamic relationship of quality signals. J. Wine Econ. 2023, 18, 226–244. [Google Scholar] [CrossRef]
  4. Rakshit, P.; Sarkar, A. A supervised deep learning-based sentiment analysis by the implementation of Word2Vec and GloVe Embedding techniques. Multimed. Tools Appl. 2025, 84, 979–1012. [Google Scholar] [CrossRef]
  5. Rizvi, S.M.H.; Imran, R.; Mahmood, A. Text Classification Using Graph Convolutional Networks: A Comprehensive Survey. ACM Comput. Surv. 2025, 57, 201. [Google Scholar] [CrossRef]
  6. Prakash V, J.; Vijay S, A.A. A multi-aspect framework for explainable sentiment analysis. Pattern Recognit. Lett. 2024, 178, 122–129. [Google Scholar] [CrossRef]
  7. Hartmann, J.; Exner, Y.; Domdey, S. The power of generative marketing: Can generative AI create superhuman visual marketing content? Int. J. Res. Mark. 2025, 42, 13–31. [Google Scholar] [CrossRef]
  8. Aragão, M.V.C.; Frigieri, E.P.; Ynoguti, C.A.; Paiva, A.P. Factorial design analysis applied to the performance of SMS anti-spam filtering systems. Expert Syst. Appl. 2016, 64, 589–604. [Google Scholar] [CrossRef]
  9. Kim, D.; Seo, D.; Cho, S.; Kang, P. Multi-co-training for document classification using various document representations: TF–IDF, LDA, and Doc2Vec. Inf. Sci. 2019, 477, 15–29. [Google Scholar] [CrossRef]
  10. Onan, A.; Korukoğlu, S.; Bulut, H. Ensemble of keyword extraction methods and classifiers in text classification. Expert Syst. Appl. 2016, 57, 232–247. [Google Scholar] [CrossRef]
  11. Blei, D.M.; Ng, A.Y.; Jordan, M.I. Latent Dirichlet allocation. J. Mach. Learn. Res. 2003, 3, 993–1022. [Google Scholar] [CrossRef]
  12. Castanedo, F.; Aghajan, H.; Kleihorst, R. Modeling and discovering occupancy patterns in sensor networks using latent dirichlet allocation. In Foundations on Natural and Artificial Computation; Lecture Notes in Computer Science; Springer: Berlin/Heidelberg, Germany, 2011; pp. 481–490. [Google Scholar] [CrossRef]
  13. Kim, D.I.; Sudderth, E.B. The doubly correlated nonparametric topic model. In Proceedings of the Advances in Neural Information Processing Systems 24: 25th Annual Conference on Neural Information Processing Systems 2011, Granada, Spain, 12–15 December 2011. [Google Scholar]
  14. Gu, D.; Liu, H.; Zhao, H.; Yang, X.; Li, M.; Liang, C. A deep learning and clustering-based topic consistency modeling framework for matching health information supply and demand. J. Assoc. Inf. Sci. Technol. 2024, 75, 152–166. [Google Scholar] [CrossRef]
  15. Sokolova, M.; Lapalme, G. A systematic analysis of performance measures for classification tasks. Inf. Process. Manag. 2009, 45, 427–437. [Google Scholar] [CrossRef]
  16. Liu, B. Sentiment analysis and opinion mining. Synth. Lect. Hum. Lang. Technol. 2012, 5, 1–167. [Google Scholar] [CrossRef]
  17. Nazir, A.; Rao, Y.; Wu, L.; Sun, L. Issues and Challenges of Aspect-based Sentiment Analysis: A Comprehensive Survey. IEEE Trans. Affect. Comput. 2022, 13, 845–863. [Google Scholar] [CrossRef]
  18. Pang, B.; Lee, L. A sentimental education. In Proceedings of the 42nd Annual Meeting on Association for Computational Linguistics, Barcelona, Spain, 21–26 July 2004; pp. 271–278. [Google Scholar] [CrossRef]
  19. Maitama, J.Z.; Idris, N.; Abdi, A.; Shuib, L.; Fauzi, R. A systematic review on implicit and explicit aspect extraction in sentiment analysis. IEEE Access 2020, 8, 170581–170596. [Google Scholar] [CrossRef]
  20. Chifu, A.G.; Fournier, S. Sentiment Difficulty in Aspect-Based Sentiment Analysis. Mathematics 2023, 11, 4647. [Google Scholar] [CrossRef]
  21. Huang, C.; Han, Z.; Li, M.; Wang, X.; Zhao, W. Sentiment Evolution with Interaction Levels in Blended Learning Environments: Using Learning Analytics and Epistemic Network Analysis. Australas. J. Educ. Technol. 2021, 37, 81–95. [Google Scholar] [CrossRef]
  22. Katumullage, D.; Yang, C.; Barth, J.; Cao, J. Using Neural Network Models for Wine Review Classification. J. Wine Econ. 2022, 17, 27–41. [Google Scholar] [CrossRef]
  23. Hochreiter, S.; Schmidhuber, J. Long Short-Term Memory. Neural Comput. 1997, 9, 1735–1780. [Google Scholar] [CrossRef]
  24. Yang, Z.; Yang, D.; Dyer, C.; He, X.; Smola, A.; Hovy, E. Hierarchical attention networks for document classification. In Proceedings of the 2016 Conference of the North American Chapter of the Association for Computational Linguistics: Human Language Technologies, San Diego, CA, USA, 12–17 June 2016; pp. 1480–1489. [Google Scholar] [CrossRef]
  25. Yang, C.; Cao, J. Interpretable Sentiment Analysis Using the Attention-Based Multiple Instance Classification Model: An Application to Wine Reviews. Harv. Data Sci. Rev. 2025, 7. [Google Scholar] [CrossRef]
  26. Windsor, L.C.; Tatara, J.H.; Peters, C.B.; Kronsted, C.; Windsor, A. The language of wine reviews. J. Wine Res. 2023, 34, 81–100. [Google Scholar] [CrossRef]
  27. Pighin, A. Social Media Marketing for Wineries: A Qualitative Analysis of the Adoption of Instagram. Master’s Thesis, University of Padova, Padova, Italy, 2023. [Google Scholar]
  28. Bitakou, E.; Karetsos, S.; Ntalianis, F.; Ntaliani, M.; Costopoulou, C. Evaluating Social Media Marketing in the Greek Winery Industry. Sustainability 2023, 16, 192. [Google Scholar] [CrossRef]
  29. Ferreira, C.; Robertson, J.; Lam, J.; Vella, J. Expert reviews uncorked: Contrasting the differences in the language used in online reviews of white and red wine. J. Wine Res. 2023, 34, 140–154. [Google Scholar] [CrossRef]
  30. Caballero, R.; Suárez-Toste, E. A genre approach to imagery in winespeak. In Researching and Applying Metaphor in the Real World; Low, G., Todd, Z., Deignan, A., Cameron, L., Eds.; John Benjamins Publishing Company: Amsterdam, The Netherlands, 2010; pp. 265–287. [Google Scholar] [CrossRef]
  31. Kana, M. The Flavour of Words: A Study of Standardised Vocabularies and How Olfactory, Gustatory and Haptic Attributes in Wine Reviews are Currently Rendered in English. Master’s Thesis, Utrecht University, Utrecht, The Netherlands, 2023. [Google Scholar]
  32. Bhardwaj, P.; Tiwari, P.; Olejar, K.; Parr, W.; Kulasiri, D. A machine learning application in wine quality prediction. Mach. Learn. Appl. 2022, 8, 100261. [Google Scholar] [CrossRef]
  33. Clarin, J.A. Comparison of the Performance of Several Regression Algorithms in Predicting the Quality of White Wine in WEKA. Int. J. Emerg. Technol. Adv. Eng. 2022, 12, 20–26. [Google Scholar] [CrossRef] [PubMed]
  34. Baykal, H.; Yildirim, H.K. Application of Artificial Neural Networks (ANNs) in Wine Technology. Crit. Rev. Food Sci. Nutr. 2013, 53, 415–421. [Google Scholar] [CrossRef]
  35. Kumar, S.; Kraeva, Y.; Kraleva, R.; Zymbler, M. A Deep Neural Network Approach to Predict the Wine Taste Preferences. In Modern Management Based on Big Data I and Artificial Intelligence; Watada, J., Xu, S., Wu, B., Eds.; IOS Press: Amsterdam, The Netherlands, 2020; pp. 1165–1173. [Google Scholar] [CrossRef]
  36. Mittal, K.; Gill, K.S.; Kumar, M.; Rawat, R. Predicting the Red Wine Quality using Exploratory Data Analysis and VGG19 Convolutional Neural Network in Deep Learning. In Proceedings of the 2024 5th International Conference for Emerging Technology (INCET), Belagavi, India, 24–26 May 2024; pp. 1–5. [Google Scholar] [CrossRef]
  37. Basyal, L. Wine Recommendation System Based on BERT; ResearchGate Preprint; Stevens Institute of Technology: Hoboken, NJ, USA, 2023; Available online: https://www.researchgate.net/publication/372829666_Wine_Recommendation_System_Based_on_BERT (accessed on 1 August 2025). [CrossRef]
  38. Pulluri, K.K.; Kumar, V.N. Wine Quality Assessment using Electronic Nose. In Proceedings of the 2021 Asian Conference on Innovation in Technology (ASIANCON), Melaka, Malaysia, 27–29 August 2021; pp. 1–5. [Google Scholar] [CrossRef]
  39. Yang, Y.; Liu, H.; Gu, Y. A Model Transfer Learning Framework With Back-Propagation Neural Network for Wine and Chinese Liquor Detection by Electronic Nose. IEEE Access 2020, 8, 105278–105285. [Google Scholar] [CrossRef]
  40. Florea, A.; Sipos, A.; Stoisor, M.C. Applying AI Tools for Modeling, Predicting and Managing the White Wine Fermentation Process. Fermentation 2022, 8, 137. [Google Scholar] [CrossRef]
  41. Murru, C.; Chimeno-Trinchet, C.; Díaz-García, M.E.; Badía-Laíño, R.; Fernández-González, A. Artificial Neural Network and Attenuated Total Reflectance-Fourier Transform Infrared Spectroscopy to identify the chemical variables related to ripeness and variety classification of grapes for Protected Designation of Origin wine production. Comput. Electron. Agric. 2019, 164, 104922. [Google Scholar] [CrossRef]
  42. Silva, R.; Freitas, O.; Melo-Pinto, P. Evaluating the generalization ability of deep learning models: An application on sugar content estimation from hyperspectral images of wine grape berries. Expert Syst. Appl. 2024, 250, 123891. [Google Scholar] [CrossRef]
  43. Rui, M.; Sparacino, A.; Merlino, V.M.; Brun, F.; Massaglia, S.; Blanc, S. Exploring consumer sentiments and opinions in wine E-commerce: A cross-country comparative study. J. Retail. Consum. Serv. 2025, 82, 104097. [Google Scholar] [CrossRef]
  44. Claster, W.B.; Caughron, M.; Sallis, P.J. Harvesting Consumer Opinion and Wine Knowledge Off the Social Media Grape Vine Utilizing Artificial Neural Networks. In Proceedings of the 2010 Fourth UKSim European Symposium on Computer Modeling and Simulation, Pisa, Italy, 17–19 November 2010; pp. 206–211. [Google Scholar] [CrossRef]
  45. Lefever, E.; Hendrickx, I.; Croijmans, I.; Van den Bosch, A.; Majid, A. Discovering the Language of Wine Reviews: A Text Mining Account. In Proceedings of the Eleventh International Conference on Language Resources and Evaluation (LREC 2018), Miyazaki, Japan, 7–12 May 2018; pp. 3297–3302. [Google Scholar]
  46. Brand, A.M.M.M.J.; Buica, A. Chemometric and sensometric techniques in enological data analysis. Crit. Rev. Food Sci. Nutr. 2023, 63, 10995–11009. [Google Scholar] [CrossRef]
  47. Yang, C.; Barth, J.; Katumullage, D.; Cao, J. Wine Review Descriptors as Quality Predictors: Evidence from Language Processing Techniques. J. Wine Econ. 2022, 17, 64–80. [Google Scholar] [CrossRef]
  48. Chen, B.; Rhodes, C.; Yu, A.; Velchev, V. The Computational Wine Wheel 2.0 and the TriMax Triclustering in Wineinformatics. In Artificial Intelligence Applications and Innovations; Springer: Cham, Switzerland, 2016; pp. 223–238. [Google Scholar] [CrossRef]
  49. Dong, Z.; Atkison, T.; Chen, B. Wineinformatics: Using the full power of the computational wine wheel to understand 21st century bordeaux wines from the reviews. Beverages 2021, 7, 3. [Google Scholar] [CrossRef]
  50. Chen, B. Wineinformatics: A New Data Science Application; Springer Nature: Cham, Switzerland, 2022. [Google Scholar] [CrossRef]
  51. Le, L.; Hurtado, P.N.; Lawrence, I.; Tian, Q.; Chen, B. Applying Neural Networks in Wineinformatics with the New Computational Wine Wheel. Fermentation 2023, 9, 629. [Google Scholar] [CrossRef]
  52. Rong, C.; Zhang, X.; Bi, Y. Food Pairing Based on Generative Adversarial Networks. In Big Data; Wang, H., Feng, W., Zhang, Z., Huaming, Y., Bai, J., Guo, Y., Wang, L.M., Eds.; Springer: Singapore, 2021; pp. 148–164. [Google Scholar] [CrossRef]
  53. Park, D.; Kim, K.; Park, Y.; Shin, J.; Kang, J. KitcheNette: Predicting and Ranking Food Ingredient Pairings using Siamese Neural Networks. 2019. Available online: https://github.com/dmis-lab/KitcheNette (accessed on 1 August 2025).
  54. Soni, V. Empirical Investigation of the Drivers and Barriers to Adopting Generative AI in Digital Marketing Campaigns. SSRAMLSageScience 2023, 6, 1–15. [Google Scholar]
  55. McKinsey & Company. How Generative AI can Boost Consumer Marketing. 2023. Available online: https://www.mckinsey.com/capabilities/growth-marketing-and-sales/our-insights/how-generative-ai-can-boost-consumer-marketing (accessed on 5 March 2024).
  56. Davenport, T.H.; Ronanki, R. Artificial Intelligence for the Real World. Harvard Business Review 2018, 96, 108–116. [Google Scholar]
  57. Chui, M.; Bughin, J.; Hazan, E.; Ramaswamy, S.; Allas, T.; Dahlström, P.; Henke, N.; Trench, M. The Economic Potential of Generative AI: The Next Productivity Frontier; Technical Report; McKinsey Global Institute: New York, NY, USA, 2023. [Google Scholar]
  58. Rivera, K. Between Creatives and Coders: Identifying Potentials of Generative Art in the Creative Processes of Marketing Agencies. Master’s Thesis, Zurich University of Applied Sciences School of Management and Law, Zurich, Switzerland, 2023. [Google Scholar]
  59. Ho, J. 100+ Surprising AI Marketing Statistics for 2025. 2025. Available online: https://www.zebracat.ai/post/ai-marketing-statistics (accessed on 22 March 2025).
  60. Ramšak, M. Wine Storytelling. In Slovenian Wine Stories and Anticipations; Springer: Cham, Switzerland, 2022; pp. 19–21. [Google Scholar] [CrossRef]
  61. Crespo, C.F.; Ferreira, A.G.; Cardoso, R.M. The influence of storytelling on the consumer–brand relationship experience. J. Mark. Anal. 2023, 11, 41–56. [Google Scholar] [CrossRef]
  62. Ramesh, A.; Pavlov, M.; Goh, G.; Gray, S.; Voss, C.; Radford, A.; Chen, M.; Sutskever, I. Zero-shot text-to-image generation. In Proceedings of the 38th International Conference on Machine Learning, Virtual Event, 18–24 July 2021. [Google Scholar] [CrossRef]
  63. Radford, A.; Kim, J.W.; Hallacy, C.; Ramesh, A.; Goh, G.; Agarwal, S.; Sastry, G.; Askell, A.; Mishkin, P.; Clark, J.; et al. Learning Transferable Visual Models From Natural Language Supervision. arXiv 2021, arXiv:2103.00020. [Google Scholar]
  64. Vinetur. How Artificial Intelligence (AI) is Transforming the Wine Industry. 2023. Available online: https://www.vinetur.com (accessed on 10 February 2024).
  65. Zhang, X.; Guo, F.; Chen, T.; Pan, L.; Beliakov, G.; Wu, J. A Brief Survey of Machine Learning and Deep Learning Techniques for E-Commerce Research. J. Theor. Appl. Electron. Commer. Res. 2023, 18, 2188–2216. [Google Scholar] [CrossRef]
  66. Kim, J.M.; Park, K.K.; Marjerison, R.K. Usefulness of Online Reviews of Sensory Experiences: Pre- vs. Post-Pandemic. J. Theor. Appl. Electron. Commer. Res. 2024, 19, 1471–1492. [Google Scholar] [CrossRef]
  67. Li, X.; Li, S.; Li, J.; Yao, J.; Xiao, X. Detection of fake-video uploaders on social media using Naive Bayesian model with social cues. Sci. Rep. 2021, 11, 16068. [Google Scholar] [CrossRef]
  68. Ratmele, A.; Thakur, R. OpExHAN: Opinion extraction using hierarchical attention network from unstructured reviews. Soc. Netw. Anal. Min. 2022, 12, 148. [Google Scholar] [CrossRef]
  69. Zhang, W.; Wang, M. An improved deep forest model for prediction of e-commerce consumers’ repurchase behavior. PLoS ONE 2021, 16, e0255906. [Google Scholar] [CrossRef] [PubMed]
  70. Alsubari, S.N.; Deshmukh, S.N.; Aldhyani, T.H.H.; Al Nefaie, A.H.; Alrasheedi, M. Rule-Based Classifiers for Identifying Fake Reviews in E-commerce: A Deep Learning System. In Handbook of Research on Machine Learning and Security Practices and Applications; Deshmukh, S.N., Aldhyani, T.H.H., Sharma, R., Eds.; Springer: Berlin/Heidelberg, Germany, 2023; pp. 257–276. [Google Scholar] [CrossRef]
  71. Malik, N.; Bilal, M. Natural language processing for analyzing online customer reviews: A survey, taxonomy, and open research challenges. PeerJ Comput. Sci. 2024, 10, e2203. [Google Scholar] [CrossRef] [PubMed]
  72. Yıldız, E.; Güngör Şen, C.; Işık, E.E. A Hyper-Personalized Product Recommendation System Focused on Customer Segmentation: An Application in the Fashion Retail Industry. J. Theor. Appl. Electron. Commer. Res. 2023, 18, 571–596. [Google Scholar] [CrossRef]
  73. Hutto, C.J.; Gilbert, E. VADER: A Parsimonious Rule-based Model for Sentiment Analysis of Social Media Text. In Proceedings of the Eighth International AAAI Conference on Weblogs and Social Media, Ann Arbor, MI, USA, 1–4 June 2014; pp. 216–225. [Google Scholar]
  74. Loria, S. TextBlob: Simplified Text Processing. 2024. Available online: https://textblob.readthedocs.io/en/dev/ (accessed on 2 October 2024).
  75. Akbik, A.; Bergmann, T.; Blythe, D.; Rasul, K.; Schweter, S.; Vollgraf, R. FLAIR: An Easy-to-Use Framework for State-of-the-Art NLP. In Proceedings of the 2019 Conference of the North American Chapter of the Association for Computational Linguistics (Demonstrations), Minneapolis, MN, USA, 2–7 June 2019; pp. 54–59. [Google Scholar] [CrossRef]
  76. Anderson, T.; Sarkar, S.; Kelley, R. Analyzing public sentiment on sustainability: A comprehensive review and application of sentiment analysis techniques. Nat. Lang. Process. J. 2024, 8, 100097. [Google Scholar] [CrossRef]
  77. Bonacchi, C.; Witte, J.; Altaweel, M. Political uses of the ancient past on social media are predominantly negative and extreme. PLoS ONE 2024, 19, e0308919. [Google Scholar] [CrossRef] [PubMed]
  78. Tymann, K.M.; Steinkamp, L.; Zhurakovskaya, O.; Gips, C. Native Sentiment Analysis Tools vs. Translation Services—Comparing GerVADER and VADER. In Proceedings of the CEUR Workshop Proceedings, Amsterdam, The Netherlands, 1–2 July 2020. [Google Scholar]
  79. Lossio-Ventura, J.A.; Gallivan, D.; Boylston, M.; Tse, S.H.S.; Greenhalgh, T.; Moon, H.; Ji, S.; Tao, C.; Zheng, W.; Zhou, S. A Comparison of ChatGPT and Fine-Tuned Open Pre-Trained Transformers (OPT) Against Widely Used Sentiment Analysis Tools: Sentiment Analysis of COVID-19 Survey Data. JMIR Ment. Health 2024, 11, e50150. [Google Scholar] [CrossRef]
  80. Mahrukh, R.; Shakil, S.; Malik, A.S. Sentiments analysis of fMRI using automatically generated stimuli labels under naturalistic paradigm. Sci. Rep. 2023, 13, 7267. [Google Scholar] [CrossRef]
  81. Belay, N. Network and sentiment analysis of Enron emails. F1000Research 2024, 13, 1485. [Google Scholar] [CrossRef]
  82. Kaur, G.; Kaur, A.; Khurana, M.; Damasevicius, R. Sentiment polarity analysis of love letters: Evaluation of TextBlob, Vader, Flair, and Hugging Face transformer. Comput. Sci. Inf. Syst. 2024, 21, 1411–1433. [Google Scholar] [CrossRef]
  83. Aljedaani, W.; Babar, M.A.; Mahmood, H.; Biswas, S.; Zhang, Y. Sentiment analysis on Twitter data integrating TextBlob and deep learning models: The case of US airline industry. Knowl.-Based Syst. 2022, 255, 109780. [Google Scholar] [CrossRef]
  84. Miyato, T.; Kataoka, T.; Koyama, M.; Yoshida, Y. Spectral Normalization for Generative Adversarial Networks. In Proceedings of the International Conference on Learning Representations, Vancouver, BC, Canada, 30 April–3 May 2018. [Google Scholar] [CrossRef]
  85. Pennington, J.; Socher, R.; Manning, C. Glove: Global Vectors for Word Representation. In Proceedings of the 2014 Conference on Empirical Methods in Natural Language Processing (EMNLP), Doha, Qatar, 25–29 October 2014; pp. 1532–1543. [Google Scholar] [CrossRef]
  86. Kingma, D.P.; Ba, J.L. Adam: A method for stochastic optimization. In Proceedings of the 3rd International Conference on Learning Representations, ICLR 2015, San Diego, CA, USA, 7–9 May 2015. [Google Scholar] [CrossRef]
  87. Oppenlaender, J.; Linder, R.; Silvennoinen, J. Prompting AI Art: An Investigation into the Creative Skill of Prompt Engineering. Int. J. Hum. –Comput. Interact. 2024, 1–23. [Google Scholar] [CrossRef]
  88. Katsarou, K.; Douss, N.; Stefanidis, K. REFORMIST: Hierarchical Attention Networks for Multi-Domain Sentiment Classification with Active Learning. In Proceedings of the 38th ACM/SIGAPP Symposium on Applied Computing, Tallinn, Estonia, 27–31 March 2023. [Google Scholar] [CrossRef]
  89. Cao, J.; Li, X.; Zhang, L. Is Relevancy Everything? A Deep-Learning Approach to Understand the Effect of Image–Text Congruence. Manag. Sci. 2023. Articles in advance. [Google Scholar] [CrossRef]
  90. Hörberg, T.; Kurfalı, M.; Olofsson, J. Chemosensory Vocabulary in Wine, Perfume and Food Product Reviews: Insights from Language Modeling. Food Qual. Prefer. 2025, 124, 105357. [Google Scholar] [CrossRef]
  91. Gu, T.; Zhao, H.; He, Z.; Li, M.; Ying, D. Integrating External Knowledge into Aspect-Based Sentiment Analysis Using Graph Neural Networks. Knowl.-Based Syst. 2023, 259, 110025. [Google Scholar] [CrossRef]
  92. Luo, A.; Quadri-Felitti, D.; Mattila, A. The Double-Edged Effects of Visualizing Wine Style: Sweetness Scale on Wine Labels. Int. J. Contemp. Hosp. Manag. 2024, 36, 2824–2841. [Google Scholar] [CrossRef]
  93. Ilieva, I.; Terziyska, M.; Dimitrova, T. From Words to Ratings: Machine Learning and NLP for Wine Reviews. Beverages 2025, 11, 80. [Google Scholar] [CrossRef]
  94. Gu, C.; Jia, S.; Lai, J.; Chen, R.; Chang, X. Exploring Consumer Acceptance of AI-Generated Advertisements: Perceived Eeriness and Intelligence. J. Theor. Appl. Electron. Commer. Res. 2024, 19, 108. [Google Scholar] [CrossRef]
  95. Cillo, P.; Rubera, G. Generative AI in Innovation and Marketing Processes: A Roadmap of Research Opportunities. J. Acad. Mark. Sci. 2024, 53, 684–701. [Google Scholar] [CrossRef]
  96. Bender, T.; Sørensen, S.M.; Kashani, A.; Hjorleifsson, K.E.; Hyldig, G.; Hauberg, S.; Belongie, S.; Warburg, F. Learning to Taste: A Multimodal Wine Dataset. arXiv 2023, arXiv:2308.169002023. [Google Scholar]
Figure 1. The overview of the methodology.
Figure 1. The overview of the methodology.
Jtaer 20 00212 g001
Figure 2. Validation accuracy over epochs.
Figure 2. Validation accuracy over epochs.
Jtaer 20 00212 g002
Figure 3. F1 score across epochs.
Figure 3. F1 score across epochs.
Jtaer 20 00212 g003
Figure 4. Selection of the generated images—ChatGPT.
Figure 4. Selection of the generated images—ChatGPT.
Jtaer 20 00212 g004
Figure 5. Selection of the generated images—Midjourney.
Figure 5. Selection of the generated images—Midjourney.
Jtaer 20 00212 g005
Figure 6. The proposed modular architecture of the system.
Figure 6. The proposed modular architecture of the system.
Jtaer 20 00212 g006
Table 1. The structure of the collected data.
Table 1. The structure of the collected data.
Column NameData TypeExample
Points (the rating)int6492
titlestringEberle 2021 Eberle Estate Vineyard Chardonnay (…)
Description (the review)stringThis is a solid Chardonn…
taster_namestringMatt Kettmann
taster_twitter_handlestring@mattkettmann
taster_photostringhttps://www.winemag.com/wp-content/uploads/2019
Price (in USD)float6430.0
designationstringEberle Estate Vineyard
varietystringChardonnay
region_1stringPaso Robles
region_2stringCentral Coast
provincestringCalifornia
countrystringUS
winerystringEberle
yearint642022
Table 2. Number of reviews by year.
Table 2. Number of reviews by year.
YearNumber of Reviews
202015,648
202119,139
20229559
20232230
Total46,576
Table 3. The country distribution of the winery’s country.
Table 3. The country distribution of the winery’s country.
Winery’s CountryNumber of Reviews
US21,648
France10,089
Italy6103
Portugal2813
Spain1525
Australia1094
Austria785
New Zealand578
Chile490
Argentina480
South Africa266
Israel186
Uruguay107
Romania81
Other countries331
Table 4. Comparison between the sentiment analyses tools.
Table 4. Comparison between the sentiment analyses tools.
AspectVADER
(Lexicon + Rules)
TextBlob (Lexicon/Hybrid)Flair (Deep Learning)
ApproachLexicon with rule-based heuristics (punctuation, capitalisation, negation) [73]. No training required; optimised for social media [78].Pattern-based lexicon assigning and averaging word polarities. Includes subjectivity scoring and optional Naïve Bayes classifier [79].Neural network (character-level LSTM) with contextual embeddings. Pre-trained on IMDB corpus; supports domain-specific fine-tuning [80].
StrengthsExcels on informal text; handles emoticons and emphasis. Captures sentiment intensity variations. Quick deployment with interpretable outputs. High accuracy on social media content.User-friendly API for rapid prototyping [81]. Provides polarity and subjectivity metrics. Effective for formal, well-written content. Lightweight with extensible lexicon.Context-aware with advanced pattern recognition [82]. Superior accuracy on nuanced/lengthy text. Transfer learning capabilities. Multi-language support via embeddings.
WeaknessesLimited contextual understanding. Primarily English-focused. Struggles with complex negation and irony. Simplistic handling of mixed sentiments.Poor performance with informal language. Limited contextual analysis. Lower accuracy than VADER on social media. Primarily English-oriented.Computationally intensive. Binary classification by default. Domain-sensitive performance. Black-box interpretability issues.
EfficiencyHigh efficiency with minimal resources. Processes thousands of texts per second on CPU.Fast dictionary-based lookups. Similar performance to VADER.Significantly slower; requires substantial memory. Benefits from GPU acceleration.
ApplicationsSocial media monitoring, customer reviews, informal content analysis, training data generation.Survey analysis, educational feedback, labeling, news sentiment tracking, baseline benchmarking [83].Legal documents, literary analysis, affective computing, multilingual applications, research implementations.
Recent TrendsMultilingual adaptations [78], integration with ML systems, continuing relevance for social content analysis.Stable algorithm with ongoing use as research benchmark. Some community multilingual extensions. Still updated for compatibility with new Python/NLTK versions (maintenance updates).Integration with transformers, expanded language support, efficiency improvements, competitive positioning against newer models, including LLMs [79].
Table 5. Statistics of sentiment analysis.
Table 5. Statistics of sentiment analysis.
MetricPointsPriceVADERTextBlobFlair
Correlation Matrix
Points1.0000.3240.3160.1310.282
Price0.3241.0000.0690.0030.048
VADER0.3160.0691.0000.5100.365
TextBlob0.1310.0030.5101.0000.232
Flair0.2820.0480.3650.2321.000
Descriptive Statistics
Count--46,57246,57246,572
Mean--0.5000.1510.820
Std Dev--0.3680.1710.547
Min--−0.939−1.000−1.000
25%--0.2550.0330.999
Median--0.5990.1481.000
75%--0.8070.2611.000
Max--0.9931.0001.000
% Positive--80.94%80.21%91.10%
Table 6. Performance comparison of different models.
Table 6. Performance comparison of different models.
MetricHANSpectralHANHAN + GloVeLSTM + GloVe
Init. Acc. (Ep.1)83.60%82.65%84.26%83.64%
Best Acc.83.98% (Ep.3)83.66% (Ep.2)84.71% (Ep.3)84.69% (Ep.3)
Final Acc. (Ep.30)82.57%81.88%83.75%80.87%
Best Precision86.67% (Ep.1)88.40% (Ep.4)89.66% (Ep.5)90.73% (Ep.7)
Best Recall89.33% (Ep.3)92.53% (Ep.1)87.95% (Ep.3)91.69% (Ep.6)
Best F187.18% (Ep.3)87.26% (Ep.2)87.52% (Ep.3)87.91% (Ep.6)
Final Precision86.13%83.92%87.13%82.38%
Final Recall85.10%86.93%86.05%87.28%
Final F185.61%85.40%86.59%84.76%
Note: Bold values show the best values for the metric.
Table 7. Summary of McNemar’s test results comparing model performance.
Table 7. Summary of McNemar’s test results comparing model performance.
Model ComparisonDisagreeTest Statp-ValueAcc. DiffSignif.Conclusion
HAN vs. S-HAN14.41%0.0070.9350.04%NoNo significant difference
HAN vs. LSTM16.06%14.0540.00021.57%YesHAN better than LSTM
HAN vs. HAN + GloVe13.20%10.0170.0021.20%YesHAN + GloVe better than HAN
S-HAN vs. LSTM15.20%15.6790.00011.61%YesS-HAN better than LSTM
S-HAN vs. HAN + GloVe12.88%9.5410.0021.16%YesHAN + GloVe better than S-HAN
LSTM vs. HAN + GloVe12.43%57.037<0.00012.77%YesHAN + GloVe better than LSTM
Note: Significance determined by p < 0.05 . S-HAN = Spectral-Normalised HAN. “Disagree” = percentage of samples with different predictions. Bold values for p < 0.05 .
Table 8. Performance comparison on the Wine Enthusiast test split ( n   =   9316 ). The macro-averaged precision, recall, and F1 are reported.
Table 8. Performance comparison on the Wine Enthusiast test split ( n   =   9316 ). The macro-averaged precision, recall, and F1 are reported.
ModelAccuracyPrecisionRecallF1 Score
HAN + GloVe (ours)84.7189.6686.9788.29
CNN [22]88.0287.0886.2686.67
BiLSTM [22]88.6987.5987.3087.44
BERT [22]89.1287.9787.7987.88
mDistilBERT (baseline)84.9784.9384.9784.95
Note: Bold values show the best values for the metric.
Disclaimer/Publisher’s Note: The statements, opinions and data contained in all publications are solely those of the individual author(s) and contributor(s) and not of MDPI and/or the editor(s). MDPI and/or the editor(s) disclaim responsibility for any injury to people or property resulting from any ideas, methods, instructions or products referred to in the content.

Share and Cite

MDPI and ACS Style

Diaconita, V.; Belciu, A.; Corbea, A.M.I.; Simonca, I. Decoding Wine Narratives with Hierarchical Attention: Classification, Visual Prompts, and Emerging E-Commerce Possibilities. J. Theor. Appl. Electron. Commer. Res. 2025, 20, 212. https://doi.org/10.3390/jtaer20030212

AMA Style

Diaconita V, Belciu A, Corbea AMI, Simonca I. Decoding Wine Narratives with Hierarchical Attention: Classification, Visual Prompts, and Emerging E-Commerce Possibilities. Journal of Theoretical and Applied Electronic Commerce Research. 2025; 20(3):212. https://doi.org/10.3390/jtaer20030212

Chicago/Turabian Style

Diaconita, Vlad, Anda Belciu, Alexandra Maria Ioana Corbea, and Iuliana Simonca. 2025. "Decoding Wine Narratives with Hierarchical Attention: Classification, Visual Prompts, and Emerging E-Commerce Possibilities" Journal of Theoretical and Applied Electronic Commerce Research 20, no. 3: 212. https://doi.org/10.3390/jtaer20030212

APA Style

Diaconita, V., Belciu, A., Corbea, A. M. I., & Simonca, I. (2025). Decoding Wine Narratives with Hierarchical Attention: Classification, Visual Prompts, and Emerging E-Commerce Possibilities. Journal of Theoretical and Applied Electronic Commerce Research, 20(3), 212. https://doi.org/10.3390/jtaer20030212

Article Metrics

Back to TopTop