Exploring Factors Affecting Mobile Government Services Adoption in the Egyptian Context
Abstract
:1. Introduction
2. Theoretical Background
2.1. Theory of Reasoned Action (TRA)
2.2. Theory of Planned Behavior (TPB)
2.3. Technology Acceptance Model (TAM)
2.4. Technology Readiness Index (TRI)
2.5. Unified Theory of Acceptance and Use of Technology (UTAUT)
2.6. Attitude and Behavioural Intention
2.7. Openness and Transparency of Government and Behavioral Intention
2.8. Technology Usage Depends on Demographic Factors
2.9. Current Situation of m-Government in Egypt
3. Research Design
4. Results
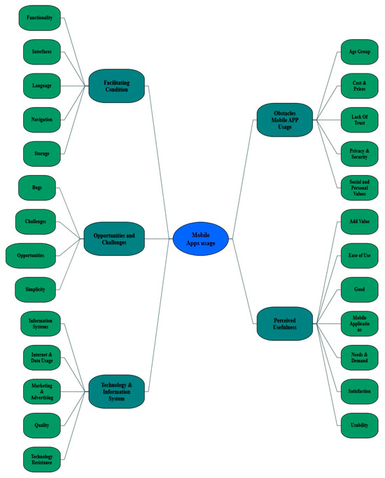
Research Findings and Results
- Theme of perceived usefulness;
- Theme of obstacles to mobile app usage;
- Theme of facilitating conditions;
- Theme of technology and information system usage;
- Theme of opportunities and challenges.
- -
- The first code, which is the mobile application one, will be discussed, as participants considered it an important issue within the theme of perceived usefulness. This was evident in the interviews from the discussions that were conducted and the answers to the questions that were prepared in order to answer the objectives of the study. A mobile application or application is a computer program or software application designed to run on a mobile device such as a phone, tablet, or watch. Mobile applications are often contrasted with desktop applications, which are designed to run on desktop computers, and web applications that run in mobile web browsers rather than directly on a mobile device.
- -
- The second code, which is the ease of use, will be discussed, as the participants considered it an important aspect that should be discussed within the theme of perceived usefulness. This was evident in the interviews from the discussions that were conducted and the answers to the questions that were prepared in order to answer the objectives of the study. This code appeared as a result of some interview transcripts.
- -
- The third code, which is satisfaction, will be discussed, as the participants considered it an important aspect that should be discussed within the theme of perceived usefulness. This was evident in the interviews from the discussions that were conducted and the answers to the questions that were prepared in order to answer the objectives of the study. Satisfaction with apps, users’ intention to continue using an app, and hedonic benefits obtained from using apps are the direct antecedents of a user’s intention to recommend an app.
- -
- The fourth code, which is usability, will be discussed, as the participants considered it an important aspect that should be discussed within the theme of perceived usefulness. This was evident in the interviews from the discussions that were conducted and the answers to the questions that were prepared in order to answer the objectives of the study. Usability contributes directly to how a user feels about an app as they consider the ease of use and the value, utility, and efficiency of the overall experience. Usability is what will help convert users into loyal, long-term customers, in turn generating more revenue for an app.
- -
- The fifth code, which is needs and demand, will be discussed, as the participants considered it an important aspect that should be discussed within the theme of perceived usefulness. This was evident in the interviews from the discussions that were conducted and the answers to the questions that were prepared in order to answer the objectives of the study. This code appeared as a result of some interview transcripts.
- -
- The sixth code, which is the added value one, will be discussed, as the participants considered it an important aspect that should be discussed within the theme of perceived usefulness. This was evident in the interviews from the discussions that were conducted and the answers to the questions that were prepared in order to answer the objectives of the study. This code appeared as a result of some interview transcripts.
- -
- The seventh code, which is the good, will be discussed, as the participants considered it an important part that should be discussed within the theme of perceived usefulness. This was evident in the interviews from the discussions that were conducted and the answers to the questions that were prepared in order to answer the objectives of the study. This code appeared as a result of some interview transcripts.
- -
- The first code, which is a lack of trust, will be discussed, as the participants considered it an important aspect that should be discussed within the theme of obstacles to mobile app usage. This was evident in the interviews from the discussions that were conducted and the answers to the questions that were prepared in order to answer the objectives of the study. This code appeared as a result of some interview transcripts.
- -
- The second code, which is the age group, will be discussed, as the participants considered it an important aspect that should be discussed within the theme of obstacles to mobile app usage. This was evident in the interviews from the discussions that were conducted and the answers to the questions that were prepared in order to answer the objectives of the study.
- -
- The third code, which is cost and prices, will be discussed, as the participants considered it an important aspect that should be discussed within the theme of obstacles to mobile app usage. This was evident in the interviews from the discussions that were conducted and the answers to the questions that were prepared in order to answer the objectives of the study.
- -
- The fourth code, which is social and personal values, will be discussed, as the participants considered it an important aspect that should be discussed within the theme of obstacles to mobile app usage. This was evident in the interviews from the discussions that were conducted and the answers to the questions that were prepared in order to answer the objectives of the study.
- -
- The fifth code, which is privacy and security, will be discussed, as the participants considered it an important aspect that should be discussed within the theme of obstacles to mobile app usage. This was evident in the interviews from the discussions that were conducted and the answers to the questions that were prepared in order to answer the objectives of the study.
- -
- The first code, which is language, will be discussed, as the participants considered it an important aspect that should be discussed within the theme of facilitating conditions. This was evident in the interviews from the discussions that were conducted and the answers to the questions that were prepared in order to answer the objectives of the study. This code appeared as a result of some interview transcripts.
- -
- The second code, which is navigation, will be discussed, as the participants considered it an important aspect that should be discussed within the theme of facilitating conditions. This was evident in the interviews from the discussions that were conducted and the answers to the questions that were prepared in order to answer the objectives of the study.
- -
- The third code, which is the interface, will be discussed, as the participants considered it an important aspect that should be discussed within the theme of facilitating condition. This was evident in the interviews from the discussions that were conducted and the answers to the questions that were prepared in order to answer the objectives of the study.
- -
- The fourth code, which is storage, will be discussed, as the participants considered it an important aspect that should be discussed within the theme of facilitating conditions. This was evident in the interviews from the discussions that were conducted and the answers to the questions that were prepared in order to answer the objectives of the study.
- -
- The fifth code, which is functionality, will be discussed, as the participants considered it an important aspect that should be discussed within the theme of facilitating conditions. This was evident in the interviews from the discussions that were conducted and the answers to the questions that were prepared in order to answer the objectives of the study.
- -
- The first code, which is internet and data usage, will be discussed, as the participants considered it an important aspect that should be discussed within the theme of technology and information system usage. This was evident in the interviews from the discussions that were conducted and the answers to the questions that were prepared in order to answer the objectives of the study.
- -
- The second code, which is information systems, will be discussed, as the participants considered it an important aspect that should be discussed within the theme of technology and information system usage. This was evident in the interviews from the discussions that were conducted and the answers to the questions that were prepared in order to answer the objectives of the study.
- -
- The third code, which is quality, will be discussed, as the participants considered it an important aspect that should be discussed within the theme of technology and information system usage. This was evident in the interviews from the discussions that were conducted and the answers to the questions that were prepared in order to answer the objectives of the study.
- -
- The fourth code, which is technology resistance, will be discussed, as the participants considered it an important aspect that should be discussed within the theme of technology and information system usage. This was evident in the interviews from the discussions that were conducted and the answers to the questions that were prepared in order to answer the objectives of the study.
- -
- The fifth code, which is marketing and advertising, will be discussed, as the participants considered it an important aspect that should be discussed within the theme of technology and information system usage. This was evident in the interviews from the discussions that were conducted and the answers to the questions that were prepared in order to answer the objectives of the study.
- -
- The first code, which is opportunities, will be discussed, as the participants considered it an important aspect that should be discussed within the theme of opportunities and challenges. This was evident in the interviews from the discussions that were conducted and the answers to the questions that were prepared in order to answer the objectives of the study.
- -
- The second code, which is challenges, will be discussed, as the participants considered it an important aspect that should be discussed within the theme of opportunities and challenges. This was evident in the interviews from the discussions that were conducted and the answers to the questions that were prepared in order to answer the objectives of the study.
- -
- The third code, which is bugs, will be discussed, as the participants considered it an important aspect that should be discussed within the theme of opportunities and challenges. This was evident in the interviews from the discussions that were conducted and the answers to the questions that were prepared in order to answer the objectives of the study.
- -
- The fourth code, which is simplicity, will be discussed, as the participants considered it an important aspect that should be discussed within the theme of opportunities and challenges. This was evident in the interviews from the discussions that were conducted and the answers to the questions that were prepared in order to answer the objectives of the study.
5. Research Implications
6. Research Conclusions
7. Research Limitations
Author Contributions
Funding
Institutional Review Board Statement
Informed Consent Statement
Data Availability Statement
Conflicts of Interest
References
- Tang, T.; Hou, J.; Fay, D.L.; Annis, C. Revisit the drivers and barriers to e-governance in the mobile age: A case study on the adoption of city management mobile apps for smart urban governance. J. Urban Aff. 2021, 43, 563–585. [Google Scholar] [CrossRef]
- Azab, N.A.; Kamel, S.; Dafoulas, G. A Suggested Framework for Assessing Electronic Government Readiness in Egypt. Electron. J. e-Gov. 2009, 7, 11–28. [Google Scholar]
- Liang, Y.; Wang, W.; Dong, K.; Zhang, G.; Qi, G. Adoption of mobile government cloud from the perspective of public sector. Mob. Inf. Syst. 2021, 2021, 8884594. [Google Scholar] [CrossRef]
- Fei, D. Chinese Telecommunications companies in Ethiopia: The influences of host government intervention and inter-firm competition. China Q. 2021, 245, 186–207. [Google Scholar] [CrossRef]
- Batanony, S.E.; Aziz, R.A. Investing In Information Technology To Acquire A Competitive Advantage In Egyptian Companies: A Mixed Methods Approach. Int. J. Appl. Eng. Res. 2015, 10, 21711–21728. [Google Scholar]
- Busolo, G. Application of a multilevel technology acceptance management model for effective technology deployment. Int. J. Comput. Sci. Inf. Technol. (IJCSIT) 2021, 13, 1–18. [Google Scholar] [CrossRef]
- Gerger, A. Technologies for connected government implementation: Success factors and best practices. In Web 2.0 and Cloud Technologies for Implementing Connected Government; IGI Global: Hershey, PA, USA, 2021; pp. 36–66. [Google Scholar]
- Mandari, H.; Koloseni, D. Examining the antecedents of continuance usage of Mobile government services in Tanzania. Int. J. Public Adm. 2022, 45, 917–929. [Google Scholar] [CrossRef]
- Venkatesh, V.; Morris, M.G.; Davis, G.B.; Davis, F.D. User acceptance of information technology: Toward a unified view. MIS Q. 2003, 27, 425–478. [Google Scholar] [CrossRef]
- Fishbein, M. (Ed.) A behavior theory approach to the relations between beliefs about an object and the attitude toward the object. In Readings in Attitude Theory and Measurement; John Wiley & Sons: New York, NY, USA, 1967; pp. 389–400. [Google Scholar]
- Ajzen, I.; Fishbein, M. Understanding Attitudes and Predicting Social Behavior; Prentice-Hall: Englewood Cliffs, NJ, USA, 1980. [Google Scholar]
- Lau, K.H.; Lam, T.; Kam, B.H.; Nkhoma, M.; Richardson, J.; Thomas, S. The role of textbook learning resources in e-learning: A taxonomic study. Comput. Educ. 2018, 118, 10–24. [Google Scholar] [CrossRef]
- Tsourela, M.; Nerantzaki, D. Internet-of-Things acceptance model. Assessing consumer’s behavior toward IoT products and applications. Future Internet 2020, 12, 191. [Google Scholar] [CrossRef]
- Fishbein, M.; Ajzen, I. Belief, Attitude, Intention, and Behavior: An Introduction to Theory and Research; Addison-Wesley: Reading, MA, USA, 1975. [Google Scholar]
- Ajzen, I. The theory of planned behavior. Organ. Behav. Hum. Decis. Process. 1991, 50, 179–211. [Google Scholar] [CrossRef]
- Davis, F.D.; Bagozzi, R.P.; Warshaw, P.R. User acceptance of computer technology: Comparison of 2 theoretical models. Manag. Sci. 1989, 35, 982–1002. [Google Scholar] [CrossRef]
- Mehrabian, A.; Russell, J.A. The basic emotional impact of environments. Percept. Mot. Ski. 1974, 38, 283–301. [Google Scholar] [CrossRef] [PubMed]
- Belanche, D.; Casalo, L.V.; Flavian, C. Artificial intelligence in FinTech: Understanding roboadvisors adoption among customers. Ind. Manag. Data Syst. 2019, 119, 1411–1430. [Google Scholar] [CrossRef]
- Sindhu, J.; Namratha, R. Impact of artificial intelligence in chosen Indian commercial bank-A cost benefit analysis. Asian J. Manag. 2019, 10, 377–384. [Google Scholar] [CrossRef]
- Bagozzi, R.P. The legacy of the technology acceptance model and a proposal for a paradigm shift. J. Assoc. Inf. Syst. 2007, 8, 244–254. [Google Scholar] [CrossRef]
- Marangunic, N.; Granic, A. Technology acceptance model: A literature review from 1986 to 2013. Univers. Access Inf. Soc. 2015, 14, 81–95. [Google Scholar] [CrossRef]
- Almomani, A.; Mohd, N.; Rahman, A. Literature review of adoption of internet of things: Directions for future work. Int. J. Contemp. Manag. Inf. Technol. 2022, 2, 15–23. [Google Scholar]
- Sepasgozar, S.M.; Davis, S.R.; Li, H.; Luo, X. Modeling the implementation process for new construction technologies: Thematic analysis based on Australian and US practices. J. Manag. Eng. 2018, 34, 05018005. [Google Scholar] [CrossRef]
- Momani, A.M. Unified theory of acceptance and use of technology: New approach in technology acceptance. Int. J. Socio-Technol. Knowl. Dev. 2020, 12, 70–98. [Google Scholar] [CrossRef]
- Childers, T.L.; Carr, C.L.; Peck, J.; Carson, S. Hedonic and utilitarian motivations for online retail shopping behavior. J. Retail. 2001, 77, 511–535. [Google Scholar] [CrossRef]
- Parasuraman, A. Technology readiness index: Multiple-item scale to measure readiness to embrace new technologies. J. Serv. Res. 2000, 2, 307–320. [Google Scholar] [CrossRef]
- Parasuraman, A.; Colby, C.L. An updated and streamlined technology readiness index: TRI2.0. J. Serv. Res. 2015, 18, 59–74. [Google Scholar] [CrossRef]
- Carlina, M.; Kusumawati, N. Factors influencing consumer’s willingness to pay for IoT products in Indonesia: Analysis of TAM and TRI. Int. J. Bus. Manag. 2020, 8, 233–247. [Google Scholar] [CrossRef]
- Tan, P.J.B. Students’ adoptions and attitudes towards electronic placement tests: A UTAUT analysis. Am. J. Comput. Technol. Appl. 2013, 1, 14–23. [Google Scholar]
- Altalhi, M. Toward a model for acceptance of MOOCs in higher education: The modified UTAUT model for Saudi Arabia. Educ. Inf. Technol. 2021, 26, 1589–1605. [Google Scholar] [CrossRef]
- Alabi, A.O. Adoption and Use of Electronic Instructional Media among Academics in Selected Universities in South-West Nigeria. Ph.D. Thesis, University of Kwazulu-Natal, Pietermaritzburg, South Africa, 2016. Available online: http://hdl.handle.net/10413/1396 (accessed on 15 May 2023).
- Azhar, K.A.; Iqbal, N. Effectiveness of Google classroom: Teachers’ perceptions. Prizren Soc. Sci. J. 2018, 2, 52. [Google Scholar]
- Saleem, N.E.; Al-Saqri, M.N.; Ahmad, S.E.A. Acceptance of Moodle as a Teaching/Learning Tool by the Faculty of Information Studies at Sultan Qaboos University, Oman based on UTAUT. Int. J. Knowl. Content Dev. Technol. 2016, 6, 5–27. [Google Scholar] [CrossRef]
- Kabra, G.; Ramesh, A.; Akhtar, P.; Dash, M.K. Understanding behavioural intention to use information technology: Insights from humanitarian practitioners. Telemat. Inform. 2017, 34, 1250–1261. [Google Scholar] [CrossRef]
- Chua, P.Y.; Rezaei, S.; Gu, M.L.; Oh, Y.; Jambulingam, M. Elucidating social networking apps decisions: Performance expectancy, effort expectancy and social influence. Nankai Bus. Rev. Int. 2018, 9, 118–142. [Google Scholar] [CrossRef]
- Cerrillo-i-Martínez, A. The regulation of diffusion of public sector information via electronic means: Lessons from the Spanish regulation. Gov. Inf. Q. 2011, 28, 188–199. [Google Scholar] [CrossRef]
- Cuillier, D.; Piotrowski, S.J. Internet information-seeking and its relation to support for access to government records. Gov. Inf. Q. 2009, 26, 441–449. [Google Scholar] [CrossRef]
- Alt, J.E.; Lassen, D.D. Fiscal transparency, political parties, and debt in OECD countries. Eur. Econ. Rev. 2006, 50, 1403–1439. [Google Scholar] [CrossRef]
- Ngatikoh, S.; Kumorotomo, W.; Retnandari, N.D. Transparency in Government: A Review on the Failures of Corruption Prevention in Indonesia. In Proceedings of the Annual Conference of Indonesian Association for Public Administration (IAPA 2019), Bali, Indonesia, 11–12 November 2019; Atlantis Press: Amsterdam, The Netherlands, 2020. [Google Scholar]
- Jannah, L.M.; Sipahutar, M.Y. Government transparency during the COVID-19 pandemic: Good information governance? KnE Soc. Sci. 2022, 140, 52. [Google Scholar] [CrossRef]
- Pramiyanti, A.; Mayangsari, I.D.; Nuraeni, R.; Firdaus, Y.D. Public perception on transparency and trust in government information released during the COVID-19 pandemic. Asian J. Public Opin. Res. 2020, 8, 351–376. [Google Scholar] [CrossRef]
- OECD. Transparency, Communication and Trust: The Role of Public Communication in Responding to the Wave of Disinformation about the New Coronavirus 2020. 2023. Available online: https://www.oecd.org/coronavirus/policy-responses/transparency-communication-and-trust-the-role-of-public-communication-in-responding-to-the-wave-of-disinformation-about-the-new-coronavirus-bef7ad6e/ (accessed on 30 January 2023).
- Bonsón, E.; Torres, L.; Royo, S.; Flores, F. Local e-government 2.0: Social media and corporate transparency in municipalities. Gov. Inf. Q. 2012, 29, 123–132. [Google Scholar] [CrossRef]
- Ganapati, S.; Reddick, C.G. Open e-government in U.S. state governments: Survey evidence from Chief Information Officers. Gov. Inf. Q. 2012, 29, 115–122. [Google Scholar] [CrossRef]
- Mensah, I.K.; Adams, S.; Luo, C. The moderating effect of perceived transparency and accountability on the adoption of mobile government services. Int. J. Mob. Commun. 2023, 21, 54–73. [Google Scholar] [CrossRef]
- Milić, P.; Veljković, N.; Stoimenov, L. Using OpenGovB Transparency Indicator to Evaluate National Open Government Data. Sustainability 2022, 14, 1407. [Google Scholar] [CrossRef]
- Thomas, T.; Singh, L.; Gaffar, K. The utility of the UTAUT model in explaining mobile learning adoption in higher education in Guyana. Int. J. Educ. Dev. Using ICT 2013, 9, 71–85. [Google Scholar]
- Chao, C.M. Factors determining the behavioral intention to use mobile learning: An application and extension of the UTAUT model. Front. Psychol. 2019, 10, 1652. [Google Scholar] [CrossRef]
- Abdelghaffar, H.; Magdy, Y. The adoption of mobile government services in developing countries: The case of Egypt. Int. J. Inf. Commun. Technol. Res. 2012, 2, 333–334. [Google Scholar]
- Zaied, A.N.H.; Ali, A.H.; El-Ghareeb, H.A. E-government Adoption in Egypt: Analysis, Challenges and Prospects. Int. J. Eng. Trends Technol. 2017, 52, 70–79. [Google Scholar] [CrossRef]
- Zakaria, M.R.; Gebba, T.R. Towards Categorizing EGovernment Services: The Case of Egypt. Int. J. Bus. Res. Dev. 2014, 3, 16–28. [Google Scholar]
- Arab Republic of Egypt Ministry of Communications and Information Technology. Egypt’s ICT 2030 Strategy. 2023. Available online: https://mcit.gov.eg/en/ICT_Strategy (accessed on 7 July 2023).
- Abbassy, M.M.; Mesbah, S. Effective e-Government and Citizens Adoption in Egypt. Int. J. Comput. Appl. 2016, 133, 7–13. [Google Scholar]
- Allsop, D.B.; Chelladurai, J.M.; Kimball, E.R.; Marks, L.D.; Hendricks, J.J. Qualitative Methods with Nvivo Software: A Practical Guide for Analyzing Qualitative Data. Psych 2022, 4, 142–159. [Google Scholar] [CrossRef]
- Dhakal, K. NVivo. J. Med. Libr. Assoc. 2022, 110, 270–272. [Google Scholar] [CrossRef] [PubMed]
- Jackson, K.; Bazeley, P. Qualitative Data Analysis with NVivo, 3rd ed.; Sage Publications: Washington, DC, USA, 2019; Available online: https://hdl.handle.net/1959.7/uws:55501 (accessed on 15 May 2023).
- Kent State University. Statistical & Qualitative Data Analysis Software: About NVivo; University Library: Kent, OH, USA, 2023; Available online: https://libguides.library.kent.edu/statconsulting/NVivo (accessed on 15 May 2023).
- O’Donoghue, T. Is conducting interpretive studies within mixed methods research projects justified? Methinks not. J. Appl. Learn. Teach. 2022, 5, 14–19. [Google Scholar] [CrossRef]
- University of Illinois. Text Mining Tools and Methods: About NVivo; University of Illinois: Champaign, IL, USA, 2023; Available online: https://guides.library.illinois.edu/textmining/nvivo (accessed on 15 May 2023).
- Tang, R. Harnessing insights with NVivo. In Varieties of Qualitative Research Methods; Okoko, J.M., Tunison, S., Walker, K.D., Eds.; Springer Texts in Education; Springer: Cham, Switzerland, 2023. [Google Scholar] [CrossRef]
- Bixter, M.T.; Blocker, K.A.; Mitzner, T.L.; Prakash, A.; Rogers, W.A. Understanding the use and non-use of social communication technologies by older adults: A qualitative test and extension of the UTAUT model. Gerontechnol. Int. J. Fundam. Asp. Technol. Serve Ageing Soc. 2019, 18, 70–88. [Google Scholar] [CrossRef]
- Ahmad, M.O.; Markkula, J.; Oivo, M. Factors affecting e-government adoption in Pakistan: A citizen’s perspective. Transform. Gov. People Process Policy 2013, 7, 225–239. [Google Scholar]
- Sabani, A.; Thai, V.; Hossain, M.A. Factors Affecting Citizen Adoption of E-Government in Developing Countries: An Exploratory Case Study From Indonesia. J. Glob. Inf. Manag. (JGIM) 2023, 31, 1–23. [Google Scholar] [CrossRef]



| Questions |
|---|
|
| Major Themes | Sub-Themes | Reference | Total |
|---|---|---|---|
| Perceived usefulness | Mobile applications | [17] | 61 |
| Ease of use | [18] | ||
| Satisfaction | [8] | ||
| Usability | [3] | ||
| Needs and demand | [11] | ||
| Added value | [2] | ||
| Good | [2] | ||
| Obstacles to mobile app usage | Lack of trust | [4] | 38 |
| Age group | [15] | ||
| Cost and prices | [4] | ||
| Social and personal values | [10] | ||
| Privacy and security | [5] | ||
| Facilitating conditions | Language | [6] | 21 |
| Navigation | [3] | ||
| Interfaces | [4] | ||
| Storage | [3] | ||
| Functionality | [5] | ||
| Technology and information system usage | Internet and data usage | [7] | 27 |
| Information systems’ | [4] | ||
| quality | [4] | ||
| Technology resistance | [9] | ||
| Marketing and advertising | [3] | ||
| Opportunities and challenges | Opportunities | [5] | 17 |
| Challenges | [6] | ||
| Bugs | [6] | ||
| Simplicity | [3] |
Disclaimer/Publisher’s Note: The statements, opinions and data contained in all publications are solely those of the individual author(s) and contributor(s) and not of MDPI and/or the editor(s). MDPI and/or the editor(s) disclaim responsibility for any injury to people or property resulting from any ideas, methods, instructions or products referred to in the content. |
© 2023 by the authors. Licensee MDPI, Basel, Switzerland. This article is an open access article distributed under the terms and conditions of the Creative Commons Attribution (CC BY) license (https://creativecommons.org/licenses/by/4.0/).
Share and Cite
Elbatanouny, S.; Dafoulas, G.; Saleeb, N. Exploring Factors Affecting Mobile Government Services Adoption in the Egyptian Context. J. Theor. Appl. Electron. Commer. Res. 2023, 18, 1820-1837. https://doi.org/10.3390/jtaer18040092
Elbatanouny S, Dafoulas G, Saleeb N. Exploring Factors Affecting Mobile Government Services Adoption in the Egyptian Context. Journal of Theoretical and Applied Electronic Commerce Research. 2023; 18(4):1820-1837. https://doi.org/10.3390/jtaer18040092
Chicago/Turabian StyleElbatanouny, Sherif, Georgios Dafoulas, and Noha Saleeb. 2023. "Exploring Factors Affecting Mobile Government Services Adoption in the Egyptian Context" Journal of Theoretical and Applied Electronic Commerce Research 18, no. 4: 1820-1837. https://doi.org/10.3390/jtaer18040092
APA StyleElbatanouny, S., Dafoulas, G., & Saleeb, N. (2023). Exploring Factors Affecting Mobile Government Services Adoption in the Egyptian Context. Journal of Theoretical and Applied Electronic Commerce Research, 18(4), 1820-1837. https://doi.org/10.3390/jtaer18040092

