Cross-Border E-Commerce Development and Challenges in China: A Systematic Literature Review
Abstract
1. Introduction
2. Review Methodology
2.1. Search Strategy
- Cross-border OR e-commerce AND China;
- Factors OR threat OR risk;
- Barriers OR Limitations.
- Filter 1: Considering venue rank and applying the I/E measures to the title and keywords;
- Filter 2: Applying the I/E criteria to the abstract and conclusions;
- Filter 3: Applying the I/E standards to the entire paper;
- BS: Applying the backward snowballing method;
- Filter 4: Applying the I/E criteria to the entire paper (obtained from snowballing).
- A*—Principal venues in a subject area;
- A—Extremely respected sites;
- B—Favorable platforms;
- C—Sites fulfilling the least standards;
- Uncategorized—inadequate quality information offered to determine the categorization.
2.2. Inclusion and Exclusion
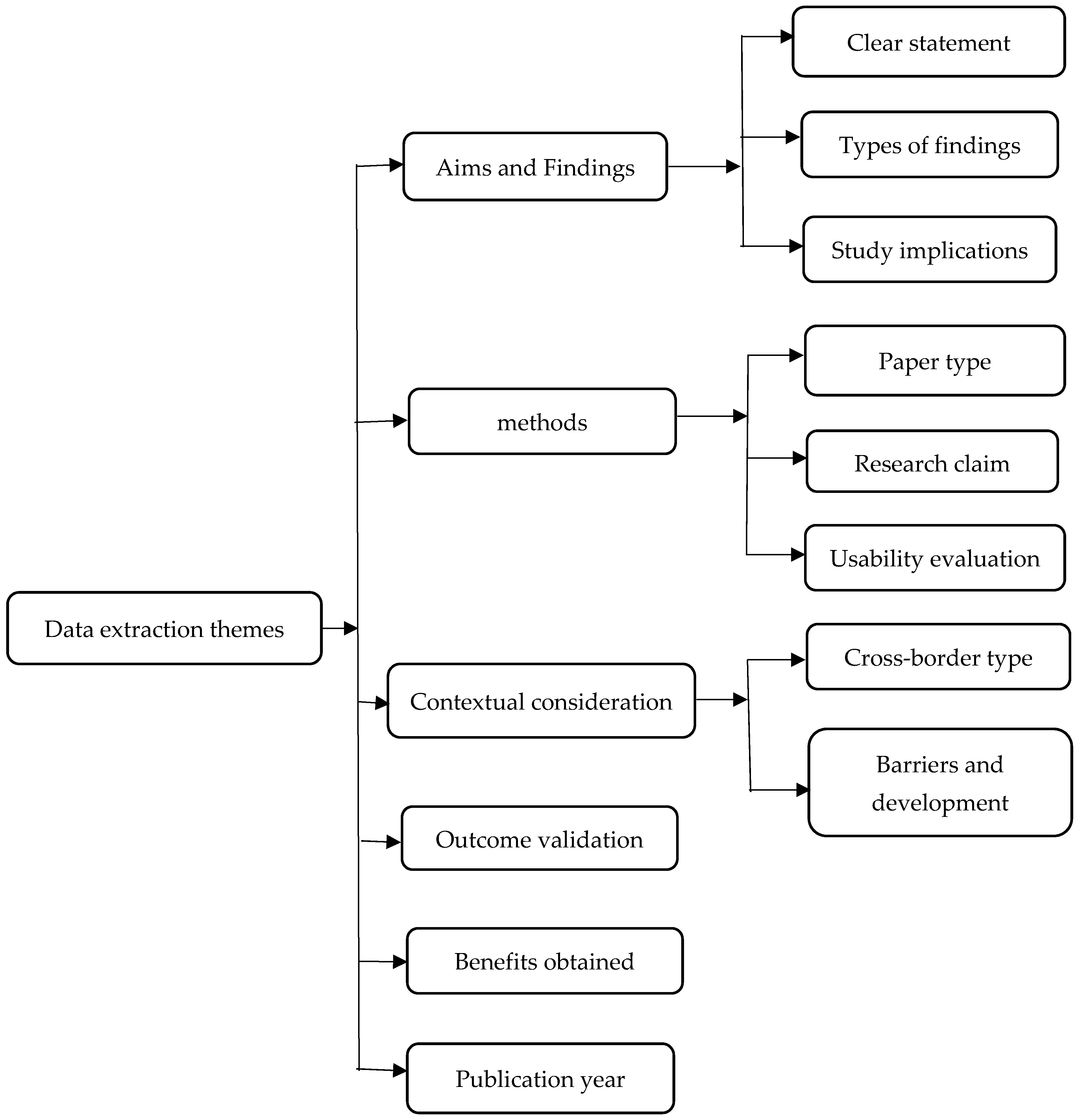
2.3. Data Mining Strategy
- Aims and findings—We searched for information about research objectives, research results, types of research results, and related meanings.
- Method—We searched for research information using research methods in specific research. We first focused on the type of paper, i.e., whether a paper is based on examination or just a report. If the paper was a research article, we investigated its methodology to make research claims.
- Context consideration—We extracted information related to the cross-border and e-business type. We checked whether the paper focused on cross-border or e-business or both, and was related to the hypothesis on which the review was developed. We also checked for the cross-border and or e-commerce challenges and development concepts.
- Outcome validation—Here, we summarized the research results related to the verification information. We first considered the result verification of the paper; if this was positive, we proceeded to determine the methods of the outcome validation used. Further, if the paper used a formal experiment as an outcome validation, we tried to identify whether the paper included controlled experiments.
- Benefits obtained—We abstracted information about the benefits and goals required by these papers.
- Publication year—We quickly extracted the publication year of the selected papers.
2.4. Quality Assessment
- Does the research topic of the selected article concern the Chinese cross-border e-business?
- Is the research context precise enough for its purpose?
- Does the paper adequately describe the research methodology?
- Does the paper explain in detail and precisely the data collection techniques used?
- Does the paper clearly and accurately evaluate the data analysis methods?
2.5. Data Elicitation and Synthesis
3. Results and Discussion
3.1. Current Condition of the Chinese Cross-Border E-Business
3.2. Factors Affecting the Development of Cross-Border E-Commerce in China
3.2.1. Efficiency and Supervision of Custom Clearance
3.2.2. Levies Declarations and Tax Compensation
3.2.3. Logistics Cost and Risks
3.2.4. Payment Risks
3.2.5. Management Guidance and Talents
4. Conclusions
Author Contributions
Funding
Institutional Review Board Statement
Informed Consent Statement
Data Availability Statement
Conflicts of Interest
Appendix A
| Author | Year | Custom Clearance Efficiency | Custom Declaration and Tax Refund | Logistics Costs and Risks | Payment Risks | Management and Talents |
|---|---|---|---|---|---|---|
| Wang et al. | 2017 | x | ||||
| Yang & Shen | 2015 | x | ||||
| Ma et al. | 2018 | x | ||||
| Lai & Wang | 2014 | x | ||||
| Wen et al. | 2015 | x | ||||
| Wang | 2017 | x | ||||
| Chen et al. | 2018 | x | ||||
| Liu & Hong | 2016 | x | ||||
| Cao & Li. | 2013 | x | ||||
| Huang et al. | 2017 | x | ||||
| Cho & Lee | 2017 | x | ||||
| Xu & Xu | 2017 | x | ||||
| Ministry of Commerce | 2015 | x | ||||
| Daly & Cui | 2003 | x | ||||
| Wang et al. | 2018 | x | ||||
| Ding et al. | 2017 | x | ||||
| Guo et al. | 2018 | x | ||||
| Gefen & Straub | 2004 | x | ||||
| Zhang | 2019 | x | ||||
| Giuffrida et al. | 2017 | x | ||||
| Gao & Liu | 2020 | x | ||||
| Zheng et al. | 2019 | x | ||||
| Yue et al. | 2017 | x | ||||
| Hsiao et al. | 2017 | x | ||||
| Ali Research Institute | 2016 | x | ||||
| Zhang | 2019 | x | ||||
| Qian & Tang | 2017 | x | ||||
| Li & Zhou | 2013 | x | ||||
| Liang | 2016 | x | ||||
| Wang et al. | 2013 | x | ||||
| Liu et al. | 2015 | x | ||||
| Liu | 2015 | x | ||||
| Wang et al. | 2017 | x | ||||
| Giuffrida et al. | 2020 | x | ||||
| Liu et al. | 2011 | x | ||||
| Zhu et al. | 2020 | x | ||||
| Baek et al. | 2020 | x | ||||
| Miao & Jayakar | 2016 | x | ||||
| Moher et al. | 2015 | x | ||||
| Ng | 2009 | x | ||||
| Shi | 2001 | x | ||||
| Zhao | 2019 | x | ||||
| Sun & Wang | 2015 | x | ||||
| Wang | 2015 | x | ||||
| Wang | 2015 | x | ||||
| Wang et al. | 2015 | x | ||||
| Wang | 2016 | x | ||||
| Huang et al. | 2017 | x | ||||
| Wang | 2013 | x | ||||
| Wang et al. | 2012 | x | ||||
| Wang et al. | 2007 | x | ||||
| C.E.R.C | 2019 | x | ||||
| Yan | 2016 | x | ||||
| Yan | 2016 | x | ||||
| Yin | 2012 | X | ||||
| Ying | 2015 | x | ||||
| Yu | 2016 | x | ||||
| He & Qian | 2017 | x | ||||
| Yang & Qiang | 2015 | x | ||||
| Zhong | 2016 | x |
| No. | Author | Year | Type of Source | Name of Journal/Book/Conference | Title | Research Method |
|---|---|---|---|---|---|---|
| 1 | Wang et al. | 2017 | Journal | Sustainability | The Effect of Cross-Border E-Commerce on China’s International Trade: An Empirical Study Based on Transaction Cost Analysis | Empirical |
| 2 | Yang & Shen | 2015 | Conference | IEMB | Problems in Cross Border E-commerce Export Trade in China and Countermeasure Analysis | General Review |
| 3 | Ma et al. | 2018 | Journal | China and World Economy | Rise of Cross Border E-commerce Exports in China | Conceptual |
| 4. | Lai & Wang | 2014 | Editorial | Reform | Cross-border electronic commerce’s development characteristics, obstacle factors and the next step in China | General Review |
| 5. | Wen et al. | 2015 | Journal | Journal of International Trade | Relationship between e-commerce and foreign trade: evidence from China | Conceptual |
| 6. | Wang | 2017 | Journal | China’s Circulation Economy | China’s e-commerce network retail industry evolution, competitive situation and development trends. | Empirical |
| 7. | Chen et al. | 2018 | Journal | Open Journal of Business and Management | The Current Situation and Measures of Cross-Border E-Commerce in Cosmetics Industry: Case Study of Company ABL. | Case study |
| 8. | Liu & Hong | 2016 | Journal | Asia Pacific Journal of Innovation and Entrepreneurship | Strategies and service innovations of haitao business in the Chinese market: A comparative case study of Amazon.cn vs. Gmarket.co.kr. | Case study |
| 9. | Cao & Li. | 2013 | Journal | E-commerce | Research on third-party logistics mode of cross-border e-commerce | Conceptual |
| 10. | Huo et al. | 2017 | Journal | International Journal of Physical Distribution and Logistics Management | Dependence, trust, and 3PL integration: an empirical study in China | Empirical |
| 11. | Cho & Lee | 2017 | Journal | The Asian Journal of Shipping and Logistics | Searching for Logistics and Regulatory Determinants Affecting Overseas Direct Purchase: An Empirical Cross-National Study | Empirical |
| 12. | Xu & Xu | 2017 | Conference | ICESEM | Research on the current situation and countermeasures of cross border e-commerce logistics | General Review |
| 13. | Ministry of Commerce | 2015 | Report | China Business Publishing House | China e-commerce report | Survey |
| 14. | Daly & Cui | 2003 | Journal | Industrial Marketing Management | E-logistics in China: basic problems, manageable concerns and intractable solutions | Conceptual |
| 15. | Wang et al. | 2018 | Journal | Sustainability | Supply Chain-Based Business Model Innovation: The Case of a Cross-Border E-commerce Company | Case study |
| 16. | Ding et al. | 2017 | Journal | Thunderbird International Business Review | The Effects of Cross-border Mergers and Acquisitions on Earnings Quality: Evidence from China. | Empirical |
| 17. | Guo et al. | 2018 | Journal | Information Systems Journal | To sell or not to sell: Exploring sellers’ trust and risk of charge back fraud in cross-border electronic commerce. | Empirical |
| 18. | Gefen & Straub | 2004 | Journal | Omega | Consumer trust in B2C e-commerce and the importance of social presence: experiments in e-Products and e-Services | Empirical |
| 19. | Zhang | 2019 | Journal | Growth and Change | Investigation of e-commerce in China in a geographical perspective | Empirical |
| 20. | Giuffrida et al. | 2017 | Journal | International Journal of Physical Distribution and Logistics Management | Cross-border B2C e-commerce to Greater China and the role of Logistics: a literature review | Literature Review |
| 21. | Gao & Liu | 2020 | Journal | Growth and Change | Endogenous inclusive development of e-commerce in rural China: A case study | Case study |
| 22. | Zheng et al. | 2019 | Journal | Agribusiness | The 21st century agribusiness in China: E-commerce, consumer preference, and competition | Empirical |
| 23. | Yue et al. | 2017 | Journal | Studies in Asian Social Science | Analysis on the development and Bottlenecks of China’s Cross-border E-commerce | Empirical |
| 24. | Hsiao et al. | 2017 | Journal | Telematics and Informatics | Logistics service design for cross-border E-commerce using Kansei engineering with text-mining based online content analysis | Conceptual |
| 25. | Ali Institute of Research | 2016 | Report | Ali Cross-border Electric Business research center | The Future of Trade: Cross-border Electric Business to connect the World | General Review |
| 26. | Zhang | 2019 | Journal | Journal of Business Economics | Research on the influence of Cross-border E-commerce development level on China’s Export Trade | Empirical |
| 27. | Qian & Tang | 2017 | Journal | Area | Dilemma of modernity: interrogating cross-border ethnic identities at China’s south-west frontier | Empirical |
| 28. | Kitchenham | 2007 | Report | EBSE Technical report | Guidelines for performing Systematic Literature Reviews in Software Engineering | Literature Review |
| 29. | Li & Zhou | 2013 | Journal | International Industrial Development, IT and Land Management | Drivers and barriers of cold chain logistics in Chinese 3PL companies: A case study on two Chinese 3PL companies | Case study |
| 30. | Liang | 2016 | Journal | Journal of E-commerce | Analysis of the development form and influencing factors of China’s cross-border e-commerce | Empirical |
| 31. | Wang et al. | 2013 | Journal | Sustainability | China’s cross-border e-commerce status analysis and recommendations | Empirical |
| 32. | Liu et al. | 2015 | Journal | International Journal of Intelligent Information Systems | The Operation of the Cross-border e-commerce Logistics in China | Empirical |
| 33. | Liu | 2015 | Conference | International Conference on Education, management and computing technology | Research on Logistics Problems and Countermeasures in Chinese Cross-border E-commerce development | Empirical |
| 34. | Wang et al. | 2017 | Journal | Logistics Engineering and Management | The Effect of Cross-Border E-Commerce on China’s International Trade: An Empirical Study Based on Transaction Cost Analysis | Empirical |
| 35. | Giuffrida et al. | 2020 | Journal | International Journal of Physical Distribution & Logistics Management | Cross-border B2C e-commerce to China: An evaluation of different logistics solutions under uncertainty. | Empirical |
| 36. | Liu et al. | 2011 | Journal | Journal of Technology Management in China | Challenges and opportunities for cross-border acquisitions by Chinese construction enterprises | General Review |
| 37. | Zhu et al. | 2020 | Journal | Information Technology & People | Privacy-deprived e-commerce: the efficacy of consumer privacy policies on China’s e-commerce websites from a legal perspective | Empirical |
| 38. | Baek et al. | 2020 | Journal | Asia Pacific Journal of Marketing and Logistics | Cross-border online shopping experiences of Chinese shoppers | Conceptual |
| 39. | Miao & Jayakar | 2016 | Journal | Telecommunications Policy | Mobile payments in Japan, South Korea, and China: Cross-border convergence or divergence of business models? | Empirical |
| 40. | Moher et al. | 2015 | Journal | Systematic reviews | Preferred reporting items for systematic review and meta-analysis protocols (PRISMA-P) 2015 statement | General Review |
| 41. | Ng | 2009 | Journal | Research and Applications | Barriers to e-commerce policy in logistics: an explanatory study of the Pearl River Delta, China, International Journal of Logistics | Exploratory study |
| 42. | Shi | 2001 | Journal | International Insolvency review | Chinese cross-border insolvencies: current issues and future developments | General Review |
| 43. | Zhao | 2019 | Journal | Open Journal of Business and Management | A new mode of cross border e-business export logistics based on value chain | Literature Review |
| 44. | Sun & Wang | 2015 | Journal | China Business Marketing | The Current Situation of Cross-border E-commerce in China and the Countermeasures | Empirical |
| 45. | Tranfield et al. | 2003 | Journal | British Journal of Management | Towards a methodology for developing evidence-informed management knowledge by means of a systematic review | Literature Review |
| 46. | Wang | 2015 | Journal | Open Journal of Social Sciences | Research on the Development Strategy of Logistics Firms in China | Empirical |
| 47. | Wang | 2015 | Journal | International Journal of Security and Its Application | Research on the impact of e-commerce logistics economy: an empirical analysis based on Zhengzhou airport logistics | Empirical |
| 48. | Wang et al. | 2015 | Conference | 12th International Conference on e-Business Engineering (ICEBE) | Qualitative Analysis of Cross-border E-commerce based on Transaction Cost Theory | Empirical |
| 49. | Wang | 2016 | Journal | Modern Economy | Chinese Cross-border E-commerce Logistics Development Analysis | Empirical |
| 50. | Huang et al. | 2016 | Conference | ISPM | Study on logistics pattern and risk management system of cross-border e-commerce | Conceptual |
| 51. | Wang | 2013 | Journal | Electronic Production | Analysis on B2C Cross-border E-commerce Logistics Countermeasures of E-commerce Enterprises | Empirical |
| 52. | Wang et al. | 2012 | Journal | Journal of Value Engineering | Analysis on Small-amount Cross-border E-commerce | Empirical |
| 53. | Wang et al. | 2007 | Journal | International Journal of Production Economics | A new location-inventory policy with reverse logistics applied to B2C e-markets of China | Empirical |
| 54. | China E-commerce Research Center | 2019 | Journal | Journal of Korea Trade | Data Monitoring Report of China’s Cross-border E-commerce | General Review |
| 55. | Yan | 2016 | Journal | Cooperation economy and science and technology | Analysis of the factors affecting the development of cross-border e-commerce in China | Empirical |
| 56. | Yan | 2016 | Journal | China Business and Marketing | Research on International Logistics Operation Mode under the Environment of Cross-border E-business | Exploratory study |
| 57. | Yin | 2012 | Journal | China Business and trade | Analysis on International development Problems of China’s Third-Party Payment | Empirical |
| 58. | Ying | 2015 | Journal | China Business Marketing | Research of Logistics Mode Selection in B2C Cross-border E-commerce in China | Exploratory Study |
| 59. | Yu | 2016 | Conference | International Conference on Economics, Social Science, Arts, Education, and Management Engineering | Development of China Cross-border E-commerce | General Review |
| 60. | He & Qian | 2017 | Journal | Logistics Sci-Tech | Research on Synergy Strategies of Cross-border E-commerce and Cross-border Logistics | General Review |
| 61. | Yang & Qiang | 2015 | Conference | International conference on Education Technology, Management and Humanities Science (ETMHS 2015) | Current Status and Trend Analysis of China’s Import Cross-border E-commerce Development | Exploratory study |
| 62. | Zhong | 2016 | Journal | Logistics Engineering & Management | Research on SWOT Analysis of Cross-border E-commerce Logistics in China | Exploratory study |
References
- Yu, X. Development of China Cross-border E-commerce. In Proceedings of the International Conference on Economics, Social Science, Arts, Education, and Management Engineering, Huhhot, Inner Mongolia, 30–31 July 2016; pp. 134–146. [Google Scholar]
- Wang, Y.; Wang, Y.; Lee, S.H. The Effect of Cross-Border E-Commerce on China’s International Trade: An Empirical Study Based on Transaction Cost Analysis. Sustainability 2017, 9, 2028. [Google Scholar] [CrossRef]
- Zhong, X.L. Research on SWOT Analysis of Cross-border E-commerce Logistics in China. Logist. Eng. Manag. 2016, 3, 116–127. [Google Scholar]
- Zhang, X. Investigation of e-commerce in China in a geographical perspective. Growth Chang. 2019, 50, 1062–1084. [Google Scholar] [CrossRef]
- The People’s Republic of China Ministry of Commerce. China E-Commerce Report; China Business Publishing House: Beijing, China, 2020.
- Sun, L.; Wang, F. The Current Situation of Cross-border E-commerce in China and the Countermeasures. China Bus. Mark. 2015, 3, 38–42. [Google Scholar]
- Daly, S.P.; Cui, L.X. E-logistics in China: Basic problems, manageable concerns and intractable solutions. Ind. Mark. Manag. 2003, 32, 235–242. [Google Scholar] [CrossRef]
- Wang, L.; Chai, Y.; Liu, Y.; Xu, Y. Qualitative Analysis of Cross-Border E-Commerce Based on Transaction Costs Theory. In Proceedings of the 2015 IEEE 12th International Conference on e-Business Engineering (ICEBE), Beijing, China, 23–25 October 2015; pp. 166–172. [Google Scholar]
- Baek, E.; Lee, H.K.; Choo, H.J. Cross-border online shopping experiences of Chinese shoppers. Asia Pac. J. Mark. Logist. 2019, 32, 366–385. [Google Scholar] [CrossRef]
- Huo, B.; Liu, C.; Chen, H.; Zhao, X. Dependence, trust, and 3PL integration: An empirical study in China. Int. J. Phys. Distrib. Logist. Manag. 2017, 47, 927–948. [Google Scholar] [CrossRef]
- Liu, X.; Chen, D.; Cai, J. The Operation of the Cross-border e-commerce Logistics in China. Int. J. Intell. Inf. Syst. 2015, 4, 15–18. [Google Scholar]
- Wang, Z.; Yao, D.-Q.; Huang, P. A new location-inventory policy with reverse logistics applied to B2C e-markets of China. Int. J. Prod. Econ. 2007, 107, 350–363. [Google Scholar] [CrossRef]
- Ying, K. Research of Logistics Mode Selection in B2C Cross-border E-commerce in China. China Bus. Mark. 2015, 8, 63–70. [Google Scholar]
- Pan, Y. China’s cross-border e-commerce development status, and countermeasures analysis. Econ. Res. Guide 2017, 1, 172–174. [Google Scholar]
- Wang, B. China’s e-commerce network retail industry evolution, competitive situation and development trends. China’s Circ. Econ. 2017, 31, 25–34. [Google Scholar]
- Lai, Y.W.; Wang, K.Q. Cross-border Electronic commerce’s Development characteristics, obstacles factors and next steps in China. Reform 2014, 5, 243–257. [Google Scholar]
- Zheng, Y.; Jin, S.; Zhang, J. The 21st century agribusiness in China: E-commerce, consumer preference, and competition. Agribusiness 2019, 35, 3–5. [Google Scholar] [CrossRef]
- Giuffrida, M.; Mangiaracina, R.; Perego, A.; Tumino, A. Cross-border B2C e-commerce to China: An evaluation of different logistics solutions under uncertainty. Int. J. Phys. Distrib. Logist. Manag. 2020, 50, 355–378. [Google Scholar] [CrossRef]
- Gao, P.; Liu, Y. Endogenous inclusive development of e-commerce in rural China: A case study. Growth Chang. 2020, 51, 1611–1630. [Google Scholar] [CrossRef]
- Ma, S.; Yuxi, C.; Zhang, H. Rise of Cross Border E-commerce Exports in China. China World Econ. 2018, 26, 63–87. [Google Scholar] [CrossRef]
- Qian, J.; Tang, X. Dilemma of modernity: Interrogating cross-border ethnic identities at China’s southwest frontier. Area 2016, 49, 52–59. [Google Scholar] [CrossRef]
- Gefen, D.; Straub, D.W. Consumer trust in B2C e-Commerce and the importance of social presence: Experiments in e-Products and e-Services. Omega 2004, 32, 407–424. [Google Scholar] [CrossRef]
- Zhang, W. Research on the influence of Cross-border E-commerce development level on China’s Export Trade. J. Bus. Econ. 2019, 19, 150–153. [Google Scholar]
- Wang, Y.X. Analysis on B2C Cross-border E-commerce Logistics Countermeasures of E-commerce Enterprises. Electron. Prod. 2013, 6, 109–121. [Google Scholar]
- Wang, Z.; Ma, Q.; Liu, T. Analysis on Small-amount Cross-border E-commerce. J. Value Eng. 2012, 11, 180–181. [Google Scholar]
- Chen, Q.; Lin, K.S. Primary Investigation on Cross-border Development of the Third-party Payment Enterprise. Spec. Zone Econ. 2013, 9, 67–81. [Google Scholar]
- Tranfield, D.; Denyer, D.; Smart, P. Towards a Methodology for Developing Evidence-Informed Management Knowledge by Means of Systematic Review. Br. J. Manag. 2003, 14, 207–222. [Google Scholar] [CrossRef]
- Kitchenham, B. Guidelines for Performing Systematic Literature Reviews in Software Engineering; EBSE Technical Report; Keele University: Keele, UK; University of Durham: Durham, UK, 2007; pp. 1–65. [Google Scholar]
- Giuffrida, M.; Mangiaracina, R.; Perego, A.; Tumino, A. Cross-border B2C e-commerce to Greater China and the role of logistics: A literature review. Int. J. Phys. Distrib. Logist. Manag. 2017, 47, 772–795. [Google Scholar] [CrossRef]
- Miao, M.; Jayakar, K. Mobile payments in Japan, South Korea and China: Cross-border convergence or divergence of business models? Telecommun. Policy 2016, 40, 182–196. [Google Scholar] [CrossRef]
- Moher, D.; Shamseer, L.; Clarke, M.; Ghersi, D.; Liberati, A.; Petticrew, M.; Shekelle, P.; Stewart, L.A. Preferred reporting items for systematic review and meta-analysis protocols (PRISMA-P) 2015 statement. Syst. Rev. 2015, 4, 1. [Google Scholar] [CrossRef]
- Ali Research Institute. The Future of Trade: Cross-Border Electric Business to Connect the World; Ali Cross-Border Electric Business Research Center: Beijing, China, 2016; pp. 1–16. [Google Scholar]
- Yue, H.; Wu, J.; Lin, Y. Analysis on the development and Bottlenecks of China’s Cross-border E-commerce. Stud. Asian Soc. Sci. 2017, 4, 26–35. [Google Scholar] [CrossRef][Green Version]
- Yang, Z.; Shen, Q. Current Status and Trend Analysis of China’s Import Cross-border E-commerce Development. In Proceedings of the International Conference on Education Technology, Management and Humanities Science (ETMHS 2015), Xi’an, China, 21–22 March 2015; Atlantis Press: Paris, France, 2015; pp. 133–137. [Google Scholar]
- Pang, Y. Research on International Logistics Operation Mode under the Environment of Cross-border E-business. China Bus. Mark. 2015, 10, 76–86. [Google Scholar]
- Wang, L. Research on the Impact of E-commerce to Logistics Economy: An Empirical Analysis based on Zhengzhou Airport Logistics. Int. J. Secur. Appl. 2015, 9, 275–286. [Google Scholar] [CrossRef]
- Yan, H. Analysis of the factors affecting the development of cross-border e-commerce in China. Coop. Econ. Sci. Technol. 2016, 22, 92–93. [Google Scholar]
- Chen, Y.; Wang, M.; Xu, Y. The Current Situation and Measures of Cross-Border E-Commerce in Cosmetics Industry: Case Study of Company ABL. Open J. Bus. Manag. 2018, 6, 265–278. [Google Scholar] [CrossRef][Green Version]
- Guo, Y.; Bao, Y.; Stuart, B.J.; Le-Nguyen, K. To sell or not to sell: Exploring sellers’ trust and risk of chargeback fraud in cross-border electronic commerce. Inf. Syst. J. 2017, 28, 359–383. [Google Scholar] [CrossRef]
- Ding, X.; Mo, J.; Zhong, L. The Effect of Cross-Border Mergers and Acquisitions on Earnings Quality: Evidence from China. Thunderbird Int. Bus. Rev. 2017, 59, 519–531. [Google Scholar] [CrossRef]
- Cho, H.; Lee, L. Searching for Logistics and Regulatory Determinants Affecting Overseas Direct Purchase: An Empirical Cross-National Study. Asian J. Shipp. Logist. 2017, 33, 11–18. [Google Scholar] [CrossRef]
- Gan, W.; Zhang, T.; Zhu, Y. On Countermeasures of Promoting Agricultural Products’ E-commerce in China. In Proceedings of the 4th Conference on Computer and Computing Technologies in Agriculture (CCTA), Part II, Nanchang, China, 22–25 October 2010; Volume AICT 345, pp. 579–586. [Google Scholar]
- Zhao, X. A New Mode of Cross-Border E-Business Export Logistics Based on Value Chain. Open J. Bus. Manag. 2019, 7, 1112–1119. [Google Scholar] [CrossRef]
- Wen, J.; Wang, J.; You, H.B. Relationship between e-commerce and foreign trade: Evidence from China. J. Int. Trade 2015, 6, 43–52. [Google Scholar]
- Wang, W. Chinese Cross-border E-commerce Logistics Development Analysis. Mod. Econ. 2016, 7, 875–880. [Google Scholar] [CrossRef]
- Shi, J. Chinese cross-border insolvencies: Current issues and future developments. Int. Insolv. Rev. 2001, 10, 33–57. [Google Scholar] [CrossRef]
- Wang, W. Comparative Research on States of Cross-border E-commerce Logistics. Ibusiness 2016, 6, 726–730. [Google Scholar]
- Zhu, R.; Srivastava, A.; Sutanto, J. Privacy-deprived e-commerce: The efficacy of consumer privacy policies on China’s e-commerce websites from a legal perspective. Inf. Technol. People 2020, 33, 1601–1626. [Google Scholar] [CrossRef]
- Liu, J.Y.; Low, S.P.; Niu, M. Challenges and opportunities for cross-border acquisitions by Chinese construction enterprises. J. Technol. Manag. China 2011, 6, 140–152. [Google Scholar] [CrossRef]
- Huang, H.; Wei, N.; Guo, Z. Study on logistics pattern and risk management system of cross-border e-commerce. In Proceedings of the 5th International Symposium on Project Management, ISPM, Wuhan, China, 22–23 July 2017; pp. 1042–1054. [Google Scholar]
- Cao, S.Y.; Li, Z.X. Research on third-party logistics mode of cross-border e-commerce. E-Commer. 2013, 3, 213–227. [Google Scholar]
- Liang, C. Analysis of the development form and influencing factors of China’s cross-border e-commerce. J. E-Commer. 2016, 6, 26–27. [Google Scholar]
- Ng, J.J.M. Barriers to e-commerce policy in logistics: An explanatory study of the Pearl River Delta, China. Int. J. Logist. Res. Appl. 2009, 12, 195–212. [Google Scholar] [CrossRef]
- China E-commerce Research Center. Data Monitoring Report of China’s Cross-border E-commerce. J. Korea Trade 2019, 24, 5. Available online: http://www.100ec.cn/detail--6512462.html (accessed on 10 March 2021).
- Liu, C.; Hong, J. Strategies and service innovations of haitao business in the Chinese market: A comparative case study of Amazon.cn vs. Gmarket.co.kr. Asia Pac. J. Innov. Entrep. 2016, 10, 101–121. [Google Scholar] [CrossRef]
- Liu, L. Research on Logistics Problems and Countermeasures in Chinese Cross-border E-commerce Development. In Proceedings of the 2015 International Conference on Education, Management and Computing Technology, Tianjin, China, 13–14 June 2015; Atlantis Press: Paris, France, 2015; pp. 54–68. [Google Scholar]
- Hsiao, Y.-H.; Chen, M.-C.; Liao, W.-C. Logistics service design for cross-border E-commerce using Kansei engineering with text-mining-based online content analysis. Telemat. Inform. 2017, 34, 284–302. [Google Scholar] [CrossRef]
- Xu, J.; Xu, Y. Research on the Current Situation and Countermeasures of Cross Border E-commerce Logistics. In Proceedings of the 2017 International Conference on Education Science and Economic Management (ICESEM 2017), Xiamen, China, 14–15 October 2017; Atlantis Press: Paris, France, 2017; Volume 106, pp. 576–579. [Google Scholar]
- Yin, X.J. Analysis on International development Problems of China’s Third-Party Payment. China Bus. Trade 2012, 9, 34–57. [Google Scholar]
- He, J.; Qian, H. Research on Synergy Strategies of Cross-border E-commerce and Cross-border Logistics. Logist. Sci.-Tech. 2017, 7, 1–6. [Google Scholar]
- Wang, Y.; Jia, F.; Schoenherr, T.; Gong, Y. Supply Chain-Based Business Model Innovation: The Case of a Cross-Border E-Commerce Company. Sustainability 2018, 10, 4362. [Google Scholar] [CrossRef]
- Yang, Z.; Shen, Q. Problems in cross border e-commerce export trade in China and countermeasure Analysis. In Proceedings of the 2015 Conference on Informatization in Education, Management and Business (IEMB), Guangzhou, China, 12–13 September 2015; pp. 848–854. [Google Scholar]




| Inclusion Procedure |
| Principal studies |
| Papers that addressed methods, or approaches for determining, focusing on, and examining cross-border e-commerce threats |
| Studies that relate to cross-border e-business |
| Studies that concern challenges/limitations to cross-border/e-business in China |
| Exclusion Procedure |
| Non-English written papers |
| Brief publications and posters |
| Publications in journals with a CORE rank under B |
| Search publications that were not available in the entire search engine |
| Papers that focused on the global cross-border e-business threats/challenges |
| Articles that concentrated on the factors influencing the cross-border e-business |
| Papers about the nature and trends of the Chinese cross-border e-business |
| Extracted Data | Description |
|---|---|
| SID | Distinct status for every article |
| Authors | Names of all the authors |
| Publication | The year the article was printed (2002–2018) |
| Title of the article | The name of the article emerging in the search phase |
| Category of article | Journal, conference, workshop, book section |
| Region | Country covered by the article |
| Topic of the research | Topic/theme description such as barriers/challenges |
| Theories | The principles adopted by the papers |
| Materials and methods | Quantitative, qualitative, or mixed approaches |
| Contexts | Characterization of the area of study |
Publisher’s Note: MDPI stays neutral with regard to jurisdictional claims in published maps and institutional affiliations. |
© 2021 by the authors. Licensee MDPI, Basel, Switzerland. This article is an open access article distributed under the terms and conditions of the Creative Commons Attribution (CC BY) license (https://creativecommons.org/licenses/by/4.0/).
Share and Cite
Liu, A.; Osewe, M.; Shi, Y.; Zhen, X.; Wu, Y. Cross-Border E-Commerce Development and Challenges in China: A Systematic Literature Review. J. Theor. Appl. Electron. Commer. Res. 2022, 17, 69-88. https://doi.org/10.3390/jtaer17010004
Liu A, Osewe M, Shi Y, Zhen X, Wu Y. Cross-Border E-Commerce Development and Challenges in China: A Systematic Literature Review. Journal of Theoretical and Applied Electronic Commerce Research. 2022; 17(1):69-88. https://doi.org/10.3390/jtaer17010004
Chicago/Turabian StyleLiu, Aijun, Maurice Osewe, Yangyan Shi, Xiaofei Zhen, and Yanping Wu. 2022. "Cross-Border E-Commerce Development and Challenges in China: A Systematic Literature Review" Journal of Theoretical and Applied Electronic Commerce Research 17, no. 1: 69-88. https://doi.org/10.3390/jtaer17010004
APA StyleLiu, A., Osewe, M., Shi, Y., Zhen, X., & Wu, Y. (2022). Cross-Border E-Commerce Development and Challenges in China: A Systematic Literature Review. Journal of Theoretical and Applied Electronic Commerce Research, 17(1), 69-88. https://doi.org/10.3390/jtaer17010004

