Sign in to use this feature.

Years

Between: -

Subjects

remove_circle_outline
remove_circle_outline
remove_circle_outline
remove_circle_outline
remove_circle_outline

Journals

Article Types

Countries / Regions

Search Results (5)

Search Parameters:
Keywords = wrong-way driving crashes

Order results
Result details
Results per page
Select all
Export citation of selected articles as:
15 pages, 238 KB  
Article
Data Mining Approach to Explore the Contributing Factors to Fatal Wrong-Way Crashes by Local and Non-Local Drivers
by Mohammad Reza Abbaszadeh Lima, Md Mahmud Hossain, Huaguo Zhou and Yukun Song
Future Transp. 2024, 4(3), 985-999; https://doi.org/10.3390/futuretransp4030047 - 2 Sep 2024
Cited by 3 | Viewed by 2487
Abstract
Despite significant research efforts into wrong-way driving crashes, the fatality rate in the United States remains persistently high year after year. However, few studies have concentrated on how the driver’s familiarity with the road affects wrong-way driving. This study aims to examine if [...] Read more.
Despite significant research efforts into wrong-way driving crashes, the fatality rate in the United States remains persistently high year after year. However, few studies have concentrated on how the driver’s familiarity with the road affects wrong-way driving. This study aims to examine if there is a difference in contributing factors to fatal wrong-way driving crashes by local and non-local drivers by utilizing Fatality Analysis Reporting System (FARS) data from 2016 to 2020. Descriptive statistics were first used to give insight into the data, and then the association rule mining method was applied to help uncover the hidden connections between contributing factors to wrong-way driving crashes for both local and non-local drivers. The findings indicated that several factors, including intoxicated drivers, an urban environment, and late-night hours from 12 A.M. to 6 A.M., play a significant role in causing local wrong-way driving crashes. On the other hand, non-lighted conditions in a rural setting significantly contributed to fatal wrong-way driving crashes by non-local drivers. Full article
32 pages, 14607 KB  
Article
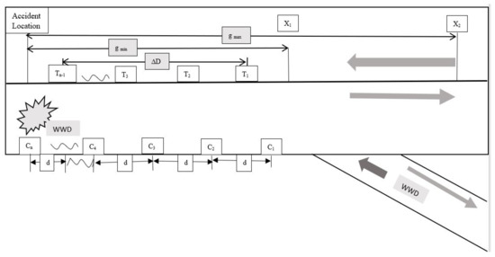
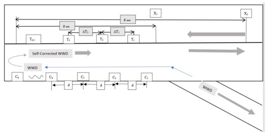
An Autonomous Framework for Real-Time Wrong-Way Driving Vehicle Detection from Closed-Circuit Televisions
by Pintusorn Suttiponpisarn, Chalermpol Charnsripinyo, Sasiporn Usanavasin and Hiro Nakahara
Sustainability 2022, 14(16), 10232; https://doi.org/10.3390/su141610232 - 17 Aug 2022
Cited by 4 | Viewed by 3569
Abstract
Around 1.3 million people worldwide die each year because of road traffic crashes. There are many reasons which cause accidents, and driving in the wrong direction is one of them. In our research, we developed an autonomous framework called WrongWay-LVDC that detects wrong-way [...] Read more.
Around 1.3 million people worldwide die each year because of road traffic crashes. There are many reasons which cause accidents, and driving in the wrong direction is one of them. In our research, we developed an autonomous framework called WrongWay-LVDC that detects wrong-way driving vehicles from closed-circuit television (CCTV) videos. The proposed WrongWay-LVDC provides several helpful features such as lane detection, correct direction validation, detecting wrong-way driving vehicles, and image capturing features. In this work, we proposed three main contributions: first, the improved algorithm for road lane boundary detection on CCTV (called improved RLB-CCTV) using the image processing technique. Second is the Distance-Based Direction Detection (DBDD) algorithm that uses the deep learning method, where the system validates and detects wrong-driving vehicles. Lastly, the Inside Boundary Image (IBI) capturing feature algorithm captures the most precise shot of the wrong-way-of-driving vehicles. As a result, the framework can run continuously and output the reports for vehicles’ driving behaviors in each area. The accuracy of our framework is 95.23%, as we tested with several CCTV videos. Moreover, the framework can be implemented on edge devices with real-time speed for functional implementation and detection in various areas. Full article
(This article belongs to the Special Issue Sustainable Smart Cities and Societies Using Emerging Technologies)
Show Figures

Figure 1

14 pages, 398 KB  
Article
Severity Analysis of Large-Truck Wrong-Way Driving Crashes in the State of Florida
by Salwa Anam, Ghazaleh Azimi, Alireza Rahimi and Xia Jin
Vehicles 2022, 4(3), 766-779; https://doi.org/10.3390/vehicles4030043 - 30 Jul 2022
Cited by 5 | Viewed by 3140
Abstract
Wrong-way driving (WWD) crashes lead to severe injuries and fatalities, especially when a large truck is involved. This study investigates the factors associated with crash-injury severity in large-truck WWD crashes in Florida. Various driver, roadway, weather, and traffic characteristics were explored as explanatory [...] Read more.
Wrong-way driving (WWD) crashes lead to severe injuries and fatalities, especially when a large truck is involved. This study investigates the factors associated with crash-injury severity in large-truck WWD crashes in Florida. Various driver, roadway, weather, and traffic characteristics were explored as explanatory variables through a random parameter ordered logit model. The study also accounted for heterogeneity by identifying random parameters in the model and introducing interaction effects as potential sources of such heterogeneity. The findings indicate that not using a seatbelt, driving under the influence of drugs, and a driving speed of 50–74 mph were more likely to result in fatal crashes. On the contrary, female drivers, private roadways, and sideswipe collisions showed negative impacts on crash-injury severity. The model identified two random parameters, including a speed of 25–49 mph and early-morning crashes. The interaction effects showed that when driving at a speed of 25–49 mph, young drivers (under 20 years old) and middle-aged drivers (36–50 years old) were the sources of heterogeneity, decreasing crash-injury severity. Understanding the contributing factors of large-truck WWD crashes can help policymakers develop safety countermeasures to reduce the associated injury severity and improve truck safety. Full article
(This article belongs to the Special Issue Feature Papers in Vehicles)
Show Figures

Figure 1

15 pages, 3655 KB  
Article
Geo-Locating and Identifying Wrong-Way Driving Entrance Points in Bexar County Highways by Implementing Mathematical Modeling and Land-Use Impact Assessment
by Md Farman Mia, Samer Dessouky, Jose Weissmann, Hatim O. Sharif and Khondoker Billah
Sustainability 2022, 14(1), 33; https://doi.org/10.3390/su14010033 - 21 Dec 2021
Cited by 2 | Viewed by 3355
Abstract
Wrong-way driving (WWD) leads to high severity crashes and is a major concern for transportation managers. This study aims to identify WWD entry points of urban highway ramps and develop an analysis methodology using basic knowledge of WWD occurrences. The methodology examines the [...] Read more.
Wrong-way driving (WWD) leads to high severity crashes and is a major concern for transportation managers. This study aims to identify WWD entry points of urban highway ramps and develop an analysis methodology using basic knowledge of WWD occurrences. The methodology examines the origin and driving behavior of impaired drivers by utilizing a land-use impact assessment (alcohol-serving establishments (ASE) proximity to exit ramps) and analyzing three distinct mathematical models: wrong-way driving events excluding 911 call analysis, wrong-way driving events including 911 call analysis, and 911 calls without wrong-way driving crashes. Data were collected and implemented from Google Maps, the 911 call database, wrong-way crash database, ASE location database, and a video camera database of a recent WWD study. Out of a total 543 exit ramps, 213 exit ramps are associated with approximately 98% of total WWD entries. The hotspots analysis of WWD entrance locations have found four major hotspots locations in Bexar County, Texas study area: 410 Loop near Culebra Road and Jackson Keller Road, 1604 Loop near US-281 highway, and IH-10 near the Medical Drive area. Outcomes of this study include a methodology for determining WWD entry locations of regional highways. Full article
Show Figures

Figure 1

15 pages, 1710 KB  
Article
Adopting Machine Learning and Spatial Analysis Techniques for Driver Risk Assessment: Insights from a Case Study
by Muhammad Zahid, Yangzhou Chen, Arshad Jamal, Khalaf A. Al-Ofi and Hassan M. Al-Ahmadi
Int. J. Environ. Res. Public Health 2020, 17(14), 5193; https://doi.org/10.3390/ijerph17145193 - 18 Jul 2020
Cited by 32 | Viewed by 4999
Abstract
Traffic violations usually caused by aggressive driving behavior are often seen as a primary contributor to traffic crashes. Violations are either caused by an unintentional or deliberate act of drivers that jeopardize the lives of fellow drivers, pedestrians, and property. This study is [...] Read more.
Traffic violations usually caused by aggressive driving behavior are often seen as a primary contributor to traffic crashes. Violations are either caused by an unintentional or deliberate act of drivers that jeopardize the lives of fellow drivers, pedestrians, and property. This study is aimed to investigate different traffic violations (overspeeding, wrong-way driving, illegal parking, non-compliance traffic control devices, etc.) using spatial analysis and different machine learning methods. Georeferenced violation data along two expressways (S308 and S219) for the year 2016 was obtained from the traffic police department, in the city of Luzhou, China. Detailed descriptive analysis of the data showed that wrong-way driving was the most common violation type observed. Inverse Distance Weighted (IDW) interpolation in the ArcMap Geographic Information System (GIS) was used to develop violation hotspots zones to guide on efficient use of limited resources during the treatment of high-risk sites. Lastly, a systematic Machine Learning (ML) framework, such as K Nearest Neighbors (KNN) models (using k = 3, 5, 7, 10, and 12), support vector machine (SVM), and CN2 Rule Inducer, was utilized for classification and prediction of each violation type as a function of several explanatory variables. The predictive performance of proposed ML models was examined using different evaluation metrics, such as Area Under the Curve (AUC), F-score, precision, recall, specificity, and run time. The results also showed that the KNN model with k = 7 using manhattan evaluation had an accuracy of 99% and outperformed the SVM and CN2 Rule Inducer. The outcome of this study could provide the practitioners and decision-makers with essential insights for appropriate engineering and traffic control measures to improve the safety of road-users. Full article
(This article belongs to the Special Issue Driving Behaviors and Road Safety)
Show Figures

Figure 1

Back to TopTop