Sign in to use this feature.

Years

Between: -

Subjects

remove_circle_outline
remove_circle_outline

Journals

Article Types

Countries / Regions

remove_circle_outline

Search Results (1)

Search Parameters:
Keywords = robtein

Order results
Result details
Results per page
Select all
Export citation of selected articles as:
16 pages, 3566 KB  
Article
Isoliquiritigenin Derivatives Inhibit RANKL-Induced Osteoclastogenesis by Regulating p38 and NF-κB Activation in RAW 264.7 Cells
by Seongtae Jeong, Seahyoung Lee, Kundo Kim, Yunmi Lee, Jiyun Lee, Sena Oh, Jung-Won Choi, Sang Woo Kim, Ki-Chul Hwang and Soyeon Lim
Molecules 2020, 25(17), 3908; https://doi.org/10.3390/molecules25173908 - 27 Aug 2020
Cited by 19 | Viewed by 4467
Abstract
Bone diseases may not be imminently life-threatening or a leading cause of death such as heart diseases or cancers. However, as aging population grows in almost every part of the world, they surely impose significant socioeconomic burden on the society, not to mention [...] Read more.
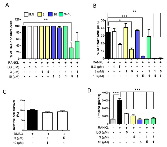
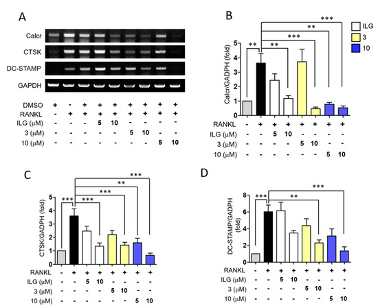
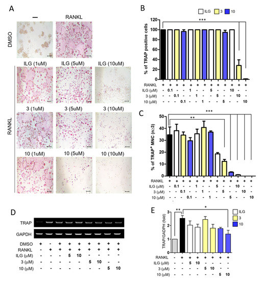
Bone diseases may not be imminently life-threatening or a leading cause of death such as heart diseases or cancers. However, as aging population grows in almost every part of the world, they surely impose significant socioeconomic burden on the society, not to mention the patients and their families. Osteoporosis is the most common type of bone disease, which frequently develops in seniors, especially in postmenopausal women. Although currently several anti-osteoclastic drugs designed to suppress excessive osteoclast activation, a major cause of osteoporosis, are commercially available, accompanying adverse effects ranging from mild to severe have been reported as well. Natural products have become increasingly popular because of their effectiveness with fewer side effects. Isoliquiritigenin (ILG), a natural flavonoid from licorice, has been reported to suppress osteoclast differentiation and activation. In the present study, newly synthesized ILG derivatives were screened for their anti-osteoporotic activity as more potent substitute candidates to ILG. Out of the 12 ILG derivatives tested, two compounds demonstrated significantly improved bone loss in vitro by inhibiting both osteoclastogenesis and osteoclast activity. The results of the present study indicate that these compounds may serve as a potential drug for osteoporosis and warrant further studies to evaluate their in vivo efficacy. Full article
Show Figures

Figure 1

Back to TopTop