Sign in to use this feature.

Years

Between: -

Subjects

remove_circle_outline
remove_circle_outline
remove_circle_outline
remove_circle_outline

Journals

Article Types

Countries / Regions

Search Results (4)

Search Parameters:
Keywords = proactive tourism demand

Order results
Result details
Results per page
Select all
Export citation of selected articles as:
22 pages, 1076 KB  
Article
Comparative Analysis of Machine Learning and Deep Learning Models for Tourism Demand Forecasting with Economic Indicators
by Ivanka Vasenska
FinTech 2025, 4(3), 46; https://doi.org/10.3390/fintech4030046 - 1 Sep 2025
Cited by 1 | Viewed by 2200
Abstract
This study addresses the critical need for accurate tourism demand (TD) forecasting in Bulgaria using economic indicators, developing robust predictive models to navigate post-pandemic market volatility. The COVID-19 pandemic exposed tourism’s vulnerability to systemic shocks, highlighting deficiencies in traditional forecasting approaches. Bulgaria’s tourism [...] Read more.
This study addresses the critical need for accurate tourism demand (TD) forecasting in Bulgaria using economic indicators, developing robust predictive models to navigate post-pandemic market volatility. The COVID-19 pandemic exposed tourism’s vulnerability to systemic shocks, highlighting deficiencies in traditional forecasting approaches. Bulgaria’s tourism industry, characterized by strong seasonal variations and economic sensitivity, requires enhanced methodologies for strategic planning in uncertain environments. The research employs comprehensive comparative analysis of machine learning (ML) and deep machine learning (DML) methodologies. Monthly overnight stay data from Bulgaria’s National Statistical Institute (2005–2024) were integrated with COVID-19 case data, Consumer Price Index (CPI) and Bulgarian Gross Domestic Product (GDP) variables for the same period. Multiple approaches were implemented including Prophet with external regressors, Ridge regression, LightGBM, and gradient boosting models using inverse MAE weighting optimization, alongside deep learning architectures such as Bidirectional LSTM with attention mechanisms and XGBoost configurations, as each model statistical significance was estimated. Contrary to prevailing assumptions about deep learning superiority, traditional machine learning ensemble approaches demonstrated superior performance. The ensemble model combining Prophet, LightGBM, and Ridge regression achieved optimal results with MAE of 156,847 and MAPE of 14.23%, outperforming individual models by 10.2%. Deep learning alternatives, particularly Bi-LSTM architectures, exhibited significant deficiencies with negative R2 scores, indicating fundamental limitations in capturing seasonal tourism patterns, probable data dependence and overfitting. The findings, provide tourism stakeholders and policymakers with empirically validated forecasting tools for enhanced decision-making. The ensemble approach combined with statistical significance testing offers improved accuracy for investment planning, marketing budget allocation, and operational capacity management during economic volatility. Economic indicator integration enables proactive responses to market disruptions, supporting resilient tourism planning strategies and crisis management protocols. Full article
Show Figures

Figure 1

13 pages, 607 KB  
Review
Tourism Forecasting of “Unpredictable” Future Shocks: A Literature Review by the PRISMA Model
by Sergej Gricar
J. Risk Financial Manag. 2023, 16(12), 493; https://doi.org/10.3390/jrfm16120493 - 21 Nov 2023
Cited by 1 | Viewed by 5010
Abstract
This study delves into the intricate process of predicting tourism demand, explicitly focusing on econometric and quantitative time series analysis. A meticulous review of the existing literature is carried out to comprehensively understand the various methods for forecasting “unpredictable” shocks of tourism demand [...] Read more.
This study delves into the intricate process of predicting tourism demand, explicitly focusing on econometric and quantitative time series analysis. A meticulous review of the existing literature is carried out to comprehensively understand the various methods for forecasting “unpredictable” shocks of tourism demand on an ex-ante basis. The PRISMA method has been implemented. Drawing on scholarly research, this study pinpoints the critical challenges in accurately predicting tourism demand, making it a valuable resource for tourism professionals and researchers seeking to stay on top of the latest forecasting techniques. Moreover, the study includes an overview of published manuscripts from the current decade, with mixed results from the 32 manuscripts reviewed. The study concludes that virtual tourism, augmented reality, virtual reality, big data, and artificial intelligence all have the potential to enhance demand forecasting in time series econometrics. Full article
(This article belongs to the Special Issue Financial Econometrics and Quantitative Economic Analysis)
Show Figures

Figure 1

21 pages, 534 KB  
Article
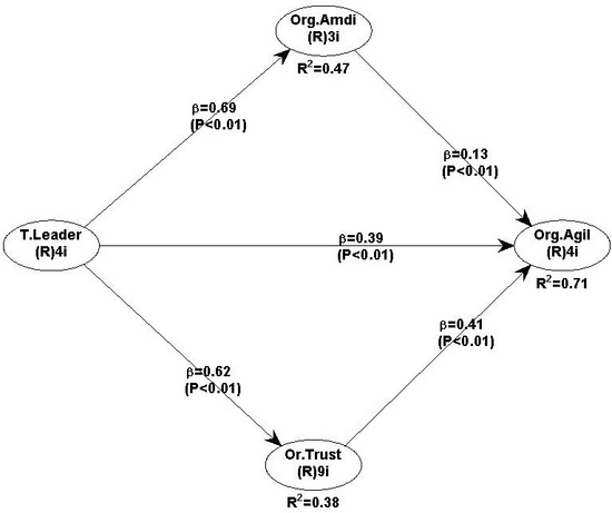
The Effect of Transactional Leadership on Organizational Agility in Tourism and Hospitality Businesses: The Mediating Roles of Organizational Trust and Ambidexterity
by Hazem Ahmed Khairy, Asier Baquero and Bassam Samir Al-Romeedy
Sustainability 2023, 15(19), 14337; https://doi.org/10.3390/su151914337 - 28 Sep 2023
Cited by 35 | Viewed by 20908
Abstract
The tourism and hospitality industry is dynamic, so it demands agility to gain a competitive edge. This paper aims to examine the effect of transactional leadership on organizational agility in the tourism and hospitality industry. It also investigates the roles of organizational trust [...] Read more.
The tourism and hospitality industry is dynamic, so it demands agility to gain a competitive edge. This paper aims to examine the effect of transactional leadership on organizational agility in the tourism and hospitality industry. It also investigates the roles of organizational trust and ambidexterity as mediators by adopting the resource-based view (RBV). This study’s data are collected from the full-time employees working in category (A) travel agencies and five-star hotels operating in Egypt. The PLS-SEM approach was used to analyze 532 valid responses using WarpPLS 7.0. The findings showed that there is a positive relationship between transactional leadership and organizational agility, as well as positive relationships between transactional leadership with organizational trust and ambidexterity. Organizational trust and ambidexterity were also found to have positive relationships with organizational agility. Moreover, the findings revealed that organizational trust and ambidexterity play a mediating role between transactional leadership and organizational agility. According to the results, setting specific, measurable, achievable, relevant, and time-bound (SMART) goals is a key aspect of transactional leadership. Managers can collaborate with employees to set goals aligned with organizational agility, encouraging them to proactively identify and seize opportunities. Full article
Show Figures

Figure 1

19 pages, 1093 KB  
Article
Implications of Climate Change on Nature-Based Tourism Demand: A Segmentation Analysis of Glacier Site Visitors in Southeast Iceland
by Johannes Welling, Þorvarður Árnason and Rannveig Ólafsdóttir
Sustainability 2020, 12(13), 5338; https://doi.org/10.3390/su12135338 - 1 Jul 2020
Cited by 45 | Viewed by 7823
Abstract
Since the end of the 20th century, glaciers are shrinking at an accelerated pace worldwide. This fuels the concern that increased glacier recession will lead to changes in the accessibility, safety, and amenity of many popular glacier tourist destinations—which may, in turn, affect [...] Read more.
Since the end of the 20th century, glaciers are shrinking at an accelerated pace worldwide. This fuels the concern that increased glacier recession will lead to changes in the accessibility, safety, and amenity of many popular glacier tourist destinations—which may, in turn, affect the number of tourists visiting these areas. However, tourist responses to climate-induced environmental changes are still not well understood. Therefore, this study assesses the effects of the implications of glacier recession for glacier site visitation demand and examines the heterogeneity of tourists’ responses to these implications for visitation, combining a contingent behavior approach with multivariate cluster analysis. Data were generated from a quantitative survey of 565 visitors to Vatnajökull National Park in southeast Iceland. The results show that climate change induced environmental changes greatly affect nature-based tourism demand, and that the responses of glacier visitors to those changes vary considerably across visitation implications and visitor segments. In order to facilitate future glacier site visitation demand in a sustainable manner, decision-makers and practitioners need to act more proactively and incorporate visitor segment differences into their planning, education, communication efforts and product development. Full article
Show Figures

Figure 1

Back to TopTop