Sign in to use this feature.

Years

Between: -

Subjects

remove_circle_outline
remove_circle_outline

Journals

remove_circle_outline

Article Types

Countries / Regions

Search Results (3)

Search Parameters:
Keywords = pre-prandial and post-prandial conditions

Order results
Result details
Results per page
Select all
Export citation of selected articles as:
14 pages, 3410 KB  
Article
Gut Hormones and Postprandial Metabolic Effects of Isomaltulose vs. Saccharose Consumption in People with Metabolic Syndrome
by Jiudan Zhang, Dominik Sonnenburg, Stefan Kabisch, Stephan Theis, Margrit Kemper, Olga Pivovarova-Ramich, Domenico Tricò, Sascha Rohn and Andreas F. H. Pfeiffer
Nutrients 2025, 17(15), 2539; https://doi.org/10.3390/nu17152539 - 1 Aug 2025
Viewed by 841
Abstract
Background: Low-glycemic index (GI) carbohydrates like isomaltulose (ISO) are known to enhance incretin release and to improve postprandial glucose control at the following meal (an effect known as second meal effect, or SME), which is particularly beneficial for individuals with metabolic syndrome (MetS). [...] Read more.
Background: Low-glycemic index (GI) carbohydrates like isomaltulose (ISO) are known to enhance incretin release and to improve postprandial glucose control at the following meal (an effect known as second meal effect, or SME), which is particularly beneficial for individuals with metabolic syndrome (MetS). This study aimed to assess the most effective preprandial interval of ISO- or saccharose (SUC) snacks (1 h vs. 3 h preload) to enhance prandial incretin responses to a subsequent meal. Methods: In a randomized crossover design, 15 participants with MetS completed four experimental conditions on four non-consecutive days, combining two preload types (ISO or SUC) and two preload timings (Intervention A: 3 h preload; Intervention B: 1 h preload). Specifically, the four conditions were (1) ISO + Intervention A, (2) SUC + Intervention A, (3) ISO + Intervention B, and (4) SUC + Intervention B. The order of conditions was randomized and separated by a 3–7-day washout period to minimize carryover effects. On each study day, participants consumed two mixed meal tests (MMT-1 and MMT-2) with a standardized preload (50 g ISO or SUC) administered either 3 h or 1 h prior to MMT-2. Blood samples were collected over 9 h at 15 predefined time points for analysis of glucose, insulin, C-peptide, and incretin hormones (GLP-1, GIP, and PYY). Results: The unique digestion profile of ISO resulted in a blunted glucose ascent rate (ΔG/Δt: 0.28 vs. 0.53 mmol/L/min for SUC, p < 0.01), paralleled by synonyms PYY elevation over 540 min monitoring, compared with SUC. ISO also led to higher and more sustained GLP-1 and PYY levels, while SUC induced a stronger GIP response. Notably, the timing of ISO consumption significantly influenced PYY secretion, with the 3 h preload showing enhanced PYY responses and a more favorable SME compared to the 1 h preload. Conclusions: ISO, particularly when consumed 3 h before a meal (vs. 1 h), offers significant advantages over SUC by elevating PYY levels, blunting the glucose ascent rate, and sustaining GLP-1 release. This synergy enhances the second meal effect, suggesting ISO’s potential for managing postprandial glycemic excursions in MetS. Full article
(This article belongs to the Section Nutrition and Metabolism)
Show Figures

Figure 1

10 pages, 2307 KB  
Proceeding Paper
Design and Implementation of an IoT Based Smart Digestive Health Monitoring Device for Identification of Digestive Conditions
by Rajesh Kumar Dhanaraj, Alagumariappan Paramasivam, Sankaran Vijayalakshmi, Cyril Emmanuel, Pittu Pallavi, Pravin Satyanarayan Metkewar and Manoj Ashwin
Eng. Proc. 2023, 58(1), 33; https://doi.org/10.3390/ecsa-10-16253 - 15 Nov 2023
Viewed by 1407
Abstract
Over the past few decades, there has been a significant rise in wearable healthcare technologies that have been playing a major role all over the world in monitoring health, alerting individuals during deviations from their normal health conditions and assisting them to stay [...] Read more.
Over the past few decades, there has been a significant rise in wearable healthcare technologies that have been playing a major role all over the world in monitoring health, alerting individuals during deviations from their normal health conditions and assisting them to stay fit and healthy. Due to the modern lifestyle and consumption of unhealthy food products, there has been an adverse effect on digestive health standards. In this work, a wearable device with textile electrodes is designed and developed to analyze the digestive conditions, namely, pre-prandial and post-prandial, using Electrogastrogram (EGG) signals. Further, the proposed device is comprised of textile electrodes as a sensor, an Analog-to-Digital Converter (ADC) with a Programmable Gain Amplifier (PGA), a Microcontroller with an inbuilt WirelessFidelity (WiFi) module, and an Internet of Things (IoT) cloud platform. Also, the EGG signals are acquired under two different conditions, namely, pre-prandial and post-prandial conditions, and then the Long Short Term Memory (LSTM) deep learning model is utilized to classify pre-prandial and post-prandial EGG signals to identify the eating habits of normal individuals. Results demonstrate that the proposed approach is capable of classifying the pre-prandial and post-prandial EGG signals, which, in turn, identify the fasting or ingestion state of normal individuals. Full article
Show Figures

Figure 1

14 pages, 3870 KB  
Article
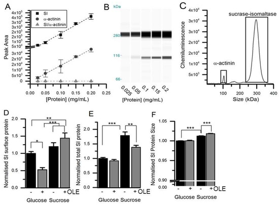
Indirect Chronic Effects of an Oleuropein-Rich Olive Leaf Extract on Sucrase-Isomaltase In Vitro and In Vivo
by Alison Pyner, Shuk Yan Chan, Sarka Tumova, Asimina Kerimi and Gary Williamson
Nutrients 2019, 11(7), 1505; https://doi.org/10.3390/nu11071505 - 1 Jul 2019
Cited by 8 | Viewed by 4336
Abstract
Consumption of dietary bioactives is an avenue to enhancing the effective healthiness of diets by attenuating the glycaemic response. The intestinal brush border enzyme sucrase-isomaltase (SI) is the sole enzyme hydrolysing consumed sucrose, and we previously showed the acute effects of olive leaf [...] Read more.
Consumption of dietary bioactives is an avenue to enhancing the effective healthiness of diets by attenuating the glycaemic response. The intestinal brush border enzyme sucrase-isomaltase (SI) is the sole enzyme hydrolysing consumed sucrose, and we previously showed the acute effects of olive leaf extract (OLE) on sucrase activity when given together with sugars both in vitro and in vivo. Here we tested whether OLE could affect sucrase expression when pre-incubated chronically, a “priming” effect not dependent on competitive interaction with SI, in both a cell model and a human intervention. Using differentiated Caco-2/TC7 cells, long-term pre-treatment with oleuropein-rich olive leaf extract (OLE) lowered SI mRNA, surface protein and activity, and attenuated subsequent sucrose hydrolysis. Based on these results, a randomised, double-blinded, placebo-controlled, crossover pilot study was conducted. OLE (50 mg oleuropein) was consumed in capsule form 3 times a day for 1 week by 11 healthy young women followed by an oral sucrose tolerance test in the absence of OLE. However this treatment, compared to placebo, did not induce a change in post-prandial blood glucose maximum concentration (Glcmax), time to reach Glcmax and incremental area under the curve. These results indicate that changes in SI mRNA, protein and activity in an intestinal cell model by OLE are not sufficient under these conditions to induce a functional effect in vivo in healthy volunteers. Full article
Show Figures

Figure 1

Back to TopTop