Sign in to use this feature.

Years

Between: -

Subjects

remove_circle_outline
remove_circle_outline
remove_circle_outline

Journals

Article Types

Countries / Regions

Search Results (2)

Search Parameters:
Keywords = nephrosphere

Order results
Result details
Results per page
Select all
Export citation of selected articles as:
19 pages, 5638 KB  
Article
Arsenite Exposure to Human RPCs (HRTPT) Produces a Reversible Epithelial Mesenchymal Transition (EMT): In-Vitro and In-Silico Study
by Sonalika Singhal, Scott H. Garrett, Seema Somji, Kalli Schaefer, Benu Bansal, Jappreet Singh Gill, Sandeep K. Singhal and Donald A. Sens
Int. J. Mol. Sci. 2023, 24(6), 5092; https://doi.org/10.3390/ijms24065092 - 7 Mar 2023
Cited by 3 | Viewed by 2144
Abstract
The human kidney is known to possess renal progenitor cells (RPCs) that can assist in the repair of acute tubular injury. The RPCs are sparsely located as single cells throughout the kidney. We recently generated an immortalized human renal progenitor cell line (HRTPT) [...] Read more.
The human kidney is known to possess renal progenitor cells (RPCs) that can assist in the repair of acute tubular injury. The RPCs are sparsely located as single cells throughout the kidney. We recently generated an immortalized human renal progenitor cell line (HRTPT) that co-expresses PROM1/CD24 and expresses features expected on RPCs. This included the ability to form nephrospheres, differentiate on the surface of Matrigel, and undergo adipogenic, neurogenic, and osteogenic differentiation. These cells were used in the present study to determine how the cells would respond when exposed to nephrotoxin. Inorganic arsenite (iAs) was chosen as the nephrotoxin since the kidney is susceptible to this toxin and there is evidence of its involvement in renal disease. Gene expression profiles when the cells were exposed to iAs for 3, 8, and 10 passages (subcultured at 1:3 ratio) identified a shift from the control unexposed cells. The cells exposed to iAs for eight passages were then referred with growth media containing no iAs and within two passages the cells returned to an epithelial morphology with strong agreement in differential gene expression between control and cells recovered from iAs exposure. Results show within three serial passages of the cells exposed to iAs there was a shift in morphology from an epithelial to a mesenchymal phenotype. EMT was suggested based on an increase in known mesenchymal markers. We found RPCs can undergo EMT when exposed to a nephrotoxin and undergo MET when the agent is removed from the growth media. Full article
(This article belongs to the Special Issue Nephrotoxicity 2022)
Show Figures

Figure 1

15 pages, 3256 KB  
Article
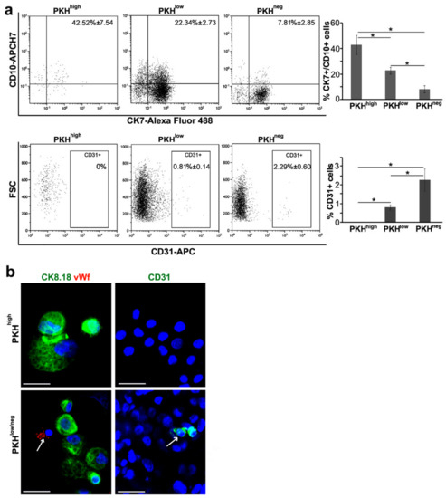
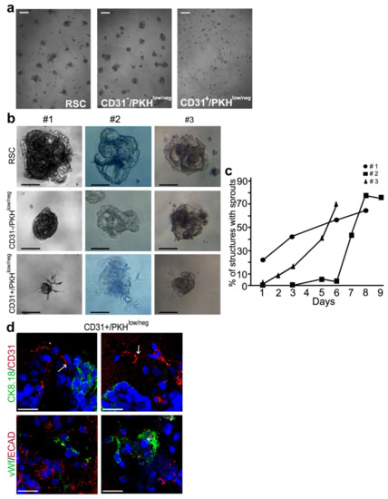
PKHhigh/CD133+/CD24− Renal Stem-Like Cells Isolated from Human Nephrospheres Exhibit In Vitro Multipotency
by Silvia Bombelli, Chiara Meregalli, Chiara Grasselli, Maddalena M. Bolognesi, Antonino Bruno, Stefano Eriani, Barbara Torsello, Sofia De Marco, Davide P. Bernasconi, Nicola Zucchini, Paolo Mazzola, Cristina Bianchi, Marco Grasso, Adriana Albini, Giorgio Cattoretti and Roberto A. Perego
Cells 2020, 9(8), 1805; https://doi.org/10.3390/cells9081805 - 29 Jul 2020
Cited by 5 | Viewed by 3486
Abstract
The mechanism upon which human kidneys undergo regeneration is debated, though different lineage-tracing mouse models have tried to explain the cellular types and the mechanisms involved. Different sources of human renal progenitors have been proposed, but it is difficult to argue whether these [...] Read more.
The mechanism upon which human kidneys undergo regeneration is debated, though different lineage-tracing mouse models have tried to explain the cellular types and the mechanisms involved. Different sources of human renal progenitors have been proposed, but it is difficult to argue whether these populations have the same capacities that have been described in mice. Using the nephrosphere (NS) model, we isolated the quiescent population of adult human renal stem-like PKHhigh/CD133+/CD24− cells (RSC). The aim of this study was to deepen the RSC in vitro multipotency capacity. RSC, not expressing endothelial markers, generated secondary nephrospheres containing CD31+/vWf+ cells and cytokeratin positive cells, indicating the coexistence of endothelial and epithelial commitment. RSC cultured on decellularized human renal scaffolds generated endothelial structures together with the proximal and distal tubular structures. CD31+ endothelial committed progenitors sorted from nephrospheres generated spheroids with endothelial-like sprouts in Matrigel. We also demonstrated the double commitment toward endothelial and epithelial lineages of single RSC. The ability of the plastic RSC population to recapitulate the development of tubular epithelial and endothelial renal lineages makes these cells a good tool for the creation of organoids with translational relevance for studying the parenchymal and endothelial cell interactions and developing new therapeutic strategies. Full article
Show Figures

Figure 1

Back to TopTop