Sign in to use this feature.

Years

Between: -

Subjects

remove_circle_outline
remove_circle_outline

Journals

Article Types

Countries / Regions

Search Results (1)

Search Parameters:
Keywords = naphthohydroquinone dimer

Order results
Result details
Results per page
Select all
Export citation of selected articles as:
17 pages, 12159 KB  
Article
Natural Naphthohydroquinone Dimer Rubioncolin C Exerts Anti-Tumor Activity by Inducing Apoptotic and Autophagic Cell Death and Inhibiting the NF-κB and Akt/mTOR/P70S6K Pathway in Human Cancer Cells
by Jia Wang, Ling Li, Jing Wang, Lihua Song, Ninghua Tan and Zhe Wang
Cells 2019, 8(12), 1593; https://doi.org/10.3390/cells8121593 - 7 Dec 2019
Cited by 12 | Viewed by 3386
Abstract
Naphthohydroquinone dimers isolated from Rubia plants have garnered more attention due to their distinctive chemical structures and intriguing bioactivities. In our previous studies, we obtained ten naphthohydroquinone dimers containing seven novel ones and found that most of them possessed anti-tumor activities, especially rubioncolin [...] Read more.
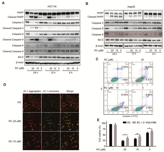
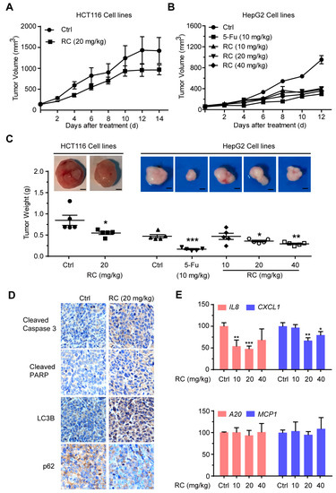
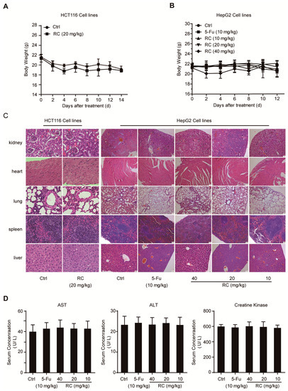
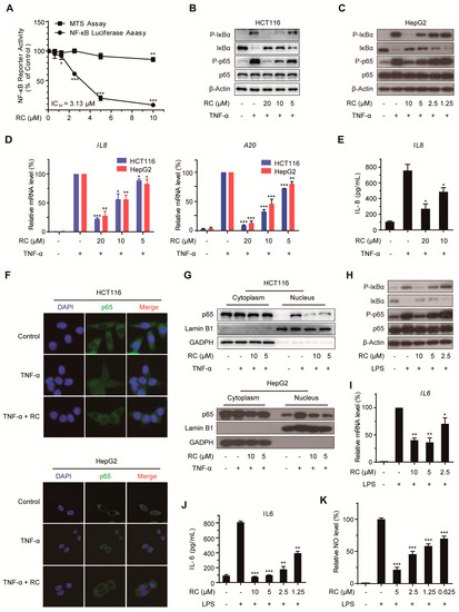
Naphthohydroquinone dimers isolated from Rubia plants have garnered more attention due to their distinctive chemical structures and intriguing bioactivities. In our previous studies, we obtained ten naphthohydroquinone dimers containing seven novel ones and found that most of them possessed anti-tumor activities, especially rubioncolin C. However, the underlying mechanism remains unknown. In this study, we focused on rubioncolin C and found that it could inhibit the growth of cancer cell lines with IC50 values between 1.14 and 9.93 μM. Further experiments demonstrated that rubioncolin C induced apoptotic and autophagic cell death and inhibited the Akt/mTOR/P70S6K signaling pathway in HCT116 and HepG2 cells. Moreover, we observed that rubioncolin C inhibited the TNF-α- and LPS-induced NF-κB activation upstream of the p65 protein, which contributed to rubioncolin C-induced cell death. Rubioncolin C could also prevent LPS-induced endotoxin shock in vivo. Moreover, rubioncolin C suppressed tumor growth through inducing apoptosis and autophagy and inactivating NF-κB in vivo. These findings clarify the anti-tumor mechanism of rubioncolin C using biochemical techniques and pharmacological models and might contribute to the future development of rubioncolin C as a new therapeutic agent for treating cancer. Full article
Show Figures

Figure 1

Back to TopTop