Sign in to use this feature.

Years

Between: -

Subjects

remove_circle_outline
remove_circle_outline
remove_circle_outline
remove_circle_outline
remove_circle_outline

Journals

Article Types

Countries / Regions

Search Results (2)

Search Parameters:
Keywords = mixture Lindley power function

Order results
Result details
Results per page
Select all
Export citation of selected articles as:
19 pages, 1107 KB  
Article
Construction of a New Bivariate Mixture Lindley Power Function Distribution with Functional Shape Parameter Utilizing Non-Identical Distributions via Conditional Approach
by Arfa Ali, Muhammad Ismail and Muhammad Farooq
Symmetry 2025, 17(3), 353; https://doi.org/10.3390/sym17030353 - 26 Feb 2025
Viewed by 714
Abstract
This paper presents a new bivariate mixture Lindley power function (BMLPF) distribution that employs a conditional approach with non-identical asymmetric distributions, distinguishing itself by the incorporation of a functional shape parameter. Various structural properties of bivariate distribution are presented, including explicit marginals, cumulative [...] Read more.
This paper presents a new bivariate mixture Lindley power function (BMLPF) distribution that employs a conditional approach with non-identical asymmetric distributions, distinguishing itself by the incorporation of a functional shape parameter. Various structural properties of bivariate distribution are presented, including explicit marginals, cumulative distribution function (CDF), product moments, correlation coefficients, conditional densities, moment generating functions, conditional mean, and variances. The parameters of the proposed distribution are evaluated using the maximum likelihood estimation method. To assess the effectiveness of this estimation approach, an extensive simulation study is carried out. The analysis quantifies these point estimators with their standard errors, RMSE, LCL, and UCL. This research significantly contributes to the development and application of bivariate distributions particularly in modeling and analyzing various types of data. Full article
(This article belongs to the Section Mathematics)
Show Figures

Figure 1

16 pages, 2020 KB  
Article
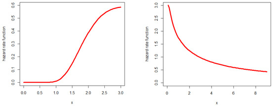
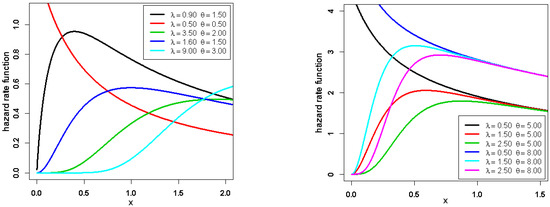
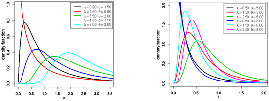
A Two-Parameter Model: Properties and Estimation under Ranked Sampling
by Rashad Bantan, Mahmoud Elsehetry, Amal S. Hassan, Mohammed Elgarhy, Dreamlee Sharma, Christophe Chesneau and Farrukh Jamal
Mathematics 2021, 9(11), 1214; https://doi.org/10.3390/math9111214 - 27 May 2021
Cited by 23 | Viewed by 2964
Abstract
This study introduces a flexible model with two parameters by combining the type II half-logistic-G family with the inverted Topp–Leone distribution. The proposed model is referred to as the half logistic inverted Topp–Leone (HLITL) distribution. The associated probability density function can be considered [...] Read more.
This study introduces a flexible model with two parameters by combining the type II half-logistic-G family with the inverted Topp–Leone distribution. The proposed model is referred to as the half logistic inverted Topp–Leone (HLITL) distribution. The associated probability density function can be considered a mixture of the inverted Topp–Leone distributions. The proposed model can be deemed an acceptable model for fitting the right-skewed, reversed J-shaped, and unimodal data. The statistical properties, including the moments, Bonferroni and Lorenz curves, Rényi entropy, and quantile function, are derived. Additionally, the plots of the skewness and kurtosis measures are plotted based on the quantiles. The parameter estimators are implemented using the maximum likelihood method based on two sampling schemes: the simple random sample method and the ranked set sampling method. The proposed method is evaluated by using simulations. The results show that the maximum likelihood estimates of the parameters under ranked set sampling are more accurate than those under simple random sampling. Generally, there is good agreement between the theoretical and empirical results. Two real datasets are used to compare the HLITL model with the following models: alpha power exponential, alpha power Lindley, odd Fréchet inverse exponential, and odd Fréchet inverse Rayleigh models. The comparison results show that the HLITL model represents a better alternative lifetime distribution than the other competitive distributions. Full article
Show Figures

Figure 1

Back to TopTop