Sign in to use this feature.

Years

Between: -

Subjects

remove_circle_outline
remove_circle_outline
remove_circle_outline
remove_circle_outline
remove_circle_outline
remove_circle_outline
remove_circle_outline
remove_circle_outline

Journals

Article Types

Countries / Regions

Search Results (6)

Search Parameters:
Keywords = intelligent inspection APP system

Order results
Result details
Results per page
Select all
Export citation of selected articles as:
37 pages, 7330 KB  
Article
A LoRa-Based Multi-Node System for Laboratory Safety Monitoring and Intelligent Early-Warning: Towards Multi-Source Sensing and Heterogeneous Networks
by Haiting Qin, Chuanshuang Jin, Ta Zhou and Wenjing Zhou
Sensors 2025, 25(21), 6516; https://doi.org/10.3390/s25216516 - 22 Oct 2025
Viewed by 645
Abstract
Laboratories are complex and dynamic environments where diverse hazards—including toxic gas leakage, volatile solvent combustion, and unexpected fire ignition—pose serious threats to personnel safety and property. Traditional monitoring systems relying on single-type sensors or manual inspections often fail to provide timely warnings or [...] Read more.
Laboratories are complex and dynamic environments where diverse hazards—including toxic gas leakage, volatile solvent combustion, and unexpected fire ignition—pose serious threats to personnel safety and property. Traditional monitoring systems relying on single-type sensors or manual inspections often fail to provide timely warnings or comprehensive hazard perception, resulting in delayed response and potential escalation of incidents. To address these limitations, this study proposes a multi-node laboratory safety monitoring and early warning system integrating multi-source sensing, heterogeneous communication, and cloud–edge collaboration. The system employs a LoRa-based star-topology network to connect distributed sensing and actuation nodes, ensuring long-range, low-power communication. A Raspberry Pi-based module performs real-time facial recognition for intelligent access control, while an OpenMV module conducts lightweight flame detection using color-space blob analysis for early fire identification. These edge-intelligent components are optimized for embedded operation under resource constraints. The cloud–edge–app collaborative architecture supports real-time data visualization, remote control, and adaptive threshold configuration, forming a closed-loop safety management cycle from perception to decision and execution. Experimental results show that the facial recognition module achieves 95.2% accuracy at the optimal threshold, and the flame detection algorithm attains the best balance of precision, recall, and F1-score at an area threshold of around 60. The LoRa network maintains stable communication up to 0.8 km, and the system’s emergency actuation latency ranges from 0.3 s to 5.5 s, meeting real-time safety requirements. Overall, the proposed system significantly enhances early fire warning, multi-source environmental monitoring, and rapid hazard response, demonstrating strong applicability and scalability in modern laboratory safety management. Full article
Show Figures

Figure 1

24 pages, 3195 KB  
Review
Historic Built Environment Assessment and Management by Deep Learning Techniques: A Scoping Review
by Valeria Giannuzzi and Fabio Fatiguso
Appl. Sci. 2024, 14(16), 7116; https://doi.org/10.3390/app14167116 - 13 Aug 2024
Cited by 4 | Viewed by 2911
Abstract
Recent advancements in digital technologies and automated analysis techniques applied to Historic Built Environment (HBE) demonstrate significant advantages in efficiently collecting and interpreting data for building conservation activities. Integrating digital image processing through Artificial Intelligence approaches further streamlines data analysis for diagnostic assessments. [...] Read more.
Recent advancements in digital technologies and automated analysis techniques applied to Historic Built Environment (HBE) demonstrate significant advantages in efficiently collecting and interpreting data for building conservation activities. Integrating digital image processing through Artificial Intelligence approaches further streamlines data analysis for diagnostic assessments. In this context, this paper presents a scoping review based on Scopus and Web of Science databases, following the PRISMA protocol, focusing on applying Deep Learning (DL) architectures for image-based classification of decay phenomena in the HBE, aiming to explore potential implementations in decision support system. From the literature screening process, 29 selected articles were analyzed according to methods for identifying buildings’ surface deterioration, cracks, and post-disaster damage at a district scale, with a particular focus on the innovative DL architectures developed, the accuracy of results obtained, and the classification methods adopted to understand limitations and strengths. The results highlight current research trends and the potential of DL approaches for diagnostic purposes in the built heritage conservation field, evaluating methods and tools for data acquisition and real-time monitoring, and emphasizing the advantages of implementing the adopted techniques in interoperable environments for information sharing among stakeholders. Future challenges involve implementing DL models in mobile apps, using sensors and IoT systems for on-site defect detection and long-term monitoring, integrating multimodal data from non-destructive inspection techniques, and establishing direct connections between data, intervention strategies, timing, and costs, thereby improving heritage diagnosis and management practices. Full article
(This article belongs to the Special Issue Advanced Technologies in Cultural Heritage)
Show Figures

Figure 1

15 pages, 6455 KB  
Article
Enhancing Tower Crane Safety: A UAV-Based Intelligent Inspection Approach
by Xin Jiao, Na Wu, Xin Zhang, Jian Fan, Zhenwei Cai, Ying Wang and Zhenglong Zhou
Buildings 2024, 14(5), 1420; https://doi.org/10.3390/buildings14051420 - 15 May 2024
Cited by 4 | Viewed by 4099
Abstract
Tower cranes play a crucial role in the construction industry, facilitating the vertical and horizontal movement of materials and aiding in building construction, especially for high-rise structures. However, tower crane accidents can lead to severe consequences, highlighting the importance of effective safety management [...] Read more.
Tower cranes play a crucial role in the construction industry, facilitating the vertical and horizontal movement of materials and aiding in building construction, especially for high-rise structures. However, tower crane accidents can lead to severe consequences, highlighting the importance of effective safety management and inspection. This paper presents a novel approach to tower crane safety inspections using Unmanned Aerial Vehicles (UAVs) equipped with high-definition cameras and an intelligent inspection APP system. The system utilizes real-time kinematic (RTK) positioning and digital image processing to perform efficient and comprehensive inspections, reducing the reliance on manual labor and associated risks. A case study demonstrated the method’s practicality and effectiveness, with the UAV inspections capable of identifying 76.3% of major hazards, 64.8% of significant hazards, and 76.2% of general hazards within a 30-minute timeframe. Preliminary identification rates were also promising. Despite the initial requirement for manual drone piloting and the current manual review of images, the approach shows significant potential for enhancing safety in the construction industry. Future work will focus on integrating AI for hazard recognition and automating the inspection process further. The proposed method marks a step forward in tower crane safety management, offering a more efficient and accurate alternative to traditional inspection methods. Full article
Show Figures

Figure 1

19 pages, 1167 KB  
Article
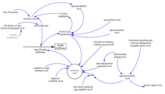
Resiliency and Risk Assessment of Smart Vision-Based Skin Screening Applications with Dynamics Modeling
by Misagh Faezipour, Miad Faezipour and Saba Pourreza
Sustainability 2023, 15(18), 13832; https://doi.org/10.3390/su151813832 - 17 Sep 2023
Cited by 1 | Viewed by 3018
Abstract
The prevalence of skin diseases remains a concern, leading to a rising demand for the advancement of smart, portable, and non-invasive automated systems and applications. These sought-after technologies allow for the screening of skin lesions through captured images, offering improved and accessible healthcare [...] Read more.
The prevalence of skin diseases remains a concern, leading to a rising demand for the advancement of smart, portable, and non-invasive automated systems and applications. These sought-after technologies allow for the screening of skin lesions through captured images, offering improved and accessible healthcare solutions. Clinical methods include visual inspection by dermatologists; computer-aided vision-based image analysis at healthcare settings; and, lastly, biopsy tests, which are often costly and painful. Given the rise of artificial intelligence-based techniques for image segmentation, analysis, and classification, there remains a need to investigate the resiliency of personalized smartphone (hand-held) skin screening systems with respect to identified risks. This study represents a unique integration of distinct fields pertaining to smart vision-based skin lesion screening, resiliency, risk assessment, and system dynamics. The main focus is to explore the dynamics within the supply chain network of smart skin-lesion-screening systems. With the overarching aim of enhancing health, well-being, and sustainability, this research introduces a new framework designed to evaluate the resiliency of smart skin-lesion-screening applications. The proposed framework incorporates system dynamics modeling within a novel subset of a causal model. It considers the interactions and activities among key factors with unique mapping of capability and vulnerability attributes for effective risk assessment and management. The model has been rigorously tested under various case scenarios and settings. The simulation results offer insights into the model’s dynamics, demonstrating the fact that enhancing the skin screening device/app factors directly improves the resiliency level. Overall, this proposed framework marks an essential step toward comprehending and enhancing the overall resiliency of smart skin-lesion-screening systems. Full article
(This article belongs to the Section Health, Well-Being and Sustainability)
Show Figures

Figure 1

25 pages, 2532 KB  
Article
Digital Twin Simulation Tools, Spatial Cognition Algorithms, and Multi-Sensor Fusion Technology in Sustainable Urban Governance Networks
by Elvira Nica, Gheorghe H. Popescu, Milos Poliak, Tomas Kliestik and Oana-Matilda Sabie
Mathematics 2023, 11(9), 1981; https://doi.org/10.3390/math11091981 - 22 Apr 2023
Cited by 97 | Viewed by 7403
Abstract
Relevant research has investigated how predictive modeling algorithms, deep-learning-based sensing technologies, and big urban data configure immersive hyperconnected virtual spaces in digital twin cities: digital twin modeling tools, monitoring and sensing technologies, and Internet-of-Things-based decision support systems articulate big-data-driven urban geopolitics. This systematic [...] Read more.
Relevant research has investigated how predictive modeling algorithms, deep-learning-based sensing technologies, and big urban data configure immersive hyperconnected virtual spaces in digital twin cities: digital twin modeling tools, monitoring and sensing technologies, and Internet-of-Things-based decision support systems articulate big-data-driven urban geopolitics. This systematic review aims to inspect the recently published literature on digital twin simulation tools, spatial cognition algorithms, and multi-sensor fusion technology in sustainable urban governance networks. We integrate research developing on how blockchain-based digital twins, smart infrastructure sensors, and real-time Internet of Things data assist urban computing technologies. The research problems are whether: data-driven smart sustainable urbanism requires visual recognition tools, monitoring and sensing technologies, and simulation-based digital twins; deep-learning-based sensing technologies, spatial cognition algorithms, and environment perception mechanisms configure digital twin cities; and digital twin simulation modeling, deep-learning-based sensing technologies, and urban data fusion optimize Internet-of-Things-based smart city environments. Our analyses particularly prove that virtual navigation tools, geospatial mapping technologies, and Internet of Things connected sensors enable smart urban governance. Digital twin simulation, data visualization tools, and ambient sound recognition software configure sustainable urban governance networks. Virtual simulation algorithms, deep learning neural network architectures, and cyber-physical cognitive systems articulate networked smart cities. Throughout January and March 2023, a quantitative literature review was carried out across the ProQuest, Scopus, and Web of Science databases, with search terms comprising “sustainable urban governance networks” + “digital twin simulation tools”, “spatial cognition algorithms”, and “multi-sensor fusion technology”. A Preferred Reporting Items for Systematic Reviews and Meta-analysis (PRISMA) flow diagram was generated using a Shiny App. AXIS (Appraisal tool for Cross-Sectional Studies), Dedoose, MMAT (Mixed Methods Appraisal Tool), and the Systematic Review Data Repository (SRDR) were used to assess the quality of the identified scholarly sources. Dimensions and VOSviewer were employed for bibliometric mapping through spatial and data layout algorithms. The findings gathered from our analyses clarify that Internet-of-Things-based smart city environments integrate 3D virtual simulation technology, intelligent sensing devices, and digital twin modeling. Full article
Show Figures

Figure 1

32 pages, 1434 KB  
Review
Remote Big Data Management Tools, Sensing and Computing Technologies, and Visual Perception and Environment Mapping Algorithms in the Internet of Robotic Things
by Mihai Andronie, George Lăzăroiu, Oana Ludmila Karabolevski, Roxana Ștefănescu, Iulian Hurloiu, Adrian Dijmărescu and Irina Dijmărescu
Electronics 2023, 12(1), 22; https://doi.org/10.3390/electronics12010022 - 21 Dec 2022
Cited by 125 | Viewed by 8237
Abstract
The purpose of our systematic review was to inspect the recently published research on Internet of Robotic Things (IoRT) and harmonize the assimilations it articulates on remote big data management tools, sensing and computing technologies, and visual perception and environment mapping algorithms. The [...] Read more.
The purpose of our systematic review was to inspect the recently published research on Internet of Robotic Things (IoRT) and harmonize the assimilations it articulates on remote big data management tools, sensing and computing technologies, and visual perception and environment mapping algorithms. The research problems were whether robotic manufacturing processes and industrial wireless sensor networks shape IoRT and lead to improved product quality by use of remote big data management tools, whether IoRT devices communicate autonomously regarding event modeling and forecasting by leveraging machine learning and clustering algorithms, sensing and computing technologies, and image processing tools, and whether smart connected objects, situational awareness algorithms, and edge computing technologies configure IoRT systems and cloud robotics in relation to distributed task coordination through visual perception and environment mapping algorithms. A Shiny app was harnessed for Preferred Reporting Items for Systematic Reviews and Meta-analysis (PRISMA) guidelines to configure the flow diagram integrating evidence-based gathered and processed data (the search outcomes and screening procedures). A quantitative literature review of ProQuest, Scopus, and the Web of Science databases was carried out throughout June and October 2022, with search terms including “Internet of Robotic Things” + “remote big data management tools”, “sensing and computing technologies”, and “visual perception and environment mapping algorithms”. Artificial intelligence and intelligent workflows by use of AMSTAR (Assessing the Methodological Quality of Systematic Reviews), Dedoose, DistillerSR, and SRDR (Systematic Review Data Repository) have been deployed as data extraction tools for literature collection, screening, and evaluation, for document flow monitoring, for inspecting qualitative and mixed methods research, and for establishing robust outcomes and correlations. For bibliometric mapping by use of data visualization, Dimensions AI was leveraged and with regards to layout algorithms, VOSviewer was harnessed. Full article
Show Figures

Figure 1

Back to TopTop