Sign in to use this feature.

Years

Between: -

Subjects

remove_circle_outline
remove_circle_outline
remove_circle_outline
remove_circle_outline

Journals

Article Types

Countries / Regions

Search Results (5)

Search Parameters:
Keywords = hydrogel baits

Order results
Result details
Results per page
Select all
Export citation of selected articles as:
19 pages, 6392 KB  
Article
A Bait-and-Hook Hydrogel for Net Tumor Cells to Enhance Chemotherapy and Mitigate Metastatic Dissemination
by Cailian Chen, Jinying Liu, Hongbo Zhang, Hongrui Zhang, Yanhui Liang, Qilian Ye, Wei Shen, Haibin Luo and Ling Guo
Pharmaceutics 2024, 16(12), 1516; https://doi.org/10.3390/pharmaceutics16121516 - 25 Nov 2024
Cited by 2 | Viewed by 1630
Abstract
Background: Lung cancer is an aggressive disease with rapid progression and a high rate of metastasis, leading to a significantly poor prognosis for many patients. While chemotherapy continues to serve as a cornerstone treatment for a large proportion of lung cancer patients, [...] Read more.
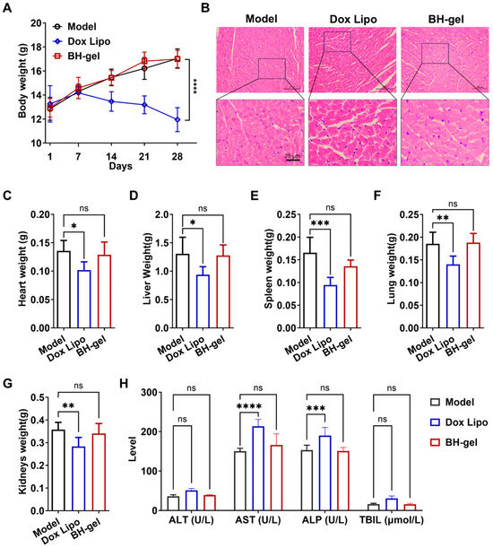
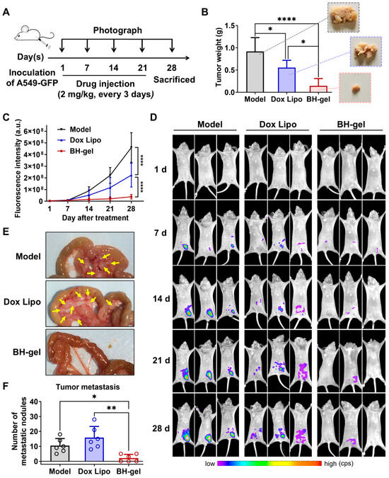
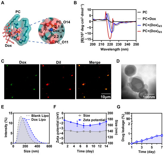
Background: Lung cancer is an aggressive disease with rapid progression and a high rate of metastasis, leading to a significantly poor prognosis for many patients. While chemotherapy continues to serve as a cornerstone treatment for a large proportion of lung cancer patients, expanding preclinical and clinical evidence indicates that chemotherapy may promote tumor metastasis and cause side effects. Methods: We develop an injectable bait-and-hook hydrogel (BH-gel) for targeted tumor cell eradication, which embedded doxorubicin liposomes as cytotoxic agents and CXCL12 as a chemoattractant to capture and kill tumor cells. The hydrogel backbone was formed through covalent cross-linking between PVA and borax. In vitro, we investigated tumor recruitment and the antitumor effects in A549 cells. In vivo, we explored the anti-metastatic and antitumor activities against lung cancer. Results: BH-gel retained CXCL12 within its three-dimensional porous architecture for gradual release, effectively recruiting tumor cells. In contrast, blank hydrogel failed to achieve this. After encapsulation in BH-gel, the therapeutic efficacy of doxorubicin liposomes for tumor eradication was markedly improved, significantly reducing metastatic tumor presence to near-undetectable levels, while also resulting in notable reductions in cardiotoxicity and hepatotoxicity. Notably, BH-gel adhered well to tissues and exhibited exceptional electrical conductivity, which may be further developed into a real-time tumor monitoring system, facilitating timely therapeutic adjustments. Conclusions: BH-gel utilizes CXCL12 as a bait to recruit and entrap tumor cells in a three-dimensional porous matrix and subsequently kill them with embedded doxorubicin liposomes, thereby tackling the issue of metastatic spread. This bait-and-hook strategy has significant implications for the field of anti-metastasis medicine and shows considerable potential for clinical application. Full article
(This article belongs to the Section Nanomedicine and Nanotechnology)
Show Figures

Graphical abstract

14 pages, 31444 KB  
Project Report
The Potential of Fluralaner as a Bait Toxicant to Control Pest Yellowjackets in California
by Michael K. Rust, Chow-Yang Lee, Ho Eun Park, Kathleen Campbell, Dong-Hwan Choe, Mary Sorensen, Andrew Sutherland, Casey Hubble, Beatriz Nobua-Behrmann, John Kabashima, Shu-Ping Tseng and Linda Post
Insects 2023, 14(4), 311; https://doi.org/10.3390/insects14040311 - 23 Mar 2023
Cited by 1 | Viewed by 3010
Abstract
The western yellowjacket, Vespula pensylvanica (Saussure), is an important seasonal pest of recreational and outdoor venues in the western United States. Its propensity to scavenge food increases the likelihood of stinging incidences. Control measures are limited to intensive trapping and treating subterranean nests. [...] Read more.
The western yellowjacket, Vespula pensylvanica (Saussure), is an important seasonal pest of recreational and outdoor venues in the western United States. Its propensity to scavenge food increases the likelihood of stinging incidences. Control measures are limited to intensive trapping and treating subterranean nests. The only toxicant registered for baiting in the US is esfenvalerate, which is ineffective. The objective of this study was to determine the potential of the isoxazoline fluralaner as a bait toxicant. With microsatellite genotyping, a minimum of 27 different colonies were shown to forage at a single monitoring site. Some colonies disappeared after baiting, and new colonies were detected. The implications for baiting and monitoring are discussed. Minced chicken and hydrogel baits containing 0.022% and 0.045% fluralaner significantly reduced foraging yellowjackets. Several bait applications covering large areas will be necessary to provide long-term control. Full article
(This article belongs to the Section Insect Pest and Vector Management)
Show Figures

Figure 1

68 pages, 5307 KB  
Review
Synthetic and Natural Insecticides: Gas, Liquid, Gel and Solid Formulations for Stored-Product and Food-Industry Pest Control
by Vaclav Stejskal, Tomas Vendl, Radek Aulicky and Christos Athanassiou
Insects 2021, 12(7), 590; https://doi.org/10.3390/insects12070590 - 29 Jun 2021
Cited by 163 | Viewed by 43297
Abstract
The selective application of insecticides is one of the cornerstones of integrated pest management (IPM) and management strategies for pest resistance to insecticides. The present work provides a comprehensive overview of the traditional and new methods for the application of gas, liquid, gel, [...] Read more.
The selective application of insecticides is one of the cornerstones of integrated pest management (IPM) and management strategies for pest resistance to insecticides. The present work provides a comprehensive overview of the traditional and new methods for the application of gas, liquid, gel, and solid physical insecticide formulations to control stored-product and food industry urban pests from the taxa Acarina, Blattodea, Coleoptera, Diptera, Hymenoptera, Lepidoptera, Psocoptera, and Zygentoma. Various definitions and concepts historically and currently used for various pesticide application formulations and methods are also described. This review demonstrates that new technological advances have sparked renewed research interest in the optimization of conventional methods such as insecticide aerosols, sprays, fumigants, and inert gases. Insect growth regulators/disruptors (IGRs/IGDs) are increasingly employed in baits, aerosols, residual treatments, and as spray-residual protectants for long-term stored-grain protection. Insecticide-impregnated hypoxic multilayer bags have been proven to be one of the most promising low-cost and safe methods for hermetic grain storage in developing countries. Insecticide-impregnated netting and food baits were originally developed for the control of urban/medical pests and have been recognized as an innovative technology for the protection of stored commodities. New biodegradable acaricide gel coatings and nets have been suggested for the protection of ham meat. Tablets and satchels represent a new approach for the application of botanicals. Many emerging technologies can be found in the form of impregnated protective packaging (insect growth regulators/disruptors (IGRs/IGDs), natural repellents), pheromone-based attracticides, electrostatic dust or sprays, nanoparticles, edible artificial sweeteners, hydrogels, inert baits with synthetic attractants, biodegradable encapsulations of active ingredients, and cyanogenic protective grain coatings. Smart pest control technologies based on RNA-based gene silencing compounds incorporated into food baits stand at the forefront of current strategic research. Inert gases and dust (diatomaceous earth) are positive examples of alternatives to synthetic pesticide products, for which methods of application and their integration with other methods have been proposed and implemented in practice. Although many promising laboratory studies have been conducted on the biological activity of natural botanical insecticides, published studies demonstrating their effective industrial field usage in grain stores and food production facilities are scarce. This review shows that the current problems associated with the application of some natural botanical insecticides (e.g., sorption, stability, field efficacy, and smell) to some extent echo problems that were frequently encountered and addressed almost 100 years ago during the transition from ancient to modern classical chemical pest control methods. Full article
Show Figures

Graphical abstract

13 pages, 940 KB  
Review
Alternative Methods of Ant (Hymenoptera: Formicidae) Control with Emphasis on the Argentine Ant, Linepithema humile
by Daniel R. Suiter, Benjamin M. Gochnour, Jacob B. Holloway and Karen M. Vail
Insects 2021, 12(6), 487; https://doi.org/10.3390/insects12060487 - 24 May 2021
Cited by 14 | Viewed by 13085
Abstract
Ants (Hymenoptera: Formicidae), especially the Argentine ant, Linepithema humile (Mayr), can be significant nuisance pests in urban and suburban environments. Conventional interventions have primarily relied on the use of chemical insecticides, namely fipronil and bifenthrin, applied as residual, contact treatments around the outside [...] Read more.
Ants (Hymenoptera: Formicidae), especially the Argentine ant, Linepithema humile (Mayr), can be significant nuisance pests in urban and suburban environments. Conventional interventions have primarily relied on the use of chemical insecticides, namely fipronil and bifenthrin, applied as residual, contact treatments around the outside perimeter of infested structures. Despite tightening regulation limiting the scope of insecticide applications in urban settings, dependence on these products to manage ants continues, resulting in significant water contamination. The U.S. EPA, in response, has further restricted the use patterns of many insecticides used for ant control in professional and over-the-counter markets. The purpose of this review is to summarize the relevant literature associated with controlling nuisance pest ants, with emphasis on L. humile, without the use of liquid broadcast applications of EPA-registered insecticides while focusing on low-impact, alternative (to broadcast applications) pest control methods. Specific subsections include Trail Pheromone; Use of Behavior-Modifying Chemicals; Mass Trapping; Hydrogels, “Virtual” Baiting, and Exceedingly-Low Bait Concentrations; Food Source Reduction; Deterrents; and RNA Interference (RNAi). Full article
Show Figures

Figure 1

23 pages, 5150 KB  
Article
Chemokine-Releasing Nanoparticles for Manipulation of the Lymph Node Microenvironment
by Taissia G. Popova, Allison Teunis, Ruben Magni, Alessandra Luchini, Virginia Espina, Lance A. Liotta and Serguei G. Popov
Nanomaterials 2015, 5(1), 298-320; https://doi.org/10.3390/nano5010298 - 5 Mar 2015
Cited by 13 | Viewed by 7936
Abstract
Chemokines (CKs) secreted by the host cells into surrounding tissue establish concentration gradients directing the migration of leukocytes. We propose an in vivo CK gradient remodeling approach based on sustained release of CKs by the crosslinked poly(N-isopropylacrylamide) hydrogel open meshwork nano-particles (NPs) containing [...] Read more.
Chemokines (CKs) secreted by the host cells into surrounding tissue establish concentration gradients directing the migration of leukocytes. We propose an in vivo CK gradient remodeling approach based on sustained release of CKs by the crosslinked poly(N-isopropylacrylamide) hydrogel open meshwork nano-particles (NPs) containing internal crosslinked dye affinity baits for a reversible CK binding and release. The sustained release is based on a new principle of affinity off-rate tuning. The NPs with Cibacron Blue F3G-A and Reactive Blue-4 baits demonstrated a low-micromolar affinity binding to IL-8, MIP-2, and MCP-1 with a half-life of several hours at 37 °C. The capacity of NPs loaded with IL-8 and MIP-1α to increase neutrophil recruitment to lymph nodes (LNs) was tested in mice after footpad injection. Fluorescently-labeled NPs used as tracers indicated the delivery into the sub-capsular compartment of draining LNs. The animals administered the CK-loaded NPs demonstrated a widening of the sub-capsular space and a strong LN influx of leukocytes, while mice injected with control NPs without CKs or bolus doses of soluble CKs alone showed only a marginal neutrophil response. This technology provides a new means to therapeutically direct or restore immune cell traffic, and can also be employed for simultaneous therapy delivery. Full article
(This article belongs to the Special Issue Nanoparticles in Theranostics)
Show Figures

Figure 1

Back to TopTop