Sign in to use this feature.

Years

Between: -

Subjects

remove_circle_outline
remove_circle_outline
remove_circle_outline

Journals

Article Types

Countries / Regions

Search Results (1)

Search Parameters:
Keywords = hairy root composite cotton plant

Order results
Result details
Results per page
Select all
Export citation of selected articles as:
14 pages, 1710 KB  
Article
The Recretohalophyte Tamarix TrSOS1 Gene Confers Enhanced Salt Tolerance to Transgenic Hairy Root Composite Cotton Seedlings Exhibiting Virus-Induced Gene Silencing of GhSOS1
by Benning Che, Cong Cheng, Jiajia Fang, Yongmei Liu, Li Jiang and Bingjun Yu
Int. J. Mol. Sci. 2019, 20(12), 2930; https://doi.org/10.3390/ijms20122930 - 15 Jun 2019
Cited by 36 | Viewed by 4096
Abstract
The salt overly sensitive 1 (SOS1) gene encodes the plasma membrane Na+/H+ antiporter, SOS1, that is mainly responsible for extruding Na+ from the cytoplasm and reducing the Na+ content in plants under salt stress and is [...] Read more.
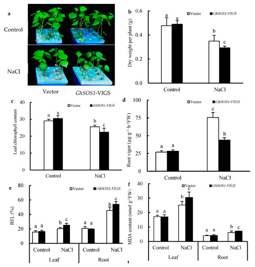
The salt overly sensitive 1 (SOS1) gene encodes the plasma membrane Na+/H+ antiporter, SOS1, that is mainly responsible for extruding Na+ from the cytoplasm and reducing the Na+ content in plants under salt stress and is considered a vital determinant in conferring salt tolerance to the plant. However, studies on the salt tolerance function of the TrSOS1 gene of recretohalophytes, such as Tamarix, are limited. In this work, the effects of salt stress on cotton seedlings transformed with tobacco-rattle-virus-based virus-induced gene silencing (VIGS) of the endogenous GhSOS1 gene, or Agrobacterium rhizogenes strain K599-mediated TrSOS1-transgenic hairy root composite cotton plants exhibiting VIGS of GhSOS1 were first investigated. Then, with Arabidopsis thaliana AtSOS1 as a reference, differences in the complementation effect of TrSOS1 or GhSOS1 in a yeast mutant were compared under salt treatment. Results showed that compared to empty-vector-transformed plants, GhSOS1-VIGS-transformed cotton plants were more sensitive to salt stress and had reduced growth, insufficient root vigor, and increased Na+ content and Na+/K+ ratio in roots, stems, and leaves. Overexpression of TrSOS1 enhanced the salt tolerance of hairy root composite cotton seedlings exhibiting GhSOS1-VIGS by maintaining higher root vigor and leaf relative water content (RWC), and lower Na+ content and Na+/K+ ratio in roots, stems, and leaves. Transformations of TrSOS1, GhSOS1, or AtSOS1 into yeast NHA1 (Na+/H+ antiporter 1) mutant reduced cellular Na+ content and Na+/K+ ratio, increased K+ level under salt stress, and had good growth complementation in saline conditions. In particular, the ability of TrSOS1 or GhSOS1 to complement the yeast mutant was better than that of AtSOS1. This may indicate that TrSOS1 is an effective substitute and confers enhanced salt tolerance to transgenic hairy root composite cotton seedlings, and even the SOS1 gene from salt-tolerant Tamarix or cotton may have higher efficiency than salt-sensitive Arabidopsis in regulating Na+ efflux, maintaining Na+ and K+ homeostasis, and therefore contributing to stronger salt tolerance. Full article
(This article belongs to the Section Molecular Plant Sciences)
Show Figures

Figure 1

Back to TopTop