error_outline You can access the new MDPI.com website here. Explore and share your feedback with us.
 
 
Sign in to use this feature.

Years

Between: -

Subjects

remove_circle_outline
remove_circle_outline
remove_circle_outline
remove_circle_outline
remove_circle_outline
remove_circle_outline
remove_circle_outline

Journals

Article Types

Countries / Regions

Search Results (7)

Search Parameters:
Keywords = gologit

Order results
Result details
Results per page
Select all
Export citation of selected articles as:
28 pages, 723 KB  
Article
Targeting Rural Poverty: A Generalized Ordered Logit Model Analysis of Multidimensional Deprivation in Ethiopia’s Bilate River Basin
by Frew Moges, Tekle Leza and Yishak Gecho
Economies 2025, 13(7), 181; https://doi.org/10.3390/economies13070181 - 24 Jun 2025
Cited by 1 | Viewed by 1036
Abstract
Understanding the complex and multidimensional nature of poverty is essential for designing effective and targeted policy interventions in rural Ethiopia. This study examined the determinants of multidimensional poverty in Bilate River Basin in South Ethiopia, employing cross-sectional household survey data collected in 2024. [...] Read more.
Understanding the complex and multidimensional nature of poverty is essential for designing effective and targeted policy interventions in rural Ethiopia. This study examined the determinants of multidimensional poverty in Bilate River Basin in South Ethiopia, employing cross-sectional household survey data collected in 2024. A total of 359 households were selected using a multistage sampling technique, ensuring representation across agro-ecological and socio-economic zones. The analysis applied the Generalized Ordered Logit (GOLOGIT) model to categorize households into four mutually exclusive poverty statuses: non-poor, vulnerable, poor, and extremely poor. The results reveal that age, dependency ratio, education level, livestock and ox ownership, access to information and credit, health status, and grazing land access significantly influence poverty status. Higher dependency ratios and poor health substantially increase the likelihood of extreme poverty, while livestock ownership and access to grazing land reduce it. Notably, credit use and access to information typically considered poverty reducing were associated with increased extreme poverty risks, likely due to poor financial literacy and exposure to misinformation. These findings underscored the multidimensional and dynamic nature of poverty, driven by both structural and behavioral factors. Policy implications point to the importance of integrated interventions that promote education, health, financial literacy, and access to productive assets to ensure sustainable poverty reduction and improved rural livelihoods in Ethiopia. Full article
Show Figures

Figure 1

13 pages, 316 KB  
Article
Identifying Factors Influencing Productivity of Older Workers in Service Sector: A Case Study in Pilot Companies in Thailand
by Chonticha Asavanirandorn, Watchara Pechdin and Nguyen Thi Quynh Trang
Behav. Sci. 2022, 12(8), 268; https://doi.org/10.3390/bs12080268 - 4 Aug 2022
Cited by 12 | Viewed by 4385
Abstract
Productivity has posed issues for global countries in terms of promoting older employment due to an emergence of questions regarding production efficiency. Individual characteristics result in varying production efficiencies, which in turn provide different levels of productivity. Taking this concern into account, we [...] Read more.
Productivity has posed issues for global countries in terms of promoting older employment due to an emergence of questions regarding production efficiency. Individual characteristics result in varying production efficiencies, which in turn provide different levels of productivity. Taking this concern into account, we are here to examine the characteristics of older workers who provide high productivity in order to seek recommendations for fostering decent work for them. We utilized the dataset collected from the pilot service companies in Thailand who participated in a national initiative program for employing older people. A total of 204 older workers and their characters were then observed. Those characters were analyzed by the Generalized Ordered Logit Regression (gologit) model. Empirical findings indicate that allocating work that is related to communication and coordination to older workers would enhance odd ratio of their productivity by as much as 4.79 times compared to general tasks. Furthermore, employing older individuals on a part-time basis tends to generate higher-level productivity than full-time employment. We also found that gender and age differences have no significant effect on productivity in the service sector as people age, and factors related to types of employment, education, health, and financial status are also a precise determinant for the productivity of older workers. This would suggest that the work design for the older workers must be in line with the aforementioned determinants. In addition, the government initiatives utilizing key findings from this study to boost older workers’ productivity should give priority on tax incentives, promoting and advocating for employment equality, and vocationalization programs. Full article
(This article belongs to the Special Issue Personality, Individual Differences and Psychological Health at Work)
17 pages, 1533 KB  
Article
Effect of Environmental Planning on Elderly Individual Quality of Life in Severe Cold Regions: A Case Study in Northeastern China
by Hong Leng and Bingbing Han
Sustainability 2022, 14(6), 3522; https://doi.org/10.3390/su14063522 - 17 Mar 2022
Cited by 12 | Viewed by 3790
Abstract
With the development of urbanization and the ageing population, the improvement of the urban environment and the quality of life (QOL) of the elderly in cities with a cold climate have become critical issues to be addressed. However, only a few studies have [...] Read more.
With the development of urbanization and the ageing population, the improvement of the urban environment and the quality of life (QOL) of the elderly in cities with a cold climate have become critical issues to be addressed. However, only a few studies have focused on this aspect. According to a review of the literature, the contents of the built environment (BE) in severe cold regions are defined as thirteen key factors of four categories (density, environmental aesthetics, outdoor environment, and accessibility) and the QOL of old people consists of three aspects (residential, health, and social satisfaction). This study explores how BE variables are associated with the QOL of older adults by using ordered logit and gologit2 models. The data consist of the results of 1945 questionnaires from field surveys in 11 different residential areas, across two cities in northeastern China. The results show: (1) Walkability in winter, distance to a public park of 400–1000 m, outdoor shelters and seating, less than five buses available, and a mixture of evergreen and deciduous trees are five of the most important variables of BE that have a significant positive impact on QOL compared with other climatic regions; (2) “Pocket parks” and pedestrian walkway safety are appropriate approaches to improve wellbeing under local economic conditions. For public transportation, metro and rail transit systems are encouraged, and some rules are needed to reduce the number of buses in harsh weather conditions; (3) Compared with spatial distribution in other climates, the scope of a 15 min city should be less than 1km in severe cold areas. From the findings, we conclude that there are six possible pattern languages to improve the urban environment, and they can provide information for further study on environmental planning in severe cold regions. Full article
(This article belongs to the Topic Architectures, Materials and Urban Design)
Show Figures

Figure 1

22 pages, 374 KB  
Article
Using a General Ordered Logit Model to Explain the Influence of Hotel Facilities, General and Sustainability-Related, on Customer Ratings
by Ioana-Nicoleta Abrudan, Ciprian-Marcel Pop and Paul-Sorin Lazăr
Sustainability 2020, 12(21), 9302; https://doi.org/10.3390/su12219302 - 9 Nov 2020
Cited by 20 | Viewed by 6134
Abstract
The hotel market has become extremely competitive over the past years. Hotels try to differentiate themselves through their services and facilities. To make the best choice when searching for accommodation, guests increasingly use rating systems of booking sites. Using an ordered logit model [...] Read more.
The hotel market has become extremely competitive over the past years. Hotels try to differentiate themselves through their services and facilities. To make the best choice when searching for accommodation, guests increasingly use rating systems of booking sites. Using an ordered logit model (OLM), we identify, in our study, a sample that comprises of 635 hotels from Romania. These are the hotel facilities that significantly influence customer review scores (as an expression of customer satisfaction) on booking.com, the most widespread rating system. We also identify whether their impact on intervals of satisfaction levels vary. Some explanatory variables invalidate the Brant test for proportional odds assumption. Thus, for the final estimates, we use a generalized ordered logit model (GOLOGIT). The results show that food-related facilities, restaurants, and complimentary breakfasts, are very significant for customer ratings. Relevant hotel common facilities are the pool and parking spaces, while for the room—the flat-screen TV. It is interesting to note the negative influence of pets, which seem to disturb other tourists. In the sustainability category, only facilities for disabled people and electric vehicle charging stations are relevant. Full article
(This article belongs to the Special Issue Marketing in Tourism and Sustainable Development)
19 pages, 611 KB  
Article
Does Educational Attainment Affect Residents’ Health?
by Cuihong Long, Pei Liu and Chengzhi Yi
Healthcare 2020, 8(4), 364; https://doi.org/10.3390/healthcare8040364 - 24 Sep 2020
Cited by 8 | Viewed by 4165
Abstract
Based on the data of the Chinese General Social Survey 2015 (CGSS2015), this article conducts an empirical analysis on the relationship between education and health status of Chinese residents by using the structural equation model (SEM), the propensity score matching (PSM) method, and [...] Read more.
Based on the data of the Chinese General Social Survey 2015 (CGSS2015), this article conducts an empirical analysis on the relationship between education and health status of Chinese residents by using the structural equation model (SEM), the propensity score matching (PSM) method, and generalized ordered logit (Gologit) model. Our study found that education promotes both the subjective and objective health of residents, and the finding holds true after considering the selection bias. In addition to having a direct role, education could promote health through improved mental health, economic status, and healthy behaviors. The finding is consistent with the explanations in existing research of “efficiency-improving effect”, “mental health effect”, and “budget relaxation effect”. Further research on the mechanism of education affecting health through structural equation modeling finds that mental health plays a more important role than healthy behaviors and economic status. In terms of the differences of various groups, education has stronger effect on vulnerable groups with fewer social resources, which shows that education helps reduce health inequality. The conclusion has important policy significance. Full article
Show Figures

Figure 1

15 pages, 559 KB  
Article
Determinants of Environmental Perceptions and Attitudes in a Socio-Demographically Diverse Urban Setup: The Case of Gauteng Province, South Africa
by Simangele Dlamini, Solomon G. Tesfamichael, Yegnanew Shiferaw and Tholang Mokhele
Sustainability 2020, 12(9), 3613; https://doi.org/10.3390/su12093613 - 30 Apr 2020
Cited by 26 | Viewed by 5224
Abstract
In environment-nature discourse, determinants of environmental perceptions and attitudes vary significantly making it difficult to draw generalisations on their significance for particular locales. In this paper, we explore the key socio-demographic factors affecting environmental perceptions and attitudes for a socio-economically diverse area of [...] Read more.
In environment-nature discourse, determinants of environmental perceptions and attitudes vary significantly making it difficult to draw generalisations on their significance for particular locales. In this paper, we explore the key socio-demographic factors affecting environmental perceptions and attitudes for a socio-economically diverse area of Gauteng province, South Africa, using a generalised ordered logit model (gologit) approach. Personal level variables like gender, education level, employment status, age, population group, migration status and external variables such as dwelling type and electricity availability, obtained through a questionnaire, were assessed as determinants of environmental perceptions and attitudes. Statistical results indicated that dwelling type, gender, education level, place of birth and employment status were strong determinants of environmental attitudes. Population group (Coloured and White), dwelling type, electricity availability, employment status and education level (from primary only up to matric) were found to be significant predictors of environmental perceptions. Education level, dwelling type and employment status were therefore the common explanatory variables from the analysis, giving prominence to material values that people attach to environmental attitudes and perceptions. Age had no influence on both environmental perceptions and attitudes. The results from this article can provide a foundation for segmentation of anthropocentric factors for environmental planning and strategy formulation within the province. Full article
Show Figures

Figure 1

27 pages, 1191 KB  
Article
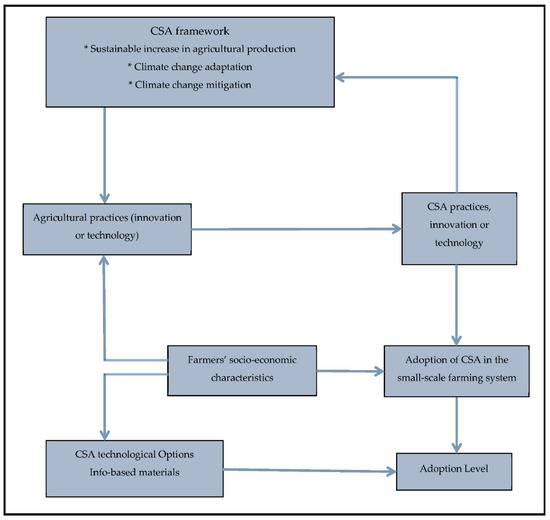
Determinants of the Adoption of Climate-Smart Agricultural Practices by Small-Scale Farming Households in King Cetshwayo District Municipality, South Africa
by Victor O. Abegunde, Melusi Sibanda and Ajuruchukwu Obi
Sustainability 2020, 12(1), 195; https://doi.org/10.3390/su12010195 - 25 Dec 2019
Cited by 176 | Viewed by 13893
Abstract
Agriculture, particularly small-scale farming, is both a contributor to greenhouse gas (GHG) emissions and a victim of the effects of climate change. Climate-smart agriculture (CSA) offers a unique opportunity to adapt to the effects of climate change while at the same time mitigating [...] Read more.
Agriculture, particularly small-scale farming, is both a contributor to greenhouse gas (GHG) emissions and a victim of the effects of climate change. Climate-smart agriculture (CSA) offers a unique opportunity to adapt to the effects of climate change while at the same time mitigating GHG emissions. The low response to the adoption of CSA among small-scale farmers raises questions as to the factors influencing its adoption in the small-scale farming system. With the aid of a close-ended questionnaire, structured interviews were conducted and formed the basis on which data were generated from 327 small-scale farmers selected through random sampling. Descriptive statistics, Composite Score Index and a Generalized Ordered Logit Regression (gologit) model were employed for the analysis. The majority (56.6%) of the sampled farmers fell in the medium category of users of CSA practices, while the lowest proportion (17.7%) of the sampled farmers fell in the high category. The use of organic manure, crop rotation and crop diversification were the most popular CSA practices among the sampled farmers. Educational status, farm income, farming experience, size of farmland, contact with agricultural extension, exposure to media, agricultural production activity, membership of an agricultural association or group and the perception of the impact of climate change were found to be statistically significant and positively correlated with the level of CSA adoption. Furthermore, off-farm income and distance of farm to homestead were statistically significant but negatively correlated with the CSA level of adoption. This paper argues that climate change-related education through improved extension contact and exposure to mass media can strengthen integrated farm activities that bolster farm income. Additionally, farmer associations or groups should be given adequate attention to facilitate CSA adoption as a means to climate change mitigation and resilience. Full article
Show Figures

Figure 1

Back to TopTop