Sign in to use this feature.

Years

Between: -

Subjects

remove_circle_outline
remove_circle_outline
remove_circle_outline

Journals

Article Types

Countries / Regions

Search Results (1)

Search Parameters:
Keywords = flagellar transcriptional factor FtcR

Order results
Result details
Results per page
Select all
Export citation of selected articles as:
19 pages, 4543 KB  
Article
The Flagellar Transcriptional Regulator FtcR Controls Brucella melitensis 16M Biofilm Formation via a betI-Mediated Pathway in Response to Hyperosmotic Stress
by Jia Guo, Xingmei Deng, Yu Zhang, Shengnan Song, Tianyi Zhao, Dexin Zhu, Shuzhu Cao, Peter Ivanovic Baryshnikov, Gang Cao, Hugh T. Blair, Chuangfu Chen, Xinli Gu, Liangbo Liu and Hui Zhang
Int. J. Mol. Sci. 2022, 23(17), 9905; https://doi.org/10.3390/ijms23179905 - 31 Aug 2022
Cited by 10 | Viewed by 2900
Abstract
The expression of flagellar proteins in Brucella species likely evolved through genetic transference from other microorganisms, and contributed to virulence, adaptability, and biofilm formation. Despite significant progress in defining the molecular mechanisms behind flagellar gene expression, the genetic program controlling biofilm formation remains [...] Read more.
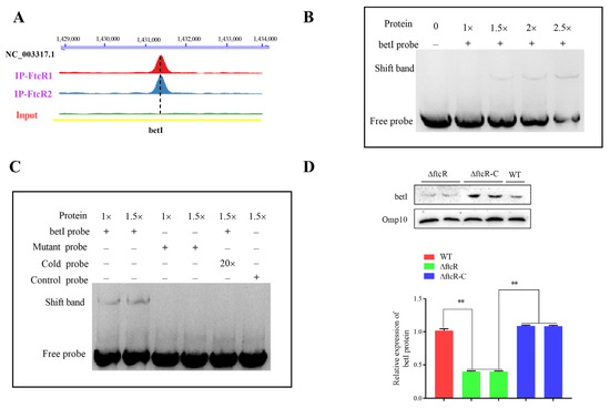
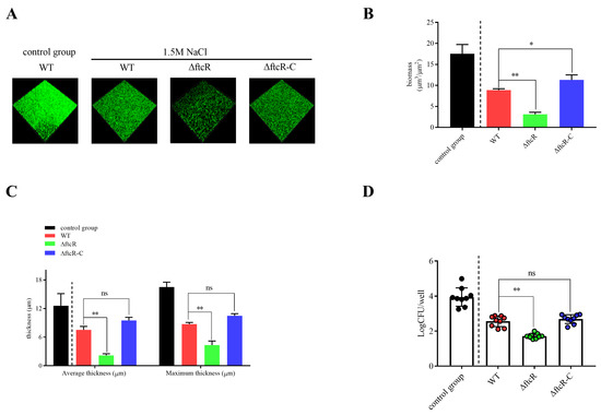
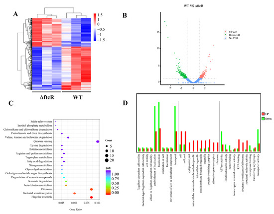
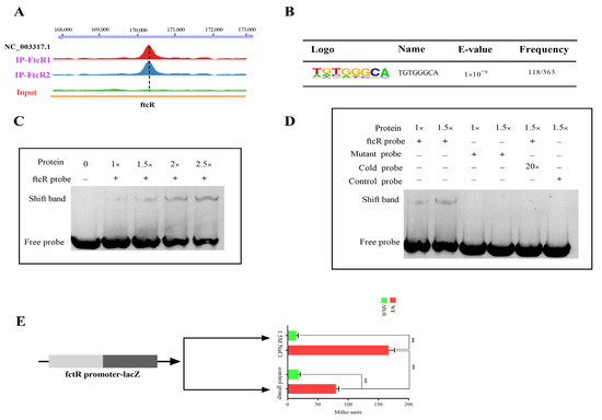
The expression of flagellar proteins in Brucella species likely evolved through genetic transference from other microorganisms, and contributed to virulence, adaptability, and biofilm formation. Despite significant progress in defining the molecular mechanisms behind flagellar gene expression, the genetic program controlling biofilm formation remains unclear. The flagellar transcriptional factor (FtcR) is a master regulator of the flagellar system’s expression, and is critical for B. melitensis 16M’s flagellar biogenesis and virulence. Here, we demonstrate that FtcR mediates biofilm formation under hyperosmotic stress. Chromatin immunoprecipitation with next-generation sequencing for FtcR and RNA sequencing of ftcR-mutant and wild-type strains revealed a core set of FtcR target genes. We identified a novel FtcR-binding site in the promoter region of the osmotic-stress-response regulator gene betI, which is important for the survival of B. melitensis 16M under hyperosmotic stress. Strikingly, this site autoregulates its expression to benefit biofilm bacteria’s survival under hyperosmotic stress. Moreover, biofilm reduction in ftcR mutants is independent of the flagellar target gene fliF. Collectively, our study provides new insights into the extent and functionality of flagellar-related transcriptional networks in biofilm formation, and presents phenotypic and evolutionary adaptations that alter the regulation of B. melitensis 16M to confer increased tolerance to hyperosmotic stress. Full article
(This article belongs to the Section Molecular Microbiology)
Show Figures

Figure 1

Back to TopTop