Sign in to use this feature.

Years

Between: -

Subjects

remove_circle_outline
remove_circle_outline
remove_circle_outline

Journals

Article Types

Countries / Regions

Search Results (5)

Search Parameters:
Keywords = electric two wheelers (E2W)

Order results
Result details
Results per page
Select all
Export citation of selected articles as:
30 pages, 1386 KB  
Review
AI-Enhanced Circular Economy and Sustainability in the Indian Electric Two-Wheeler Industry: A Review
by Dilip K. Achal and Gangoor S. Vijaya
World Electr. Veh. J. 2025, 16(11), 638; https://doi.org/10.3390/wevj16110638 - 20 Nov 2025
Viewed by 1359
Abstract
Drastically cutting carbon footprints to reduce global warming is now a universal norm, in keeping with the United Nations’ Convention on Climate Change 2015. The global proliferation of electric vehicles (EVs) is, hence, appropriate. India (Niti Aayog) has given a determined call for [...] Read more.
Drastically cutting carbon footprints to reduce global warming is now a universal norm, in keeping with the United Nations’ Convention on Climate Change 2015. The global proliferation of electric vehicles (EVs) is, hence, appropriate. India (Niti Aayog) has given a determined call for ‘only EV’ on road by 2030, a transition which will be led by electric two-wheelers (E2Ws) with 80% of the market. The Indian E2W (IE2W) industry needs to adopt green manufacturing and sustainable supply chain management (SSCM), addressing environmental, economic, and social issues. The battery supply chain (an environmental gray area) must also follow circularity and sustainability principles. With artificial intelligence (AI) having come into play in industry and manufacturing, it will undoubtedly influence the circular economy (CE) and sustainability concerns in the IE2W space. This review aims to critically study the available literature on AI’s contribution to CE and sustainability in the IE2W sector. The study has revealed a lack of sufficient research, specifically in the IE2W sector, including AI’s effect on waste management, government policies, etc. For the government, the study recommends a higher outlay for R&D, bridging skill gaps, and strengthening regulatory frameworks and ethics; and, for the IE2W industry, this study recommends increased focus on CE, public awareness, compliance with ethical norms for AI deployment, and prioritizing a fleet-first model. The study is expected to enhance value for the IE2W sector, the government, the public, and the environment. Full article
Show Figures

Graphical abstract

18 pages, 652 KB  
Review
Vendor Partnerships in Sustainable Supply Chains in the Indian Electric Two-Wheeler Industry—A Systematic Review of the Literature
by D. K. Achal and G. S. Vijaya
Sustainability 2024, 16(15), 6603; https://doi.org/10.3390/su16156603 - 1 Aug 2024
Cited by 2 | Viewed by 4367
Abstract
The United Nations Convention on Climate Change 2015 mandates reducing the carbon footprint to reduce global warming. Considering environmental concerns, electric vehicles (EVs) spearhead the move towards green mobility. Niti Aayog (Indian Government) has envisaged an “EV only” scenario by 2030. Two wheelers, [...] Read more.
The United Nations Convention on Climate Change 2015 mandates reducing the carbon footprint to reduce global warming. Considering environmental concerns, electric vehicles (EVs) spearhead the move towards green mobility. Niti Aayog (Indian Government) has envisaged an “EV only” scenario by 2030. Two wheelers, with almost 80% of the market share of the Indian automobile industry, will provide the primary thrust for EVs. The holistic sustainability of the Indian EV two-wheeler industry will depend upon its vendor partnerships and processes, which are examined in this paper through a systematic review of the literature available from all known sources. This study, after reviewing over 165 papers apart from government and independent reports, also explores how sustainability and allied topics like green supply chain management in business decision making promotes efficiency, controls expenditure, enhances customer delight, increases sales and market share, optimizes risk management strategies and promotes profitability. Considering the restricted availability of the literature on the Indian automobile industry in general, and specifically on the Indian EV or EV two-wheeler industry, this work will help in bringing focus on this area of fast-burgeoning importance and will pave the way for the establishment of a conceptual framework for research. Full article
(This article belongs to the Topic Advanced Electric Vehicle Technology, 2nd Volume)
Show Figures

Figure 1

25 pages, 3314 KB  
Article
Assessment of Electric Two-Wheelers Development in Establishing a National E-Mobility Roadmap to Promote Sustainable Transport in Vietnam
by Dinh Van Hiep, Nam Hoai Tran, Nguyen Anh Tuan, Tran Manh Hung, Ngo Viet Duc and Hoang Tung
Sustainability 2023, 15(9), 7411; https://doi.org/10.3390/su15097411 - 29 Apr 2023
Cited by 9 | Viewed by 11582
Abstract
Faced with increasing environmental pollution due to traffic concentration in big cities, Vietnam, as well as many countries worldwide, has encouraged its people to use environmentally-friendly vehicles. Because the transport mode is dominated by two-wheelers (i.e., motorcycles and mopeds) (2Ws), electrifying 2Ws has [...] Read more.
Faced with increasing environmental pollution due to traffic concentration in big cities, Vietnam, as well as many countries worldwide, has encouraged its people to use environmentally-friendly vehicles. Because the transport mode is dominated by two-wheelers (i.e., motorcycles and mopeds) (2Ws), electrifying 2Ws has the potential for significant air pollution reductions as an alternative to gasoline-powered vehicles in Vietnam. Therefore, there has recently been an increasing trend of shifting from traditional gasoline two-wheeler vehicles to electric two-wheelers (E2Ws). Depending on different local contexts, some countries/regions quickly adopted the policies/incentives, and new technologies for E2W usage, while others acted more slowly. In order to advance the use of E2Ws in Vietnam, assessing E2W user preferences is essential to classify and prioritize further solutions, which would be instrumental in fulfilling user expectations. However, a few academic works pay attention to this field of the Vietnamese E2W market. In response to this research gap, this paper aims to overview the current status of E2W usage, assess the market development of E2Ws, and evaluate the battery charging business models in Vietnam. The questionnaire survey was carried out to evaluate the preferences of E2W users in the Vietnamese market, while the assessment of E2W development was conducted based on the SWOT (strengths, weaknesses, opportunities, and threats) analysis. The results demonstrated that E2W deployment is still at an exploratory stage in the transportation industry and is growing significantly in Vietnam. This study also revealed significant challenges for E2W adoption, especially the E2W battery charging/swapping system. Thus, it is recommended that incentives for E2W uptake and the battery charging infrastructure system should be improved and implemented. The evaluation of E2W perceptions in the three-city context is realized as exploratory, generating the baseline for further research when the survey can engage more respondents in other places to confirm the current research findings. The study can also assist policymakers and investors in comprehensively assessing the opportunities and challenges and provide recommendations for accelerating the growth of E2Ws in Vietnam for establishing a national e-mobility roadmap and thereby promoting sustainable transport in alignment with the COP26. Full article
Show Figures

Figure 1

20 pages, 6207 KB  
Article
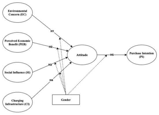
Factors Influencing Consumers’ Purchase Intention towards Electric Two-Wheelers
by Sudarsan Jayasingh, T. Girija and Sivakumar Arunkumar
Sustainability 2021, 13(22), 12851; https://doi.org/10.3390/su132212851 - 20 Nov 2021
Cited by 52 | Viewed by 25035
Abstract
The demand for electric vehicles (EVs) has significantly increased in recent years, but it represents only a tiny percentage of the total new vehicles sold globally. In 2021, the total sales of electric two-wheelers were less than 1% only. Therefore, the adoption of [...] Read more.
The demand for electric vehicles (EVs) has significantly increased in recent years, but it represents only a tiny percentage of the total new vehicles sold globally. In 2021, the total sales of electric two-wheelers were less than 1% only. Therefore, the adoption of an electric two-wheeler (E2W) needs to be studied. This research develops a behavioral electric two-wheelers adoption intention model. The present study aimed to identify the factors that influence consumers’ intentions to adopt electric two-wheelers. The questionnaire method was employed, and 182 valid responses were collected. The partial least squares structural equation modeling (PLS-SEM) was used to test the research hypothesis. The empirical results indicate that environmental concern, perceived economic benefit, charging infrastructure, and social influence significantly impact consumers’ attitudes towards electric two-wheelers. Attitude also significantly affects the consumer’s intention to purchase an electric two-wheeler. Perceived economic benefits were found to be the main factor influencing consumers to purchase electric two-wheelers. The findings of this research also show that women are more inclined towards purchasing electric two-wheelers than men. These results offer useful information for governments and electric-two-wheelers companies to gain a better understanding of consumer behavior towards purchasing electric two-wheelers. Full article
(This article belongs to the Section Economic and Business Aspects of Sustainability)
Show Figures

Figure 1

22 pages, 819 KB  
Article
Evaluation of Prospective Users’ Choice Decision toward Electric Two-Wheelers Using a Stated Preference Survey: An Indian Perspective
by Mallikarjun Patil, Bandhan Bandhu Majumdar, Prasanta Kumar Sahu and Long T. Truong
Sustainability 2021, 13(6), 3035; https://doi.org/10.3390/su13063035 - 10 Mar 2021
Cited by 21 | Viewed by 5836
Abstract
Electric two-wheelers (E2W) can help de-carbonize transport in Indian cities. To promote E2W as an attractive alternative compared to the conventional two-wheelers, an investigation on prospective users’ choice decisions is necessary. This paper proposed a comprehensive methodology to evaluate the prospective users’ choice [...] Read more.
Electric two-wheelers (E2W) can help de-carbonize transport in Indian cities. To promote E2W as an attractive alternative compared to the conventional two-wheelers, an investigation on prospective users’ choice decisions is necessary. This paper proposed a comprehensive methodology to evaluate the prospective users’ choice decision toward electric two-wheelers and related attributes in the Indian context. In this paper, attributes such as Operating Cost (OC) savings, top speed, range, charging duration, acceleration, and purchase cost were considered to design a Stated Preference (SP) survey to collect data from prospective E2W users in Hyderabad, India. Concurrently, multinomial logit (MNL) and random parameter logit (RPL) models are developed, and the willingness-to-pay (WTP) associated with each of the identified attributes was estimated. Additionally, the effect of socio-economic characteristics on prospective users’ choice decision was also assessed. Subsequently, a sensitivity analysis was carried out to estimate the relative influence of the attributes on an individual’s choice decision in terms of the shift in probability to choose alternatives with better attribute levels than the base alternative. The results revealed that top speed was perceived as the most important attribute influencing an individual’s choice decision, followed by acceleration and charging duration. Age, income, and journey time significantly influenced an individual’s perception toward E2W and related attributes in the Indian context. Full article
(This article belongs to the Special Issue Sustainable and Safe Two-Wheel Mobility)
Back to TopTop