Sign in to use this feature.

Years

Between: -

Subjects

remove_circle_outline
remove_circle_outline

Journals

Article Types

Countries / Regions

remove_circle_outline

Search Results (1)

Search Parameters:
Keywords = cylindrical electrodes with spherical tip

Order results
Result details
Results per page
Select all
Export citation of selected articles as:
8 pages, 2713 KB  
Article
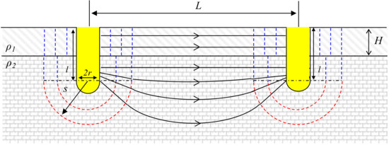
Electrical Resistivity Measurement with Spherical-Tipped Cylindrical Electrode Embedded on Two Layers
by Chang-Ho Hong, Song-Hun Chong and Gye-Chun Cho
Materials 2020, 13(9), 2144; https://doi.org/10.3390/ma13092144 - 6 May 2020
Cited by 4 | Viewed by 3259
Abstract
Complex geological processes form multiple layers and change pore water chemistry, saturation level, and temperature. Eventually, the strata hinder interpreting electrical resistivity data. There are no studies that theoretically explore the effects of electrode geometries and multiple layered systems on laboratory electrical resistivity [...] Read more.
Complex geological processes form multiple layers and change pore water chemistry, saturation level, and temperature. Eventually, the strata hinder interpreting electrical resistivity data. There are no studies that theoretically explore the effects of electrode geometries and multiple layered systems on laboratory electrical resistivity measurements. This study formulates a theoretical electrical resistance between half spherical-tipped cylindrical electrodes embedded on two horizontal layers. The electrical resistivity of each layer is considered separately in the general electrical potential equation with different equipotential surface areas. The finite element analysis is conducted to validate the theoretical equation. Further interpretation provides insights into the distribution of electrical current flow under electrical resistivity mismatch for discussion. Full article
(This article belongs to the Section Porous Materials)
Show Figures

Figure 1

Back to TopTop