Sign in to use this feature.

Years

Between: -

Subjects

remove_circle_outline
remove_circle_outline
remove_circle_outline

Journals

Article Types

Countries / Regions

Search Results (3)

Search Parameters:
Keywords = cyclic pentadepsipeptide

Order results
Result details
Results per page
Select all
Export citation of selected articles as:
13 pages, 3388 KB  
Article
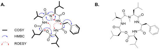
Cytotoxic and Antibacterial Cyclodepsipeptides from an Endophytic Fungus Fusarium avenaceum W8
by Zimo Wang, Bo Liu, Yanlei Wang, Yicen Xu, Hai Ma and Yi Sun
Molecules 2024, 29(23), 5746; https://doi.org/10.3390/molecules29235746 - 5 Dec 2024
Viewed by 1301
Abstract
Seven cyclic depsipeptides, including two new cyclic pentadepsipeptides avenamides A (1) and B (2), were isolated from a plant-derived fungus Fusarium avenaceum W8 by using the bioassay-guided fractionation method. The planar structures were elucidated by using comprehensive spectroscopic analyses, [...] Read more.
Seven cyclic depsipeptides, including two new cyclic pentadepsipeptides avenamides A (1) and B (2), were isolated from a plant-derived fungus Fusarium avenaceum W8 by using the bioassay-guided fractionation method. The planar structures were elucidated by using comprehensive spectroscopic analyses, including 1D and 2D NMR, as well as MS/MS spectrometry. The absolute configuration of the amino acid and hydroxy acid residues was confirmed by using the advanced Marfey’s method and chiral HPLC analysis, respectively. Compounds 17 were evaluated for their cytotoxic activities against A549 and NCI-H1944 human lung adenocarcinoma cell lines and their antimicrobial activities against Staphylococcus aureus and Saccharomyces cerevisiae. As a result, compounds 14 showed moderate cytotoxicity, with IC50 values of 6.52~45.20 µM. Compounds 1 and 3 exhibited significant antimicrobial activities against S. aureus and S. cerevisiae, with an MIC80 of 11.1~30.0 µg/mL. Full article
(This article belongs to the Section Natural Products Chemistry)
Show Figures

Figure 1

12 pages, 6046 KB  
Article
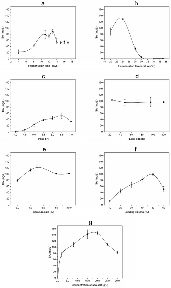
Optimization of Stationary Liquid Fermentation Conditions for N-Methylsansalvamide Production by the Endophytic Strain Fusarium sp. R1
by Yilan Shao, Yifan Bai, Zhehui Cai, Nan Pu and Huawei Zhang
Fermentation 2024, 10(3), 140; https://doi.org/10.3390/fermentation10030140 - 1 Mar 2024
Cited by 6 | Viewed by 2223
Abstract
To improve the yield of the therapeutic agent N-methylsansalvamide (SA), optimization of stationary liquid fermentation conditions was conducted on an endophytic strain, Fusarium sp. R1, at flask level. Using a One-Factor-At-a-Time approach, the fermentation conditions for SA production were determined as follows: [...] Read more.
To improve the yield of the therapeutic agent N-methylsansalvamide (SA), optimization of stationary liquid fermentation conditions was conducted on an endophytic strain, Fusarium sp. R1, at flask level. Using a One-Factor-At-a-Time approach, the fermentation conditions for SA production were determined as follows: fermentation time of 13 d, 24 °C, initial pH of 6.5, seed age of 24 h, inoculum size of 5.0% (v/v), loading volume of 50% (v/v), and 20.0 g/L salinity. Sucrose, tryptone, and yeast extract were found to be the best sources of carbon and nitrogen. Using response surface methodology, the optimal medium compositions consisted of 22.5 g/L sucrose, 16.5 g/L tryptone, and 0.024 g/L yeast extract. Verification tests suggested that the SA yield under these optimal conditions reached up to 536.77 ± 2.67 mg/L, which was increased by almost ten times the initial yield (54.05 ± 3.45 mg/L). The findings indicate that a high SA production yield can be achieved by stationary culture of strain R1 under proper fermentation conditions using a low-cost medium. This study paves the way toward industrial-scale SA production by strain R1 for new drug development. Full article
(This article belongs to the Section Microbial Metabolism, Physiology & Genetics)
Show Figures

Figure 1

18 pages, 4478 KB  
Article
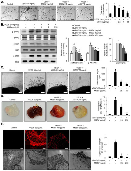
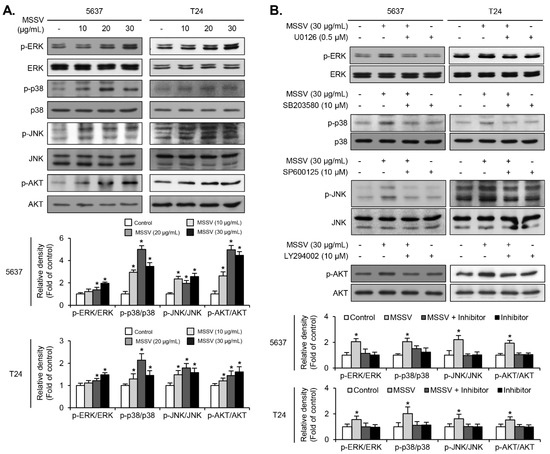
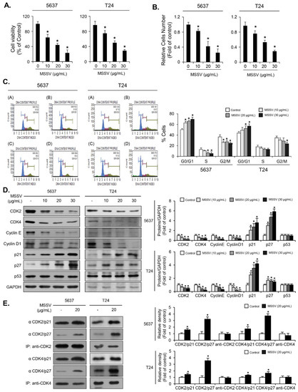
A Novel Cyclic Pentadepsipeptide, N-Methylsansalvamide, Suppresses Angiogenic Responses and Exhibits Antitumor Efficacy against Bladder Cancer
by Jun-Hui Song, Juhee Park, Sung Lyea Park, Byungdoo Hwang, Wun-Jae Kim, Chan Lee and Sung-Kwon Moon
Cancers 2021, 13(2), 191; https://doi.org/10.3390/cancers13020191 - 7 Jan 2021
Cited by 9 | Viewed by 2712
Abstract
Here, we explored the anti-tumor efficacy of a cyclic pentadepsipeptide, N-methylsansalvamide (MSSV), in bladder cancer. MSSV inhibited the proliferation of both bladder cancer 5637 and T24 cells, which was attributed to the G1-phase cell cycle arrest, apoptosis induction, and alteration of mitogen-activated [...] Read more.
Here, we explored the anti-tumor efficacy of a cyclic pentadepsipeptide, N-methylsansalvamide (MSSV), in bladder cancer. MSSV inhibited the proliferation of both bladder cancer 5637 and T24 cells, which was attributed to the G1-phase cell cycle arrest, apoptosis induction, and alteration of mitogen-activated protein kinases (MAPKs) and protein kinase b (AKT) signaling pathways. Additionally, the treatment of bladder cancer cells with MSSV suppressed migratory and invasive potential via the transcription factor-mediated expression of matrix metalloproteinase 9 (MMP-9). MSSV abrogated vascular endothelial growth factor (VEGF)-induced angiogenic responses in vitro and in vivo. Furthermore, our result showed the potent anti-tumor efficacy of MSSV in a xenograft mouse model implanted with bladder cancer 5637 cells. Finally, acute toxicity test data obtained from blood biochemical test and liver staining indicated that the oral administration of MSSV at 2000 mg/kg caused no adverse cytotoxic effects. Our preclinical data described the potent anti-angiogenic and anti-tumor efficacy of MSSV and showed no signs of acute toxicity, thereby suggesting the putative potential of oral MSSV as a novel anti-tumor agent in bladder cancer treatment. Full article
Show Figures

Figure 1

Back to TopTop