Sign in to use this feature.

Years

Between: -

Subjects

remove_circle_outline
remove_circle_outline
remove_circle_outline

Journals

Article Types

Countries / Regions

Search Results (2)

Search Parameters:
Keywords = circADAMTS16

Order results
Result details
Results per page
Select all
Export citation of selected articles as:
14 pages, 3305 KB  
Article
ADAMTS Gene-Derived circRNA Molecules in Non-Small-Cell Lung Cancer: Expression Profiling, Clinical Correlations and Survival Analysis
by Jacek Pietrzak, Rafał Świechowski, Agnieszka Wosiak, Szymon Wcisło and Ewa Balcerczak
Int. J. Mol. Sci. 2024, 25(3), 1897; https://doi.org/10.3390/ijms25031897 - 5 Feb 2024
Cited by 7 | Viewed by 2510
Abstract
The present study examines the relationship between circular RNA (circRNA) derived from three genes of the family a disintegrin and metalloproteinase with thrombospondin motifs (ADAMTSs): ADAMTS6, ADAMTS9 and ADAMTS12 and the host gene expression in non-small-cell lung cancer (NSCLC) with regard to [...] Read more.
The present study examines the relationship between circular RNA (circRNA) derived from three genes of the family a disintegrin and metalloproteinase with thrombospondin motifs (ADAMTSs): ADAMTS6, ADAMTS9 and ADAMTS12 and the host gene expression in non-small-cell lung cancer (NSCLC) with regard to various clinical factors. Notably, an association was identified between ADAMTS12 expression and specific circRNA molecules, as well as certain expression patterns of ADAMTS6 and its derived circRNA that were specific to histopathological subtypes. The survival analysis demonstrated that a lower ADAMTS6 expression in squamous cell carcinoma was associated with extended survival. Furthermore, the higher ADAMTS9 expression was linked to prolonged survival, while the overexpression of ADAMTS12 was correlated with a shorter survival. These findings suggest that circRNA molecules may serve as potential diagnostic or prognostic biomarkers for NSCLC, highlighting the importance of considering molecular patterns in distinct cancer subtypes. Full article
Show Figures

Figure 1

15 pages, 2274 KB  
Article
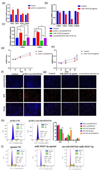
CircADAMTS16 Inhibits Differentiation and Promotes Proliferation of Bovine Adipocytes by Targeting miR-10167-3p
by Chunli Hu, Xue Feng, Yanfen Ma, Dawei Wei, Lingkai Zhang, Shuzhe Wang and Yun Ma
Cells 2023, 12(8), 1175; https://doi.org/10.3390/cells12081175 - 17 Apr 2023
Cited by 12 | Viewed by 2251
Abstract
Circular RNAs (CircRNAs) are covalently closed-loop non-coding RNA (ncRNA) molecules present in eukaryotes. Numerous studies have demonstrated that circRNAs are important regulators of bovine fat deposition, but their precise mechanisms remain unclear. Previous transcriptome sequencing studies have indicated that circADAMTS16, a circRNA derived [...] Read more.
Circular RNAs (CircRNAs) are covalently closed-loop non-coding RNA (ncRNA) molecules present in eukaryotes. Numerous studies have demonstrated that circRNAs are important regulators of bovine fat deposition, but their precise mechanisms remain unclear. Previous transcriptome sequencing studies have indicated that circADAMTS16, a circRNA derived from the a disintegrin-like metalloproteinases with the thrombospondin motif 16 (ADAMTS16) gene, is high expressed in bovine adipose tissue. This gives a hint that the circRNA may be involved in the process of bovine lipid metabolism. In this study, the targeting relationship between circADAMTS16 and miR-10167-3p was verified using a dual-luciferase reporter assay. Then, the functions of circADAMTS16 and miR-10167-3p in bovine adipocytes were explored through gain-of-function and lose-of-function. The mRNA expression levels of genes were detected by real-time quantitative PCR (qPCR), and lipid droplet formation was phenotypically evaluated by Oil Red O staining. Cell proliferation and apoptosis were detected using CCK-8, EdU, and flow cytometry. We demonstrated that circADAMTS16 targeted binding to miR-10167-3p. The up-regulation of circADAMTS16 inhibited the differentiation of bovine preadipocytes, and the overexpression of miR-10167-3p promoted the differentiation of bovine preadipocytes. Meanwhile, CCK-8 and EdU results indicated that circADAMTS16 promoted adipocyte proliferation. Subsequently, flow cytometry analysis showed that circADAMTS16 promoted cell transition from G0/G1 phase to S phase, and inhibited cell apoptosis. However, up-regulation of miR-10167-3p inhibited cell proliferation and promoted apoptosis. Briefly, circADAMTS16 inhibited the differentiation and promotes the proliferation of bovine adipocytes by targeting miR-10167-3p during bovine fat deposition, which provides new insights into the mechanism of circRNAs regulation of beef quality. Full article
(This article belongs to the Section Cell Proliferation and Division)
Show Figures

Figure 1

Back to TopTop