Sign in to use this feature.

Years

Between: -

Subjects

remove_circle_outline
remove_circle_outline

Journals

Article Types

Countries / Regions

Search Results (1)

Search Parameters:
Keywords = cinnamon twig extract

Order results
Result details
Results per page
Select all
Export citation of selected articles as:
16 pages, 3272 KB  
Article
The Application of Cinnamon Twig Extract as an Inhibitor of Listeriolysin O against Listeria monocytogenes Infection
by Xiaoning Hou, Qiushuang Sheng, Jichuan Zhang, Runbao Du, Nan Wang, Haoyu Zhu, Xuming Deng, Zhongmei Wen, Jianfeng Wang, Yonglin Zhou and Dan Li
Molecules 2023, 28(4), 1625; https://doi.org/10.3390/molecules28041625 - 8 Feb 2023
Cited by 7 | Viewed by 3290
Abstract
As a major virulence factor of Listeria monocytogenes (L. monocytogenes), listeriolysin O (LLO) can assist in the immune escape of L. monocytogenes, which is critical for the pathogen to evade host immune recognition, leading to various infectious diseases. Cinnamon twig [...] Read more.
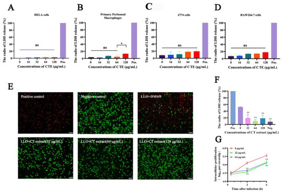
As a major virulence factor of Listeria monocytogenes (L. monocytogenes), listeriolysin O (LLO) can assist in the immune escape of L. monocytogenes, which is critical for the pathogen to evade host immune recognition, leading to various infectious diseases. Cinnamon twig (CT), as a traditional medicine, has been widely used in clinics for multiple functions and it has exhibited excellent safety, efficacy and stability. There are few reports on the effects of the extracts of traditional medicine on bacterial virulence factors. CT has not been reported to be effective in the treatment of L. monocytogenes infection. Therefore, this study aims to explore the preventive effect of CT against L. monocytogenes infection in vivo and in vitro by targeting LLO. Firstly, a hemolysis assay and a cell viability determination are used to detect the effect of CT extract on the inhibition of the cytolytic activity of LLO. The potential mechanism through which CT extract inhibits LLO activity is predicted through network pharmacology, molecular docking assay, real-time polymerase chain reaction (RT-PCR), Western blotting and circular dichroism (CD) analysis. The experimental therapeutic effect of CT extract is examined in a mouse model infected with L. monocytogenes. Then, the ingredients are identified through a high-performance liquid chromatography (HPLC) and thin layer chromatography (TLC) analysis. Here we find that CT extract, containing mainly cinnamic acid, cinnamaldehyde, β-sitosterol, taxifolin, catechin and epicatechin, shows a potential inhibition of LLO-mediated hemolysis without any antimicrobial activity. The results of the mechanism research show that CT extract treatment can simultaneously inhibit LLO expression and oligomerization. Furthermore, the addition of CT extract led to a remarkable alleviation of LLO-induced cytotoxicity. After treatment with CT extract, the mortality, bacterial load, pathological damage and inflammatory responses of infected mice are significantly reduced when compared with the untreated group. This study suggests that CT extract can be a novel and multicomponent inhibitor of LLO with multiple strategies against L. monocytogenes infection, which could be further developed into a novel treatment for infections caused by L. monocytogenes. Full article
Show Figures

Figure 1

Back to TopTop