Sign in to use this feature.

Years

Between: -

Subjects

remove_circle_outline
remove_circle_outline
remove_circle_outline

Journals

Article Types

Countries / Regions

Search Results (1)

Search Parameters:
Keywords = cast in-site slab

Order results
Result details
Results per page
Select all
Export citation of selected articles as:
23 pages, 3493 KB  
Article
Comparative Study on Carbon Emissions and Economics of Three Types of Slab Systems in the Materialization Stages
by Yu Wang, Ling Dong and Hong Xian Li
Energies 2025, 18(18), 5021; https://doi.org/10.3390/en18185021 - 21 Sep 2025
Viewed by 168
Abstract
As one of the most important sources of carbon emissions, the construction industry consumes approximately 30% to 40% of global energy and emits about 30% of global greenhouse gases. Therefore, low-carbon emission reduction in the construction industry is an important means for China [...] Read more.
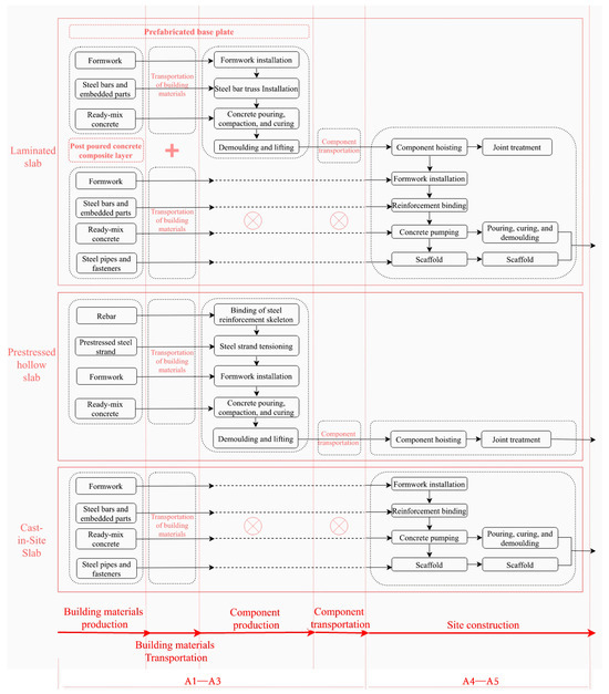
As one of the most important sources of carbon emissions, the construction industry consumes approximately 30% to 40% of global energy and emits about 30% of global greenhouse gases. Therefore, low-carbon emission reduction in the construction industry is an important means for China to achieve its “3060” strategic goals. In this context, prefabricated buildings have become a development direction for the transformation and upgrading of the construction industry due to their green, low-carbon, and efficient characteristics. Jiangsu Province in China has taken the lead in promoting the application of “three slabs”. Currently, the precast concrete floor slabs in the province mainly use two types: laminated slabs and prestressed hollow slabs. This article takes three types of slab systems (laminated slabs, prestressed hollow slabs, cast in-site slabs) as the research objects, compares and analyzes the construction process of the three in the materialization stage, establishes a calculation model for carbon emissions and comprehensive costs in the materialization stages, and conducts a comparative analysis of carbon emissions and economics from both environmental and economic perspectives. Research has shown that during the materialization stage, cast in-site slabs have the highest carbon emissions per unit area, with an increase of approximately 71.3% and 74.3% compared to laminated slabs and prestressed hollow slabs, respectively. The highest construction and installation cost per unit area is also for cast in-site slabs, which are increased by about 113.8% and 64.9%, respectively, compared to laminated slabs and prestressed hollow slabs. Among them, material costs are the most significant factor affecting construction and installation costs. The comprehensive cost per unit area of cast in-site slabs is much higher than that of laminated slabs and prestressed hollow slabs, with the construction and installation costs being the most important factors affecting the comprehensive cost. Therefore, compared with cast in-site slabs, laminated slabs and prestressed hollow slabs have significant advantages in carbon emissions and economics and thus have practical significance for carbon reduction in the construction industry and are worth promoting and further developing. Full article
(This article belongs to the Section B3: Carbon Emission and Utilization)
Show Figures

Figure 1

Back to TopTop