Sign in to use this feature.

Years

Between: -

Subjects

remove_circle_outline
remove_circle_outline
remove_circle_outline
remove_circle_outline

Journals

Article Types

Countries / Regions

Search Results (8)

Search Parameters:
Keywords = brown fermented milk

Order results
Result details
Results per page
Select all
Export citation of selected articles as:
22 pages, 1916 KB  
Article
Freeze-Dried Probiotic Fermented Camel Milk Enriched with Ajwa Date Pulp: Evaluation of Functional Properties, Probiotic Viability, and In Vitro Antidiabetic and Anticancer Activities
by Sally S. Sakr and Hassan Barakat
Foods 2025, 14(15), 2698; https://doi.org/10.3390/foods14152698 - 31 Jul 2025
Viewed by 2308
Abstract
Noncommunicable diseases (NCDs) like diabetes and cancer drive demand for therapeutic functional foods. This study developed freeze-dried fermented camel milk (FCM) with Ajwa date pulp (ADP), evaluating its physical and functional properties, probiotic survival, and potential benefits for diabetes and cancer. To achieve [...] Read more.
Noncommunicable diseases (NCDs) like diabetes and cancer drive demand for therapeutic functional foods. This study developed freeze-dried fermented camel milk (FCM) with Ajwa date pulp (ADP), evaluating its physical and functional properties, probiotic survival, and potential benefits for diabetes and cancer. To achieve this target, six FCM formulations were prepared using ABT-5 starter culture (containing Lactobacillus acidophilus, Bifidobacterium bifidum, and Streptococcus thermophilus) with or without Lacticaseibacillus rhamnosus B-1937 and ADP (12% or 15%). The samples were freeze-dried, and their functional properties, such as water activity, dispersibility, water absorption capacity, water absorption index, water solubility index, insolubility index, and sedimentation, were assessed. Reconstitution properties such as density, flowability, air content, porosity, loose bulk density, packed bulk density, particle density, carrier index, Hausner ratio, porosity, and density were examined. In addition, color and probiotic survivability under simulated gastrointestinal conditions were analyzed. Also, antidiabetic potential was assessed via α-amylase and α-glucosidase inhibition assays, while cytotoxicity was evaluated using the MTT assay on Caco-2 cells. The results show that ADP supplementation significantly improved dispersibility (up to 72.73% in FCM15D+L). These improvements are attributed to changes in particle size distribution and increased carbohydrate and mineral content, which facilitate powder rehydration and reduce clumping. All FCM variants demonstrated low water activity (0.196–0.226), indicating good potential for shelf stability. The reconstitution properties revealed that FCM powders with ADP had higher bulk and packed densities but lower particle density and porosity than controls. Including ADP reduced interstitial air and increased occluded air within the powders, which may minimize oxidation risks and improve packaging efficiency. ADP incorporation resulted in a significant decrease in lightness (L*) and increases in redness (a*) and yellowness (b*), with greater pigment and phenolic content at higher ADP levels. These changes reflect the natural colorants and browning reactions associated with ADP, leading to a more intense and visually distinct product. Probiotic survivability was higher in ADP-fortified samples, with L. acidophilus and B. bifidum showing resilience in intestinal conditions. The FCM15D+L formulation exhibited potent antidiabetic effects, with IC50 values of 111.43 μg mL−1 for α-amylase and 77.21 μg mL−1 for α-glucosidase activities, though lower than control FCM (8.37 and 10.74 μg mL−1, respectively). Cytotoxicity against Caco-2 cells was most potent in non-ADP samples (IC50: 82.22 μg mL−1 for FCM), suggesting ADP and L. rhamnosus may reduce antiproliferative effects due to proteolytic activity. In conclusion, the study demonstrates that ADP-enriched FCM is a promising functional food with enhanced probiotic viability, antidiabetic potential, and desirable physical properties. This work highlights the potential of camel milk and date synergies in combating some NCDs in vitro, suggesting potential for functional food application. Full article
Show Figures

Figure 1

13 pages, 5959 KB  
Article
The Characterization of a Low-Calorie and Lactose-Free Brown Fermented Milk by the Hydrolysis of Different Enzymatic Lactose
by Han Tao, Shuo-Qian Li, Meng-Jia Fang, Wan-Hao Cai, Song Zhang and Hui-Li Wang
Foods 2024, 13(18), 2861; https://doi.org/10.3390/foods13182861 - 10 Sep 2024
Cited by 2 | Viewed by 2648
Abstract
The adoption of brown fermented milk in the normal diet and daily beverages is accompanied by significant sugar intake and a high public health burden. To reduce the sugar content in dairy products while maintaining optimal nutritional properties, a novel low-calorie, lactose-free brown [...] Read more.
The adoption of brown fermented milk in the normal diet and daily beverages is accompanied by significant sugar intake and a high public health burden. To reduce the sugar content in dairy products while maintaining optimal nutritional properties, a novel low-calorie, lactose-free brown fermented milk was developed through enzymatic hydrolysis and the Maillard reaction. The optimal product was achieved using low-temperature lactase, where the lactose and glucose content were reduced 33-fold and 2.4-fold to 0.06 g/100 g and 13.32 g/L, respectively, meeting the criteria for being lactose-free (<0.5 g/100 g). Meanwhile, hazardous compounds such as 5-hydroxymethylfurfural and 3-deoxyglucosone were reduced by more than 20%. After 28 days of storage, the water-holding capacity and suspension stability remained notably stable, and the protein composition was also more enriched compared to commercial milk. It is expected that this low-calorie dairy product may promote growth in the dairy market. Full article
(This article belongs to the Special Issue Microorganisms and Enzymes in Fermented Products)
Show Figures

Figure 1

25 pages, 2889 KB  
Article
Physicochemical, Rheological, and Nutritional Quality of Artisanal Fermented Milk Beverages with Cupuassu (Theobroma grandiflorum) Pulp and Flour
by Katherine Gutiérrez-Álzate, Iuri L. S. Rosario, Rafael L. C. de Jesus, Leonardo F. Maciel, Stefanie A. Santos, Carolina O. de Souza, Carla Paulo Vieira, Carlos P. Cavalheiro and Marion Pereira da Costa
Foods 2023, 12(11), 2217; https://doi.org/10.3390/foods12112217 - 31 May 2023
Cited by 13 | Viewed by 3112
Abstract
The use of fruits and their by-products in food has dramatically impacted the food industry due to the nutritional benefits and the technological and sensory effects of food matrices. Therefore, this research aimed to evaluate the effects of adding cupuassu (Theobroma grandiflorum [...] Read more.
The use of fruits and their by-products in food has dramatically impacted the food industry due to the nutritional benefits and the technological and sensory effects of food matrices. Therefore, this research aimed to evaluate the effects of adding cupuassu (Theobroma grandiflorum) pulp and flour on fermented milk beverages’ physicochemical, microbial, and sensory properties during refrigerated storage (0, 7, 14, 21, and 28 days). Twelve formulations were realized with different percentages of cupuassu pulp (0, 5, 7.5, and 10% w/v) and flour (0, 1.5, and 3% w/v). The treatments with 3% cupuassu flour presented the highest percentages of protein, fat, fiber, and carbohydrates, compared with the samples containing pulp. On the other hand, the addition of pulp increased water retention capacity and color parameters (L*, a*, b*, and C*) and decreased pH and syneresis on day 0 of storage. During storage, the samples with pulp showed increases in pH values, consistency index, and apparent viscosity. In comparison, cupuassu flour addition decreased syneresis values and increased L* and b* during storage, as did pulp. In addition, sample HPHF (10% pulp and 3% cupuassu flour), based on just-about-right, penalty, and check-all-that-apply analyses, improved some sensory attributes of the fermented milk beverage, such as brown color, acid taste, bitter taste, cupuassu flavor, and firm texture. It can be concluded that cupuassu pulp and flour addition improves the physicochemical and sensory quality of fermented milk beverages and can provide nutritional value to the product. Full article
Show Figures

Graphical abstract

18 pages, 3722 KB  
Article
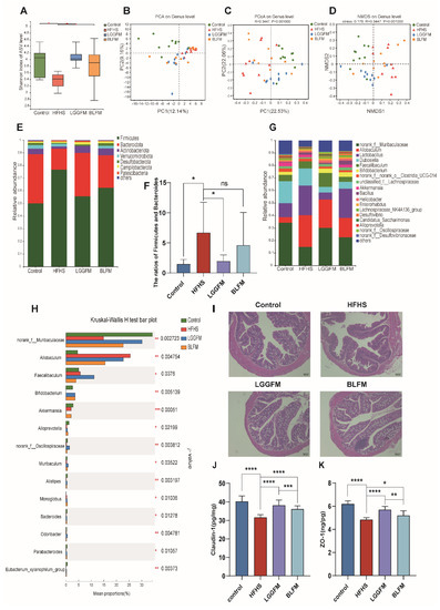
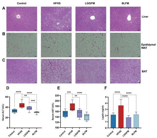
Bifidobacterium longum 070103 Fermented Milk Improve Glucose and Lipid Metabolism Disorders by Regulating Gut Microbiota in Mice
by Tong Jiang, Ying Li, Longyan Li, Tingting Liang, Mingzhu Du, Lingshuang Yang, Juan Yang, Runshi Yang, Hui Zhao, Moutong Chen, Yu Ding, Jumei Zhang, Juan Wang, Xinqiang Xie and Qingping Wu
Nutrients 2022, 14(19), 4050; https://doi.org/10.3390/nu14194050 - 29 Sep 2022
Cited by 22 | Viewed by 3816
Abstract
Background: Fermented milk is beneficial for metabolic disorders, while the underlying mechanisms of action remain unclear. This study explored the benefits and underlying mechanisms of Bifidobacterium longum 070103 fermented milk (BLFM) in thirteen-week high-fat and high-sugar (HFHS) fed mice using omics techniques. Methods [...] Read more.
Background: Fermented milk is beneficial for metabolic disorders, while the underlying mechanisms of action remain unclear. This study explored the benefits and underlying mechanisms of Bifidobacterium longum 070103 fermented milk (BLFM) in thirteen-week high-fat and high-sugar (HFHS) fed mice using omics techniques. Methods and results: BLFM with activated glucokinase (GK) was screened by a double-enzyme coupling method. After supplementing BLFM with 10 mL/kg BW per day, fasting blood glucose, total cholesterol (TC), low-density lipoprotein cholesterol (LDL-C), and leptin were significantly reduced compared with the HFHS group. Among them, the final body weight (BW), epididymal fat, perirenal fat, and brown fat in BLFM group had better change trends than Lacticaseibacillus rhamnosus GG fermented milk (LGGFM) group. The amplicon and metabolomic data analysis identified Bifibacterium as a key gut microbiota at regulating glycolipid metabolism. BLFM reverses HFHS-induced reduction in bifidobacteria abundance. Further studies showed that BLFM significantly reduces the content of 3-indoxyl sulofphate associated with intestinal barrier damage. In addition, mice treated with BLFM improved BW, glucose tolerance, insulin resistance, and hepatic steatosis. Conclusion: BLFM consumption attenuates obesity and related symptoms in HFHS-fed mice probably via the modulation of gut microbes and metabolites. Full article
(This article belongs to the Section Nutrition and Metabolism)
Show Figures

Graphical abstract

18 pages, 1077 KB  
Article
Determination of Fatty Acids Profile in Original Brown Cows Dairy Products and Relationship with Alpine Pasture Farming System
by Stella Agradi, Giulio Curone, Daniele Negroni, Daniele Vigo, Gabriele Brecchia, Valerio Bronzo, Sara Panseri, Luca Maria Chiesa, Tanja Peric, Doina Danes and Laura Menchetti
Animals 2020, 10(7), 1231; https://doi.org/10.3390/ani10071231 - 20 Jul 2020
Cited by 28 | Viewed by 4278
Abstract
This study aimed to evaluate the relationships between fatty acids and the pattern that most contributes to discriminate between two farming systems, in which the main difference was the practice, or not, of alpine summer-grazing. Milk and cheese were sampled every month in [...] Read more.
This study aimed to evaluate the relationships between fatty acids and the pattern that most contributes to discriminate between two farming systems, in which the main difference was the practice, or not, of alpine summer-grazing. Milk and cheese were sampled every month in two farms of Original Brown cows identical under geographical location and management during no grazing season point of view in the 2018 season. Fatty acids concentrations were determined by gas chromatography. The principal component analysis extracted three components (PCs). Mammary gland de novo synthetized fatty acids (C14:0, C14:1 n9, and C16:0) and saturated and monosaturated C18 fatty acids (C18:0, C18:1 n9c) were inversely associated in the PC1; PC2 included polyunsaturated C18 fatty acids (C18:2 n6c, C18:3 n3) and C15:0 while conjugated linoleic acid (CLA n9c, n11t) and fatty acids containing 20 or more carbon atoms (C21:0, C20:5 n3) were associated in the PC3. The processes of rumen fermentation and de novo synthesis in mammary gland that are, in turn, influenced by diet, could explain the relationships between fatty acids within each PC. The discriminant analyses showed that the PC2 included the fatty acids profile that best discriminated between the two farming systems, followed by PC3 and, lastly, PC1. This model, if validated, could be an important tool to the dairy industry. Full article
Show Figures

Figure 1

13 pages, 1245 KB  
Article
Utilization of Fermented Rice Milk as a Novel Coagulant for Development of Paneer (Soft Cheese)
by Rasool Khan Amini, Md Zohurul Islam, Yutaka Kitamura and Mito Kokawa
Foods 2019, 8(8), 339; https://doi.org/10.3390/foods8080339 - 12 Aug 2019
Cited by 19 | Viewed by 8173
Abstract
In this study, fermented rice milk was used as a novel coagulant for a type of soft cheese named as paneer. Rice milk was produced by a wet milling system in a process where brown rice was first soaked in water at a [...] Read more.
In this study, fermented rice milk was used as a novel coagulant for a type of soft cheese named as paneer. Rice milk was produced by a wet milling system in a process where brown rice was first soaked in water at a ratio of 1:2 (w/w), then milled by micro wet milling. Rice milk was pasteurized and gelatinized followed by the saccharification and lactic acid fermentation process. Paneer was produced using whole dairy milk mixed with 10%, 20%, and 30% of simultaneous saccharified and fermented (SSF) rice milk as a coagulant, and was analyzed for its physicochemical, microbial, and sensory properties. The results indicated that fermented rice milk has constructive effects on the physicochemical properties, texture, and shelf life of paneer, as there were no obvious defects observed for up to 12 days of storage at 4 °C. The sensory evaluation revealed that the acceptability score of the samples containing rice milk reduced slightly compared to the control samples. No significant differences (p ≤ 0.05) were observed among all the paneer samples incorporated with different percentages of rice milk, and the product was rated acceptable. Full article
Show Figures

Figure 1

9 pages, 347 KB  
Article
Ethanol Production from Cheese Whey and Expired Milk by the Brown Rot Fungus Neolentinus lepideus
by Kenji Okamoto, Saki Nakagawa, Ryuichi Kanawaku and Sayo Kawamura
Fermentation 2019, 5(2), 49; https://doi.org/10.3390/fermentation5020049 - 16 Jun 2019
Cited by 33 | Viewed by 11487
Abstract
The basidiomycete brown rot fungus Neolentinus lepideus is capable of assimilating and fermenting lactose to ethanol with a conversion yield comparable to those of lactose-fermenting yeasts. The ability of the fungus to ferment lactose is not influenced by the addition of glucose or [...] Read more.
The basidiomycete brown rot fungus Neolentinus lepideus is capable of assimilating and fermenting lactose to ethanol with a conversion yield comparable to those of lactose-fermenting yeasts. The ability of the fungus to ferment lactose is not influenced by the addition of glucose or calcium. Therefore, N. lepideus may be useful in ethanol production from materials composed mainly of lactose, such as cheese whey or expired cow’s milk. Whey is a by-product of cheese manufacturing, and approximately 50% of the total worldwide production of whey is normally disposed of without being utilized. We found that N. lepideus produced ethanol directly from cheese whey with a yield of 0.35 g of ethanol per gram of lactose consumed, and it also fermented expired milk containing lactose, protein, and fat with a similar yield. Our findings revealed that the naturally occurring basidiomycete fungus possesses a unique ability to produce ethanol from cheese whey and expired milk. Thus, N. lepideus may be useful in facilitating ethanol production from dairy wastes in a cost-effective and environmentally friendly manner. Full article
Show Figures

Graphical abstract

12 pages, 859 KB  
Article
Formation and Alterations of the Potentially Harmful Maillard Reaction Products during the Production and Storage of Brown Fermented Milk
by Zhonghui Han, Jianxin Gao, Xiaomin Wang, Wenxiang Wang, Jing Dong, Yan Zhang and Shuo Wang
Molecules 2019, 24(2), 272; https://doi.org/10.3390/molecules24020272 - 12 Jan 2019
Cited by 40 | Viewed by 5120
Abstract
To improve the quality and safety of brown fermented milk (BFM), the formation and alterations of potentially harmful Maillard reaction products (MRPs), including 3-deoxyglucosone (3-DG), methylglyoxal (MGO), 5-(hydroxymethyl)-2-furfural (HMF), acrylamide and flavour components were investigated during the browning, fermentation and commercial storage. MRPs [...] Read more.
To improve the quality and safety of brown fermented milk (BFM), the formation and alterations of potentially harmful Maillard reaction products (MRPs), including 3-deoxyglucosone (3-DG), methylglyoxal (MGO), 5-(hydroxymethyl)-2-furfural (HMF), acrylamide and flavour components were investigated during the browning, fermentation and commercial storage. MRPs were shown to be produced mainly during the browning stage. The levels of different substances varied during the fermentation and commercial storage stage. The proportion and type of carboxylic acids in the flavour components significantly increased during the fermentation stage. Browning index of milk during the browning stage was shown to be positively associated with the 3-DG (Pearson’s r = 0.9632), MGO (Pearson’s r = 0.9915), HMF (Pearson’s r = 0.9772), and acrylamide (Pearson’s r = 0.7910) levels and the total percentage of the flavour components from four different categories (Pearson’s r = 0.7407). Changes in physicochemical properties of BFM during production not only contribute to predict the formation of potentially unhealthy MRPs, but also Lactobacillus species used for the fermentation should be carefully selected to improve the quality of this product. Full article
(This article belongs to the Special Issue Recent Advances in Studies of Food and Beverages)
Show Figures

Graphical abstract

Back to TopTop