Sign in to use this feature.

Years

Between: -

Subjects

remove_circle_outline
remove_circle_outline
remove_circle_outline

Journals

Article Types

Countries / Regions

Search Results (1)

Search Parameters:
Keywords = auxiliary correction of the PI parameters

Order results
Result details
Results per page
Select all
Export citation of selected articles as:
19 pages, 6060 KB  
Article
Analysis and Design of a Double Fuzzy PI Controller of a Voltage Outer Loop in a Reversible Three-Phase PWM Converter
by Weixuan Zhang, Yu Fang, Rong Ye and Zhengqun Wang
Energies 2020, 13(15), 3778; https://doi.org/10.3390/en13153778 - 23 Jul 2020
Cited by 11 | Viewed by 2692
Abstract
Aiming at the application of a reversible three-phase pulse width modulation (PWM) converter with a wide range of AC side voltage and DC side voltage, a double fuzzy proportional integral (PI) controller for voltage outer loop was proposed. The structures of the proposed [...] Read more.
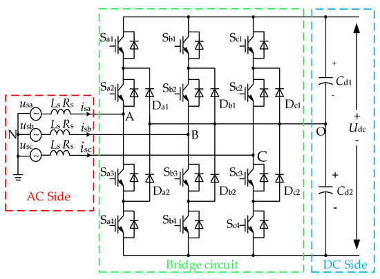
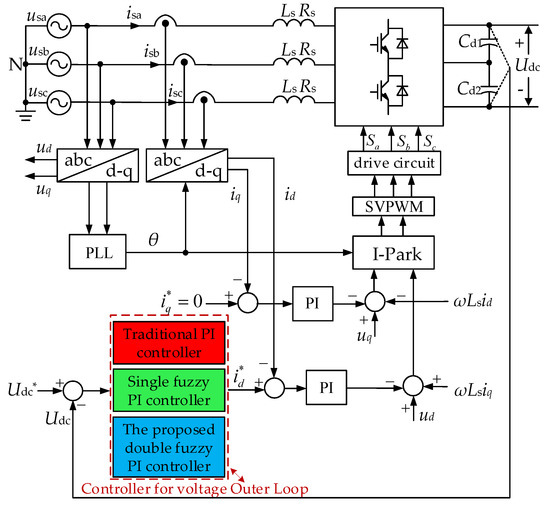
Aiming at the application of a reversible three-phase pulse width modulation (PWM) converter with a wide range of AC side voltage and DC side voltage, a double fuzzy proportional integral (PI) controller for voltage outer loop was proposed. The structures of the proposed controller were motivated by the problems that either the traditional PI controller or single fuzzy PI controller cannot achieve high performance in a wide range of AC and DC voltage conditions. The presented double fuzzy controller studied in this paper is a sub fuzzy controller in addition to the traditional fuzzy PI controller; in particular, the sub fuzzy controller can get the auxiliary correction of PI control parameters according to the AC side voltage and the DC side given voltage variation of PWM converter after the reasoning of the sub fuzzy controller, while the traditional fuzzy PI controller outputs the correction of PI control parameters according to the DC voltage error and its error change rate. In this paper, the traditional fuzzy PI controller can be called the main fuzzy controller, and the adaptive adjustment of PI control parameters of the voltage outer loop is the sum of the PI parameter correction output by the main fuzzy controller and the auxiliary PI parameter correction output by the sub fuzzy controller. Finally, the experimental results show that the reversible three-phase PWM converter can achieve excellent dynamic and static performance in a wide range of AC voltage and DC voltage applications by using the proposed double fuzzy PI controller. Full article
(This article belongs to the Section F: Electrical Engineering)
Show Figures

Figure 1

Back to TopTop