Sign in to use this feature.

Years

Between: -

Subjects

remove_circle_outline
remove_circle_outline
remove_circle_outline

Journals

Article Types

Countries / Regions

Search Results (2)

Search Parameters:
Keywords = apopotosis

Order results
Result details
Results per page
Select all
Export citation of selected articles as:
16 pages, 5323 KB  
Article
Combined Luteolin and Indole-3-Carbinol Synergistically Constrains ERα-Positive Breast Cancer by Dual Inhibiting Estrogen Receptor Alpha and Cyclin-Dependent Kinase 4/6 Pathway in Cultured Cells and Xenograft Mice
by Xiaoyong Wang, Lijuan Zhang, Qi Dai, Hongzong Si, Longyun Zhang, Sakina E. Eltom and Hongwei Si
Cancers 2021, 13(9), 2116; https://doi.org/10.3390/cancers13092116 - 27 Apr 2021
Cited by 18 | Viewed by 5314
Abstract
The high concentrations of individual phytochemicals in vitro studies cannot be physiologically achieved in humans. Our solution for this concentration gap between in vitro and human studies is to combine two or more phytochemicals. We screened 12 phytochemicals by pairwise combining two compounds [...] Read more.
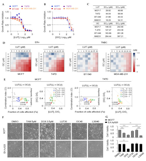
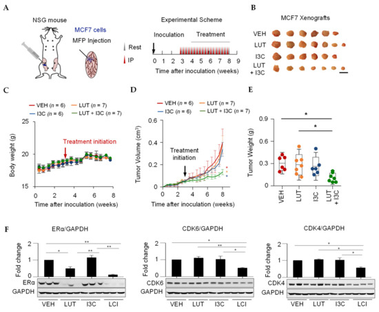
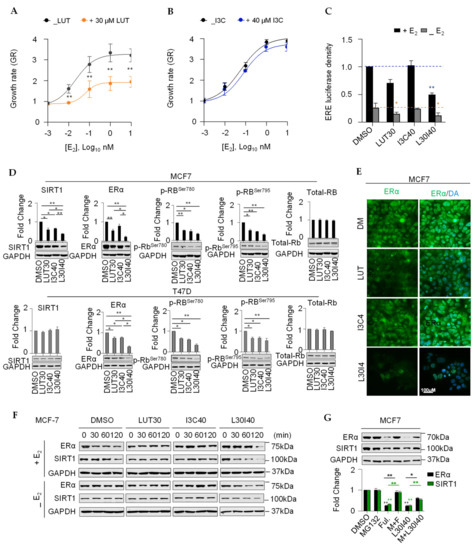
The high concentrations of individual phytochemicals in vitro studies cannot be physiologically achieved in humans. Our solution for this concentration gap between in vitro and human studies is to combine two or more phytochemicals. We screened 12 phytochemicals by pairwise combining two compounds at a low level to select combinations exerting the synergistic inhibitory effect of breast cancer cell proliferation. A novel combination of luteolin at 30 μM (LUT30) and indole-3-carbinol 40 μM (I3C40) identified that this combination (L30I40) synergistically constrains ERα+ breast cancer cell (MCF7 and T47D) proliferation only, but not triple-negative breast cancer cells. At the same time, the individual LUT30 and I3C40 do not have this anti-proliferative effect in ERα+ breast cancer cells. Moreover, this combination L30I40 does not have toxicity on endothelial cells compared to the current commercial drugs. Similarly, the combination of LUT and I3C (LUT10 mg + I3C10 mg/kg/day) (IP injection) synergistically suppresses tumor growth in MCF7 cells-derived xenograft mice, but the individual LUT (10 mg/kg/day) and I3C (20 mg/kg/day) do not show an inhibitory effect. This combination synergistically downregulates two major therapeutic targets ERα and cyclin dependent kinase (CDK) 4/6/retinoblastoma (Rb) pathway, both in cultured cells and xenograft tumors. These results provide a solid foundation that a combination of LUT and I3C may be a practical approach to treat ERα+ breast cancer cells after clinical trials. Full article
Show Figures

Figure 1

11 pages, 2189 KB  
Article
Female Reproductive Performance in the Mouse: Effect of Oral Melatonin
by Xiaoxue Zhao, Dian Wang, Zhenzheng Wu, Bo Pan, Haoxuan Yang, Changjun Zeng, Ming Zhang, Guoshi Liu, Hongbing Han and Guangbin Zhou
Molecules 2018, 23(8), 1845; https://doi.org/10.3390/molecules23081845 - 25 Jul 2018
Cited by 18 | Viewed by 5370
Abstract
Although melatonin has some of the broadest ranges of actions on the physiology of vertebrates, especially on their reproductive processes, the mechanism by which melatonin regulates animal reproduction is still incompletely understood. This study was designed to determine the effect of oral melatonin [...] Read more.
Although melatonin has some of the broadest ranges of actions on the physiology of vertebrates, especially on their reproductive processes, the mechanism by which melatonin regulates animal reproduction is still incompletely understood. This study was designed to determine the effect of oral melatonin on the reproductive performance of female mice. Female ICR mice (7 weeks old) were given melatonin-containing water (3, 30 and 300 μg/mL; melatonin) or water only (control) until 10 weeks of age. Then, some of the mice were successfully mated (confirmed by vaginal plugs), and the number of live births and their weights were recorded. Some mice were used for a histological analysis of the number of follicles in the ovaries. Others were used for oocyte collection after superovulation, and in vitro fertilization (IVF) was performed. The mRNA expression of the apopotosis-related genes (BAX, BCL2) in the IVF embryos were analyzed. After melatonin administration, the mice showed similar serum melatonin levels to that of the control. The number of antral follicles per mm2 unit area in the 30 μg/mL melatonin-treated group (14.60) was significantly higher than that of the control (7.78), which was lower than that of the 3 μg/mL melatonin-treated group (12.29). The litter size was significantly higher in the 3 μg/mL melatonin-treated group (15.5) than in the control (14.3). After IVF, the hatched blastocyst formation rate in the 30 μg/mL melatonin-treated group (85.70%) was significantly higher than that of the control (72.10%), and it was the same for the BCL2/BAX expression ratio. Although oral melatonin did not appear to have an effect on the serum melatonin rhythm in the mouse, melatonin did increase litter size at the 3 μg/mL dose level, and improved the developmental competency of IVF embryos at the 30 μg/mL level. Full article
Show Figures

Figure 1

Back to TopTop