Sign in to use this feature.

Years

Between: -

Subjects

remove_circle_outline
remove_circle_outline

Journals

Article Types

Countries / Regions

Search Results (4)

Search Parameters:
Keywords = RICTOR amplification

Order results
Result details
Results per page
Select all
Export citation of selected articles as:
20 pages, 4632 KB  
Article
Endosomal H2O2 Molecules Act as Signaling Mediators in Akt/PKB Activation
by Sujin Park, Chaewon Kim, Sukyeong Heo and Dongmin Kang
Antioxidants 2025, 14(5), 594; https://doi.org/10.3390/antiox14050594 - 16 May 2025
Viewed by 1191
Abstract
Receptor-mediated endocytosis (RME) is a commonly recognized receptor internalization process of receptor degradation or recycling. However, recent studies have supported that RME is closely related to signal propagation and amplification from the plasma membrane to the cytosol. Few studies have elucidated the role [...] Read more.
Receptor-mediated endocytosis (RME) is a commonly recognized receptor internalization process of receptor degradation or recycling. However, recent studies have supported that RME is closely related to signal propagation and amplification from the plasma membrane to the cytosol. Few studies have elucidated the role of H2O2, a mild oxidant among reactive oxygen species (ROS) in RME and second messenger of signal propagation. In the present study, we investigated the regulatory function of H2O2 in early endosomes during signaling throughout receptor-mediated endocytosis. In mammalian cells with a physiological amount of H2O2 generated during epidermal growth factor (EGF) activation, fluorescence imaging showed that the levels of two activating phosphorylations on Ser473 and Thr308 of Akt were transiently increased in the plasma membrane, but the predominant p-Akt on Ser473 appeared in early endosomes. To examine the role of endosomal H2O2 molecules as signaling mediators of Akt activation in endosomes, we modulated endosomal H2O2 through the ectopic expression of an endosomal-targeting catalase (Cat-Endo). The forced removal of endosomal H2O2 inhibited the Akt phosphorylation on Ser473 but not on Thr308. The levels of mSIN and rictor, two components of mTORC2 that work as a kinase in Akt phosphorylation on Ser473, were also selectively diminished in the early endosomes of Cat-Endo-expressing cells. We also observed a decrease in the endosomal level of the adaptor protein containing the PH domain, the PTB domain, and the Leucine zipper motif 1 (APPL1) protein, which is an effector of Rab5 and key player in the assembly of signaling complexes regulating the Akt pathway in Cat-Endo-expressing cells compared with those in normal cells. Therefore, the H2O2-dependent recruitment of the APPL1 adaptor protein into endosomes was required for full Akt activation. We proposed that endosomal H2O2 is a promoter of Akt signaling. Full article
(This article belongs to the Special Issue Metabolic Dysfunction and Oxidative Stress)
Show Figures

Figure 1

16 pages, 2244 KB  
Review
Rictor—A Mediator of Progression and Metastasis in Lung Cancer
by Fatime Szalai, Dániel Sztankovics, Ildikó Krencz, Dorottya Moldvai, Judit Pápay, Anna Sebestyén and Andras Khoor
Cancers 2024, 16(3), 543; https://doi.org/10.3390/cancers16030543 - 26 Jan 2024
Cited by 6 | Viewed by 3657
Abstract
Lung carcinoma is one of the most common cancer types for both men and women. Despite recent breakthroughs in targeted therapy and immunotherapy, it is characterized by a high metastatic rate, which can significantly affect quality of life and prognosis. Rictor (encoded by [...] Read more.
Lung carcinoma is one of the most common cancer types for both men and women. Despite recent breakthroughs in targeted therapy and immunotherapy, it is characterized by a high metastatic rate, which can significantly affect quality of life and prognosis. Rictor (encoded by the RICTOR gene) is known as a scaffold protein for the multiprotein complex mTORC2. Among its diverse roles in regulating essential cellular functions, mTORC2 also facilitates epithelial–mesenchymal transition and metastasis formation. Amplification of the RICTOR gene and subsequent overexpression of the Rictor protein can result in the activation of mTORC2, which promotes cell survival and migration. Based on recent studies, RICTOR amplification or Rictor overexpression can serve as a marker for mTORC2 activation, which in turn provides a promising druggable target. Although selective inhibitors of Rictor and the Rictor-mTOR association are only in a preclinical phase, they seem to be potent novel approaches to reduce tumor cell migration and metastasis formation. Here, we summarize recent advances that support an important role for Rictor and mTORC2 as potential therapeutic targets in the treatment of lung cancer. This is a traditional (narrative) review based on Pubmed and Google Scholar searches for the following keywords: Rictor, RICTOR amplification, mTORC2, Rictor complexes, lung cancer, metastasis, progression, mTOR inhibitors. Full article
(This article belongs to the Special Issue Prognostic Biomarkers of Lung Cancer)
Show Figures

Figure 1

15 pages, 2762 KB  
Article
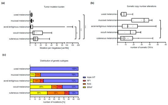
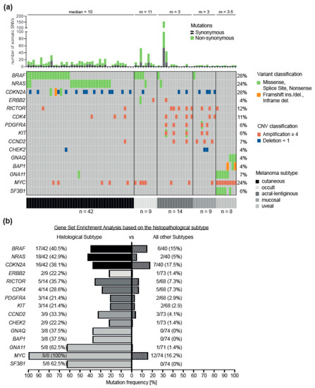
Distinct Mutation Patterns Reveal Melanoma Subtypes and Influence Immunotherapy Response in Advanced Melanoma Patients
by Franz J. Hilke, Tobias Sinnberg, Axel Gschwind, Heike Niessner, German Demidov, Teresa Amaral, Stephan Ossowski, Irina Bonzheim, Martin Röcken, Olaf Riess, Claus Garbe, Christopher Schroeder and Andrea Forschner
Cancers 2020, 12(9), 2359; https://doi.org/10.3390/cancers12092359 - 20 Aug 2020
Cited by 44 | Viewed by 5547
Abstract
The detection of somatic driver mutations by next-generation sequencing (NGS) is becoming increasingly important in the care of advanced melanoma patients. In our study, we evaluated the NGS results of 82 melanoma patients from clinical routine in 2017. Besides determining the tumor mutational [...] Read more.
The detection of somatic driver mutations by next-generation sequencing (NGS) is becoming increasingly important in the care of advanced melanoma patients. In our study, we evaluated the NGS results of 82 melanoma patients from clinical routine in 2017. Besides determining the tumor mutational burden (TMB) and annotation of all genetic driver alterations, we investigated their potential as a predictor for resistance to immune checkpoint inhibitors (ICI) and as a distinguishing feature between melanoma subtypes. Melanomas of unknown primary had a similar mutation pattern and TMB to cutaneous melanoma, which hints at its cutaneous origin. Besides the typical hotspot mutation in BRAF and NRAS, we frequently observed CDKN2A deletions. Acral and mucosal melanomas were dominated by CNV alterations affecting PDGFRA, KIT, CDK4, RICTOR, CCND2 and CHEK2. Uveal melanoma often had somatic SNVs in GNA11/Q and amplification of MYC in all cases. A significantly higher incidence of BRAF V600 mutations and EGFR amplifications, PTEN and TP53 deletions was found in patients with disease progression while on ICI. Thus, NGS might help to characterize melanoma subtypes more precisely and to identify possible resistance mechanisms to ICI therapy. Nevertheless, NGS based studies, including larger cohorts, are needed to support potential genetic ICI resistance mechanisms. Full article
Show Figures

Figure 1

17 pages, 7198 KB  
Article
Characterization of mTOR Activity and Metabolic Profile in Pediatric Rhabdomyosarcoma
by Luca Felkai, Ildikó Krencz, Dorottya Judit Kiss, Noémi Nagy, Gábor Petővári, Titanilla Dankó, Tamás Micsík, András Khoor, Tamás Tornóczky, Zoltán Sápi, Anna Sebestyén and Monika Csóka
Cancers 2020, 12(7), 1947; https://doi.org/10.3390/cancers12071947 - 17 Jul 2020
Cited by 12 | Viewed by 3507
Abstract
mTOR activation has been observed in rhabdomyosarcoma (RMS); however, mTOR complex (mTORC) 1 inhibition has had limited success thus far. mTOR activation alters the metabolic pathways, which is linked to survival and metastasis. These pathways have not been thoroughly analyzed in RMSs. We [...] Read more.
mTOR activation has been observed in rhabdomyosarcoma (RMS); however, mTOR complex (mTORC) 1 inhibition has had limited success thus far. mTOR activation alters the metabolic pathways, which is linked to survival and metastasis. These pathways have not been thoroughly analyzed in RMSs. We performed immunohistochemistry on 65 samples to analyze the expression of mTOR complexes (pmTOR, pS6, Rictor), and several metabolic enzymes (phosphofructokinase, lactate dehydrogenase-A, β-F1-ATPase, glucose-6-phosphate dehydrogenase, glutaminase). RICTOR amplification, as a potential mechanism of Rictor overexpression, was analyzed by FISH and digital droplet PCR. In total, 64% of the studied primary samples showed mTOR activity with an mTORC2 dominance (82%). Chemotherapy did not cause any relevant change in mTOR activity. Elevated mTOR activity was associated with a worse prognosis in relapsed cases. RICTOR amplification was not confirmed in any of the cases. Our findings suggest the importance of the Warburg effect and the pentose-phosphate pathway beside a glutamine demand in RMS cells. The expression pattern of the studied mTOR markers can explain the inefficacy of mTORC1 inhibitor therapy. Therefore, we suggest performing a detailed investigation of the mTOR profile before administering mTORC1 inhibitor therapy. Furthermore, our findings highlight that targeting the metabolic plasticity could be an alternative therapeutic approach. Full article
(This article belongs to the Special Issue Rare Childhood Malignancy)
Show Figures

Figure 1

Back to TopTop