Sign in to use this feature.

Years

Between: -

Subjects

remove_circle_outline
remove_circle_outline

Journals

Article Types

Countries / Regions

Search Results (1)

Search Parameters:
Keywords = Paris saponins I, II, VI, and VII

Order results
Result details
Results per page
Select all
Export citation of selected articles as:
18 pages, 15856 KB  
Article
Hepatocellular Toxicity of Paris Saponins I, II, VI and VII on Two Kinds of Hepatocytes-HL-7702 and HepaRG Cells, and the Underlying Mechanisms
by Wenping Wang, Yi Liu, Mingyi Sun, Na Sai, Longtai You, Xiaoxv Dong, Xingbin Yin and Jian Ni
Cells 2019, 8(7), 690; https://doi.org/10.3390/cells8070690 - 9 Jul 2019
Cited by 27 | Viewed by 4591
Abstract
Rhizoma paridis is a popularly-used Chinese medicine in clinics, based on the pharmacodynamic properties of its saponin components. The four main saponins in Rhizoma paridis are designated saponins I, II, VI, and VII. At present, much attention is focused on the anticancer effect [...] Read more.
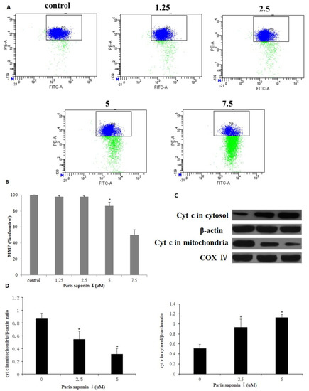
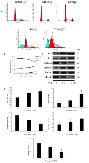
Rhizoma paridis is a popularly-used Chinese medicine in clinics, based on the pharmacodynamic properties of its saponin components. The four main saponins in Rhizoma paridis are designated saponins I, II, VI, and VII. At present, much attention is focused on the anticancer effect of Rhizoma paridis which is manifested in its cytotoxicity to various cancer cells. The purpose of this study was to investigate the hepatocellular toxicities of the four saponins in Rhizoma paridis and the relative intensities of their cytotoxic effects. It was found that the four saponins were cytotoxic to two types of hepatocytes-HL-7702 and HepaRG cells. The cytotoxicities of the four saponins to the two cell models were compared. One of the most cytotoxic saponins was Rhizoma paridis saponin I (PSI). This was used to determine the mechanism of hepatocellular toxicity. Results from MTT assays demonstrated that the four saponins induced apoptosis of the two hepatocyte models in a dose-dependent and time-dependent manner. In addition, fluorescent 4′,6-diamidino-2-phenylindole (DAPI) staining was used to observe the morphological changes of HepaRG cells after saponin administration. Further, as the concentration increased, PSI-induced lactate dehydrogenase (LDH) release from HepaRG cells increased gradually. In addition, PSI enhanced the levels of reactive oxygen species (ROS) and blocked the S and G2 phases of the cell cycle in HepaRG cells. A western blot indicated that PSI upregulated the protein expression levels of p53, p21, and Fas. Furthermore, the PSI-induced changes in the p53 protein increased the Bax/bcl-2 ratio, resulting in enhancement of the release of mitochondrial cytochrome c, activation of caspases-3, -8, and -9, poly-ADP ribose polymerase (PARP), and ultimately apoptosis. Increased Fas protein activated caspase-8, which led to the activation of caspase-3 and its downstream PARP protein, resulting in cell apoptosis. These results indicate that PSI induced apoptosis in HepaRG cells through activation of ROS and death receptor pathways. The results obtained in this study suggest that the hepatocellular toxicity of saponins in Rhizoma paridis should be considered during the clinical application of this drug. In addition, they provide a reference for future anti-cancer studies on Rhizoma paridis. Full article
Show Figures

Graphical abstract

Back to TopTop