Sign in to use this feature.

Years

Between: -

Subjects

remove_circle_outline
remove_circle_outline

Journals

Article Types

Countries / Regions

Search Results (1)

Search Parameters:
Keywords = OBP-tagged strategy

Order results
Result details
Results per page
Select all
Export citation of selected articles as:
13 pages, 2504 KB  
Article
OGT Binding Peptide-Tagged Strategy Increases Protein O-GlcNAcylation Level in E. coli
by Yang Li, Zelan Yang, Jia Chen, Yihao Chen, Chengji Jiang, Tao Zhong, Yanting Su, Yi Liang and Hui Sun
Molecules 2023, 28(5), 2129; https://doi.org/10.3390/molecules28052129 - 24 Feb 2023
Cited by 3 | Viewed by 3696
Abstract
O-GlcNAcylation is a single glycosylation of GlcNAc mediated by OGT, which regulates the function of substrate proteins and is closely related to many diseases. However, a large number of O-GlcNAc-modified target proteins are costly, inefficient, and complicated to prepare. In this study, an [...] Read more.
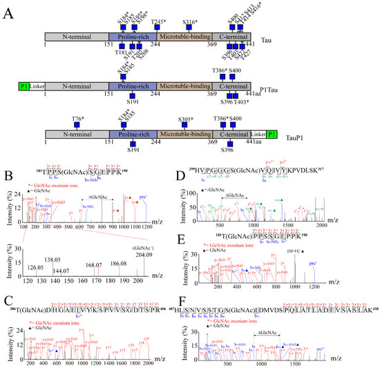
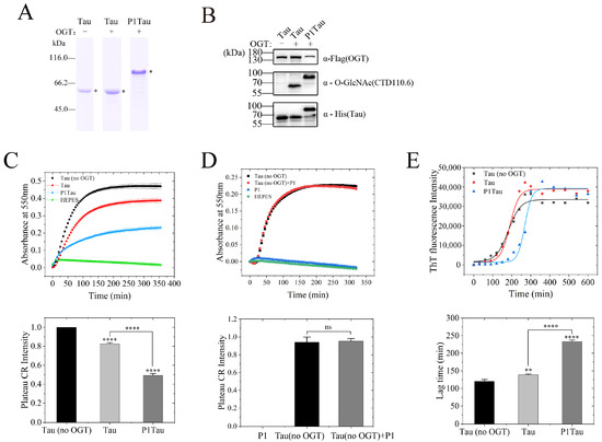
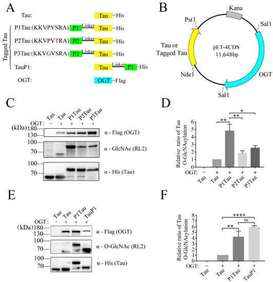
O-GlcNAcylation is a single glycosylation of GlcNAc mediated by OGT, which regulates the function of substrate proteins and is closely related to many diseases. However, a large number of O-GlcNAc-modified target proteins are costly, inefficient, and complicated to prepare. In this study, an OGT binding peptide (OBP)-tagged strategy for improving the proportion of O-GlcNAc modification was established successfully in E. coli. OBP (P1, P2, or P3) was fused with target protein Tau as tagged Tau. Tau or tagged Tau was co-constructed with OGT into a vector expressed in E. coli. Compared with Tau, the O-GlcNAc level of P1Tau and TauP1 increased 4~6-fold. Moreover, the P1Tau and TauP1 increased the O-GlcNAc-modified homogeneity. The high O-GlcNAcylation on P1Tau resulted in a significantly slower aggregation rate than Tau in vitro. This strategy was also used successfully to increase the O-GlcNAc level of c-Myc and H2B. These results indicated that the OBP-tagged strategy was a successful approach to improve the O-GlcNAcylation of a target protein for further functional research. Full article
Show Figures

Graphical abstract

Back to TopTop