Due to scheduled maintenance work on our servers, there may be short service disruptions on this website between 11:00 and 12:00 CEST on March 28th.
Sign in to use this feature.

Years

Between: -

Subjects

remove_circle_outline
remove_circle_outline
remove_circle_outline
remove_circle_outline

Journals

Article Types

Countries / Regions

Search Results (2)

Search Parameters:
Keywords = MTO-MOGD

Order results
Result details
Results per page
Select all
Export citation of selected articles as:
30 pages, 4507 KB  
Article
Process Analysis and Design Considerations of a Low Carbon Methanol Synthesis Plant from Lignite/Waste Gasification
by Georgios Zisopoulos, Nikolaos Detsios, Konstantinos Atsonios, Nikos Nikolopoulos and Panagiotis Grammelis
Fuels 2022, 3(2), 245-274; https://doi.org/10.3390/fuels3020016 - 1 May 2022
Cited by 7 | Viewed by 9269
Abstract
This study presents design considerations and an evaluation of a full-scale process chain for methanol and advanced drop-in fuel production derived from lignite/solid recovered fuel (SRF) feedstock. The plant concept consists of a high-temperature Winkler (HTW) gasifier coupled with an air separation unit [...] Read more.
This study presents design considerations and an evaluation of a full-scale process chain for methanol and advanced drop-in fuel production derived from lignite/solid recovered fuel (SRF) feedstock. The plant concept consists of a high-temperature Winkler (HTW) gasifier coupled with an air separation unit (ASU), which provides a high-purity (99.55%) gasification oxidant agent. The concept includes the commercially proven acid gas removal (AGR) system based on cold methanol (e.g., Rectisol® process) for the removal of BTX and naphthalene components. With the involvement of Rectisol®, an almost pure CO2 off-gas stream is generated that can be further stored or utilized (CCS/CCU), and a smaller CO2 stream containing H2S is recovered and subsequently driven to the sulfur recovery unit (e.g., Claus process). One of the potential uses of methanol is considered, and a methanol upgrading unit is implemented. The overall integrated process model was developed in the commercial software Aspen PlusTM. Simulations for different feedstock ratios were investigated, ensuring the concept’s adaptability in each case without major changes. A number of parametric studies were performed concerning (a) the oxygen purity and (b) the reformer type, and a comparison against alternative methanol production routes was conducted. Simulations show that the proposed system is able to retain the cold gas efficiency (CGE) in the range of 79–81.1% and the energetic fuel efficiency (EFE) at around 51%. An efficient conversion of approximately 99.5% of the carbon that enters the gasifiers is accomplished, with around 45% of carbon being captured in the form of pure CO2. Finally, the metrics of EFE and total C for the conversion of methanol to liquid fuels were 40.7% and 32%, respectively, revealing that the proposed pathway is an effective alternative for methanol valorization. Full article
Show Figures

Figure 1

23 pages, 2011 KB  
Article
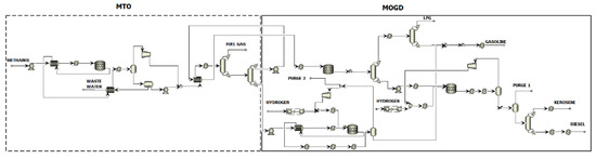
Modelling and Cost Estimation for Conversion of Green Methanol to Renewable Liquid Transport Fuels via Olefin Oligomerisation
by Jenna Ruokonen, Harri Nieminen, Ahmed Rufai Dahiru, Arto Laari, Tuomas Koiranen, Petteri Laaksonen, Ari Vuokila and Mika Huuhtanen
Processes 2021, 9(6), 1046; https://doi.org/10.3390/pr9061046 - 15 Jun 2021
Cited by 33 | Viewed by 18284
Abstract
The ambitious CO2 emission reduction targets for the transport sector set in the Paris Climate Agreement require low-carbon energy solutions that can be commissioned rapidly. The production of gasoline, kerosene, and diesel from renewable methanol using methanol-to-olefins (MTO) and Mobil’s Olefins to [...] Read more.
The ambitious CO2 emission reduction targets for the transport sector set in the Paris Climate Agreement require low-carbon energy solutions that can be commissioned rapidly. The production of gasoline, kerosene, and diesel from renewable methanol using methanol-to-olefins (MTO) and Mobil’s Olefins to Gasoline and Distillate (MOGD) syntheses was investigated in this study via process simulation and economic analysis. The current work presents a process simulation model comprising liquid fuel production and heat integration. According to the economic analysis, the total cost of production was found to be 3409 €/tfuels (273 €/MWhLHV), corresponding to a renewable methanol price of 963 €/t (174 €/MWhLHV). The calculated fuel price is considerably higher than the current cost of fossil fuels and biofuel blending components. The price of renewable methanol, which is largely dictated by the cost of electrolytic hydrogen and renewable electricity, was found to be the most significant factor affecting the profitability of the MTO-MOGD plant. To reduce the price of renewable fuels and make them economically viable, it is recommended that the EU’s sustainable transport policies are enacted to allow flexible and practical solutions to reduce transport-related emissions within the member states. Full article
(This article belongs to the Section Process Control and Monitoring)
Show Figures

Figure 1

Back to TopTop