Sign in to use this feature.

Years

Between: -

Subjects

remove_circle_outline
remove_circle_outline
remove_circle_outline
remove_circle_outline
remove_circle_outline
remove_circle_outline
remove_circle_outline
remove_circle_outline
remove_circle_outline

Journals

Article Types

Countries / Regions

Search Results (122)

Search Parameters:
Keywords = MODBUS

Order results
Result details
Results per page
Select all
Export citation of selected articles as:
29 pages, 5316 KB  
Article
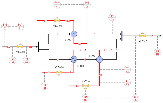
Supervisory Monitoring and Control Using Chemical Process Simulators and SCADA Systems
by Rebecca Bastos Boschoski and Lizandro de Sousa Santos
Methane 2026, 5(1), 8; https://doi.org/10.3390/methane5010008 - 5 Feb 2026
Viewed by 279
Abstract
A digital twin (DT) is an automation strategy that integrates a physical plant with an adaptive, real-time simulation environment, with bidirectional communication between them. In process engineering, DTs promise real-time monitoring, prediction of future conditions, predictive maintenance, process optimization, and control. Dashboards for [...] Read more.
A digital twin (DT) is an automation strategy that integrates a physical plant with an adaptive, real-time simulation environment, with bidirectional communication between them. In process engineering, DTs promise real-time monitoring, prediction of future conditions, predictive maintenance, process optimization, and control. Dashboards for process monitoring are becoming increasingly relevant for tracking key metrics and supervising industrial units in real time. Supervisory Control and Data Acquisition (SCADA) systems are widely used for process automation, with ScadaBR, an open-source, freely licensed platform. This work presents the development of a computational tool that integrates the Aspen HYSYS/Python with the ScadaBR system for real-time monitoring and supervision of dynamic models. The virtual plant, which replicates the system’s physical behavior, was connected to the SCADA platform via the Modbus protocol, enabling bidirectional data exchange between the simulated model and the supervisory interface. The system supports operational analysis and control strategy validation. Two case studies were analyzed: (i) a simplified catalytic hydrocracking process, implemented in the Python environment, and (ii) a heat exchanger networks process, simulated using the HYSYS simulator. In the second case, the process was dynamically simulated, with real-time monitoring of a simple dynamic indicator that correlates the feed methane concentration with heat transfer fluids. The results demonstrate the feasibility and applicability of the proposed approach for educational purposes, operator training, and process engineering validation, fostering a more realistic and interactive simulation environment. Furthermore, the results show that the tool is promising for dynamic monitoring of environmental and energy indices, demonstrating that methane consumption relative to process feed can be evaluated and controlled over time. Full article
Show Figures

Figure 1

21 pages, 4405 KB  
Article
Performance Benchmarking of 5G SA and NSA Networks for Wireless Data Transfer
by Miha Pipan, Marko Šimic and Niko Herakovič
J. Sens. Actuator Netw. 2026, 15(1), 18; https://doi.org/10.3390/jsan15010018 - 2 Feb 2026
Viewed by 411
Abstract
This paper presents test results of the performance comparison of 5G standalone (SA) and non-standalone (NSA) networks in the context of gathering data of remote sensors and machines. The study evaluates key network characteristics such as latency, throughput, jitter and packet loss (for [...] Read more.
This paper presents test results of the performance comparison of 5G standalone (SA) and non-standalone (NSA) networks in the context of gathering data of remote sensors and machines. The study evaluates key network characteristics such as latency, throughput, jitter and packet loss (for UDP protocol only) using standardized tests to gain insights into the impact of these factors on real-time and data-intensive communication. In addition, a range of communication protocols including OPC UA, Modbus, MQTT, AMQP, CoAP, EtherCAT and gRPC were tested to assess their efficiency, scalability and suitability with different send data sizes. By conducting experiments in a controlled hardware environment, we have analyzed the impact of the 5G architecture on protocol behavior and measured the transmission performance at different data sizes and connection configurations. Particular attention is paid to protocol overhead, data transfer rates and responsiveness, which are crucial for industrial automation and IoT deployments. The results show that SA networks consistently offer lower latency and more stable performance, where robust and low-latency data transfer is essential. In contrast, lightweight IoT protocols such as MQTT and CoAP demonstrate reliable operation in both SA and NSA environments due to their low overhead and adaptability. These insights are equally important for time-critical industrial protocols such as EtherCAT and OPC UA, where stability and responsiveness are crucial for automation and control. The study highlights current limitations of 5G networks in supporting both remote sensing and industrial use cases, while providing guidance for selecting the most suitable communication protocols depending on network infrastructure and application requirements. Moreover, the results indicate directions for configuring and optimizing future 5G networks to better meet the demands of remote sensing systems and Industry 4.0 environments. Full article
(This article belongs to the Section Communications and Networking)
Show Figures

Figure 1

21 pages, 2917 KB  
Article
Application of Reactive Power Management from PV Plants into Distribution Networks: An Experimental Study and Advanced Optimization Algorithms
by Sabri Murat Kisakürek, Ahmet Serdar Yilmaz and Furkan Dinçer
Processes 2026, 14(3), 470; https://doi.org/10.3390/pr14030470 - 29 Jan 2026
Viewed by 211
Abstract
This study aims to optimize the voltage profile of the grid by obtaining an optimum level of reactive power support from photovoltaic (PV) plants, thereby enhancing the efficiency of PV systems in power distribution networks and ensuring grid stability. Initially, voltage profiles in [...] Read more.
This study aims to optimize the voltage profile of the grid by obtaining an optimum level of reactive power support from photovoltaic (PV) plants, thereby enhancing the efficiency of PV systems in power distribution networks and ensuring grid stability. Initially, voltage profiles in the sector, together with the structure and operating principles of PV plants, were considered in detail. Subsequently, the limits of reactive power support that can be provided by PV plants were determined. Then, the optimum levels of reactive power from the plants were determined using particle swarm optimization, genetic algorithm, Jaya algorithm, and firefly algorithm separately. The algorithms were tested through simulations conducted on a power distribution system operator in Türkiye. Additionally, a Modbus-based communication application was developed and tested, as a feasibility demonstration, to verify PV inverter accessibility and the capability of remotely writing reactive power reference setpoints. The quantitative optimization results reported in this manuscript are obtained from DIgSILENT PowerFactory simulations using the actual feeder model and time-series profiles. The results have revealed that PV plants can be effectively utilized as reactive power compensators to contribute to the operation of the grid under more ideal voltage profile conditions. In Türkiye, there is no regulatory or market mechanism to support reactive power provision from PV plants. Therefore, this study is novel in the Turkish market. The experimental results confirm that power generation from renewable energy can provide reactive support effectively when needed, which reveals that this approach is both technically feasible and practically relevant. Full article
Show Figures

Figure 1

18 pages, 1316 KB  
Article
Virtual Testbed for Cyber-Physical System Security Research and Education: Design, Evaluation, and Impact
by Minal Akeel, Salaheddin Hosseinzadeh, Muhammad Zeeshan, Hamid Homatash, Nsikak Owoh and Moses Ashawa
Electronics 2026, 15(3), 582; https://doi.org/10.3390/electronics15030582 - 29 Jan 2026
Viewed by 253
Abstract
This article presents the design and implementation of a Virtual Cyber-Physical Testbed (VCPT) for transportation systems, featuring an automated level-crossing process. The proposed design improves network fidelity while keeping the platform lightweight. Key components include the Programmable Logic Controller (PLC), sensors, actuators, the [...] Read more.
This article presents the design and implementation of a Virtual Cyber-Physical Testbed (VCPT) for transportation systems, featuring an automated level-crossing process. The proposed design improves network fidelity while keeping the platform lightweight. Key components include the Programmable Logic Controller (PLC), sensors, actuators, the Supervisory Control and Data Acquisition (SCADA) system, and OPNsense. Guided by NIST SP 800-115, penetration testing revealed several vulnerabilities and weaknesses that can be exploited and mitigated. Six attack scenarios—enumeration, brute force, remote code execution, ARP poisoning, DoS, and command injection—were executed, demonstrating realistic impacts on process safety and availability. Mitigation strategies using custom firewall and Intrusion Detection and Prevention System (IDPS) rules contributed to improving the security posture of VCPT. Educational evaluation with 41 cybersecurity students showed a 24% increase in average scores and a significant rise in top performers, further supported by positive feedback on engagement and realism. These results validate the VCPT as an effective platform for cybersecurity research, training, and experiential learning. Full article
(This article belongs to the Special Issue Trends in Information Systems and Security)
Show Figures

Figure 1

28 pages, 5825 KB  
Article
Deep Learning Computer Vision-Based Automated Localization and Positioning of the ATHENA Parallel Surgical Robot
by Florin Covaciu, Bogdan Gherman, Nadim Al Hajjar, Ionut Zima, Calin Popa, Alexandru Pusca, Andra Ciocan, Calin Vaida, Anca-Elena Iordan, Paul Tucan, Damien Chablat and Doina Pisla
Electronics 2026, 15(2), 474; https://doi.org/10.3390/electronics15020474 - 22 Jan 2026
Viewed by 199
Abstract
Manual alignment between the trocar, surgical instrument, and robot during minimally invasive surgery (MIS) can be time-consuming and error-prone, and many existing systems do not provide autonomous localization and pose estimation. This paper presents an artificial intelligence (AI)-assisted, vision-guided framework for automated localization [...] Read more.
Manual alignment between the trocar, surgical instrument, and robot during minimally invasive surgery (MIS) can be time-consuming and error-prone, and many existing systems do not provide autonomous localization and pose estimation. This paper presents an artificial intelligence (AI)-assisted, vision-guided framework for automated localization and positioning of the ATHENA parallel surgical robot. The proposed approach combines an Intel RealSense RGB–depth (RGB-D) camera with a You Only Look Once version 11 (YOLO11) object detection model to estimate the 3D spatial coordinates of key surgical components in real time. The estimated coordinates are streamed over Transmission Control Protocol/Internet Protocol (TCP/IP) to a programmable logic controller (PLC) using Modbus/TCP, enabling closed-loop robot positioning for automated docking. Experimental validation in a controlled setup designed to replicate key intraoperative constraints demonstrated submillimeter positioning accuracy (≤0.8 mm), an average end-to-end latency of 67 ms, and a 42% reduction in setup time compared with manual alignment, while remaining robust under variable lighting. These results indicate that the proposed perception-to-control pipeline is a practical step toward reliable autonomous robotic docking in MIS workflows. Full article
Show Figures

Figure 1

22 pages, 8969 KB  
Article
Smart Sensing in Italian Historic City Centers: The Liminal Environmental Monitoring System (LEMS)
by Valentina Diolaiti, Leonardo Sollazzo, Giulio Mangherini, Nazim Aslam, Diego Bernardoni, Marta Calzolari, Pietromaria Davoli, Valentina Modugno and Donato Vincenzi
Smart Cities 2026, 9(1), 14; https://doi.org/10.3390/smartcities9010014 - 20 Jan 2026
Viewed by 282
Abstract
Historic city centers host dense ensembles of heritage buildings where conservation goals must coexist with sustainable and smart urban development, yet the semi-outdoor “liminal” spaces of these complexes, such as cloisters, loggias and courtyards, are rarely included in microclimate monitoring networks. This study [...] Read more.
Historic city centers host dense ensembles of heritage buildings where conservation goals must coexist with sustainable and smart urban development, yet the semi-outdoor “liminal” spaces of these complexes, such as cloisters, loggias and courtyards, are rarely included in microclimate monitoring networks. This study develops and tests the Liminal Environmental Monitoring System (LEMS), a flexible environmental data acquisition architecture designed for long-term monitoring in such spaces. The LEMS is based on a custom, low-cost data acquisition board able to handle multiple analogue and digital sensors, combined with a daisy-chain communication layout using the MODBUS RS485 protocol and a commercial datalogger as master, in order to meet the technical and visual constraints of historic buildings. Board calibration and sensor characterisation are reported, and the system is deployed in the cloister of Palazzo Costabili, a renaissance complex in the historic city center of Ferrara (Italy). This case study illustrates how the LEMS captures spatial and temporal variation in air temperature, relative humidity and solar irradiance and how an annual solar-shading indicator derived from 3D ray-tracing simulations supports the interpretation of irradiance measurements. The results indicate that the LEMS is a viable tool for heritage-compatible microclimate monitoring and can be adapted to other historic courtyards and loggias. Full article
(This article belongs to the Special Issue Innovative IoT Solutions for Sustainable Smart Cities)
Show Figures

Figure 1

28 pages, 22992 KB  
Article
Domain Knowledge-Infused Synthetic Data Generation for LLM-Based ICS Intrusion Detection: Mitigating Data Scarcity and Imbalance
by Seokhyun Ann, Hongeun Kim, Suhyeon Park, Seong-je Cho, Joonmo Kim and Harksu Cho
Electronics 2026, 15(2), 371; https://doi.org/10.3390/electronics15020371 - 14 Jan 2026
Viewed by 370
Abstract
Industrial control systems (ICSs) are increasingly interconnected with enterprise IT networks and remote services, which expands the attack surface of operational technology (OT) environments. However, collecting sufficient attack traffic from real OT/ICS networks is difficult, and the resulting scarcity and class imbalance of [...] Read more.
Industrial control systems (ICSs) are increasingly interconnected with enterprise IT networks and remote services, which expands the attack surface of operational technology (OT) environments. However, collecting sufficient attack traffic from real OT/ICS networks is difficult, and the resulting scarcity and class imbalance of malicious data hinder the development of intrusion detection systems (IDSs). At the same time, large language models (LLMs) have shown promise for security analytics when system events are expressed in natural language. This study investigates an LLM-based network IDS for a smart-factory OT/ICS environment and proposes a synthetic data generation method that injects domain knowledge into attack samples. Using the ICSSIM simulator, we construct a bottle-filling smart factory, implement six MITRE ATT&CK for ICS-based attack scenarios, capture Modbus/TCP traffic, and convert each request–response pair into a natural-language description of network behavior. We then generate synthetic attack descriptions with GPT by combining (1) statistical properties of normal traffic, (2) MITRE ATT&CK for ICS tactics and techniques, and (3) expert knowledge obtained from executing the attacks in ICSSIM. The Llama 3.1 8B Instruct model is fine-tuned with QLoRA on a seven-class classification task (Benign vs. six attack types) and evaluated on a test set composed exclusively of real ICSSIM traffic. Experimental results show that synthetic data generated only from statistical information, or from statistics plus MITRE descriptions, yield limited performance, whereas incorporating environment-specific expert knowledge is associated with substantially higher performance on our ICSSIM-based expanded test set (100% accuracy in binary detection and 96.49% accuracy with a macro F1-score of 0.958 in attack-type classification). Overall, these findings suggest that domain-knowledge-infused synthetic data and natural-language traffic representations can support LLM-based IDSs in OT/ICS smart-factory settings; however, further validation on larger and more diverse datasets is needed to confirm generality. Full article
(This article belongs to the Special Issue AI-Enhanced Security: Advancing Threat Detection and Defense)
Show Figures

Figure 1

21 pages, 1428 KB  
Review
Encryption for Industrial Control Systems: A Survey of Application-Level and Network-Level Approaches in Smart Grids
by Mahesh Narayanan, Muhammad Asfand Hafeez and Arslan Munir
J. Cybersecur. Priv. 2026, 6(1), 11; https://doi.org/10.3390/jcp6010011 - 4 Jan 2026
Viewed by 705
Abstract
Industrial Control Systems (ICS) are fundamental to the operation, monitoring, and automation of critical infrastructure in sectors such as energy, water utilities, manufacturing, transportation, and oil and gas. According to the Purdue Model, ICS encompasses tightly coupled OT and IT layers, becoming increasingly [...] Read more.
Industrial Control Systems (ICS) are fundamental to the operation, monitoring, and automation of critical infrastructure in sectors such as energy, water utilities, manufacturing, transportation, and oil and gas. According to the Purdue Model, ICS encompasses tightly coupled OT and IT layers, becoming increasingly interconnected. Smart grids represent a critical class of ICS; thus, this survey examines encryption and relevant protocols in smart grid communications, with findings extendable to other ICS. Encryption techniques implemented at both the protocol and network layers are among the most effective cybersecurity strategies for protecting communications in increasingly interconnected ICS environments. This paper provides a comprehensive survey of encryption practices within the smart grid as the primary ICS application domain, focusing on protocol-level solutions (e.g., DNP3, IEC 60870-5-104, IEC 61850, ICCP/TASE.2, Modbus, OPC UA, and MQTT) and network-level mechanisms (e.g., VPNs, IPsec, and MACsec). We evaluate these technologies in terms of security, performance, and deployability in legacy and heterogeneous systems that include renewable energy resources. Key implementation challenges are explored, including real-time operational constraints, cryptographic key management, interoperability across platforms, and alignment with NERC CIP, IEC 62351, and IEC 62443. The survey highlights emerging trends such as lightweight Transport Layer Security (TLS) for constrained devices, post-quantum cryptography, and Zero Trust architectures. Our goal is to provide a practical resource for building resilient smart grid security frameworks, with takeaways that generalize to other ICS. Full article
(This article belongs to the Special Issue Security of Smart Grid: From Cryptography to Artificial Intelligence)
Show Figures

Figure 1

19 pages, 963 KB  
Article
MIGS: A Modular Edge Gateway with Instance-Based Isolation for Heterogeneous Industrial IoT Interoperability
by Yan Ai, Yuesheng Zhu, Yao Jiang and Yuanzhao Deng
Sensors 2026, 26(1), 314; https://doi.org/10.3390/s26010314 - 3 Jan 2026
Cited by 1 | Viewed by 618
Abstract
The exponential proliferation of the Internet of Things (IoT) has catalyzed a paradigm shift in industrial automation and smart city infrastructure. However, this rapid expansion has engendered significant heterogeneity in communication protocols, creating critical barriers to seamless data integration and interoperability. Conventional gateway [...] Read more.
The exponential proliferation of the Internet of Things (IoT) has catalyzed a paradigm shift in industrial automation and smart city infrastructure. However, this rapid expansion has engendered significant heterogeneity in communication protocols, creating critical barriers to seamless data integration and interoperability. Conventional gateway solutions frequently exhibit limited flexibility in supporting diverse protocol stacks simultaneously and often lack granular user controllability. To mitigate these deficiencies, this paper proposes a novel, modular IoT gateway architecture, designated as MIGS (Modular IoT Gateway System). The proposed architecture comprises four distinct components: a Management Component, a Southbound Component, a Northbound Component, and a Cache Component. Specifically, the Southbound Component employs instance-based isolation and independent task threading to manage heterogeneous field devices utilizing protocols such as Modbus, MQTT, and OPC UA. The Northbound Component facilitates reliable bidirectional data transmission with cloud platforms. A dedicated Cache Component is integrated to decouple data acquisition from transmission, ensuring data integrity during network latency. Furthermore, a web-based Control Service Module affords comprehensive runtime management. We explicate the data transmission methodology and formulate a theoretical latency model to quantify the impact of the Python Global Interpreter Lock (GIL) and serialization overhead. Functional validation and theoretical analysis confirm the system’s efficacy in concurrent multi-protocol communication, robust data forwarding, and operational flexibility. The MIGS framework significantly enhances interoperability within heterogeneous IoT environments, offering a scalable solution for next-generation industrial applications. Full article
(This article belongs to the Section Internet of Things)
Show Figures

Graphical abstract

25 pages, 69315 KB  
Article
GMGbox: A Graphical Modeling-Based Protocol Adaptation Engine for Industrial Control Systems
by Rong Zheng, Song Zheng, Chaoru Liu, Liang Yue and Hongyu Wu
Appl. Sci. 2025, 15(23), 12792; https://doi.org/10.3390/app152312792 - 3 Dec 2025
Viewed by 378
Abstract
The agility and scalability of modern industrial control systems critically depend on seamlessly integrating of heterogeneous field devices. However, this integration is fundamentally hindered at the communication level by the diversity of proprietary industrial protocols, which creates data silos and impedes the implementation [...] Read more.
The agility and scalability of modern industrial control systems critically depend on seamlessly integrating of heterogeneous field devices. However, this integration is fundamentally hindered at the communication level by the diversity of proprietary industrial protocols, which creates data silos and impedes the implementation of advanced control strategies. To overcome this communication barrier, this paper presents GMGbox, a graphical modeling-based protocol adaptation engine. GMGbox encapsulates protocol parsing and data conversion logic into reusable graphical components, effectively bridging the communication gap between diverse industrial devices and control applications. These components are orchestrated by a graphical modeling program engine that enables codeless protocol configuration and supports dynamic loading of protocol dictionary templates to integrate protocol variants, thereby ensuring high extensibility. Experimental results demonstrate that GMGbox can concurrently and reliably parse multiple heterogeneous industrial communication protocols, such as Mitsubishi MELSEC-QNA, Siemens S7-TCP, and Modbus-TCP. Furthermore, it allows engineers to visually adjust protocol algorithms and parameters online, significantly reducing development complexity and iteration time. The proposed engine provides a flexible and efficient data communication backbone for building reconfigurable industrial control systems. Full article
Show Figures

Figure 1

23 pages, 10819 KB  
Article
Realization of a Gateway Device for Photovoltaic Application Using Open-Source Tools in a Virtualized Environment
by Emmanuel Luwaca and Senthil Krishnamurthy
Computers 2025, 14(12), 524; https://doi.org/10.3390/computers14120524 - 1 Dec 2025
Viewed by 388
Abstract
Electronic communication and industrial protocols are critical to the reliable operation of modern electrical grids and Distributed Energy Resources (DERs). Communication loss between devices in renewable power plants can lead to significant revenue losses and jeopardize operational safety. While current control and automation [...] Read more.
Electronic communication and industrial protocols are critical to the reliable operation of modern electrical grids and Distributed Energy Resources (DERs). Communication loss between devices in renewable power plants can lead to significant revenue losses and jeopardize operational safety. While current control and automation systems for renewable plants are primarily based on the IEC 61131-3 standard, it lacks defined communication frameworks, leading most deployments to depend on Original Equipment Manufacturer (OEM)-specific protocols. The IEC 61499 standard, in contrast, offers a reference model for distributed automation systems, introducing Service Interface Function Blocks (SIFBs) and high-level communication abstractions that enable hardware-independent integration. This study proposes adopting the IEC 61499 standard for DER automation systems to enhance interoperability and flexibility among plant components. A photovoltaic power plant gateway is developed on a virtualized platform using open-source tools and libraries, including Python version 3, libmodbus version 3.1.7, and open62541 version 1 The implemented gateway successfully interfaces with industry-validated software applications, including UAExpert and Matrikon OPC Unified Architecture (OPC UA) clients, demonstrating the feasibility and effectiveness of IEC 61499-based integration in DER environments. Full article
Show Figures

Figure 1

9 pages, 3451 KB  
Proceeding Paper
An Open-Source Web-Based Approach to Industrial Supervision and Data Acquisition in the Context of Industry 4.0
by Rodney Villamar, Pablo Proaño, Alan Cuenca Sánchez, James Tipan, Ronald Pillajo and Angélica Quito Carrión
Eng. Proc. 2025, 115(1), 23; https://doi.org/10.3390/engproc2025115023 - 15 Nov 2025
Viewed by 718
Abstract
This paper addresses the need for accessible and interoperable supervision solutions within the Industry 4.0 paradigm, particularly for small-scale or resource-constrained environments. The proposed system integrates a web-based architecture using opensource technologies to enable real-time industrial monitoring and data acquisition. A hybrid setup [...] Read more.
This paper addresses the need for accessible and interoperable supervision solutions within the Industry 4.0 paradigm, particularly for small-scale or resource-constrained environments. The proposed system integrates a web-based architecture using opensource technologies to enable real-time industrial monitoring and data acquisition. A hybrid setup was developed, combining a virtual glass manufacturing process in Factory IO with a physical three-phase induction motor controlled by a Modicon M580 PLC. The system architecture includes a local HMI developed in Control Expert and a remote interface built with React and Node.js, both synchronized through a MySQL 8.0 database populated via Python 3.13 using the Modbus TCP/IP protocol. Experimental results demonstrate consistent data synchronization, reliable multi-platform integration, and an average end-to-end latency of 156 ms, validating the feasibility of the approach for IIoTbased applications. The solution demonstrates how general-purpose web technologies can be effectively repurposed for industrial use, offering a cost-effective and scalable alternative to traditional SCADA systems. The proposed architecture is easily replicable, adaptable to various process configurations, and suitable for academic, prototyping, and SME environments. Full article
(This article belongs to the Proceedings of The XXXIII Conference on Electrical and Electronic Engineering)
Show Figures

Figure 1

13 pages, 1330 KB  
Article
Integrating Fieldbus and Data-Centric Middleware: An STM32 Modbus Master Gateway for DDS-Based IIoT Systems
by Ioan Ungurean
Technologies 2025, 13(11), 526; https://doi.org/10.3390/technologies13110526 - 13 Nov 2025
Viewed by 1166
Abstract
This paper presents an embedded gateway architecture that enables the seamless integration of Modbus-based industrial devices into Data Distribution Service (DDS) middleware for Industrial Internet of Things (IIoT) applications. The gateway, implemented on an STM32 microcontroller, acts as both a Modbus master and [...] Read more.
This paper presents an embedded gateway architecture that enables the seamless integration of Modbus-based industrial devices into Data Distribution Service (DDS) middleware for Industrial Internet of Things (IIoT) applications. The gateway, implemented on an STM32 microcontroller, acts as both a Modbus master and DDS-XRCE client, mapping Modbus registers directly to DDS topics with a configurable Quality of Service (QoS). Experimental validation demonstrates median latencies below 15 ms in four out of five scenarios, a throughput of up to 80 messages/s, and stable scalability to 160 subscribers with moderate resource usage. The results confirmed the feasibility and efficiency of Modbus–DDS integration on resource-constrained platforms. Full article
(This article belongs to the Section Information and Communication Technologies)
Show Figures

Figure 1

20 pages, 2689 KB  
Article
Design of a Pill-Sorting and Pill-Grasping Robot System Based on Machine Vision
by Xuejun Tian, Jiadu Ke, Weiguo Wu and Jian Teng
Future Internet 2025, 17(11), 501; https://doi.org/10.3390/fi17110501 - 31 Oct 2025
Viewed by 959
Abstract
We developed a machine vision-based robotic system to address automation challenges in pharmaceutical pill sorting and packaging. The hardware platform integrates a high-resolution industrial camera with an HSR-CR605 robotic arm. Image processing leverages the VisionMaster 4.3.0 platform for color classification and positioning. Coordinate [...] Read more.
We developed a machine vision-based robotic system to address automation challenges in pharmaceutical pill sorting and packaging. The hardware platform integrates a high-resolution industrial camera with an HSR-CR605 robotic arm. Image processing leverages the VisionMaster 4.3.0 platform for color classification and positioning. Coordinate mapping between camera and robot is established through a three-point calibration method, with real-time communication realized via the Modbus/TCP protocol. Experimental validation demonstrates that the system achieves 95% recognition accuracy under conditions of pill overlap ≤ 30% and dynamic illumination of 50–1000 lux, ±0.5 mm picking precision, and a sorting efficiency of108 pills per minute. These results confirm the feasibility of integrating domestic hardware and algorithms, providing an efficient automated solution for the pharmaceutical industry. This work makes three key contributions: (1) demonstrating a cost-effective domestic hardware-software integration achieving 42% cost reduction while maintaining comparable performance to imported alternatives, (2) establishing a systematic validation methodology under industrially-relevant conditions that provides quantitative robustness metrics for pharmaceutical automation, and (3) offering a practical implementation framework validated through multi-scenario experiments that bridges the gap between laboratory research and production-line deployment. Full article
(This article belongs to the Special Issue Advances and Perspectives in Human-Computer Interaction—2nd Edition)
Show Figures

Figure 1

25 pages, 35965 KB  
Article
Smart Energy Management for Residential PV Microgrids: ESP32-Based Indirect Control of Commercial Inverters for Enhanced Flexibility
by Miguel Tradacete-Ágreda, Alfonso Sánchez-Pérez, Carlos Santos-Pérez, Pablo José Hueros-Barrios, Francisco Javier Rodríguez-Sánchez and Jorge Espolio-Maestro
Sensors 2025, 25(21), 6595; https://doi.org/10.3390/s25216595 - 26 Oct 2025
Viewed by 1674
Abstract
This article introduces a cost-effective, IoT-enabled flexible energy management system (EMS) for residential photovoltaic (PV) microgrids with battery storage, implemented on an ESP32 microcontroller. The proposed system achieves indirect control over commercial household inverters by altering wattmeter readings and utilizing Modbus communication, thereby [...] Read more.
This article introduces a cost-effective, IoT-enabled flexible energy management system (EMS) for residential photovoltaic (PV) microgrids with battery storage, implemented on an ESP32 microcontroller. The proposed system achieves indirect control over commercial household inverters by altering wattmeter readings and utilizing Modbus communication, thereby avoiding expensive hardware modifications. A significant contribution of this work is enabling the injection of energy from the Battery Energy Storage System (BESS) into the grid, a capability often restricted by commercial inverters. Real-world experimentation validated robust performance of the proposed system, demonstrating its ability to dynamically manage energy flows, achieve minimal tracking errors, and optimize energy usage in response to both flexibility market signals and electricity prices. This approach provides a practical and accessible solution for prosumers to actively participate in energy trading and flexibility markets using widely available technology. Full article
(This article belongs to the Special Issue Smart Internet of Things System for Renewable Energy Resource)
Show Figures

Figure 1

Back to TopTop