Sign in to use this feature.

Years

Between: -

Subjects

remove_circle_outline

Journals

Article Types

Countries / Regions

Search Results (1)

Search Parameters:
Keywords = Gomphus purpuraceus (Iwade) Yokoyama

Order results
Result details
Results per page
Select all
Export citation of selected articles as:
18 pages, 1857 KB  
Article
Whole-Genome Sequencing and Comparative Genomics Analysis of the Wild Edible Mushroom (Gomphus purpuraceus) Provide Insights into Its Potential Food Application and Artificial Domestication
by Yangyang Geng, Shixin Zhang, Ningxian Yang and Likang Qin
Genes 2022, 13(9), 1628; https://doi.org/10.3390/genes13091628 - 10 Sep 2022
Cited by 14 | Viewed by 3947
Abstract
Gomphus purpuraceus (Iwade) Yokoyama is a species of wild fungi that grows in southwest China, considered an edible and medicinal fungus with potential commercial prospects. However, the detailed mechanisms related to the development of mycelium and the formation of the fruiting body are [...] Read more.
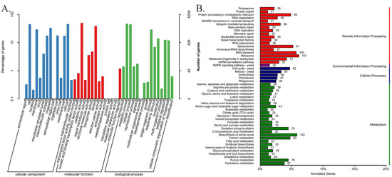
Gomphus purpuraceus (Iwade) Yokoyama is a species of wild fungi that grows in southwest China, considered an edible and medicinal fungus with potential commercial prospects. However, the detailed mechanisms related to the development of mycelium and the formation of the fruiting body are unclear. To obtain a comprehensive overview of genetic features, whole-genome and comparative genomics analyses of G. purpuraceus were performed. High-quality DNA was extracted from the mycelium, which was isolated from a fresh fruiting body of G. purpuraceus. The DNA sample was subjected to sequencing using Illumina and Oxford Nanopore sequencing platforms. A genome assembly totaling 40.15 Mb in 50 contigs with an N50 length of 2.06 Mb was generated, and 8705 putative predicted genes were found. Subsequently, phylogenetic analysis revealed a close evolutionary relationship between G. purpuraceus and Gomphus bonarii. Moreover, a total of 403 carbohydrate-active enzymes (CAZymes) were identified in G. purpuraceus, which included 147 glycoside hydrolases (GHs), 85 glycosyl transferases (GTs), 8 polysaccharide lyases (PLs), 76 carbohydrate esterases (CEs), 57 auxiliary activities (AAs) and 30 carbohydrate-binding modules (CBMs). Compared with the other 13 fungi (Laccaria bicolor, Russula virescens, Boletus edulis, etc.), the number and distribution of CAZymes in G. purpuraceus were similar to other mycorrhizal fungi. Furthermore, the optimization of culture medium for G. purpuraceus showed the efficient utilization of disaccharides such as sucrose and maltose. The genome of G. purpuraceus provides new insights into its niche, food applications and potential artificial domestication. Full article
(This article belongs to the Section Microbial Genetics and Genomics)
Show Figures

Figure 1

Back to TopTop