Sign in to use this feature.

Years

Between: -

Subjects

remove_circle_outline
remove_circle_outline
remove_circle_outline
remove_circle_outline

Journals

Article Types

Countries / Regions

Search Results (2)

Search Parameters:
Keywords = Dioscorea opposita Thunb. cv. Tiegun yam

Order results
Result details
Results per page
Select all
Export citation of selected articles as:
22 pages, 1084 KB  
Article
New Insights into the Formation Mechanism of Continuous Cropping Obstacles in Dioscorea opposita Thunb. cv. Tiegun Yam from Rhizosphere Metabolites and Microflora
by Pengfei Zhang, Wanghui Guan, Lili Han, Xiaoli Hu, Ailing Xu, Hui Wang, Xiaomin Wang and Xiaoyan Jiao
Agronomy 2026, 16(1), 80; https://doi.org/10.3390/agronomy16010080 (registering DOI) - 26 Dec 2025
Abstract
Continuous cropping (CC) poses serious challenges to the sustainable production of Dioscorea opposita Thunb. cv. Tiegun yam. The aim of this study is to illustrate the formation mechanisms of CC obstacles by analyzing rhizosphere soil from yam fields with 0 to 2 years [...] Read more.
Continuous cropping (CC) poses serious challenges to the sustainable production of Dioscorea opposita Thunb. cv. Tiegun yam. The aim of this study is to illustrate the formation mechanisms of CC obstacles by analyzing rhizosphere soil from yam fields with 0 to 2 years of replanting. Metabolomic and microbiome sequences were used to assess variations in yam yield, underground tuber traits, soil properties, metabolite profiles, and microbial communities. The results show that CC significantly reduced tuber yield, shortened stalk length, and altered tuber morphology, leading to the accumulation of soil available phosphorus and potassium and a notable decrease in pH. A total of 38 differentially expressed metabolites, including organoheterocyclic compounds, lipids, and benzenoids, were identified and linked to pathways such as starch and sucrose metabolism, linoleic acid metabolism, and ABC transporters. Microbial alpha diversity increased with CC duration, and both bacterial and fungal community structures were notably reshaped. Metabolite profiles correlated more strongly with fungal than bacterial communities. Partial least squares path modeling revealed that CC years had a negative indirect impact on tuber yield and morphology (the path coefficient was −0.956), primarily through direct effects on soil properties (p < 0.01) and metabolites (p < 0.001), which, in turn, influenced microbial diversity. These findings emphasize the vital role of soil properties in reshaping the rhizosphere environment under CC and provide a theoretical basis for mitigating CC obstacles through rhizosphere regulation. Full article
(This article belongs to the Section Farming Sustainability)
13 pages, 5156 KB  
Article
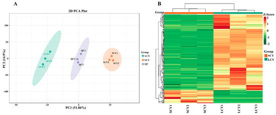
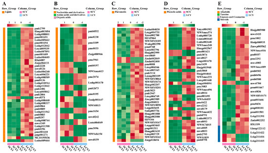
Widely Targeted Metabolomics Reveals the Effects of Soil on the Metabolites in Dioscorea opposita Thunb.
by Lanping Yang, Yangyang Zhai, Zhenzhen Zhang, Zhenzhen Liu, Baohua Hou, Baobao Zhang and Zhenhui Wang
Molecules 2023, 28(13), 4925; https://doi.org/10.3390/molecules28134925 - 22 Jun 2023
Cited by 7 | Viewed by 2495
Abstract
Chinese yam (Dioscorea opposita Thunb. cv. Tiegun), a type of homologous medicinal plant, mainly grows in sandy soil (SCY) and loessial soil (LCY). However, the effects of the soil on the metabolites in SCY and LCY remain unclear. Herein, this study aims [...] Read more.
Chinese yam (Dioscorea opposita Thunb. cv. Tiegun), a type of homologous medicinal plant, mainly grows in sandy soil (SCY) and loessial soil (LCY). However, the effects of the soil on the metabolites in SCY and LCY remain unclear. Herein, this study aims to comprehensively elucidate the metabolites in SCY and LCY. A UPLC-MS/MS-based, widely targeted metabolomics approach was adapted to compare the chemical composition of SCY and LCY. A total of 988 metabolites were detected, including 443 primary metabolites, 510 secondary metabolites, and 35 other compounds. Notably, 177 differential metabolites (classified into 12 categories) were identified between SCY and LCY; among them, 85.9% (152 differential metabolites) were upregulated in LCY. LCY significantly increased the contents of primary metabolites such as 38 lipids and 6 nucleotides and derivatives, as well as some secondary metabolites such as 36 flavonoids, 28 phenolic acids, 13 alkaloids, and 6 tannins. The results indicate that loessial soil can improve the nutritional and medicinal value of D. opposita. Full article
Show Figures

Figure 1

Back to TopTop