Sign in to use this feature.

Years

Between: -

Subjects

remove_circle_outline
remove_circle_outline
remove_circle_outline
remove_circle_outline

Journals

Article Types

Countries / Regions

Search Results (7)

Search Parameters:
Keywords = Chinese rice wine brewing

Order results
Result details
Results per page
Select all
Export citation of selected articles as:
23 pages, 68027 KB  
Article
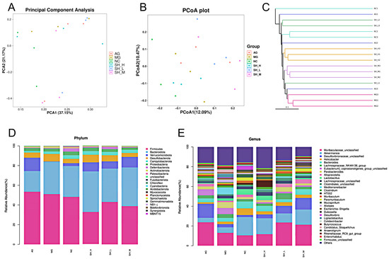
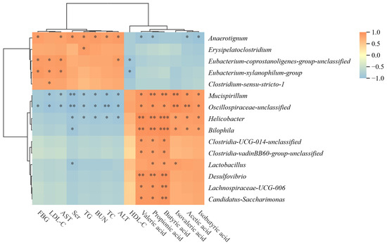
Alleviation of High-Fat Diet-Induced Hyperlipidemia in Mice by Stachys sieboldii Miq. Huangjiu via the Modulation of Gut Microbiota Composition and Metabolic Function
by Jingzhang Geng, Yunxia Wu, Honglei Tian and Jianwei Dong
Foods 2024, 13(15), 2360; https://doi.org/10.3390/foods13152360 - 26 Jul 2024
Cited by 2 | Viewed by 4900
Abstract
Hyperlipidemia is a chronic disease that is difficult to cure, and long-term pharmacotherapy may have negative consequences. Dietary therapy is a very promising strategy, and Chinese rice wine (Huangjiu) will play an important role because of its many biologically active components. In this [...] Read more.
Hyperlipidemia is a chronic disease that is difficult to cure, and long-term pharmacotherapy may have negative consequences. Dietary therapy is a very promising strategy, and Chinese rice wine (Huangjiu) will play an important role because of its many biologically active components. In this work, the alleviating effect of Stachys sieboldii Miq. Huangjiu (CSCHJ) on high-fat diet-induced hyperlipidemia in mice was investigated, which is brewed from the wheat Qu with the addition of Stachys sieboldii Miq. and contains 15.54 g/L of polysaccharides. The experimental results showed that CSCHJ inhibited appetite, reduced body weight and blood sugar levels, and downregulated the serum levels of total cholesterol (TC), triglycerides (TG), and low-density lipoprotein cholesterol (LDL-C) while concurrently upregulating high-density lipoprotein cholesterol (HDL-C) in the high-fat diet-induced hyperlipidemia mice. At the same time, it was discovered that alcohol worsens hyperlipidemia symptoms and related physiological markers, implying that CSCHJ polysaccharides may play a role in hyperlipidemia treatment. Through the assessment of organ indices, liver and kidney function, and tissue staining, CSCHJ demonstrated efficacy in repairing liver, kidney, and colon mucosal damage in hyperlipidemic mice. Furthermore, 16S rDNA sequencing and gas chromatography studies revealed that CSCHJ effectively restored the intestinal microbial structure and enhanced the quantity of fecal short-chain fatty acids (SCFAs) in hyperlipidemic mice. Therefore, the alleviating effect of CSCHJ on hyperlipidemia in mice may be attributed to its regulation of energy metabolism by repairing liver, kidney, and colon mucosal damage and restoring the gut microbiota structure, among other mechanisms. Overall, our findings provide evidence that CSCHJ contains active ingredients capable of alleviating hyperlipidemia, thereby laying a theoretical foundation for the extraction of bioactive substances from Huangjiu for future medical or dietary use. Full article
(This article belongs to the Section Foodomics)
Show Figures

Graphical abstract

19 pages, 3069 KB  
Article
Impact of Incorporating Shiitake Mushrooms (Lentinula edodes) on Microbial Community and Flavor Volatiles in Traditional Jiuqu
by Jingzhang Geng, Siqiao He, Shanshan Zhang, Honglei Tian and Wengang Jin
Foods 2024, 13(7), 1019; https://doi.org/10.3390/foods13071019 - 26 Mar 2024
Cited by 10 | Viewed by 3119
Abstract
Jiuqu is one of the important raw materials for brewing Chinese rice wine (Huangjiu), often known as the “bone of wine”. In this study, the microbial community and flavor substances of Jiuqu made with different amounts of shiitake mushroom (Lentinula edodes) [...] Read more.
Jiuqu is one of the important raw materials for brewing Chinese rice wine (Huangjiu), often known as the “bone of wine”. In this study, the microbial community and flavor substances of Jiuqu made with different amounts of shiitake mushroom (Lentinula edodes) were investigated through high-throughput sequencing technology and headspace gas chromatography–ion migration spectroscopy (HS-GC-IMS), using traditional wheat yeast as a control. The results showed that 1593 genera and 5507 species were identified among the four types of yeast, with Aspergillus and Paecilomyces being the most dominant microorganisms at the genus level. Carbohydrate, coenzyme, and amino acid metabolism may be the main metabolic processes of the dominant microorganisms in Jiuqu. In terms of flavor, a total of 79 volatile substance monomers and some dimers were detected from four types of Jiuqu raw materials, with the main substances being 12 aldehydes, 19 ketones, 13 alcohols, 19 esters, 4 olefins, 1 acid, 3 ethers, 4 furans, 1 pyrazine, 1 pyridine, 1 triethylamine, and 1 thiazole. The correlation results indicate that Aspergillus, Lactobacillus, and Vibrio correlate significantly with the volatile flavor compounds unique to shiitake mushrooms and also have a positive effect on alcohol, esters, and furans. These results could shed light on the selection of Lentinula edodes as a fermentation starter for Huangjiu in the Qinba Mountain area. Full article
(This article belongs to the Special Issue Microorganisms and Enzymes in Fermented Products)
Show Figures

Figure 1

20 pages, 5471 KB  
Article
Metagenomic Insights into the Regulatory Effects of Microbial Community on the Formation of Biogenic Amines and Volatile Flavor Components during the Brewing of Hongqu Rice Wine
by Ziyi Yang, Wenlong Li, Yujie Yuan, Zihua Liang, Yingyin Yan, Ying Chen, Li Ni and Xucong Lv
Foods 2023, 12(16), 3075; https://doi.org/10.3390/foods12163075 - 16 Aug 2023
Cited by 17 | Viewed by 3225
Abstract
As one of the typical representatives of Chinese rice wine (Huangjiu), Hongqu rice wine is produced with glutinous rice as the main raw material and Hongqu as the fermentation starter. The complex microbial flora in the brewing process may have a [...] Read more.
As one of the typical representatives of Chinese rice wine (Huangjiu), Hongqu rice wine is produced with glutinous rice as the main raw material and Hongqu as the fermentation starter. The complex microbial flora in the brewing process may have a great influence on the formation of the flavor quality and drinking safety of Hongqu rice wine. Previous studies have shown that high biogenic amine (BA) content in rice wine has potential physiological toxicity and has become a bottleneck problem restricting the development of the rice wine industry. This study aimed to evaluate the regulatory effects of the microbial community on the formation of BAs and volatile flavor components during the brewing of Hongqu rice wine. The results demonstrated that histamine, putrescine, cadaverine, tyramine, tryptamine, spermine, and spermidine were the main BAs in Hongqu rice wine. The contents of putrescine, cadaverine, histamine, tyramine, and spermidine in Hongqu rice wine of HBAs (with higher BAs content) were significantly higher than those in LBAs (with lower BAs content). GC-MS testing results showed that there were significant differences in the composition of volatile organic compounds (VOCs) between HBAs and LBAs. Among them, VOCs such as 2-methoxy-4-vinylphenol, ethyl caprate, phenethyl acetate, ethyl lactate, ethyl myristate, ethyl palmitate, ethyl n-octadecanoate, ethyl oleate, and ethyl linoleate were identified as the characteristic volatile components with significant differences between HBAs and LBAs. Microbiome analysis based on metagenomic sequencing revealed that unclassified_g_Pantoea, Klebsiella pneumoniae, Panobacter disperse, unclassified_f_Enterobacteriaceae, Leuconostoc mesenteroides, and Saccharomyces cerevisiae were the dominant microbial species in the HBA brewing process, while Weissella confuse, Pediococcus acidilactici, Saccharomyces cerevisiae, and Aspergillus niger were the dominant microbial species in the LBA brewing process. Furthermore, correlation heatmap analysis demonstrated that BAs were positively related to Lactobacillus curvatus, Lactococcus lactis, and Leuconostoc mesenteroides. Bioinformatical analysis based on the KEGG database revealed that the microbial genes encoding enzymes involved in BAs’ synthesis were more abundant in HBAs, and the abundances of microbial genes encoding enzymes related to BAs’ degradation and the metabolism of characteristic volatile components were higher in LBAs. Overall, this work provides important scientific data for enhancing the flavor quality of Hongqu rice wine and lays a solid foundation for the healthy development of the Hongqu rice wine industry. Full article
(This article belongs to the Special Issue Food Quality Control: Microbial Diversity and Metabolic Regulation)
Show Figures

Figure 1

18 pages, 4969 KB  
Article
Microbial Communities and Correlation between Microbiota and Volatile Compounds in Fermentation Starters of Chinese Sweet Rice Wine from Different Regions
by Jing Zou, Xiaohui Chen, Chenyu Wang, Yang Liu, Miao Li, Xinyuan Pan and Xuedong Chang
Foods 2023, 12(15), 2932; https://doi.org/10.3390/foods12152932 - 2 Aug 2023
Cited by 11 | Viewed by 3247
Abstract
Chinese sweet rice wines (CSRW) are traditional, regionally distinct alcoholic beverages that are generally brewed with glutinous rice and fermentation starters. This study aimed to characterize microbial communities and volatile compounds of CSRW starters and explore correlations between them. The major volatiles in [...] Read more.
Chinese sweet rice wines (CSRW) are traditional, regionally distinct alcoholic beverages that are generally brewed with glutinous rice and fermentation starters. This study aimed to characterize microbial communities and volatile compounds of CSRW starters and explore correlations between them. The major volatiles in starters include 1-heptanol, 1-octanol, 2-nonanol, phenylethyl alcohol, 2-nonanone, acetophenone, and benzaldehyde. Microbiological analysis based on high-throughput sequencing (HTS) technology demonstrated that starter bacterial communities are dominated by Weissella, Pediococcus, and Lactobacillus, while Saccharomycopsis and Rhizopus predominate in fungal communities. Carbohydrate and amino acid metabolism are the most active metabolic pathways in starters. Spearman correlation analysis revealed that 15 important volatile compounds including alcohols, acids, aldehydes and esters were significantly positively correlated with nine microbial genera (|r| > 0.7, p < 0.05), including five bacterial genera (i.e., Weissella, Pediococcus, Lactobacillus, Bacillus, and Nocardiopsis) and four fungal genera (i.e., Saccharomycopsis, Rhizopus, Wickerhamomyces, and Cyberlindnera), spanning 19 distinct relationships and these microorganisms were considered the core functional microorganisms in CSRW starters. The most important positive correlations detected between phenylethyl alcohol and Weissella or Saccharomycopsis and between 2-nonanol and Pediococcus. This study can serve as a reference to guide the development of defined starter cultures for improving the aromatic quality of CSRW. Full article
(This article belongs to the Special Issue Microorganisms and Enzymes in Fermented Products)
Show Figures

Figure 1

21 pages, 4117 KB  
Article
The Production of Intensified Qu and Its Microbial Communities and Aroma Variation during the Fermentation of Huangjiu (Chinese Rice Wine)
by Siman Zheng, Wendi Zhang, Qing Ren, Jihong Wu, Jinglin Zhang, Bowen Wang, Nan Meng, Jinchen Li and Mingquan Huang
Foods 2023, 12(14), 2674; https://doi.org/10.3390/foods12142674 - 11 Jul 2023
Cited by 9 | Viewed by 2494
Abstract
In recent years, intensified Qu (IQ) has been gradually applied to brewing in order to improve the aroma of Huangjiu (Chinese rice wine). In this study, Saccharomyces cerevisiae and Wickerhamomyces anomalus solutions were added to Fengmi Qu (FMQ) from Fangxian, China to produce [...] Read more.
In recent years, intensified Qu (IQ) has been gradually applied to brewing in order to improve the aroma of Huangjiu (Chinese rice wine). In this study, Saccharomyces cerevisiae and Wickerhamomyces anomalus solutions were added to Fengmi Qu (FMQ) from Fangxian, China to produce IQ, and brewing trial was conducted. High-throughput sequencing (HTS) was used to analyze the microbial community in fermentation broth of IQ (IQFB). Headspace solid-phase microextraction (HS-SPME) combined with gas chromatography–mass spectrometry (GC-MS) and sensory evaluation were performed to analyze volatile aroma compounds (VACs) in sample without Qu and both fermentation broths. The results showed that Pediococcus, Cronobacter, Enterococcus, Weissella, and Acinetobacter and Saccharomycopsis, Wickerhamomyces, and Saccharomyces were dominant bacterial and fungal groups, respectively. A total of 115 VACs were detected, and the content of esters including ethyl acetate, isoamyl acetate, and so on was noticeably higher in IQFB. The finding of sensory evaluation reflected that adding pure yeast to Qu could enhance fruit and floral aromas. Correlation analysis yielded 858 correlations between significant microorganisms and different VACs. In addition, prediction of microbial community functions in IQFB revealed global and overview maps and carbohydrate metabolism to be the main one. This study is advantageous for further regulation of the fermentation process of Huangjiu by microbial means. Full article
(This article belongs to the Special Issue Molecular Methods in Food Quality and Microbiological Safety)
Show Figures

Figure 1

16 pages, 1331 KB  
Article
Changes in Flavor- and Aroma-Related Fermentation Metabolites and Antioxidant Activity of Glutinous Rice Wine Supplemented with Chinese Chestnut (Castanea mollissima Blume)
by Jing Zou, Yinan Ge, Yue Zhang, Min Ding, Kuo Li, Yinglan Lin, Xuedong Chang, Fei Cao and Yunkai Qian
Fermentation 2022, 8(6), 266; https://doi.org/10.3390/fermentation8060266 - 6 Jun 2022
Cited by 8 | Viewed by 5527
Abstract
Traditional glutinous rice wine (TGRW) has been fermented in China for over 9000 years. Recently, an innovative regional variation of TGRW, chestnut rice wine, banli mijiu (BLMJ), was developed by adding Chinese chestnut (Castanea mollissima Blume) into the fermentation brew. The objective [...] Read more.
Traditional glutinous rice wine (TGRW) has been fermented in China for over 9000 years. Recently, an innovative regional variation of TGRW, chestnut rice wine, banli mijiu (BLMJ), was developed by adding Chinese chestnut (Castanea mollissima Blume) into the fermentation brew. The objective of this study was to characterize the effects of chestnut on the nutritional, aromatic, and antioxidant properties of TGRW. To compare the aromatic sensory profiles between TGRW and BLMJ, the free amino acids and ethyl carbamate, phenolic, and flavonoid contents were determined. In addition, the antioxidant properties, including reducing power, metal chelation, and free radical scavenging activities, were also compared. A total of 98 distinct flavor components were identified in BLMJ, among which 38 were detected by sniffing instrument, compared to 77 distinct flavor components in TGRW. BLMJ thus contains a wider range of flavor components, but similar alcohol, acid and reducing sugar profiles compared with TGRW. Twenty-five free amino acids were detected in both wines, with lower contents of each in BLMJ compared with TGRW. BLMJ also exhibited stronger antioxidant properties than TGRW. The findings of this study suggest that chestnut can increase the diversity of aromatic components and improve antioxidant qualities of traditional rice wine. Full article
(This article belongs to the Section Fermentation for Food and Beverages)
Show Figures

Figure 1

11 pages, 2282 KB  
Article
Chinese Yellow Rice Wine Processing with Reduced Ethyl Carbamate Formation by Deleting Transcriptional Regulator Dal80p in Saccharomyces cerevisiae
by Tianyu Wei, Zhihua Jiao, Jingjin Hu, Hanghang Lou and Qihe Chen
Molecules 2020, 25(16), 3580; https://doi.org/10.3390/molecules25163580 - 6 Aug 2020
Cited by 17 | Viewed by 3567
Abstract
Ethyl carbamate (EC) is a potential carcinogen that forms spontaneously during Chinese rice wine fermentation. The primary precursor for EC formation is urea, which originates from both external sources and arginine degradation. Urea degradation is suppressed by nitrogen catabolite repression (NCR) in Saccharomyces [...] Read more.
Ethyl carbamate (EC) is a potential carcinogen that forms spontaneously during Chinese rice wine fermentation. The primary precursor for EC formation is urea, which originates from both external sources and arginine degradation. Urea degradation is suppressed by nitrogen catabolite repression (NCR) in Saccharomyces cerevisiae. The regulation of NCR is mediated by two positive regulators (Gln3p, Gat1p/Nil1p) and two negative regulators (Dal80p/Uga43p, Deh1p/Nil2p/GZF3p). DAL80 revealed higher transcriptional level when yeast cells were cultivated under nitrogen-limited conditions. In this study, when DAL80-deleted yeast cells were compared to wild-type BY4741 cells, less urea was accumulated, and genes involved in urea utilization were up-regulated. Furthermore, Chinese rice wine fermentation was conducted using dal80Δ cells; the concentrations of urea and EC were both reduced when compared to the BY4741 and traditional fermentation starter. The findings of this work indicated Dal80p is involved in EC formation possibly through regulating urea metabolism and may be used as the potential target for EC reduction. Full article
(This article belongs to the Special Issue New Frontiers in Fermented Products)
Show Figures

Figure 1

Back to TopTop