Sign in to use this feature.

Years

Between: -

Subjects

remove_circle_outline
remove_circle_outline
remove_circle_outline

Journals

Article Types

Countries / Regions

Search Results (4)

Search Parameters:
Keywords = CAND2/PMTR1

Order results
Result details
Results per page
Select all
Export citation of selected articles as:
15 pages, 2003 KB  
Review
Have All of the Phytohormonal Properties of Melatonin Been Verified?
by Woong June Park
Int. J. Mol. Sci. 2024, 25(6), 3550; https://doi.org/10.3390/ijms25063550 - 21 Mar 2024
Cited by 10 | Viewed by 2577
Abstract
Melatonin is a ubiquitous regulator in plants and performs a variety of physiological roles, including resistance to abiotic stress, regulation of growth and development, and enhancement of plant immunity. Melatonin exhibits the characteristics of a phytohormone with its pleiotropic effects, biosynthesis, conjugation, catabolism, [...] Read more.
Melatonin is a ubiquitous regulator in plants and performs a variety of physiological roles, including resistance to abiotic stress, regulation of growth and development, and enhancement of plant immunity. Melatonin exhibits the characteristics of a phytohormone with its pleiotropic effects, biosynthesis, conjugation, catabolism, effective concentration, and the shape and location of its dose–response curves. In addition, CAND2/PMTR1, a phytomelatonin receptor candidate belonging to the G protein-coupled receptors (GPCRs), supports the concept of melatonin as a phytohormone. However, the biochemistry of plant melatonin receptors needs to be further characterized. In particular, some of the experimental findings to date cannot be explained by known GPCR signaling mechanisms, so further studies are needed to explore the possibility of novel signaling mechanisms. Full article
(This article belongs to the Special Issue The Role of Melatonin in Plants 2.0)
Show Figures

Figure 1

16 pages, 1442 KB  
Review
Function, Mechanism, and Application of Plant Melatonin: An Update with a Focus on the Cereal Crop, Barley (Hordeum vulgare L.)
by Xinxing Yang, Jie Chen, Yuan Ma, Minhua Huang, Ting Qiu, Hongwu Bian, Ning Han and Junhui Wang
Antioxidants 2022, 11(4), 634; https://doi.org/10.3390/antiox11040634 - 25 Mar 2022
Cited by 48 | Viewed by 5308
Abstract
Melatonin is a multiple-function molecule that was first identified in animals and later in plants. Plant melatonin regulates versatile processes involved in plant growth and development, including seed germination, root architecture, flowering time, leaf senescence, fruit ripening, and biomass production. Published reviews on [...] Read more.
Melatonin is a multiple-function molecule that was first identified in animals and later in plants. Plant melatonin regulates versatile processes involved in plant growth and development, including seed germination, root architecture, flowering time, leaf senescence, fruit ripening, and biomass production. Published reviews on plant melatonin have been focused on two model plants: (1) Arabidopsis and (2) rice, in which the natural melatonin contents are quite low. Efforts to integrate the function and the mechanism of plant melatonin and to determine how plant melatonin benefits human health are also lacking. Barley is a unique cereal crop used for food, feed, and malt. In this study, a bioinformatics analysis to identify the genes required for barley melatonin biosynthesis was first performed, after which the effects of exogenous melatonin on barley growth and development were reviewed. Three integrated mechanisms of melatonin on plant cells were found: (1) serving as an antioxidant, (2) modulating plant hormone crosstalk, and (3) signaling through a putative plant melatonin receptor. Reliable approaches for characterizing the function of barley melatonin biosynthetic genes and to modulate the melatonin contents in barley grains are discussed. The present paper should be helpful for the improvement of barley production under hostile environments and for the reduction of pesticide and fungicide usage in barley cultivation. This study is also beneficial for the enhancement of the nutritional values and healthcare functions of barley in the food industry. Full article
Show Figures

Figure 1

16 pages, 6375 KB  
Article
CAND2/PMTR1 Is Required for Melatonin-Conferred Osmotic Stress Tolerance in Arabidopsis
by Lin-Feng Wang, Ting-Ting Li, Yu Zhang, Jia-Xing Guo, Kai-Kai Lu and Wen-Cheng Liu
Int. J. Mol. Sci. 2021, 22(8), 4014; https://doi.org/10.3390/ijms22084014 - 13 Apr 2021
Cited by 55 | Viewed by 4483
Abstract
Osmotic stress severely inhibits plant growth and development, causing huge loss of crop quality and quantity worldwide. Melatonin is an important signaling molecule that generally confers plant increased tolerance to various environmental stresses, however, whether and how melatonin participates in plant osmotic stress [...] Read more.
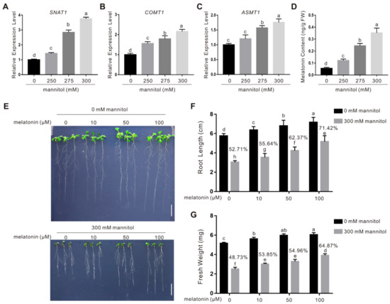
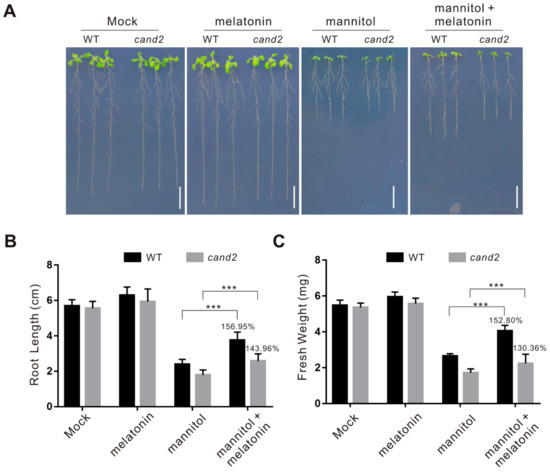
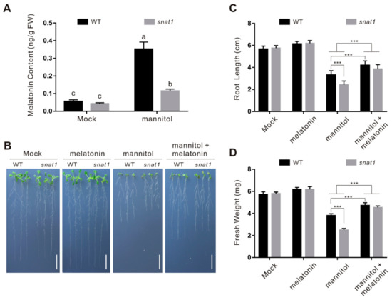
Osmotic stress severely inhibits plant growth and development, causing huge loss of crop quality and quantity worldwide. Melatonin is an important signaling molecule that generally confers plant increased tolerance to various environmental stresses, however, whether and how melatonin participates in plant osmotic stress response remain elusive. Here, we report that melatonin enhances plant osmotic stress tolerance through increasing ROS-scavenging ability, and melatonin receptor CAND2 plays a key role in melatonin-mediated plant response to osmotic stress. Upon osmotic stress treatment, the expression of melatonin biosynthetic genes including SNAT1, COMT1, and ASMT1 and the accumulation of melatonin are increased in the wild-type plants. The snat1 mutant is defective in osmotic stress-induced melatonin accumulation and thus sensitive to osmotic stress, while exogenous melatonin enhances the tolerance of the wild-type plant and rescues the sensitivity of the snat1 mutant to osmotic stress by upregulating the expression and activity of catalase and superoxide dismutase to repress H2O2 accumulation. Further study showed that the melatonin receptor mutant cand2 exhibits reduced osmotic stress tolerance with increased ROS accumulation, but exogenous melatonin cannot revert its osmotic stress phenotype. Together, our study reveals that CADN2 functions necessarily in melatonin-conferred osmotic stress tolerance by activating ROS-scavenging ability in Arabidopsis. Full article
(This article belongs to the Section Molecular Plant Sciences)
Show Figures

Graphical abstract

18 pages, 2003 KB  
Review
Melatonin: A Small Molecule but Important for Salt Stress Tolerance in Plants
by Haoshuang Zhan, Xiaojun Nie, Ting Zhang, Shuang Li, Xiaoyu Wang, Xianghong Du, Wei Tong and Weining Song
Int. J. Mol. Sci. 2019, 20(3), 709; https://doi.org/10.3390/ijms20030709 - 7 Feb 2019
Cited by 192 | Viewed by 10707
Abstract
Salt stress is one of the most serious limiting factors in worldwide agricultural production, resulting in huge annual yield loss. Since 1995, melatonin (N-acetyl-5-methoxytryptamine)—an ancient multi-functional molecule in eukaryotes and prokaryotes—has been extensively validated as a regulator of plant growth and [...] Read more.
Salt stress is one of the most serious limiting factors in worldwide agricultural production, resulting in huge annual yield loss. Since 1995, melatonin (N-acetyl-5-methoxytryptamine)—an ancient multi-functional molecule in eukaryotes and prokaryotes—has been extensively validated as a regulator of plant growth and development, as well as various stress responses, especially its crucial role in plant salt tolerance. Salt stress and exogenous melatonin lead to an increase in endogenous melatonin levels, partly via the phyto-melatonin receptor CAND2/PMTR1. Melatonin plays important roles, as a free radical scavenger and antioxidant, in the improvement of antioxidant systems under salt stress. These functions improve photosynthesis, ion homeostasis, and activate a series of downstream signals, such as hormones, nitric oxide (NO) and polyamine metabolism. Melatonin also regulates gene expression responses to salt stress. In this study, we review recent literature and summarize the regulatory roles and signaling networks involving melatonin in response to salt stress in plants. We also discuss genes and gene families involved in the melatonin-mediated salt stress tolerance. Full article
(This article belongs to the Special Issue Salinity Tolerance in Plants)
Show Figures

Figure 1

Back to TopTop