Sign in to use this feature.

Years

Between: -

Subjects

remove_circle_outline
remove_circle_outline
remove_circle_outline
remove_circle_outline
remove_circle_outline

Journals

Article Types

Countries / Regions

Search Results (4)

Search Parameters:
Keywords = Becurtovirus

Order results
Result details
Results per page
Select all
Export citation of selected articles as:
20 pages, 4651 KB  
Article
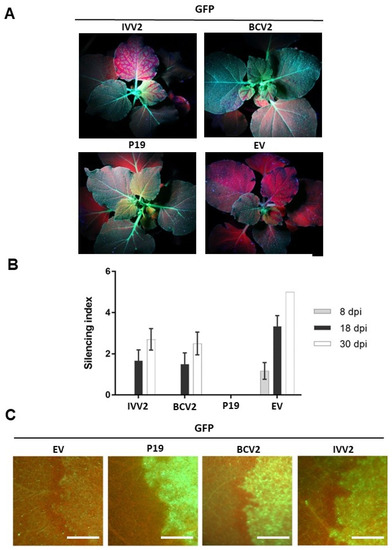
Beet Curly Top Iran Virus Rep and V2 Suppress Post-Transcriptional Gene Silencing via Distinct Modes of Action
by Saeideh Ebrahimi, Omid Eini, Alexandra Baßler, Arvid Hanke, Zeynep Yildirim, Michael Wassenegger, Gabi Krczal and Veli Vural Uslu
Viruses 2023, 15(10), 1996; https://doi.org/10.3390/v15101996 - 26 Sep 2023
Cited by 3 | Viewed by 2463
Abstract
Beet curly top Iran virus (BCTIV) is a yield-limiting geminivirus belonging to the becurtovirus genus. The genome organization of BCTIV is unique such that the complementary strand of BCTIV resembles Mastrevirus, whereas the virion strand organization is similar to the Curtovirus genus. [...] Read more.
Beet curly top Iran virus (BCTIV) is a yield-limiting geminivirus belonging to the becurtovirus genus. The genome organization of BCTIV is unique such that the complementary strand of BCTIV resembles Mastrevirus, whereas the virion strand organization is similar to the Curtovirus genus. Geminiviruses are known to avoid the plant defense system by suppressing the RNA interference mechanisms both at the transcriptional gene silencing (TGS) and post-transcriptional gene silencing (PTGS) levels. Multiple geminivirus genes have been identified as viral suppressors of RNA silencing (VSR) but VSR activity remains mostly elusive in becurtoviruses. We found that BCTIV-V2 and -Rep could suppress specific Sense-PTGS mechanisms with distinct efficiencies depending on the nature of the silencing inducer and the target gene. Local silencing induced by GFP inverted repeat (IR) could not be suppressed by V2 but was partially reduced by Rep. Accordingly, we documented that Rep but not V2 could suppress systemic silencing induced by GFP-IR. In addition, we showed that the VSR activity of Rep was partly regulated by RNA-dependent RNA Polymerase 6 (RDR6), whereas the VSR activity of V2 was independent of RDR6. Domain mapping for Rep showed that an intact Rep protein was required for the suppression of PTGS. In summary, we showed that BCTIV-Rep and -V2 function as silencing suppressors with distinct modes of action. Full article
(This article belongs to the Section Viruses of Plants, Fungi and Protozoa)
Show Figures

Figure 1

17 pages, 2429 KB  
Article
Development of Highly Efficient Resistance to Beet Curly Top Iran Virus (Becurtovirus) in Sugar Beet (B. vulgaris) via CRISPR/Cas9 System
by Kubilay Yıldırım, Musa Kavas, İlkay Sevgen Küçük, Zafer Seçgin and Çiğdem Gökcek Saraç
Int. J. Mol. Sci. 2023, 24(7), 6515; https://doi.org/10.3390/ijms24076515 - 30 Mar 2023
Cited by 17 | Viewed by 3466
Abstract
Beet Curly Top Iran Virus (BCTIV, Becurtovirus) is a dominant and widespread pathogen responsible for great damage and yield reduction in sugar beet production in the Mediterranean and Middle East. CRISPR-based gene editing is a versatile tool that has been successfully used [...] Read more.
Beet Curly Top Iran Virus (BCTIV, Becurtovirus) is a dominant and widespread pathogen responsible for great damage and yield reduction in sugar beet production in the Mediterranean and Middle East. CRISPR-based gene editing is a versatile tool that has been successfully used in plants to improve resistance against many viral pathogens. In this study, the efficiency of gRNA/Cas9 constructs targeting the expressed genes of BCTIV was assessed in sugar beet leaves by their transient expression. Almost all positive control sugar beets revealed systemic infection and severe disease symptoms (90%), with a great biomass reduction (68%) after BCTIV agroinoculation. On the other hand, sugar beets co-agronioculated with BCTIV and gRNA/Cas9 indicated much lower systemic infection (10–55%), disease symptoms and biomass reduction (13–45%). Viral inactivation was also verified by RCA and qPCR assays for gRNA/Cas9 treated sugar beets. PCR-RE digestion and sequencing assays confirmed the gRNA/Cas9-mediated INDEL mutations at the target sites of the BCTIV genome and represented high efficiencies (53–88%), especially for those targeting BCTIV’s movement gene and its overlapping region between capsid and ssDNA regulator genes. A multiplex CRISPR approach was also tested. The most effective four gRNAs targeting all the genes of BCTIV were cloned into a Cas9-containing vector and agroinoculated into virus-infected sugar beet leaves. The results of this multiplex CRISPR system revealed almost complete viral resistance with inhibition of systemic infection and mutant escape. This is the first report of CRSIPR-mediated broad-spectrum resistance against Becurtovirus in sugar beet. Full article
(This article belongs to the Special Issue Crop Stress Biology and Molecular Breeding 3.0)
Show Figures

Figure 1

14 pages, 2925 KB  
Article
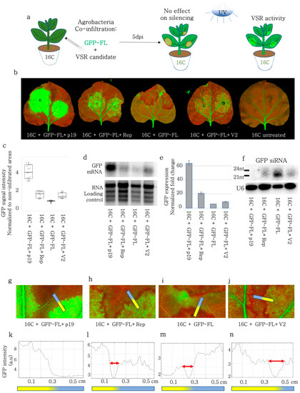
Functional Analysis of V2 Protein of Beet Curly Top Iran Virus
by Atiyeh Bahari, Araceli G. Castillo, Naser Safaie, Eduardo R. Bejarano, Ana P. Luna and Masoud Shams-Bakhsh
Plants 2022, 11(23), 3351; https://doi.org/10.3390/plants11233351 - 2 Dec 2022
Cited by 7 | Viewed by 2651
Abstract
Geminivirus beet curly top Iran virus (BCTIV) is one of the main causal agents of the beet curly top disease in Iran and the newly established Becurtovirus genus type species. Although the biological features of known becurtoviruses are similar to those of curtoviruses, [...] Read more.
Geminivirus beet curly top Iran virus (BCTIV) is one of the main causal agents of the beet curly top disease in Iran and the newly established Becurtovirus genus type species. Although the biological features of known becurtoviruses are similar to those of curtoviruses, they only share a limited sequence identity, and no information is available on the function of their viral genes. In this work, we demonstrate that BCTIV V2, as the curtoviral V2, is also a local silencing suppressor in Nicotiana benthamiana and can delay the systemic silencing spreading, although it cannot block the cell-to-cell movement of the silencing signal to adjacent cells. BCTIV V2 shows the same subcellular localization as curtoviral V2, being detected in the nucleus and perinuclear region, and its ectopic expression from a PVX-derived vector also causes the induction of necrotic lesions in N. benthamiana, such as the ones produced during the HR, both at the local and systemic levels. The results from the infection of N. benthamiana with a V2 BCTIV mutant showed that V2 is required for systemic infection, but not for viral replication, in a local infection. Considering all these results, we can conclude that BCTIV V2 is a functional homologue of curtoviral V2 and plays a crucial role in viral pathogenicity and systemic movement. Full article
(This article belongs to the Section Plant Protection and Biotic Interactions)
Show Figures

Figure 1

25 pages, 5417 KB  
Article
New World Cactaceae Plants Harbor Diverse Geminiviruses
by Rafaela S. Fontenele, Andrew M. Salywon, Lucas C. Majure, Ilaria N. Cobb, Amulya Bhaskara, Jesús A. Avalos-Calleros, Gerardo R. Argüello-Astorga, Kara Schmidlin, Anthony Khalifeh, Kendal Smith, Joshua Schreck, Michael C. Lund, Matias Köhler, Martin F. Wojciechowski, Wendy C. Hodgson, Raul Puente-Martinez, Koenraad Van Doorslaer, Safaa Kumari, Kehinde A. Oyeniran, Christian Vernière, Denis Filloux, Philippe Roumagnac, Pierre Lefeuvre, Simone G. Ribeiro, Simona P. Kraberger, Darren P. Martin and Arvind Varsaniadd Show full author list remove Hide full author list
Viruses 2021, 13(4), 694; https://doi.org/10.3390/v13040694 - 16 Apr 2021
Cited by 10 | Viewed by 7112
Abstract
The family Cactaceae comprises a diverse group of typically succulent plants that are native to the American continent but have been introduced to nearly all other continents, predominantly for ornamental purposes. Despite their economic, cultural, and ecological importance, very little research has been [...] Read more.
The family Cactaceae comprises a diverse group of typically succulent plants that are native to the American continent but have been introduced to nearly all other continents, predominantly for ornamental purposes. Despite their economic, cultural, and ecological importance, very little research has been conducted on the viral community that infects them. We previously identified a highly divergent geminivirus that is the first known to infect cacti. Recent research efforts in non-cultivated and asymptomatic plants have shown that the diversity of this viral family has been under-sampled. As a consequence, little is known about the effects and interactions of geminiviruses in many plants, such as cacti. With the objective to expand knowledge on the diversity of geminiviruses infecting cacti, we used previously acquired high-throughput sequencing results to search for viral sequences using BLASTx against a viral RefSeq protein database. We identified two additional sequences with similarity to geminiviruses, for which we designed abutting primers and recovered full-length genomes. From 42 cacti and five scale insects, we derived 42 complete genome sequences of a novel geminivirus species that we have tentatively named Opuntia virus 2 (OpV2) and 32 genomes of an Opuntia-infecting becurtovirus (which is a new strain of the spinach curly top Arizona virus species). Interspecies recombination analysis of the OpV2 group revealed several recombinant regions, in some cases spanning half of the genome. Phylogenetic analysis demonstrated that OpV2 is a novel geminivirus more closely related to viruses of the genus Curtovirus, which was further supported by the detection of three recombination events between curtoviruses and OpV2. Both OpV2 and Opuntia becurtoviruses were identified in mixed infections, which also included the previously characterized Opuntia virus 1. Viral quantification of the co-infected cactus plants compared with single infections did not show any clear trend in viral dynamics that might be associated with the mixed infections. Using experimental Rhizobium-mediated inoculations, we found that the initial accumulation of OpV2 is facilitated by co-infection with OpV1. This study shows that the diversity of geminiviruses that infect cacti is under-sampled and that cacti harbor diverse geminiviruses. The detection of the Opuntia becurtoviruses suggests spill-over events between viruses of cultivated species and native vegetation. The threat this poses to cacti needs to be further investigated. Full article
(This article belongs to the Special Issue Plant Virus Surveillance and Metagenomics)
Show Figures

Figure 1

Back to TopTop