Sign in to use this feature.

Years

Between: -

Subjects

remove_circle_outline
remove_circle_outline
remove_circle_outline
remove_circle_outline
remove_circle_outline

Journals

Article Types

Countries / Regions

Search Results (5)

Search Parameters:
Keywords = BRG1 (Brahma-Related Gene 1)

Order results
Result details
Results per page
Select all
Export citation of selected articles as:
16 pages, 7592 KB  
Article
Glycyrrhizic Acid Attenuates Pulmonary Fibrosis of Silicosis by Inhibiting the Interaction between HMGB1 and BRG1 through PI3K/Akt/mTOR Pathway
by Zhuoya Niu, Jisong Lin, Changfu Hao, Xiao Xu, Chen Wang, Kai Dai, Xuedan Deng, Meng Deng, Yonghua Guo and Wu Yao
Int. J. Environ. Res. Public Health 2022, 19(14), 8743; https://doi.org/10.3390/ijerph19148743 - 18 Jul 2022
Cited by 21 | Viewed by 4015
Abstract
Purpose: High mobility group protein 1 (HMGB1) is a highly conserved DNA-binding nuclear protein that participates in the occurrence and development of silicosis. HMGB1 binds to its specific receptor and activates phosphatidylinositol 3-kinase (PI3K)/protein kinase B, (PKB; Akt)/mammalian target of rapamycin (mTOR) pathway. [...] Read more.
Purpose: High mobility group protein 1 (HMGB1) is a highly conserved DNA-binding nuclear protein that participates in the occurrence and development of silicosis. HMGB1 binds to its specific receptor and activates phosphatidylinositol 3-kinase (PI3K)/protein kinase B, (PKB; Akt)/mammalian target of rapamycin (mTOR) pathway. Brahma-related genes 1 (BRG1; SMARCA4) is the core subunit of SWI/SNF. HMGB1 activates the Akt pathway through BRG1 to promote the proliferation of prostate cancer. Glycyrrhizic acid is a new pharmacological inhibitor of HMGB1, which may inhibit the occurrence and development of silicosis. We speculate that glycyrrhizic acid inhibits the interaction between HMGB1 and BRG1 through the PI3K/Akt/mTOR pathway to affect the progression of silicosis. Methods: We carried out an in vitro study and stimulated A549 with TGF-β1 to establish an epithelial–mesenchymal transition (EMT) model, knocked down the HMGB1 and BRG1 genes in cells, observed the expression of EMT markers, and detected the interaction between HMGB1 and BRG1 by co-immunoprecipitation. In vivo, we injected glycyrrhizic acid into the mouse silicosis model to inhibit the expression of HMGB1. Results: Both HMGB1 and BRG1 were highly expressed in the process of EMT. After knocking down HMGB1 and BRG1, the process of EMT was inhibited through the PI3K/Akt/mTOR pathway, and their expressions were influenced by each other. HMGB1 and BRG1 interact with each other in A549 cells. HMGB1 and BRG1 are also highly expressed in the mouse silicosis model, and glycyrrhizic acid can inhibit the expression of HMGB1/BRG1 through the PI3K/Akt/mTOR pathway. Conclusion: Glycyrrhizic acid can inhibit the interaction between HMGB1 and BRG1 through the PI3K/Akt/mTOR pathway to affect the progression of silicosis. Full article
(This article belongs to the Section Occupational Safety and Health)
Show Figures

Graphical abstract

16 pages, 3967 KB  
Article
BRG1 Is Dispensable for Sertoli Cell Development and Functions in Mice
by Shuai Wang, Pengxiang Wang, Dongli Liang and Yuan Wang
Int. J. Mol. Sci. 2020, 21(12), 4358; https://doi.org/10.3390/ijms21124358 - 19 Jun 2020
Cited by 7 | Viewed by 4185
Abstract
Sertoli cells are somatic supporting cells in spermatogenic niche and play critical roles in germ cell development, but it is yet to be understood how epigenetic modifiers regulate Sertoli cell development and contribution to spermatogenesis. BRG1 (Brahma related gene 1) is a catalytic [...] Read more.
Sertoli cells are somatic supporting cells in spermatogenic niche and play critical roles in germ cell development, but it is yet to be understood how epigenetic modifiers regulate Sertoli cell development and contribution to spermatogenesis. BRG1 (Brahma related gene 1) is a catalytic subunit of the mammalian SWI/SNF chromatin remodeling complex and participates in transcriptional regulation. The present study aimed to define the functions of BRG1 in mouse Sertoli cells during mouse spermatogenesis. We found that BRG1 protein was localized in the nuclei of both Sertoli cells and germ cells in seminiferous tubules. We further examined the requirement of BRG1 in Sertoli cell development using a Brg1 conditional knockout mouse model and two Amh-Cre mouse strains to specifically delete Brg1 gene from Sertoli cells. We found that the Amh-Cre mice from Jackson Laboratory had inefficient recombinase activities in Sertoli cells, while the other Amh-Cre strain from the European Mouse Mutant Archive achieved complete Brg1 deletion in Sertoli cells. Nevertheless, the conditional knockout of Brg1 from Sertoli cells by neither of Amh-Cre strains led to any detectable abnormalities in the development of either Sertoli cells or germ cells, suggesting that BRG1-SWI/SNF complex is dispensable to the functions of Sertoli cells in spermatogenesis. Full article
(This article belongs to the Special Issue The Development, Differentiation, and Toxicity of Gametes)
Show Figures

Figure 1

17 pages, 3766 KB  
Article
BRG1 Activates Proliferation and Transcription of Cell Cycle-Dependent Genes in Breast Cancer Cells
by Maciej Sobczak, Julita Pietrzak, Tomasz Płoszaj and Agnieszka Robaszkiewicz
Cancers 2020, 12(2), 349; https://doi.org/10.3390/cancers12020349 - 4 Feb 2020
Cited by 26 | Viewed by 6066
Abstract
Cancer malignancy is usually characterized by unlimited self-renewal. In some types of advanced tumors that are rapidly dividing, gene expression profiles depict elevations in pro-proliferative genes accompanied by coordinately elevated transcription of factors responsible for removal of DNA lesions. In our studies, fast [...] Read more.
Cancer malignancy is usually characterized by unlimited self-renewal. In some types of advanced tumors that are rapidly dividing, gene expression profiles depict elevations in pro-proliferative genes accompanied by coordinately elevated transcription of factors responsible for removal of DNA lesions. In our studies, fast proliferating breast cancer cell lines (MDA-MB-231 and MCF7), BRG1, a component of the SWI/SNF complex, emerges as an activator of functionally-linked genes responsible for activities such as mitotic cell divisions and DNA repair. Products of at least some of them are considerably overrepresented in breast cancer cells and BRG1 facilitates growth of MCF7 and MDA-MB-231 cell lines. BRG1 occurs at the promoters of genes such as CDK4, LIG1, and NEIL3, which are transcriptionally controlled by cell cycle progression and highly acetylated by EP300 in proliferating cells. As previously documented, in dividing cells BRG1 directly activates gene transcription by evicting EP300 modified nucleosomes from the promoters and, thereby, relaxing chromatin. However, the deficiency of BRG1 or EP300 activity for 48 h leads to cell growth arrest and to chromatin compaction, but also to the assembly of RB1/HDAC1/EZH2 complexes at the studied cell cycle-dependent gene promoters. Epigenetic changes include histone deacetylation and accumulation of H3K27me trimethylation, both known to repress transcription. Cell cycle arrest in G1 by inhibition of CDK4/6 phenocopies the effect of the long-term BRG1 inhibition on the chromatin structure. These results suggest that BRG1 may control gene transcription also by promoting expression of genes responsible for cell cycle progression in the studied breast cancer cells. In the current study, we show that BRG1 binding occurs at the promoters of functionally linked genes in proliferating breast cancer cells, revealing a new mechanism by which BRG1 defines gene transcription. Full article
(This article belongs to the Special Issue Epigenetic Dysregulation in Cancer: From Mechanism to Therapy)
Show Figures

Figure 1

21 pages, 3994 KB  
Article
CK2-Dependent Phosphorylation of the Brg1 Chromatin Remodeling Enzyme Occurs during Mitosis
by Teresita Padilla-Benavides, Dominic T. Haokip, Yeonsoo Yoon, Pablo Reyes-Gutierrez, Jaime A. Rivera-Pérez and Anthony N. Imbalzano
Int. J. Mol. Sci. 2020, 21(3), 923; https://doi.org/10.3390/ijms21030923 - 30 Jan 2020
Cited by 16 | Viewed by 4491
Abstract
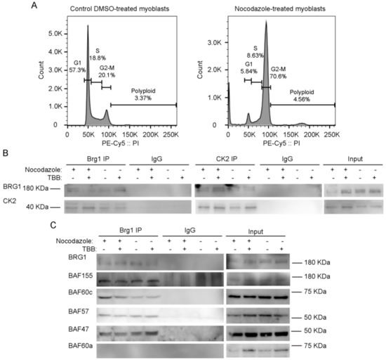
Brg1 (Brahma-related gene 1) is one of two mutually exclusive ATPases that can act as the catalytic subunit of mammalian SWI/SNF (mSWI/SfigureNF) chromatin remodeling enzymes that facilitate utilization of the DNA in eukaryotic cells. Brg1 is a phospho-protein, and its activity is regulated [...] Read more.
Brg1 (Brahma-related gene 1) is one of two mutually exclusive ATPases that can act as the catalytic subunit of mammalian SWI/SNF (mSWI/SfigureNF) chromatin remodeling enzymes that facilitate utilization of the DNA in eukaryotic cells. Brg1 is a phospho-protein, and its activity is regulated by specific kinases and phosphatases. Previously, we showed that Brg1 interacts with and is phosphorylated by casein kinase 2 (CK2) in a manner that regulates myoblast proliferation. Here, we use biochemical and cell and molecular biology approaches to demonstrate that the Brg1-CK2 interaction occurred during mitosis in embryonic mouse somites and in primary myoblasts derived from satellite cells isolated from mouse skeletal muscle tissue. The interaction of CK2 with Brg1 and the incorporation of a number of other subunits into the mSWI/SNF enzyme complex were independent of CK2 enzymatic activity. CK2-mediated hyperphosphorylation of Brg1 was observed in mitotic cells derived from multiple cell types and organisms, suggesting functional conservation across tissues and species. The mitotically hyperphosphorylated form of Brg1 was localized with soluble chromatin, demonstrating that CK2-mediated phosphorylation of Brg1 is associated with specific partitioning of Brg1 within subcellular compartments. Thus, CK2 acts as a mitotic kinase that regulates Brg1 phosphorylation and subcellular localization. Full article
(This article belongs to the Section Molecular Biology)
Show Figures

Figure 1

18 pages, 1516 KB  
Article
PARP1 Co-Regulates EP300–BRG1-Dependent Transcription of Genes Involved in Breast Cancer Cell Proliferation and DNA Repair
by Maciej Sobczak, Andrew R. Pitt, Corinne M. Spickett and Agnieszka Robaszkiewicz
Cancers 2019, 11(10), 1539; https://doi.org/10.3390/cancers11101539 - 11 Oct 2019
Cited by 33 | Viewed by 6037
Abstract
BRG1, an active subunit of the SWI/SNF chromatin-remodeling complex, enables the EP300-dependent transcription of proliferation and DNA repair genes from their E2F/CpG-driven promoters in breast cancer cells. In the current study, we show that BRG1–EP300 complexes are accompanied by poly-ADP-ribose polymerase 1 (PARP1), [...] Read more.
BRG1, an active subunit of the SWI/SNF chromatin-remodeling complex, enables the EP300-dependent transcription of proliferation and DNA repair genes from their E2F/CpG-driven promoters in breast cancer cells. In the current study, we show that BRG1–EP300 complexes are accompanied by poly-ADP-ribose polymerase 1 (PARP1), which emerges as the functional component of the promoter-bound multiprotein units that are capable of controlling gene expression. This enzyme is co-distributed with BRG1 at highly acetylated promoters of genes such as CDK4, LIG1, or NEIL3, which are responsible for cancer cell growth and the removal of DNA damage. ADP-ribosylation is necessary to maintain active transcription, since it ensures an open chromatin structure that allows high acetylation and low histone density. PARP1-mediated modification of BRG1 and EP300 does not affect the association of enzymes with gene promoters; however, it does activate EP300, which acetylates nucleosomes, leading to their eviction by BRG1, thus allowing mRNA synthesis. Although PARP1 was found at BRG1 positive/H3K27ac negative promoters of highly expressed genes in a transformed breast cancer cell line, its transcriptional activity was limited to genes simultaneously controlled by BRG1 and EP300, indicating that the ADP-ribosylation of EP300 plays a dominant role in the regulation of BRG1–EP300-driven transcription. In conclusion, PARP1 directs the transcription of some proliferation and DNA repair genes in breast cancer cells by the ADP-ribosylation of EP300, thereby causing its activation and marking nucleosomes for displacement by BRG1. PARP1 in rapidly dividing cells facilitates the expression of genes that confer a cancer cell phenotype. Our study shows a new mechanism that links PARP1 with the removal of DNA damage in breast cancer cells via the regulation of BRG1–EP300-dependent transcription of genes involved in DNA repair pathways. Full article
(This article belongs to the Special Issue PARPs, PAR and NAD Metabolism and Their Inhibitors in Cancer)
Show Figures

Figure 1

Back to TopTop