Sign in to use this feature.

Years

Between: -

Subjects

remove_circle_outline
remove_circle_outline
remove_circle_outline
remove_circle_outline

Journals

Article Types

Countries / Regions

Search Results (5)

Search Parameters:
Keywords = Achromobacter phage

Order results
Result details
Results per page
Select all
Export citation of selected articles as:
23 pages, 4140 KB  
Article
Compounding Achromobacter Phages for Therapeutic Applications
by Ana Georgina Cobián Güemes, Tram Le, Maria Isabel Rojas, Nicole E. Jacobson, Helena Villela, Katelyn McNair, Shr-Hau Hung, Lili Han, Lance Boling, Jessica Claire Octavio, Lorena Dominguez, Vito Adrian Cantú, Sinéad Archdeacon, Alejandro A. Vega, Michelle A. An, Hamza Hajama, Gregory Burkeen, Robert A. Edwards, Douglas J. Conrad, Forest Rohwer and Anca M. Segalladd Show full author list remove Hide full author list
Viruses 2023, 15(8), 1665; https://doi.org/10.3390/v15081665 - 30 Jul 2023
Cited by 9 | Viewed by 4305
Abstract
Achromobacter species colonization of Cystic Fibrosis respiratory airways is an increasing concern. Two adult patients with Cystic Fibrosis colonized by Achromobacter xylosoxidans CF418 or Achromobacter ruhlandii CF116 experienced fatal exacerbations. Achromobacter spp. are naturally resistant to several antibiotics. Therefore, phages could be valuable [...] Read more.
Achromobacter species colonization of Cystic Fibrosis respiratory airways is an increasing concern. Two adult patients with Cystic Fibrosis colonized by Achromobacter xylosoxidans CF418 or Achromobacter ruhlandii CF116 experienced fatal exacerbations. Achromobacter spp. are naturally resistant to several antibiotics. Therefore, phages could be valuable as therapeutics for the control of Achromobacter. In this study, thirteen lytic phages were isolated and characterized at the morphological and genomic levels for potential future use in phage therapy. They are presented here as the Achromobacter Kumeyaay phage collection. Six distinct Achromobacter phage genome clusters were identified based on a comprehensive phylogenetic analysis of the Kumeyaay collection as well as the publicly available Achromobacter phages. The infectivity of all phages in the Kumeyaay collection was tested in 23 Achromobacter clinical isolates; 78% of these isolates were lysed by at least one phage. A cryptic prophage was induced in Achromobacter xylosoxidans CF418 when infected with some of the lytic phages. This prophage genome was characterized and is presented as Achromobacter phage CF418-P1. Prophage induction during lytic phage preparation for therapy interventions require further exploration. Large-scale production of phages and removal of endotoxins using an octanol-based procedure resulted in a phage concentrate of 1 × 109 plaque-forming units per milliliter with an endotoxin concentration of 65 endotoxin units per milliliter, which is below the Food and Drugs Administration recommended maximum threshold for human administration. This study provides a comprehensive framework for the isolation, bioinformatic characterization, and safe production of phages to kill Achromobacter spp. in order to potentially manage Cystic Fibrosis (CF) pulmonary infections. Full article
Show Figures

Figure 1

13 pages, 2415 KB  
Article
Isolation and Characterization of a Novel Siphoviridae Phage, vB_AbaS_TCUP2199, Infecting Multidrug-Resistant Acinetobacter baumannii
by Meity Mardiana, Soon-Hian Teh, Ling-Chun Lin and Nien-Tsung Lin
Viruses 2022, 14(6), 1240; https://doi.org/10.3390/v14061240 - 7 Jun 2022
Cited by 31 | Viewed by 4482
Abstract
Multidrug-resistant Acinetobacter baumannii (MDRAB) is a pathogen recognized as antimicrobial-resistant bacteria involved in healthcare-associated infections. Resistance to antibiotics has made alternative therapies necessary. Bacteriophage therapy is considered a potential solution to treat MDRAB. In this study, we isolated and characterized the phage vB_AbaS_TCUP2199 [...] Read more.
Multidrug-resistant Acinetobacter baumannii (MDRAB) is a pathogen recognized as antimicrobial-resistant bacteria involved in healthcare-associated infections. Resistance to antibiotics has made alternative therapies necessary. Bacteriophage therapy is considered a potential solution to treat MDRAB. In this study, we isolated and characterized the phage vB_AbaS_TCUP2199 (TCUP2199), which can infect MDRAB. Morphological analysis revealed that TCUP2199 belongs to the Siphoviridae family. TCUP2199 has a wide host range, can adsorb rapidly (68.28% in 2 min), and has a burst size of 196 PFU/cell. At least 16 distinct structural proteins were visualized by SDS polyacrylamide gel electrophoresis. A stability test showed that TCUP2199 was stable at 37 °C and pH 7. Genome analysis of TCUP2199 showed that it consists of a double-stranded DNA genome of 79,572 bp with a G+C content of 40.39%, which contains 98 putative open reading frames, none of which is closely related to the bacteriophage genome sequence that was found in the public database. TCUP2199 shows similarity in genomic organization and putative packaging mechanism with Achromobacter phage JWF and Pseudoalteromonas phage KB12-38 based on protein BLAST and phylogenetic analysis. Because of those unique characteristics, we consider TCUP2199 to be a novel phage that is suitable for inclusion in a phage cocktail to treat A. baumannii infection. Full article
Show Figures

Figure 1

19 pages, 4494 KB  
Article
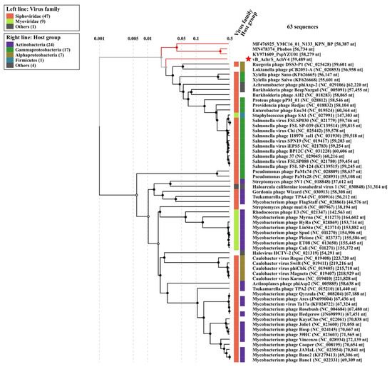
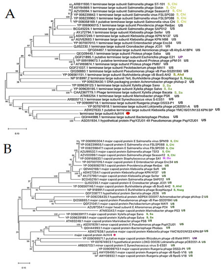
Analysis of a Novel Bacteriophage vB_AchrS_AchV4 Highlights the Diversity of Achromobacter Viruses
by Laura Kaliniene, Algirdas Noreika, Algirdas Kaupinis, Mindaugas Valius, Edvinas Jurgelaitis, Justas Lazutka, Rita Meškienė and Rolandas Meškys
Viruses 2021, 13(3), 374; https://doi.org/10.3390/v13030374 - 27 Feb 2021
Cited by 7 | Viewed by 3715
Abstract
Achromobacter spp. are ubiquitous in nature and are increasingly being recognized as emerging nosocomial pathogens. Nevertheless, to date, only 30 complete genome sequences of Achromobacter phages are available in GenBank, and nearly all of those phages were isolated on Achromobacter xylosoxidans. Here, [...] Read more.
Achromobacter spp. are ubiquitous in nature and are increasingly being recognized as emerging nosocomial pathogens. Nevertheless, to date, only 30 complete genome sequences of Achromobacter phages are available in GenBank, and nearly all of those phages were isolated on Achromobacter xylosoxidans. Here, we report the isolation and characterization of bacteriophage vB_AchrS_AchV4. To the best of our knowledge, vB_AchrS_AchV4 is the first virus isolated from Achromobacter spanius. Both vB_AchrS_AchV4 and its host, Achromobacter spanius RL_4, were isolated in Lithuania. VB_AchrS_AchV4 is a siphovirus, since it has an isometric head (64 ± 3.2 nm in diameter) and a non-contractile flexible tail (232 ± 5.4). The genome of vB_AchrS_AchV4 is a linear dsDNA molecule of 59,489 bp with a G+C content of 62.8%. It contains no tRNA genes, yet it includes 82 protein-coding genes, of which 27 have no homologues in phages. Using bioinformatics approaches, 36 vB_AchrS_AchV4 genes were given a putative function. A further four were annotated based on the results of LC–MS/MS. Comparative analyses revealed that vB_AchrS_AchV4 is a singleton siphovirus with no close relatives among known tailed phages. In summary, this work not only describes a novel and unique phage, but also advances our knowledge of genetic diversity and evolution of Achromobacter bacteriophages. Full article
(This article belongs to the Section Bacterial Viruses)
Show Figures

Figure 1

10 pages, 1522 KB  
Article
Mobilome Analysis of Achromobacter spp. Isolates from Chronic and Occasional Lung Infection in Cystic Fibrosis Patients
by Laura Veschetti, Angela Sandri, Cristina Patuzzo, Paola Melotti, Giovanni Malerba and Maria M. Lleò
Microorganisms 2021, 9(1), 130; https://doi.org/10.3390/microorganisms9010130 - 8 Jan 2021
Cited by 8 | Viewed by 3898
Abstract
Achromobacter spp. is an opportunistic pathogen that can cause lung infections in patients with cystic fibrosis (CF). Although a variety of mobile genetic elements (MGEs) carrying antimicrobial resistance genes have been identified in clinical isolates, little is known about the contribution of Achromobacter [...] Read more.
Achromobacter spp. is an opportunistic pathogen that can cause lung infections in patients with cystic fibrosis (CF). Although a variety of mobile genetic elements (MGEs) carrying antimicrobial resistance genes have been identified in clinical isolates, little is known about the contribution of Achromobacter spp. mobilome to its pathogenicity. To provide new insights, we performed bioinformatic analyses of 54 whole genome sequences and investigated the presence of phages, insertion sequences (ISs), and integrative and conjugative elements (ICEs). Most of the detected phages were previously described in other pathogens and carried type II toxin-antitoxin systems as well as other pathogenic genes. Interestingly, the partial sequence of phage Bcep176 was found in all the analyzed Achromobacter xylosoxidans genome sequences, suggesting the integration of this phage in an ancestor strain. A wide variety of IS was also identified either inside of or in proximity to pathogenicity islands. Finally, ICEs carrying pathogenic genes were found to be widespread among our isolates and seemed to be involved in transfer events within the CF lung. These results highlight the contribution of MGEs to the pathogenicity of Achromobacter species, their potential to become antimicrobial targets, and the need for further studies to better elucidate their clinical impact. Full article
(This article belongs to the Special Issue Bacterial Genomes and Evolution by Horizontal Gene Transfer (HGT))
Show Figures

Graphical abstract

10 pages, 451 KB  
Case Report
A Case of Phage Therapy against Pandrug-Resistant Achromobacter xylosoxidans in a 12-Year-Old Lung-Transplanted Cystic Fibrosis Patient
by David Lebeaux, Maia Merabishvili, Eric Caudron, Damien Lannoy, Leen Van Simaey, Hans Duyvejonck, Romain Guillemain, Caroline Thumerelle, Isabelle Podglajen, Fabrice Compain, Najiby Kassis, Jean-Luc Mainardi, Johannes Wittmann, Christine Rohde, Jean-Paul Pirnay, Nicolas Dufour, Stefan Vermeulen, Yannick Gansemans, Filip Van Nieuwerburgh and Mario Vaneechoutte
Viruses 2021, 13(1), 60; https://doi.org/10.3390/v13010060 - 5 Jan 2021
Cited by 91 | Viewed by 7536
Abstract
Bacteriophages are a promising therapeutic strategy among cystic fibrosis and lung-transplanted patients, considering the high frequency of colonization/infection caused by pandrug-resistant bacteria. However, little clinical data are available regarding the use of phages for infections with Achromobacter xylosoxidans. A 12-year-old lung-transplanted cystic [...] Read more.
Bacteriophages are a promising therapeutic strategy among cystic fibrosis and lung-transplanted patients, considering the high frequency of colonization/infection caused by pandrug-resistant bacteria. However, little clinical data are available regarding the use of phages for infections with Achromobacter xylosoxidans. A 12-year-old lung-transplanted cystic fibrosis patient received two rounds of phage therapy because of persistent lung infection with pandrug-resistant A. xylosoxidans. Clinical tolerance was perfect, but initial bronchoalveolar lavage (BAL) still grew A. xylosoxidans. The patient’s respiratory condition slowly improved and oxygen therapy was stopped. Low-grade airway colonization by A. xylosoxidans persisted for months before samples turned negative. No re-colonisation occurred more than two years after phage therapy was performed and imipenem treatment was stopped. Whole genome sequencing indicated that the eight A. xylosoxidans isolates, collected during phage therapy, belonged to four delineated strains, whereby one had a stop mutation in a gene for a phage receptor. The dynamics of lung colonisation were documented by means of strain-specific qPCRs on different BALs. We report the first case of phage therapy for A. xylosoxidans lung infection in a lung-transplanted patient. The dynamics of airway colonization was more complex than deduced from bacterial culture, involving phage susceptible as well as phage resistant strains. Full article
(This article belongs to the Special Issue State-of-the-Art Phage Therapy Development in Europe)
Show Figures

Figure 1

Back to TopTop