Next Article in Journal
Profiling the Site of Protein CoAlation and Coenzyme A Stabilization Interactions
Previous Article in Journal
Effects of Coenzyme Q10 Supplementation on Biomarkers of Oxidative Stress in Adults: A GRADE-Assessed Systematic Review and Updated Meta-Analysis of Randomized Controlled Trials
Previous Article in Special Issue
CDDO-Me Attenuates CA1 Neuronal Death by Facilitating RalBP1-Mediated Mitochondrial Fission and 4-HNE Efflux in the Rat Hippocampus Following Status Epilepticus
 
 
Font Type:
Arial Georgia Verdana
Font Size:
Aa Aa Aa
Line Spacing:
Column Width:
Background:
Article

Mitochondrial Calcium-Triggered Oxidative Stress and Developmental Defects in Dopaminergic Neurons Differentiated from Deciduous Teeth-Derived Dental Pulp Stem Cells with MFF Insufficiency

1
Section of Oral Medicine for Children, Division of Oral Health, Growth and Development, Faculty of Dental Science, Kyushu University, Maidashi 3-1-1, Higashi-Ku, Fukuoka 812-8582, Japan
2
Department of Molecular Cell Biology and Oral Anatomy, Graduate School of Dental Science, Kyushu University, Maidashi 3-1-1, Higashi-Ku, Fukuoka 812-8582, Japan
3
Department of Neuropsychiatry, Graduate School of Medical Sciences, Kyushu University, Maidashi 3-1-1, Higashi-Ku, Fukuoka 812-8582, Japan
4
Department of Pediatrics, Graduate School of Medical Sciences, Kyushu University, Maidashi 3-1-1, Higashi-Ku, Fukuoka 812-8582, Japan
*
Authors to whom correspondence should be addressed.
These authors contributed equally to this work.
Antioxidants 2022, 11(7), 1361; https://doi.org/10.3390/antiox11071361
Submission received: 30 May 2022 / Revised: 6 July 2022 / Accepted: 12 July 2022 / Published: 13 July 2022

Abstract

:
Mitochondrial fission factor (MFF) is an adapter that targets dynamin-related protein 1 from the cytosol to the mitochondria for fission. Loss-of-function MFF mutations cause encephalopathy due to defective mitochondrial and peroxisomal fission 2 (EMPF2). To elucidate the molecular mechanisms that were involved, we analyzed the functional effects of MFF depletion in deciduous teeth-derived dental pulp stem cells differentiating into dopaminergic neurons (DNs). When treated with MFF-targeting small interfering RNA, DNs showed impaired neurite outgrowth and reduced mitochondrial signals in neurites harboring elongated mitochondria. MFF silencing also caused mitochondrial Ca2+ accumulation through accelerated Ca2+ influx from the endoplasmic reticulum (ER) via the inositol 1,4,5-trisphosphate receptor. Mitochondrial Ca2+ overload led DNs to produce excessive reactive oxygen species (ROS), and downregulated peroxisome proliferator-activated receptor-gamma co-activator-1 alpha (PGC-1α). MFF was co-immunoprecipitated with voltage-dependent anion channel 1, an essential component of the ER-mitochondrial Ca2+ transport system. Folic acid supplementation normalized ROS levels, PGC-1α mediated mitochondrial biogenesis, and neurite outgrowth in MFF depleted DNs, without affecting their mitochondrial morphology or Ca2+ levels. We propose that MFF negatively regulates the mitochondrial Ca2+ influx from the ER. MFF-insufficiency recapitulated the EMPF2 neuropathology with increased oxidative stress and suppressed mitochondrial biogenesis. ROS and mitochondrial biogenesis might be potential therapeutic targets for EMPF2.

1. Introduction

Mitochondrial fission and fusion must be balanced to maintain proper morphology and function, including oxidative phosphorylation, redox control, and calcium regulation [1,2,3]. An imbalance between mitochondrial fission and fusion leads to excessively fragmented or tubular mitochondrial morphology, which is associated with pathological conditions [4]. Several mitochondrial encephalopathies are caused by loss-of-function mutations in genes encoding proteins that are involved in mitochondrial fission and fusion [5].
Encephalopathy due to defective mitochondrial and peroxisomal fission 1 (EMPF1; MIM # 614388) is caused by loss-of-function mutations in dynamin-related protein 1 (DRP1) and is mainly characterized by severe developmental delay and hypotonia. DRP1 is an essential protein that executes both mitochondrial and peroxisomal fission [6,7,8,9,10,11,12,13]. Fibroblasts that were derived from patients with EMPF1 showed an abnormally expanded morphology in both organelles [7,8,12]. We have reported on conditional Drp1-deficient mice by using the Cre-loxP system to elucidate neuropathological mechanisms that are associated with Drp1-deficiency [14]. Mice with a neuron-specific Drp1 deficiency died shortly after birth due to marked hypoplasia of the brain [14]. Primary cultured neurons that were derived from the mutant mice showed an uneven mitochondrial distribution that aggregated mainly in the cell body [14]. This suggests that neurite development and synaptic formation require DRP1-dependent mitochondrial fission to generate compact mitochondria and distribute them in developing neurites and the synaptic terminus. Thus, the failure of mitochondrial distribution due to Drp1 deficiency is considered to be a central mechanism of the neurodevelopmental defects that are associated with EMPF1.
Recently, loss-of-function mutations in mitochondrial fission factor (MFF) were observed to cause EMPF2 (MIM # 617086). MFF is a C-tail-anchored protein that is constitutively located in the mitochondria and peroxisomes [15]. While DRP1 is recruited from the cytosol to the mitochondria and peroxisomes to execute their fission [16,17], in mitochondria, MFF is one of the adaptors targeting DRP1 for fission [2,5,18]. All currently identified loss-of-function mutations of MFF generate a truncated cytoplasmic N-terminal region lacking the tail anchor, indicating impaired mitochondrial and peroxisomal localization [19,20,21,22]. Because MFF is a critical component of the DRP1-dependent mitochondrial fission machinery, the underlying neuropathology of EMPF2 is presumed to be a dysregulation of mitochondrial morphology that overlaps with EMPF1. However, the exact mechanisms of EMPF2 are not fully understood.
The current study aims to elucidate the neuropathological mechanisms of EMPF2, with a particular focus on the developmental defects of dopaminergic neurons (DNs). Previous studies suggested that an enhanced mitochondrial Ca2+ buffering capacity led to cortical neuron-specific defects in EMPF2 [23], and mitochondrial Ca2+ accumulation harmed the basal ganglia [3,24,25]. We therefore rationalized the utility of stem cells from human exfoliated deciduous teeth (SHEDs) and their differentiation potential into DNs as a disease model of EMPF2 [26,27,28,29,30,31]. We herein report that MFF insufficiency causes mitochondrial Ca2+ accumulation and oxidative stress, which may contribute to the neuropathological mechanisms of EMPF2.

2. Materials and Methods

2.1. SHED Isolation, Culture, and Differentiation into Dopaminergic Neurons

Experiments using human samples were reviewed and approved by the Kyushu University Institutional Review Board for Human Genome/Gene Research (permission number: 678-03), and conducted as per the Declaration of Helsinki. Written informed consent was obtained from the parents. Deciduous teeth were collected from a typically developing six-year-old boy.
SHED isolation was performed as previously described [32]. SHEDs were cultured in the alpha modification of Eagle’s Medium (Nacalai Tesque, Kyoto, Japan) with 15% fetal bovine serum (Sigma-Aldrich, St. Louis, MO, USA); 100 μM of L-ascorbic acid 2-phosphate (Wako Pure Chemical Industries, Osaka, Japan); 250 μg/mL of fungizone (Life Technologies, Tarrytown, NY, USA); 100 U/mL of penicillin; and 100 μg/mL of streptomycin (Nacalai Tesque) at 37 °C in an atmosphere containing 5% CO2.
Differentiation from SHEDs to DNs was performed using the two-step procedure that was described by Fujii et al. [28]. In the first step, 1.5 × 105 SHEDs were plated in a six-well culture plate (Corning, NY, USA) and cultured in the culture medium. After 24 h, the cells were cultured in the first-step medium, Dulbecco’s Modified Eagle’s Medium (#08456-65; DMEM, Nacalai Tesque), supplemented with 20 ng/mL of epidermal growth factor (PeproTech, East Windsor, NJ, USA); 20 ng/mL of basic fibroblast growth factor (Peprotech); and 1% N2 supplement (Thermo Fisher Scientific, Waltham, MA, USA) for 2 d at 37 °C in an incubator with 5% CO2. In the second step, the first-step medium was replaced by a neurobasal medium (Thermo Fisher Scientific), and the second-step medium was supplemented with 2% B27 supplement (Thermo Fisher Scientific, Waltham, MA, USA); 1 mM of dibutyryladenosine 3,5-cyclic monophosphate (Nacalai Tesque, Kyoto, Japan); 0.5 mM of 3-isobutyl-1-methyl-xanthine (Wako Pure Chemical Industries); and 200 μM of ascorbic acid (Nacalai Tesque, Kyoto, Japan). The cells were incubated for 5 d at 37 °C in an incubator with 5% CO2.

2.2. RNA Interference to Knock down MFF Expression

After the first step of DN differentiation, the first-step medium was replaced by the second-step medium and small interfering RNA (siRNA) transfection was performed with Lipofectamine RNAiMAX (Thermo Fisher Scientific, Waltham, MA, USA). The MFF siRNA sequences were as follows: sense 5′-AACGCUGACCUGGAACAAGGATT-3′ and antisense 5′-UCCUUGUUCCAGGUCAGCGUUTT-3′. The control siRNA was purchased from Sigma-Aldrich, Burlington, MA, USA, SIC001-10NMOL.

2.3. Folic Acid, Ruthenium Red, and Xestospongin C Treatment

Folic acid (FA; 20 μM; Wako Pure Chemical Industries) and ruthenium red (Ru-R; 1 μM; Wako Pure Chemical Industries) were added in the second-step medium of DN differentiation. Xestospongin C (Xest-C; 5 μM; Cayman Chemical Company, Ann Arbor, MI, USA) was added after the second step of DN differentiation and the cells were incubated for 4 h at 37 °C in an incubator with 5% CO2.

2.4. Immunocytochemistry

The DNs were cultured on the cover glass and fixed with 4% paraformaldehyde in 0.1 M of sodium phosphate buffer (pH 7.4) for 10 min at room temperature, then permeabilized with 0.1% Triton X-100 in phosphate-buffered saline (PBS) for 5 min at room temperature. The cells were blocked with 2% BSA in PBS for 20 min at room temperature and then incubated with the following primary antibodies for 90 min at room temperature: mouse monoclonal anti-Tom20 (#sc-17764; Santa Cruz Biotechnology, Paso Robles, CA, USA); mouse monoclonal anti-tyrosine hydroxylase (TH; #66334-1-Ig; Proteintech, Rosemont, IL, USA); mouse monoclonal anti-β-tubulin III (#T8578; Sigma-Aldrich, Burlington, MA, USA); and rabbit polyclonal anti-dopamine (#ab6427; Abcam, Cambridge, UK) antibodies. The cells were subsequently incubated with Alexa Fluor-conjugated secondary antibodies (Thermo Fisher Scientific, Waltham, MA, USA) for 1 h at room temperature in the dark. The information of the Alexa Fluor-conjugated secondary antibodies that are used in this study is presented in Supplementary Table S1. After staining with secondary antibodies, the nuclei were counterstained with 1 µg/mL of 4′,6-diamidino-2-phenylindole dihydrochloride (DAPI; Dojindo, Kumamoto, Japan) in PBS for 5 min at room temperature. The cover glass was then mounted on slides using ProLong Diamond mounting medium (Thermo Fisher Scientific, Waltham, MA, USA). Fluorescence images were acquired using CFI Plan Apochromat Lambda 20×, 60×, and 100× objective on a Nikon C2 confocal microscope (Nikon, Tokyo, Japan).

2.5. Analyses of Neuronal Morphology, Mitochondrial Amount, Distribution, and Length in Dopaminergic Neurons

Analyses of neuronal morphology and mitochondrial volume in the DNs were performed as previously described [33]. To measure the maximum neurite length and the total number of neurite branches, TH- and DAPI-stained pictures were acquired and 30 cells of each case were analyzed with the Neurite Outgrowth module in MetaMorph software version 7.8 (Molecular Devices, San Jose, CA, USA).
To evaluate the mitochondrial amount in the DNs, pictures of immunofluorescence staining for Tom20 (in the mitochondrial area) and TH (in the cell area) were acquired and analyzed for 30 cells of each case using the Multi Wavelengths Cell Scoring module in the MetaMorph software. The Tom20-stained area was divided by the TH-stained area to determine the total mitochondrial amount in the DNs of each case.
To evaluate the mitochondrial distribution in the neurites, the number of neurites with at least one Tom20-stained area and the total neurites were manually counted for 30 randomly selected cells from the fluorescence images in each case. Thereafter, the number of neurites with at least one Tom20-stained area was divided by the total number of neurites to determine the proportion of mitochondria-containing neurites.
To evaluate mitochondrial length in neurites, 10 mitochondria in the neurites were randomly selected from Tom20- and TH-stained fluorescence images. The mitochondrial length was measured using the ImageJ software version 1.53 [34].

2.6. Western Blotting

The DNs were lysed with sodium dodecyl sulfate (SDS) sample buffer containing 62.5 mM of Tris-HCl buffer (pH 6.8), 2% SDS, 5% β-mercaptoethanol, and 10% glycerol, and incubated for 5 min at 95 °C. The proteins in the cell lysates were electrophoresed using SDS-polyacrylamide gel electrophoresis; further, immunoblotting was performed using the rabbit polyclonal anti-peroxisome proliferator-activated receptor gamma coactivator 1 alpha (PGC-1α; #NBP1-04676; Novus Biologicals, Littleton, CO, USA); rabbit polyclonal anti-MFF (#17090-1-AP; Proteintech, Rosemont, IL, USA); rabbit polyclonal anti-voltage dependent anion channel 1 (VDAC1; #55259-1-AP, Proteintech, Rosemont, IL, USA); mouse monoclonal anti-DRP1 (#611113; BD Biosciences, San Jose, CA, USA); mouse monoclonal anti-α-tubulin (#sc-32293; Santa Cruz Biotechnology, Paso Robles, CA, USA); mouse monoclonal anti-β-actin (#66009-1-Ig; Proteintech, Rosemont, IL, USA); horseradish peroxidase (HRP)-linked goat polyclonal anti-mouse IgG (#7076S; Cell Signaling Technology, Danvers, MA, USA); HRP-linked goat polyclonal anti-rabbit IgG (#7074S; Cell Signaling Technology) antibodies; and TidyBlot (for detecting the immunoprecipitants; #STAR209P; Bio-Rad, Hercules, CA, USA).
The immunoreactive bands were detected using ECL Prime (Cytiva, Marlborough, MA, USA) and analyzed using the LAS-1000 Pro (Fuji Film, Tokyo, Japan) and Image Gauge software version 2.11 (Fuji Film). The signals of the objective proteins were normalized to that of α-tubulin signals.

2.7. Immunoprecipitation

The DNs were washed with PBS and collected by centrifugation at 800× g for 5 min at 4 °C. The cell pellets were lysed in 500 µL of ice-cold immunoprecipitation (IP) lysis buffer, 150 mM of NaCl; 50 mM of Tris-HCl (pH 7.5); 1% CHAPS (Dojindo); 1 mM of EDTA; 1% protease inhibitors (Nacalai Tesque, Kyoto, Japan); and PhosSTOP (Sigma-Aldrich Burlington, MA, USA). Then, the samples were centrifuged at 15,000× g for 30 min at 4 °C. The supernatant was collected and incubated with 1 μg of rabbit IgG (#X090302; Agilent, Santa Clara, CA, USA); rabbit polyclonal anti-MFF (#17090-1-AP; Proteintech, Rosemont, IL, USA); or rabbit polyclonal anti-VDAC1 (#55259-1-AP; Proteintech, Rosemont, IL, USA) antibodies overnight at 4 °C. The reaction mixture was incubated with protein A Mag Sepharose Xtra (Cytiva, Marlborough, MA, USA) for 1 h at 4 °C with rotation. Protein A Mag Sepharose Xtra was washed thrice with 500 µL of ice-cold IP lysis buffer and the immunoprecipitants were eluted by SDS sample buffer.

2.8. Quantitative Reverse Transcription Polymerase Chain Reaction

Total RNA extraction and quantitative reverse transcription polymerase chain reaction (RT-qPCR) were performed as previously described [33]. The sequence information of the primer sets that are used in this study are listed in Table 1. The relative expression of the target gene was analyzed using the comparative threshold cycle method by normalizing to 18S rRNA expression.

2.9. Analyses of Intracellular, Mitochondrial, and Endoplasmic Reticulum Ca2+ Levels

The intracellular and mitochondrial Ca2+ levels were measured as described previously [35]. The Ca2+ levels in the endoplasmic reticulum (ER) were measured using Mag-Fluo-4 AM (AAT Bioquest, Sunnyvale, CA, USA). The cells were incubated with 1 μM of Fluo-4 AM (to detect intracellular Ca2+; Thermo Fisher Scientific) for 1 h; 10 μM of Rhod-2 AM (to detect mitochondrial Ca2+; Dojindo) for 45 min; or 1 μM of Mag-Fluo-4 AM (to detect ER Ca2+) for 45 min. After staining with these probes, the fluorescence images were taken using a CFI Plan Apochromat Lambda 60× objective lens on a Nikon C2 confocal microscope. The fluorescence signals were measured using the EnSight plate reader (PerkinElmer, Hopkinton, MA, USA).

2.10. Analyses of NADH and NAD+ Levels

The SHEDs (1.5 × 105) were seeded in six-well plates (Corning) and differentiated into DNs. The NADH and NAD+ levels were measured using an NAD/NADH assay kit (Dojindo), according to the manufacturer’s manual. Absorbance was measured at 450 nm using the SpectraMax iD3 Microplate Reader (Molecular Devices).

2.11. Analysis of Dopamine Levels

The intra- and extracellular dopamine levels in the DNs were evaluated as described previously [35]. To measure the intracellular dopamine levels, the images of dopamine and TH (in the cell area) staining were acquired and 30 cells of each control- and MFF-siRNA group were analyzed with the Multi Wavelengths Cell Scoring module in MetaMorph software version 7.8. The dopamine signal intensity was divided by the TH-stained surface area. After stimulation with 50 mM of KCl, the DNs were immediately fixed with 4% PFA and stained with anti-dopamine antibodies, and the dopamine levels were quantified as described above.
Extracellular dopamine was measured using a Dopamine ELISA Kit (Elabscience, Houston, TX, USA), according to the manufacturer’s instructions. The culture medium (50 μL) was collected to measure extracellular dopamine. To measure extracellular dopamine under KCl stimulated conditions, the cells were treated with 50 mM of KCl for 1 min at 37 °C before harvesting the medium.

2.12. Measurement of Mitochondrial Reactive Oxygen Species

Mitochondrial reactive oxygen species (ROS) levels were determined using flow cytometry and confocal microscopy, as previously described [33]. To determine mitochondrial ROS levels using flow cytometry, the cells were incubated with 5 µM of MitoSOX Red (Thermo Fisher Scientific) for 30 min. The cells were subsequently treated with TrypLE Express (Thermo Fisher Scientific) to detach them from the culture plate. The fluorescence signal of 10,000 cells was measured using a FACSCalibur instrument (BD Biosciences). The geometric means of the fluorescence signals were measured using the Cell Quest software version 3.3 (BD Biosciences).
To determine the mitochondrial ROS levels using confocal microscopy, the cells were cultured in μ-dishes (Ibidi, Munich, Germany) and subsequently incubated with 5 µM of MitoSOX Red (Thermo Fisher Scientific) and 20 nM of MitoTracker Green FM (MTG) (Thermo Fisher Scientific) for 30 min. Fluorescence images of MitoSOX Red and MTG were acquired using a Nikon C2 confocal microscope. The fluorescence intensity of MitoSOX Red and MTG was measured using the NIS-Elements AR software version 4.00.06 64-bit (Nikon).

2.13. Measurement of Mitochondrial Membrane Potential

The SHEDs (1.5 × 105) were plated in a six-well culture plate (Corning). After differentiation into DNs, the mitochondrial membrane potential (MMP) was measured using the MMP indicator JC-1 (Wako Pure Chemical Industries). The DNs were incubated with 1 µM JC-1 for 10 min. The cells were then treated with TrypLE Express to detach them from the culture plates and JC-1 red and green signals were measured using a FACSCalibur instrument. The geometric means of the red and green fluorescence were measured using Cell Quest software version 3.3, and the ratio of red/green fluorescence was calculated.

2.14. Analysis of Intracellular Adenosine Triphosphate Levels

Intracellular adenosine triphosphate (ATP) levels were measured, as previously described [33]. The cells were harvested in ice-cold PBS, and the CellTiter-Glo Luminescent Cell Viability Assay (Promega, Fitchburg, WI, USA) was then used to measure the intracellular ATP levels.

2.15. Statistical Analyses

Statistical analyses were performed using Student’s t-tests with Prism9 (GraphPad, San Diego, CA, USA). Values are presented as the mean ± standard error of the mean (SEM). p < 0.05 indicated statistical significance.

3. Results

3.1. Impaired Mitochondrial Morphology and Neurite Development in Dopaminergic Neurons with MFF Insufficiency

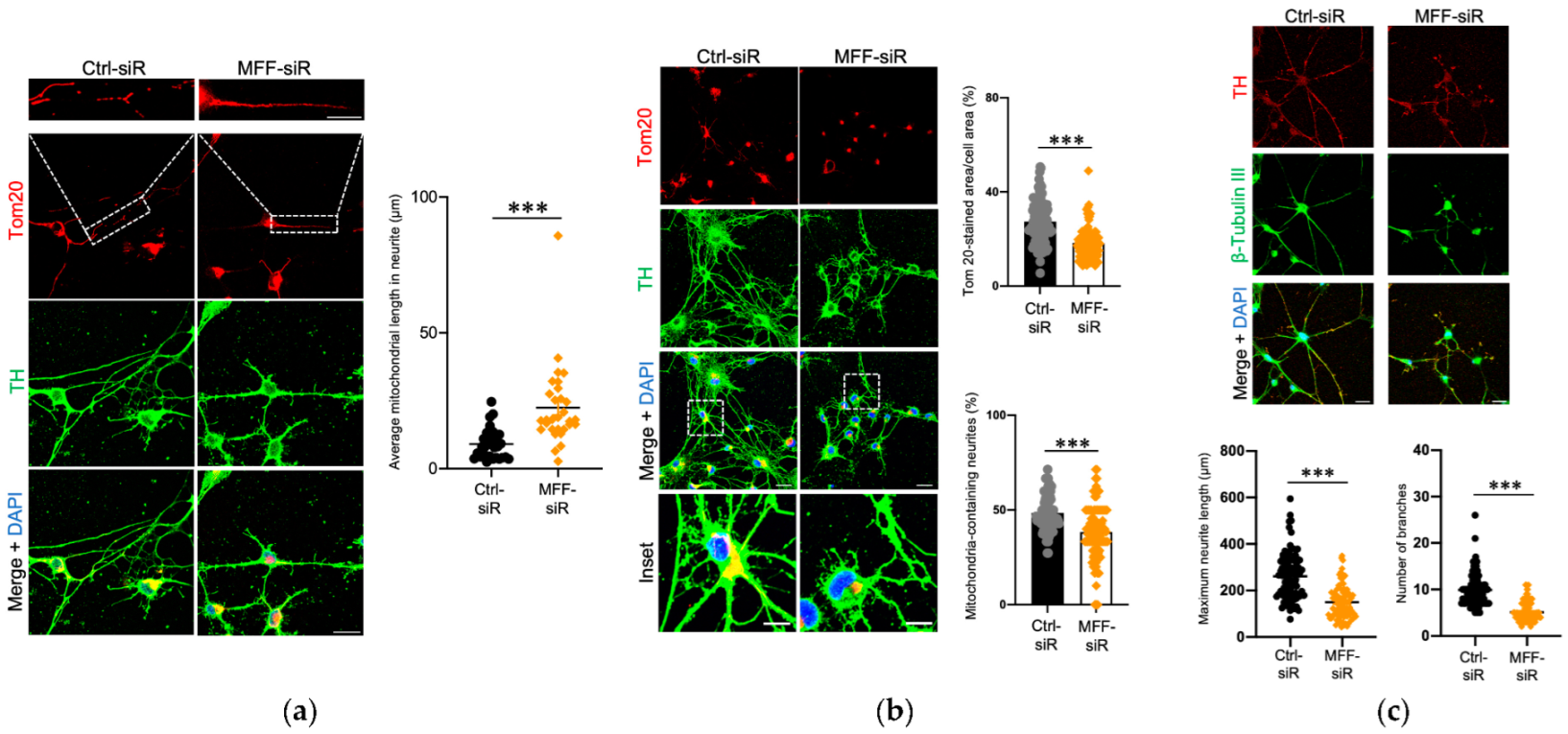
To investigate the role of MFF insufficiency on DN development and function, cells were treated with siRNA to silence MFF (MFF-siR) or negative control siRNA (Ctrl-siR) during differentiation. Low levels of MFF signals were detected only by the MFF-siR when compared to Ctrl-siR in the immunofluorescence images (Supplementary Figure S1a). A quantitative analysis showed that the MFF expression in the DNs was reduced to approximately 20% in the MFF-siR group, as compared to that in the Ctrl-siR group (Supplementary Figure S1b). The levels of DRP1 and the mitochondrial dynamics proteins of 49 and 51 kDa (MID49 and MID51, respectively), both of which are other DRP1-adaptors on the mitochondrial outer membrane (MOM), were not severely affected by the MFF-siR (Supplementary Figure S1a,c). Mitochondrial morphology was examined using immunofluorescence staining of Tom20, a marker of mitochondria, and TH, a marker of DNs. The average mitochondrial length was longer, and the Tom20-stained area per cell area and number of mitochondria-containing neurites were reduced in the MFF-siR group compared to the Ctrl-siR group (Figure 1a,b). An immunofluorescence analysis of the neuron morphology showed a shorter maximum neurite length and fewer neurite branches in the MFF-siR group (Figure 1c). The mRNA expression levels of NURR1, a transcription factor that is essential for DN differentiation, and its downstream target TH, were not significantly altered by the MFF-siR (Supplementary Figure S2). These results suggested that MFF insufficiency caused mitochondrial elongation, reduced the mitochondrial amount and distribution, and impaired neurite development.

3.2. Mitochondrial Ca2+ and ROS Accumulation in Dopaminergic Neurons with MFF Insufficiency

To clarify the functional alteration of mitochondria that appeared to be elongated in the MFF-siR group, Ca2+ levels were examined. Mitochondrial Ca2+ levels, rather than the cellular Ca2+ levels, were increased in the MFF-siR group compared to the Ctrl-siR group, which was also observed in immunofluorescence images that focused on neurites (Figure 2a and Supplementary Figure S3a). The physiological elevation of mitochondrial Ca2+ levels stimulates the tricarboxylic acid (TCA) cycle and oxidative phosphorylation [3,24,25]. Ca2+ overload can also induce excessive ROS generation, leading to severe mitochondrial and cellular damage [3,24,25]. To assess the effect of increased mitochondrial Ca2+ levels that are caused by the MFF-siR, the levels of NADH, which is generated via the TCA cycle, were measured. Consistent with the increased mitochondrial Ca2+ levels, the levels of NADH, rather than NAD+, were increased in the MFF-siR group (Figure 2b). Mitochondrial ROS levels were increased by the MFF-siR, which was also observed in the confocal microscopy images that focused on neurites (Figure 2c and Supplementary Figure S3b). However, MFF-siR did not induce apoptotic cell death (Supplementary Figure S4). Next, we examined whether mitochondrial Ca2+ and ROS accumulation also occurred in mitochondria that were elongated by the DRP1 insufficiency. DRP1 inhibition by siRNA did not alter MFF expression levels (Supplementary Figure S5a). This inhibition resulted in mitochondrial elongation but not Ca2+ accumulation (Supplementary Figure S5b,c). However, as shown in a previous report [36], mitochondrial ROS levels were elevated by DRP1 inhibition (Supplementary Figure S5d). These results suggest that MFF insufficiency might cause mitochondrial Ca2+ accumulation in the matrix to stimulate the TCA cycle and overproduction of ROS.

3.3. Suppression of Mitochondrial Ca2+ and ROS Levels by Blocking the Mitochondrial Calcium Uniporter Channel in Dopaminergic Neurons with MFF Insufficiency

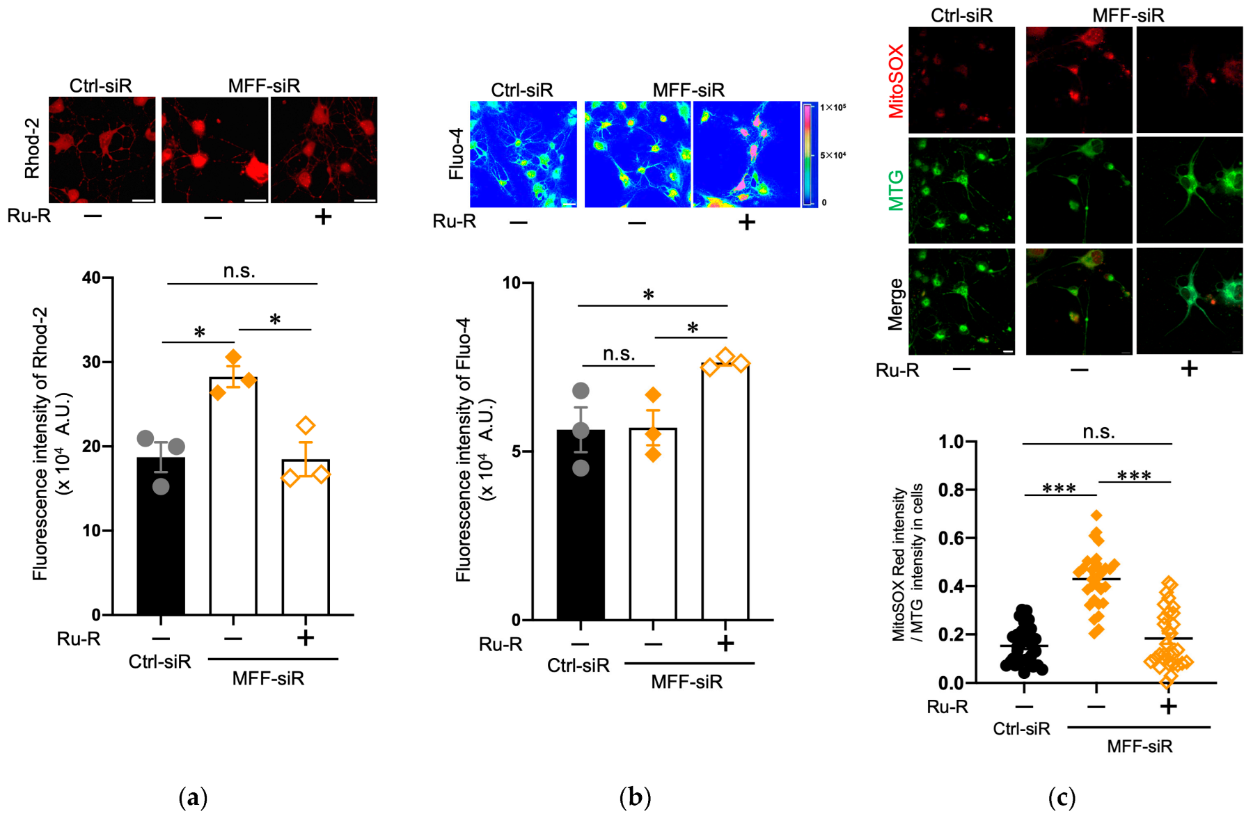
The mitochondrial calcium uniporter channel (mtCU) is located in the mitochondrial inner membrane (MIM) and is one of the critical regulators of Ca2+ entry into the mitochondrial matrix [3,37,38]. To elucidate the mechanisms of mitochondrial Ca2+ accumulation that is caused by MFF insufficiency, mtCU was blocked by its specific reagent, ruthenium red (Ru-R) [39]. Ru-R was added in the second step of DN differentiation, and the cells were subsequently cultured for 5 days (Figure 3). Upon Ru-R treatment, the elevated mitochondrial Ca2+ levels in the MFF-siR group were reduced to levels that were comparable to the untreated Ctrl-siR group (Figure 3a), while cytosolic Ca2+ levels were increased in the MFF-siR group that was treated with Ru-R (Figure 3b). Thus, in the MFF-siR group, mtCU inhibition might promote Ca2+ retention outside mitochondria or Ca2+ efflux from mitochondria, resulting in increased cytosolic Ca2+ levels. To confirm the active Ca2+ efflux from the mitochondria, Ru-R was applied only for a short period (4 h). This treatment also reduced the mitochondrial Ca2+ levels in the MFF-siR group to levels similar to that of the Ctrl-siR group, suggesting that mitochondrial Ca2+ was promptly released by mtCU inhibition (Supplementary Figure S6a,b). Furthermore, Ru-R treatment suppressed the mitochondrial ROS levels in the MFF-siR group to levels comparable to those seen in the untreated Ctrl-siR group (Figure 3c). This was also observed in the short-time treatment of Ru-R (Supplementary Figure S6c). Thus, mitochondrial Ca2+ accumulation that is caused by MFF insufficiency might be predominantly caused by excessive Ca2+ influx through mtCU, which might trigger ROS generation.

3.4. Suppression of Mitochondrial Ca2+ and ROS Levels by Blocking IP3R in Dopaminergic Neurons with MFF Insufficiency

Apart from the mitochondria, the ER is also a major intracellular Ca2+ storage compartment, and Ca2+ moves from the ER to the mitochondria. The inositol 1,4,5-trisphosphate receptor (IP3R) of the ER membrane is a regulatory component of this pathway [40]. To clarify the role of the ER in mitochondrial Ca2+ accumulation that is caused by MFF insufficiency, we used Xest-C, a specific inhibitor of IP3R [41]. The elevated mitochondrial Ca2+ levels in the MFF-siR group were reduced by Xest-C treatment to levels that were comparable to the untreated Ctrl-siR group (Figure 4a). Conversely, the Ca2+ levels of the ER were increased in the MFF-siR group that was treated with Xest-C (Figure 4b). Thus, in the DNs with MFF insufficiency, mitochondrial Ca2+ accumulation might be caused by enhanced Ca2+ influx from the ER through the activation of IP3R. Together with IP3R, the VDAC1 of MOM is an important component of the Ca2+ transport pathway, suggesting that MFF on MOM might participate in VDAC-mediated Ca2+ entry. To test this possibility, an IP analysis was performed using anti-MFF and anti-VDAC1 antibodies in untreated DNs. A Western blot analysis showed that the anti-MFF antibody co-precipitated VDAC1 with MFF (Figure 4c, Supplementary Figure S7). DRP1 was also co-precipitated under this condition (Figure 4c, Supplementary Figure S7), suggesting that the anti-MFF antibody captured DRP1-mediated fission machinery and Ca2+ transport machinery, both of which might share MFF. Alternatively, VDAC1 is an essential component of Ca2+ transport machinery, but not of DRP1-mediated fission machinery. To exclusively capture Ca2+ transport machinery but not DRP1-mediated fission machinery, IP was performed using an anti-VDAC1 antibody. A Western blot analysis showed that MFF, and not DRP1, was co-precipitated with VDAC1 using the anti-VDAC1 antibody (Figure 4c, Supplementary Figure S7), suggesting that the anti-VDAC1 antibody might capture the Ca2+ transport machinery containing VDAC1 and MFF, but it does not capture the DRP1-mediated fission machinery lacking VDAC1. Consistent with the reduction in mitochondrial Ca2+ levels, mitochondrial ROS levels were recovered in the MFF-siR group that was treated by Xest-C (Figure 4d). An immunofluorescence co-staining analysis using SEC61 translocon subunit beta (SEC61B), a marker of ER, and Tom20, a marker of mitochondria, suggested increased contact between ER and mitochondria in the MFF-siR group (Supplementary Figure S8). These results suggest that MFF is involved in negatively modulating Ca2+ influx as a component of Ca2+ transport machinery, and therefore, MFF insufficiency may contribute to mitochondrial Ca2+ accumulation, triggering ROS overproduction.

3.5. Effect of Folic Acid on Developmental Defects of Dopaminergic Neurons with MFF Insufficiency

We hypothesized that the reduced mitochondrial amount and impaired neurite development in the DNs with MFF insufficiency were associated with mitochondrial Ca2+-triggered ROS overproduction. To test this hypothesis, FA was used in this study, because it affects ROS scavenging and mitochondrial activation via one-carbon metabolism [42,43,44]. FA supplementation did not alter the mitochondrial morphology and Ca2+ accumulation in the MFF-siR group (Supplementary Figure S9). However, FA supplementation recovered mitochondrial ROS levels in the MFF-siR group (Figure 5a). Transcription of the endogenous antioxidant enzymes SOD1 and SOD2 is sensitive to ROS levels. Both SOD1 and SOD2 transcripts were upregulated in the MFF-siR group and were downregulated by FA supplementation, in correlation with ROS levels (Figure 5b). FA supplementation improved the mitochondrial amount and distribution in the MFF-siR group (Figure 5c).
These improvements correlated with the alteration of both mRNA and protein levels of PGC-1α, a master regulator of mitochondrial biogenesis (Figure 6a,b). This was also supported by the expression levels of mitochondrial transcription factor A (TFAM), a downstream target of PGC-1α, in the MFF-siR group before and after FA supplementation (Figure 6c). FA supplementation did not alter MMP but increased the ATP levels (Figure 6d).
Finally, both neurite development and KCl-induced dopamine secretion were recovered by FA supplementation in MFF-siR group (Figure 7a,b). Thus, FA might slow the degenerative process of DNs due to MFF insufficiency by accelerating ROS scavenging and mitochondrial biogenesis.

4. Discussion

The current study aimed to elucidate the neuropathological mechanisms of EMPF2 that is caused by loss-of-function mutations in MFF. In addition to mitochondrial elongation, Ca2+ that was actively transported from the ER via IP3R and mtCU was observed to accumulate in the mitochondria of DNs with MFF insufficiency. An IP analysis using anti-MFF and anti-VDAC1 antibodies suggested that MFF might be included in the Ca2+ transport machinery that was associated with VDAC1. Mitochondrial Ca2+ accumulation that was caused by MFF insufficiency triggered ROS production, leading to impairments in neurite development and PGC-1α-mediated mitochondrial biogenesis. FA supplementation reversed these defects by activating ROS scavenging and PGC-1α-mediated mitochondrial biogenesis. MFF might negatively modulate mitochondrial Ca2+ levels in the Ca2+ transport pathway and MFF insufficiency might cause mitochondrial Ca2+ accumulation that is associated with oxidative stress and impaired mitochondrial biogenesis, leading to the characteristic neurodevelopmental defects that are observed in EMPF2. These defects could be ameliorated by FA.
Mitochondrial Ca2+ levels are regulated by the balance between their influx and efflux, and excessive Ca2+ influx and/or restricted Ca2+ efflux leads to mitochondrial Ca2+ accumulation [37,38]. The role of MFF in these Ca2+ transport pathways is not fully understood. Previously, mitochondrial Ca2+ accumulation has also been reported in mouse cortical pyramidal neurons, in which MFF was suppressed by siRNA in vivo, but the exact mechanisms are unclear [23]. Current data suggest that in DNs with MFF insufficiency, elevated mitochondrial Ca2+ levels are predominantly due to active Ca2+ influx through IP3R in the ER membrane and mtCU in the MIM. This Ca2+ transport pathway is associated with a local structure called the mitochondria-associated membrane (MAM), where the ER membrane and MOM are closely associated [40,45]. Although the molecules that are involved in this pathway have not been completely determined, IP3R on the ER membrane and VDACs on the MOM have been shown to physically interact via the chaperone glucose regulatory protein 75 (grp75) [46]. MFF is tethered by its C-tail anchor on the MOM and the remaining N-terminal region is in the cytosol [17,18]. In the present study, MFF was co-immunoprecipitated with VDAC1, the most common isoform of VDACs in mammals [47]. Overexpressed MFF has been shown to interact with VDAC1 to negatively regulate VDAC1-mediated MOM permeability in non-small cell lung cancer [48]. Although the precise molecular mechanisms remain unresolved, MFF might be a functional component of the Ca2+ transport pathway in MAM, participating in the regulation of mitochondrial Ca2+ levels as a negative modulator during neurodevelopment.
Elevated physiological levels of mitochondrial Ca2+ activate the TCA cycle, accelerating electron transfer in the respiratory chain complexes and causing an increase in membrane potential [49]. Despite increased electron leakage and ROS generation in this process, physiological ROS levels are maintained by activating endogenous antioxidant systems [3,50]. However, continuous Ca2+ overload can lead to an overproduction of ROS beyond physiological thresholds and further disrupt mitochondrial function, including persistent opening of the permeability transition pore and depolarization of the MIM, and ultimately cell death [3,24,25]. Mitochondrial Ca2+ accumulation in DNs with MFF insufficiency triggered ROS generation, correlating with the upregulation of SOD1 and SOD2, two major endogenous anti-ROS enzymes. However, as shown previously [19,20,21,22,23], DNs with MFF insufficiency survived and even maintained MMP and ATP levels, suggesting that mitochondrial Ca2+ and ROS levels were not lethal. Given that MFF-siRNA did not affect mitochondrial Ca2+ efflux in DNs, Ca2+ could possibly be actively extruded from the mitochondria to avoid destructive Ca2+ overload. Ca2+ efflux from the mitochondria is most dependent on the Na+/Ca2+, Li+ exchanger that is located in the MIM, which leads to MIM depolarization due to the electrogenic 3 Na+:1 Ca2+ exchange [51,52]. Therefore, MFF insufficiency could activate mitochondrial Ca2+ influx that could elevate MMP and stimulate ROS generation, but also accelerate Ca2+ efflux, which might result in MIM depolarization before coupling with ATP synthesis.
The mitochondrial Ca2+-triggered ROS production in MFF insufficiency might contribute to the inhibition of mitochondrial biogenesis in DNs. In mammals, ROS levels are closely associated with mitochondrial biogenesis, which is positively or negatively regulated depending on the type of stress that is induced [53,54]. PGC-1α is a master regulator for mitochondrial biogenesis [55]. Acute or moderate oxidative stress has been shown to adaptively induce PGC-1α-mediated mitochondrial biogenesis, while chronic or extensive stress can induce the opposite result [54,55,56,57,58,59,60]. The downregulation of PGC-1α and reduced number of mitochondria that are observed in DNs with MFF insufficiency suggest potential mechanisms of the adverse effects of ROS that are triggered by mitochondrial Ca2+ accumulation. This possibility is supported by data showing that FA supplementation suppressed ROS levels, upregulated PGC-1α, and restored mitochondrial amount and neurite development in the MFF-siRNA group, without affecting mitochondrial morphology and Ca2+ levels. The health benefits of FA supplementation have been recognized, and their effects have been shown to be mediated through multiple mechanisms, including one-carbon metabolism donating methyl-groups and free radical scavenging [42,43]. The mechanisms of FA action on DNs with MFF insufficiency have not been fully determined in the current study. However, the pathways and molecules regulating mitochondrial ROS levels and biogenesis might be potential therapeutic targets for the neuropsychiatric symptoms of EMPF2.
DRP1 and MFF, which function cooperatively as critical components of the mitochondrial fission machinery, may also have mutually independent functions during neurodevelopment. Loss-of-function mutations of either DRP1 and MFF cause different neurodevelopmental defects—EMPF1 and EMPF2, respectively. However, mitochondrial over-elongation due to impaired fission is a common symptom in both the defects [6,7,8,9,10,11,12,13,19,20,21,22]. Non-overlapping mechanisms could also be present between EMPF1 and EMPF2 neuropathologies, thus underscoring differential roles of DRP1 and MFF in neurodevelopment. This possibility is supported by the observation that DRP1 downregulation did not clearly affect mitochondrial Ca2+ levels in DNs. DRP1 is recruited from the cytosol to the mitochondria targeting MFF, MID49, or MID51 on the MOM in response to mitochondrial fission signals, indicating that the primary role of DRP1 on mitochondria is in executing fission [1,2]. Thus, the complete loss of DRP1-dependent mitochondrial fission might be the predominant cause of EMPF1 neuropathology that leads to mitochondrial aggregation and prevents the distribution of active mitochondria into neurites, which can disrupt neurite elongation and branching [14]. In contrast, MFF is constitutively expressed on the MOM, suggesting that MFF may contribute to Ca2+ transport together with VDAC1 under conditions that are not involved in DRP1-mediated mitochondrial fission. In EMPF2 carrying intact DRP1, MID49, and MID51, mitochondrial Ca2+ dysregulation may be further highlighted in neuropathology, rather than mitochondrial morphological dysregulation.
This study has several limitations. First, the siRNA-based gene knockdown technique did not completely block the MFF expression. To exclude the effects of residual MFF function, SHEDs that are derived from patients who are affected by EMPF2 can be used for future analysis, even though EMPF2 is a rare mitochondrial disease. Second, the molecular mechanisms of the MFF-mediated modulation of Ca2+ transport are not fully understood. Further studies on Ca2+ transport machinery are required, including determination of all components, the functional or spatial segregation from the DRP1-mediated fission machinery, and the effects of overexpression of MFF. Third, the comprehensive pathologic mechanisms of the central nerve system that are associated with the neuropsychiatric manifestations of EMPF2 have not yet been fully elucidated. To accomplish this, in vivo models are required. We generated conditional MFF knockout mice using the Cre/loxp system. Using this mouse model, we reported that hepatocyte-specific MFF-deficient mice exhibit a nonalcoholic fatty liver disease-like phenotype [61]. The analysis of mice with disrupted MFF in a neural lineage-specific manner is an ongoing project. Fourth, the molecular mechanisms and pathways of the effects of FA on MFF-insufficient DNs must be elucidated to develop therapeutic strategies for EMPF2.
In conclusion, the current study shows that MFF might contribute to the negative modulation of Ca2+ transport from the ER to mitochondria, apart from DRP1-mediated mitochondrial fission. MFF insufficiency caused mitochondrial Ca2+ accumulation, triggering excessive ROS production and preventing mitochondrial biogenesis during neurodevelopment, which may participate in the neuropathological mechanisms of EMPF2. Dysregulation of ROS levels and mitochondrial biogenesis is a potential therapeutic target of EMPF2.

Supplementary Materials

The following supporting information can be downloaded at: https://www.mdpi.com/article/10.3390/antiox11071361/s1, Supplemental Table S1, Supplemental Figures S1–S9.

Author Contributions

Conceptualization, X.S., S.D. and K.M.; methodology, H.K. and H.S.; validation, J.K., Y.I. and Y.H.; analysis, X.S. and S.D.; investigation, X.S. and S.D.; data curation, H.K.; writing—original draft preparation, X.S. and S.D.; writing—review and editing, H.K., Y.S. and K.M.; supervision, T.A.K., Y.S. and S.O.; project administration, S.F. and K.M.; funding acquisition, H.K., Y.H. and K.M. All authors have read and agreed to the published version of the manuscript.

Funding

This work was supported by the Japan Society for the Promotion of Science [KAKENHI; grant numbers, JP19K10387, JP19K10406, and JP21K17163].

Institutional Review Board Statement

All studies were conducted in accordance with the Declaration of Helsinki and were approved by the Kyushu University Institutional Review Board for Human Genome/Gene Research (permission number: 678-03).

Informed Consent Statement

Written informed consent was obtained from the subject’s parents for participation in all studies.

Data Availability Statement

Data are contained within the article and Supplementary Materials.

Acknowledgments

We thank the members of the Department of Pediatric Dentistry and Special Needs Dentistry at Kyushu University Hospital for their valuable suggestions, technical support, and materials. We appreciate the technical assistance that was provided by the Research Support Center at the Research Center for Human Disease Modeling, Kyushu University Graduate School of Medical Sciences.

Conflicts of Interest

The authors declare no conflict of interest.

References

  1. Westermann, B. Mitochondrial fusion and fission in cell life and death. Nat. Rev. Mol. Cell Biol. 2010, 12, 872884. [Google Scholar] [CrossRef]
  2. Adebayo, M.; Singh, S.; Singh, A.P.; Dasgupta, S. Mitochondrial fusion and fission: The fine-tune balance for cellular homeostasis. FASEB J. 2021, 6, e21620. [Google Scholar] [CrossRef]
  3. Brookes, R.S.; Yoon, Y.; Robotham, J.L.; Anders, M.W.; Sheu, S.S. Calcium, ATP, and ROS: A mitochondrial love-hate triangle. Am. J. Physiol. Cell Physiol. 2004, 287, C817–C833. [Google Scholar] [CrossRef]
  4. Archer, S.L. Mitochondrial dynamics—Mitochondrial fission and fusion in human diseases. N. Engl. J. Med. 2013, 369, 2236–2251. [Google Scholar] [CrossRef] [Green Version]
  5. Yapa, N.M.B.; Lisnyak, V.; Reljic, B.; Ryan, M.T. Mitochondrial dynamics in health and disease. FEBS Lett. 2021, 595, 1184–1204. [Google Scholar] [CrossRef]
  6. Waterham, H.R.; Koster, J.; van Roermund, C.W.T.; Mooyer, P.A.W.; Wanders, R.J.A.; Leonard, J.V. A lethal defect of mitochondrial and peroxisomal fission. N. Engl. J. Med. 2007, 356, 1736–1741. [Google Scholar] [CrossRef]
  7. Sheffer, R.; Douiev, L.; Edvardson, S.; Shaag, A.; Tamimi, K.; Soiferman, D.; Meiner, V.; Saada, A. Postnatal microcephaly and pain insensitivity due to a de novo heterozygous DNM1L mutation causing impaired mitochondrial fission and function. Am. J. Med. Genet. 2016, 170, 1603–1607. [Google Scholar] [CrossRef]
  8. Vanstone, J.R.; Smith, A.M.; McBride, S.; Naas, T.; Holcik, M.; Antoun, G.; Harper, M.-E.; Michaud, J.; Sell, E.; Chakraborty, P.; et al. DNM1L-related mitochondrial fission defect presenting as refractory epilepsy. Eur. J. Hum. Genet. 2016, 24, 1084–1088. [Google Scholar] [CrossRef] [Green Version]
  9. Fahrner, J.A.; Liu, R.; Perry, M.S.; Klein, J.; Chan, D.C. A novel de novo dominant negative mutation in DNM1L impairs mitochondrial fission and presents as childhood epileptic encephalopathy. Am. J. Med. Genet. A 2016, 170, 2002–2011. [Google Scholar] [CrossRef] [Green Version]
  10. Chao, Y.-H.; Robak, L.A.; Xia, F.; Koenig, M.K.; Adesina, A.; Bacino, C.A.; Scaglia, F.; Bellen, H.J.; Wangler, M.F. Missense variants in the middle domain of DNM1L in cases of infantile encephalopathy alter peroxisomes and mitochondria when assayed in Drosophila. Hum. Mol. Genet. 2016, 25, 1846–1856. [Google Scholar] [CrossRef] [Green Version]
  11. Yoon, G.; Malam, Z.; Paton, T.; Marshall, C.R.; Hyatt, E.; Ivakine, Z.; Scherer, S.W.; Lee, K.-S.; Hawkins, C.; Cohn, R.D. Lethal disorder of mitochondrial fission caused by mutations in DNM1L. J. Pediat. 2016, 171, 313–316. [Google Scholar] [CrossRef]
  12. Nasca, A.; Legati, A.; Baruffini, E.; Nolli, C.; Moroni, I.; Ardissone, A.; Goffrini, P.; Ghezzi, D. Biallelic mutations in DNM1L are associated with a slowly progressive infantile encephalopathy. Hum. Mutat. 2016, 37, 898–903. [Google Scholar] [CrossRef] [Green Version]
  13. Vandeleur, D.; Chen, C.V.; Huang, E.J.; Connolly, A.J.; Sanchez, H.; Moon-Grady, A.J. Novel and lethal case of cardiac involvement in DNM1L mitochondrial encephalopathy. Am. J. Med. Genet. A 2019, 179, 2486–2489. [Google Scholar] [CrossRef]
  14. Ishihara, N.; Nomura, M.; Jofuku, A.; Kato, H.; Suzuki, S.O.; Masuda, K.; Otera, H.; Nakanishi, Y.; Nonaka, I.; Goto, Y.; et al. Mitochondrial fission factor Drp1 is essential for embryonic development and synapse formation in mice. Nat. Cell Biol. 2009, 11, 958–966. [Google Scholar] [CrossRef]
  15. Gandre-Babbe, S.; van der Bliek, A.M. The novel tail-anchored membrane protein MFF controls mitochondrial and peroxisomal fission in mammalian cells. Mol. Biol. Cell 2008, 19, 2402–2412. [Google Scholar] [CrossRef] [Green Version]
  16. Wasiak, S.; Zunino, R.; McBride, H.M. Bax/Bak promote sumoylation of DRP1 and its stable association with mitochondria during apoptotic cell death. J. Cell Biol. 2007, 177, 439–450. [Google Scholar] [CrossRef] [Green Version]
  17. Karbowski, M.; Neutzner, A.; Youle, R.J. The mitochondrial E3 ubiquitin ligase MARCH5 is required for Drp1 dependent mitochondrial division. J. Cell Biol. 2007, 178, 71–84. [Google Scholar] [CrossRef]
  18. Otera, H.; Wang, C.; Cleland, M.M.; Setoguchi, K.; Yokota, S.; Youle, R.J.; Mihara, K. MFF is an essential factor for mitochondrial recruitment of Drp1 during mitochondrial fission in mammalian cells. J. Cell Biol. 2010, 191, 1141–1158. [Google Scholar] [CrossRef] [Green Version]
  19. Shamseldin, H.E.; Alshammari, M.; Al-Sheddi, T.; Salih, M.A.; Alkhalidi, H.; Kentab, A.; Repetto, G.M.; Hashem, M.; Alkuraya, F.S. Genomic analysis of mitochondrial diseases in a consanguineous population reveals novel candidate disease genes. J. Med. Genet. 2012, 49, 234–241. [Google Scholar] [CrossRef]
  20. Koch, J.; Feichtinger, R.G.; Freisinger, P.; Pies, M.; Schrodl, F.; Iuso, A.; Sperl, W.; Mayr, J.A.; Prokisch, H.; Haack, T.B. Disturbed mitochondrial and peroxisomal dynamics due to loss of MFF causes Leigh-like encephalopathy, optic atrophy and peripheral neuropathy. J. Med. Genet. 2016, 53, 270–278. [Google Scholar] [CrossRef]
  21. Nasca, A.; Nardecchia, F.; Commone, A.; Semeraro, M.; Legati, A.; Garavaglia, B.; Ghezzi, D.; Leuzzi, V. Clinical and biochemical features in a patient with mitochondrial fission factor gene alteration. Front. Genet. 2018, 9, 625. [Google Scholar] [CrossRef] [Green Version]
  22. Panda, I.; Ahmad, I.; Sagar, S.; Zahra, S.; Shamim, U.; Sharma, S.; Faruq, M. Encephalopathy due to defective mitochondrial and peroxisomal fission 3 caused by a novel MFF gene mutation in a young child. Clin. Genet. 2020, 97, 933–937. [Google Scholar] [CrossRef]
  23. Lewis, T.L., Jr.; Kwon, S.K.; Lee, A.; Shaw, R.; Polleux, F. MFF-dependent mitochondrial fission regulates presynaptic release and axon branching by limiting axonal mitochondria size. Nat. Commun. 2018, 9, 5008. [Google Scholar] [CrossRef] [Green Version]
  24. Feissner, R.F.; Skalska, J.; Gaum, W.E.; Sheu, S.S. Crosstalk signaling between mitochondrial Ca2+ and ROS. Front. Biosci. 2009, 14, 1197–1218. [Google Scholar] [CrossRef] [Green Version]
  25. Baev, A.Y.; Vinokurov, A.Y.; Novikova, I.N.; Dremin, V.V.; Potapova, E.V.; Abramov, A.Y. Interaction of Mitochondrial Calcium and ROS in Neurodegeneration. Cells 2022, 11, 706. [Google Scholar] [CrossRef]
  26. Gronthos, S.; Mankani, M.; Brahim, J.; Robey, P.G.; Shi, S. Postnatal human dental pulp stem cells (DPSCs) in vitro and in vivo. Proc. Natl. Acad. Sci. USA 2000, 97, 13625–13630. [Google Scholar] [CrossRef] [Green Version]
  27. Miura, M.; Gronthos, S.; Zhao, M.; Lu, B.; Fisher, L.W.; Robey, P.G.; Shi, S. SHED: Stem cells from human exfoliated deciduous teeth. Proc. Natl. Acad. Sci. USA 2003, 100, 5807–5812. [Google Scholar] [CrossRef] [Green Version]
  28. Fujii, H.; Matsubara, K.; Sakai, K.; Ito, M.; Ohno, K.; Ueda, M.; Yamamoto, A. Dopaminergic differentiation of stem cells from human deciduous teeth and their therapeutic benefits for Parkinsonian rats. Brain Res. 2015, 1613, 59–72. [Google Scholar] [CrossRef]
  29. Kanafi, M.; Majumdar, D.; Bhonde, R.; Gupta, P.; Datta, I. Midbrain cues dictate differentiation of human dental pulp stem cells towards functional dopaminergic neurons. J. Cell Physiol. 2014, 229, 1369–1377. [Google Scholar] [CrossRef]
  30. Majumdar, D.; Kanafi, M.; Bhonde, R.; Gupta, P.; Datta, I. Differential neuronal plasticity of dental pulp stem cells from exfoliated deciduous and permanent teeth towards dopaminergic neurons. J. Cell Physiol. 2016, 231, 2048–2063. [Google Scholar] [CrossRef]
  31. Masuda, K.; Han, X.; Kato, H.; Sato, H.; Zhang, Y.; Sun, X.; Hirofuji, Y.; Yamaza, H.; Yamada, A.; Fukumoto, S. Dental pulp-derived mesenchymal stem cells for modeling genetic disorders. Int. J. Mol. Sci. 2021, 22, 2269. [Google Scholar] [CrossRef]
  32. Kato, H.; Pham, T.M.T.; Yamaza, H.; Masuda, K.; Hirofuji, Y.; Han, X.; Sato, H.; Taguchi, T.; Nonaka, K. Mitochondria regulate the differentiation of stem cells from human exfoliated deciduous teeth. Cell Struct. Funct. 2017, 42, 105–116. [Google Scholar] [CrossRef] [Green Version]
  33. Sun, X.; Kato, H.; Sato, H.; Han, X.; Hirofuji, Y.; Kato, A.; Sakai, Y.; Ohga, S.; Fukumoto, S.; Masuda, K. Dopamine-related oxidative stress and mitochondrial dysfunction in dopaminergic neurons differentiated from deciduous teeth-derived stem cells of children with Down syndrome. FASEB BioAdv. 2022, 4, 454–467. [Google Scholar] [CrossRef]
  34. Schneider, C.A.; Rasband, W.S.; Eliceiri, K.W. NIH Image to ImageJ: 25 years of image analysis. Nat. Methods 2012, 9, 671–675. [Google Scholar] [CrossRef]
  35. Sun, X.; Kato, H.; Sato, H.; Torio, M.; Han, X.; Zhang, Y.; Hirofuji, Y.; Kato, A.; Sakai, Y.; Ohga, S.; et al. Impaired neurite development and mitochondrial dysfunction associated with calcium accumulation in dopaminergic neurons differentiated from the dental pulp stem cells of a patient with metatropic dysplasia. Biochem. Biophys. Rep. 2021, 26, 100968. [Google Scholar] [CrossRef]
  36. Kageyama, Y.; Zhang, Z.; Roda, R.; Fukaya, M.; Wakabayashi, J.; Wakabayashi, N.; Kensler, T.W.; Reddy, P.H.; Iijima, M.; Sesaki, H. Mitochondrial division ensures the survival of postmitotic neurons by suppressing oxidative damage. J. Cell Biol. 2012, 197, 535–551. [Google Scholar] [CrossRef] [Green Version]
  37. Rossi, A.; Pizzo, P.; Filadi, R. Calcium, mitochondria and cell metabolism: A functional triangle in bioenergetics. Biochim. Biophys. Acta Mol. Cell Res. 2019, 1866, 1068–1078. [Google Scholar] [CrossRef]
  38. Garbincius, J.F.; Elrod, J.W. Mitochondrial calcium exchange in physiology and disease. Physiol. Rev. 2022, 102, 893–992. [Google Scholar] [CrossRef]
  39. Márta, K.; Hasan, P.; Rodríguez-Prados, M.; Paillard, M.; Hajnóczky, G. Pharmacological inhibition of the mitochondrial Ca2+ uniporter: Relevance for pathophysiology and human therapy. J. Mol. Cell Cardiol. 2021, 151, 135–144. [Google Scholar] [CrossRef]
  40. Rizzuto, R.; Brini, M.; Murgia, M.; Pozzan, T. Microdomains with high Ca2+ close to IP3-sensitive channels that are sensed by neighboring mitochondria. Science 1993, 262, 744–747. [Google Scholar] [CrossRef]
  41. Gafni, J.; Munsch, J.A.; Lam, T.H.; Catlin, M.C.; Costa, L.G.; Molinski, T.F.; Pessah, I.N. Xestospongins: Potent membrane permeable blockers of the inositol 1,4,5-trisphosphate receptor. Neuron 1997, 19, 723–733. [Google Scholar] [CrossRef] [Green Version]
  42. Joshi, R.; Adhikari, S.; Patro, B.S.; Chattopadhyay, S.; Mukherjee, T. Free radical scavenging behavior of folic acid: Evidence for possible antioxidant activity. Free Radic. Biol. Med. 2001, 30, 1390–1399. [Google Scholar] [CrossRef]
  43. Mentch, S.J.; Locasale, J.W. One-carbon metabolism and epigenetics: Understanding the specificity. Ann. N. Y. Acad. Sci. 2016, 1363, 91–98. [Google Scholar] [CrossRef] [Green Version]
  44. Zhang, Y.; Kato, H.; Sato, H.; Yamaza, H.; Hirofuji, Y.; Han, X.; Masuda, K.; Nonaka, K. Folic acid-mediated mitochondrial activation for protection against oxidative stress in human dental pulp stem cells derived from deciduous teeth. Biochem. Biophys. Res. Commun. 2019, 508, 850–856. [Google Scholar] [CrossRef]
  45. Lee, S.; Min, K.T. The Interface between ER and Mitochondria: Molecular Compositions and Functions. Mol. Cells 2018, 41, 1000–1007. [Google Scholar]
  46. Szabadkai, G.; Bianchi, K.; Varnai, P.; de Stefani, D.; Wieckowski, M.R.; Cavagna, D.; Nagy, A.I.; Balla, T.; Rizzuto, R. Chaperone-mediated coupling of endoplasmic reticulum and mitochondrial Ca2+ channels. J. Cell Biol. 2006, 175, 901–911. [Google Scholar] [CrossRef] [Green Version]
  47. Yamamoto, T.; Yamada, A.; Watanabe, M.; Yoshimura, Y.; Yamazaki, N.; Yoshimura, Y.; Yamauchi, T.; Kataoka, M.; Nagata, T.; Terada, H.; et al. VDAC1, having a shorter N-terminus than VDAC2 but showing the same migration in an SDS-polyacrylamide gel, is the predominant form expressed in mitochondria of various tissues. J. Proteome Res. 2006, 5, 3336–3344. [Google Scholar] [CrossRef]
  48. Seo, J.H.; Chae, Y.C.; Kossenkov, A.V.; Lee, Y.G.; Tang, H.Y.; Agarwal, E.; Gabrilovich, D.I.; Languino, L.R.; Speicher, D.W.; Shastrula, P.K.; et al. MFF Regulation of Mitochondrial Cell Death Is a Therapeutic Target in Cancer. Cancer Res. 2019, 79, 6215–6226. [Google Scholar] [CrossRef] [Green Version]
  49. Hansford, R.G. Physiological role of mitochondrial Ca2+ transport. J. Bioenerg. Biomembr. 1994, 26, 495–508. [Google Scholar] [CrossRef]
  50. Turrens, J.F. Mitochondrial formation of reactive oxygen species. J. Physiol. 2003, 552 Pt 2, 335–344. [Google Scholar] [CrossRef]
  51. Palty, R.; Silverman, W.F.; Hershfinkel, M.; Caporale, T.; Sensi, S.L.; Parnis, J.; Nolte, C.; Fishman, D.; Shoshan-Barmatz, V.; Herrmann, S.; et al. NCLX is an essential component of mitochondrial Na+/Ca2+; exchange. Proc. Natl. Acad. Sci. USA 2010, 107, 436–441. [Google Scholar] [CrossRef] [PubMed] [Green Version]
  52. Bernardi, P.; Azzone, G.F. Regulation of Ca2+ efflux in rat liver mitochondria. Role of membrane potential. Eur. J. Biochem. 1983, 134, 377–383. [Google Scholar] [CrossRef] [PubMed]
  53. Thirupathi, A.; de Souza, C.T. Multi-regulatory network of ROS: The interconnection of ROS, PGC-1 alpha, and AMPK-SIRT1 during exercise. J. Physiol. Biochem. 2017, 73, 487–494. [Google Scholar] [CrossRef]
  54. Bouchez, C.; Devin, A. Mitochondrial Biogenesis and Mitochondrial Reactive Oxygen Species (ROS): A Complex Relationship Regulated by the cAMP/PKA Signaling Pathway. Cells 2019, 8, 287. [Google Scholar] [CrossRef] [Green Version]
  55. St-Pierre, J.; Drori, S.; Uldry, M.; Silvaggi, J.M.; Rhee, J.; Jäger, S.; Handschin, C.; Zheng, K.; Lin, J.; Yang, W.; et al. Suppression of reactive oxygen species and neurodegeneration by the PGC-1 transcriptional coactivators. Cell 2006, 127, 397–408. [Google Scholar] [CrossRef] [Green Version]
  56. Garnier, A.; Fortin, D.; Deloménie, C.; Momken, I.; Veksler, V.; Ventura-Clapier, R. Depressed mitochondrial transcription factors and oxidative capacity in rat failing cardiac and skeletal muscles. J. Physiol. 2003, 551, 491–501. [Google Scholar] [CrossRef]
  57. Javadov, S.; Purdham, D.M.; Zeidan, A.; Karmazyn, M. NHE-1 inhibition improves cardiac mitochondrial function through regulation of mitochondrial biogenesis during postinfarction remodeling. Am. J. Physiol. Heart Circ. Physiol. 2006, 291, H1722–H1730. [Google Scholar] [CrossRef]
  58. Wang, B.; Sun, J.; Ma, Y.; Wu, G.; Tian, Y.; Shi, Y.; Le, G. Resveratrol preserves mitochondrial function, stimulates mitochondrial biogenesis, and attenuates oxidative stress in regulatory T cells of mice fed a high-fat diet. J. Food Sci. 2014, 79, H1823–H1831. [Google Scholar] [CrossRef]
  59. Baldelli, S.; Aquilano, K.; Ciriolo, M.R. PGC-1α buffers ROS-mediated removal of mitochondria during myogenesis. Cell Death Dis. 2014, 5, e1515. [Google Scholar] [CrossRef] [Green Version]
  60. Lee, W.C.; Li, L.C.; Chen, J.B.; Chang, H.W. Indoxyl sulfate-induced oxidative stress, mitochondrial dysfunction, and impaired biogenesis are partly protected by vitamin C and N-acetylcysteine. Sci. World J. 2015, 2015, 620826. [Google Scholar] [CrossRef] [Green Version]
  61. Takeichi, Y.; Miyazawa, T.; Sakamoto, S.; Hanada, Y.; Wang, L.; Gotoh, K.; Uchida, K.; Katsuhara, S.; Sakamoto, R.; Ishihara, T.; et al. Non-alcoholic fatty liver disease in mice with hepatocyte-specific deletion of mitochondrial fission factor. Diabetologia 2021, 64, 2092–2107. [Google Scholar] [CrossRef] [PubMed]
Figure 1. MFF knockdown induced mitochondrial elongation and developmental defects in the neurites of DNs. Stem cells from human exfoliated deciduous teeth were transfected with negative control- (Ctrl-siR) and MFF-siRNA (MFF-siR) and differentiated into DNs. (a,b) The DNs were stained with anti-Tom20 and anti-TH antibodies and counterstained with DAPI. (a) Mitochondrial length of neurites was measured for 10 mitochondria in each group. Scale bar = 20 μm. The boxed regions on the Tom20-stained images are shown at a greater magnification in the upper panels. Scale bar = 10 μm. The mean ± SEM was taken from three independent experiments. *** p < 0.001. (b) Tom20-stained area per cell area and the percentage of mitochondria-containing neurites were measured for 30 cells in each group. Scale bars = 25 μm. The boxed regions on the merged images are shown at a greater magnification in the lower panels. Scale bars = 10 μm. The mean ± SEM was taken from three independent experiments. *** p < 0.001. (c) The DNs were stained with anti-β-tubulin III, anti-TH antibodies, and DAPI. Scale bars = 25 μm. Maximum neurite length and number of branches per cell were examined. The mean ± SEM was taken from three independent experiments. *** p < 0.001.
Figure 1. MFF knockdown induced mitochondrial elongation and developmental defects in the neurites of DNs. Stem cells from human exfoliated deciduous teeth were transfected with negative control- (Ctrl-siR) and MFF-siRNA (MFF-siR) and differentiated into DNs. (a,b) The DNs were stained with anti-Tom20 and anti-TH antibodies and counterstained with DAPI. (a) Mitochondrial length of neurites was measured for 10 mitochondria in each group. Scale bar = 20 μm. The boxed regions on the Tom20-stained images are shown at a greater magnification in the upper panels. Scale bar = 10 μm. The mean ± SEM was taken from three independent experiments. *** p < 0.001. (b) Tom20-stained area per cell area and the percentage of mitochondria-containing neurites were measured for 30 cells in each group. Scale bars = 25 μm. The boxed regions on the merged images are shown at a greater magnification in the lower panels. Scale bars = 10 μm. The mean ± SEM was taken from three independent experiments. *** p < 0.001. (c) The DNs were stained with anti-β-tubulin III, anti-TH antibodies, and DAPI. Scale bars = 25 μm. Maximum neurite length and number of branches per cell were examined. The mean ± SEM was taken from three independent experiments. *** p < 0.001.
Antioxidants 11 01361 g001
Figure 2. MFF insufficiency induced mitochondrial Ca2+ and ROS accumulation in DNs. (a) DNs stained with Fluo-4 AM (to detect cellular Ca2+) and Rhod-2 AM (to detect mitochondrial Ca2+) were observed by confocal microscopy. Scale bars = 25 μm. Fluorescence intensity of Fluo-4 AM and Rhod-2 AM were measured using a plate reader. The mean ± SEM was taken from three independent experiments. n.s., not significant, *** p < 0.001. (b) Relative levels of intracellular NADH, NAD+, and NAD+/NADH in each case. The mean ± SEM was taken from three independent experiments. n.s., not significant, * p < 0.05. (c) Mitochondrial ROS levels were measured using flow cytometry. The mean ± SEM was taken from three independent experiments. ** p < 0.01.
Figure 2. MFF insufficiency induced mitochondrial Ca2+ and ROS accumulation in DNs. (a) DNs stained with Fluo-4 AM (to detect cellular Ca2+) and Rhod-2 AM (to detect mitochondrial Ca2+) were observed by confocal microscopy. Scale bars = 25 μm. Fluorescence intensity of Fluo-4 AM and Rhod-2 AM were measured using a plate reader. The mean ± SEM was taken from three independent experiments. n.s., not significant, *** p < 0.001. (b) Relative levels of intracellular NADH, NAD+, and NAD+/NADH in each case. The mean ± SEM was taken from three independent experiments. n.s., not significant, * p < 0.05. (c) Mitochondrial ROS levels were measured using flow cytometry. The mean ± SEM was taken from three independent experiments. ** p < 0.01.
Antioxidants 11 01361 g002
Figure 3. Mitochondrial calcium uniporter channel inhibitor Ru-R suppressed mitochondrial Ca2+ and ROS accumulation in DNs with MFF insufficiency. Stem cells from human exfoliated deciduous teeth were differentiated into DNs in the absence or presence of Ru-R. (a) DNs stained with Rhod-2 AM were observed by confocal microscopy. Scale bars = 25 μm. Fluorescence intensity of Rhod-2 AM was measured using a plate reader. The mean ± SEM was taken from three independent experiments. n.s., not significant, * p < 0.05. (b) DNs stained with Fluo-4 AM were observed by confocal microscopy. Scale bar = 25 μm. Fluorescence intensity of Fluo-4 AM was measured using a plate reader. The mean ± SEM was taken from three independent experiments. n.s., not significant, * p < 0.05. (c) DNs stained with MitoSOX Red and MTG were observed by confocal microscopy. Scale bar = 25 μm. To measure the ROS level per mitochondrion, the fluorescence intensity of MitoSOX Red was divided by that of MTG. The mean ± SEM was taken from three independent experiments. n.s., not significant, *** p < 0.001.
Figure 3. Mitochondrial calcium uniporter channel inhibitor Ru-R suppressed mitochondrial Ca2+ and ROS accumulation in DNs with MFF insufficiency. Stem cells from human exfoliated deciduous teeth were differentiated into DNs in the absence or presence of Ru-R. (a) DNs stained with Rhod-2 AM were observed by confocal microscopy. Scale bars = 25 μm. Fluorescence intensity of Rhod-2 AM was measured using a plate reader. The mean ± SEM was taken from three independent experiments. n.s., not significant, * p < 0.05. (b) DNs stained with Fluo-4 AM were observed by confocal microscopy. Scale bar = 25 μm. Fluorescence intensity of Fluo-4 AM was measured using a plate reader. The mean ± SEM was taken from three independent experiments. n.s., not significant, * p < 0.05. (c) DNs stained with MitoSOX Red and MTG were observed by confocal microscopy. Scale bar = 25 μm. To measure the ROS level per mitochondrion, the fluorescence intensity of MitoSOX Red was divided by that of MTG. The mean ± SEM was taken from three independent experiments. n.s., not significant, *** p < 0.001.
Antioxidants 11 01361 g003
Figure 4. IP3R inhibitor Xest-C suppressed mitochondrial Ca2+ and ROS accumulation in DNs with MFF insufficiency. Stem cells from human exfoliated deciduous teeth were differentiated into DNs in the absence or presence of Xest-C. (a) DNs were stained with Rhod-2 AM. The fluorescence intensity of Rhod-2 AM was measured using a plate reader. The mean ± SEM was taken from three independent experiments. n.s., not significant, * p < 0.05. (b) DNs stained with Mag-Fluo-4 AM were observed by confocal microscopy. Scale bar = 25 μm. The fluorescence intensity of Mag-Fluo-4 AM was measured using a plate reader. The mean ± SEM was taken from three independent experiments. n.s., not significant, * p < 0.05, ** p < 0.01. (c) IP was performed using an anti-MFF (upper panel) and anti-VDAC1 (lower panel) antibodies in untreated DNs. Immunoprecipitants were detected by Western blotting (WB) using the indicated antibodies. (d) Mitochondrial ROS levels were measured using flow cytometry. The mean ± SEM was taken from three independent experiments. n.s., not significant. ** p < 0.01.
Figure 4. IP3R inhibitor Xest-C suppressed mitochondrial Ca2+ and ROS accumulation in DNs with MFF insufficiency. Stem cells from human exfoliated deciduous teeth were differentiated into DNs in the absence or presence of Xest-C. (a) DNs were stained with Rhod-2 AM. The fluorescence intensity of Rhod-2 AM was measured using a plate reader. The mean ± SEM was taken from three independent experiments. n.s., not significant, * p < 0.05. (b) DNs stained with Mag-Fluo-4 AM were observed by confocal microscopy. Scale bar = 25 μm. The fluorescence intensity of Mag-Fluo-4 AM was measured using a plate reader. The mean ± SEM was taken from three independent experiments. n.s., not significant, * p < 0.05, ** p < 0.01. (c) IP was performed using an anti-MFF (upper panel) and anti-VDAC1 (lower panel) antibodies in untreated DNs. Immunoprecipitants were detected by Western blotting (WB) using the indicated antibodies. (d) Mitochondrial ROS levels were measured using flow cytometry. The mean ± SEM was taken from three independent experiments. n.s., not significant. ** p < 0.01.
Antioxidants 11 01361 g004
Figure 5. FA supplementation improved mitochondrial ROS levels and mitochondrial amount and distribution in DNs with MFF insufficiency. Stem cells from human exfoliated deciduous teeth were differentiated into DNs either in the absence or presence of FA. (a) DNs were stained with MitoSOX Red and MTG. Scale bar = 20 μm. To measure the ROS level per mitochondrion, the fluorescence intensity of MitoSOX Red was divided by that of MTG. The mean ± SEM was taken from three independent experiments. n.s., not significant, *** p < 0.001. (b) Superoxide dismutase 1 and 2 (SOD1 and SOD2) mRNA expression in DNs was measured using RT-qPCR. The mean ± SEM was taken from three independent experiments. n.s., not significant, * p < 0.05, ** p < 0.01. (c) DNs were stained with anti-Tom20 and anti-TH antibodies and counterstained with DAPI. Scale bars = 20 μm. Boxed regions on the merged images are shown at a greater magnification in the lower panels. Scale bars = 10 μm. Tom20-stained area per cell area and the percentage of mitochondria-containing neurites were measured. The mean ± SEM was taken from three independent experiments. n.s., not significant, ** p < 0.01, *** p < 0.001.
Figure 5. FA supplementation improved mitochondrial ROS levels and mitochondrial amount and distribution in DNs with MFF insufficiency. Stem cells from human exfoliated deciduous teeth were differentiated into DNs either in the absence or presence of FA. (a) DNs were stained with MitoSOX Red and MTG. Scale bar = 20 μm. To measure the ROS level per mitochondrion, the fluorescence intensity of MitoSOX Red was divided by that of MTG. The mean ± SEM was taken from three independent experiments. n.s., not significant, *** p < 0.001. (b) Superoxide dismutase 1 and 2 (SOD1 and SOD2) mRNA expression in DNs was measured using RT-qPCR. The mean ± SEM was taken from three independent experiments. n.s., not significant, * p < 0.05, ** p < 0.01. (c) DNs were stained with anti-Tom20 and anti-TH antibodies and counterstained with DAPI. Scale bars = 20 μm. Boxed regions on the merged images are shown at a greater magnification in the lower panels. Scale bars = 10 μm. Tom20-stained area per cell area and the percentage of mitochondria-containing neurites were measured. The mean ± SEM was taken from three independent experiments. n.s., not significant, ** p < 0.01, *** p < 0.001.
Antioxidants 11 01361 g005
Figure 6. FA supplementation improved mitochondrial biogenesis in DNs with MFF insufficiency. (a,c) PGC-1α and TFAM mRNA expression in DNs was measured using RT-qPCR. The mean ± SEM was taken from three independent experiments. n.s., not significant, * p < 0.05, ** p < 0.01. (b) PGC-1α protein expression levels were measured by Western blotting. The mean ± SEM was taken from three independent experiments. n.s., not significant, * p < 0.05, *** p < 0.001. (d) Mitochondrial membrane potential was measured with JC-1. The ratio of JC-1 red to green was calculated. ATP levels were measured using luminescence assays. ATP luminescence signals were divided by the number of cells. The mean ± SEM was taken from three independent experiments. n.s., not significant, * p < 0.05.
Figure 6. FA supplementation improved mitochondrial biogenesis in DNs with MFF insufficiency. (a,c) PGC-1α and TFAM mRNA expression in DNs was measured using RT-qPCR. The mean ± SEM was taken from three independent experiments. n.s., not significant, * p < 0.05, ** p < 0.01. (b) PGC-1α protein expression levels were measured by Western blotting. The mean ± SEM was taken from three independent experiments. n.s., not significant, * p < 0.05, *** p < 0.001. (d) Mitochondrial membrane potential was measured with JC-1. The ratio of JC-1 red to green was calculated. ATP levels were measured using luminescence assays. ATP luminescence signals were divided by the number of cells. The mean ± SEM was taken from three independent experiments. n.s., not significant, * p < 0.05.
Antioxidants 11 01361 g006
Figure 7. FA supplementation improved developmental defects in DNs with MFF insufficiency. (a) DNs were stained with anti-TH antibodies and DAPI. Scale bars = 25 μm. Maximum neurite length and number of branches per cell are shown. The mean ± SEM was taken from three independent experiments. n.s., not significant, *** p < 0.001. (b) DNs were stimulated with 50 mM of KCl for the indicated times and subsequently stained with anti-dopamine antibodies. Scale bar = 25 μm. Dopamine staining intensity per cell area was measured for 30 cells of each case. The mean ± SEM was taken from three independent experiments. Extracellular dopamine levels were measured under basal conditions and a 50 mM-KCl stimulated condition. The mean ± SEM was taken from three independent experiments. n.s., not significant, * p < 0.05, ** p < 0.01.
Figure 7. FA supplementation improved developmental defects in DNs with MFF insufficiency. (a) DNs were stained with anti-TH antibodies and DAPI. Scale bars = 25 μm. Maximum neurite length and number of branches per cell are shown. The mean ± SEM was taken from three independent experiments. n.s., not significant, *** p < 0.001. (b) DNs were stimulated with 50 mM of KCl for the indicated times and subsequently stained with anti-dopamine antibodies. Scale bar = 25 μm. Dopamine staining intensity per cell area was measured for 30 cells of each case. The mean ± SEM was taken from three independent experiments. Extracellular dopamine levels were measured under basal conditions and a 50 mM-KCl stimulated condition. The mean ± SEM was taken from three independent experiments. n.s., not significant, * p < 0.05, ** p < 0.01.
Antioxidants 11 01361 g007
Table 1. Primers sequences.
Table 1. Primers sequences.
GeneAccession Number Sequence (5′-3′)
18SX03205.1ForwardCGGCTACCACATCCAAGGAA
ReverseGCTGGAATTACCGCGGCT
SOD1 NM_000454.5ForwardGGTGGGCCAAAGGATGAAGAG
ReverseCCACAAGCCAAACGACTTCC
SOD2 NM_000636.4ForwardAAACCTCAGCCCTAACGGTG
ReverseGCCTGTTGTTCCTTGCAGTG
PGC-1αNM_001330751.2ForwardGGCAGAAGGCAATTGAAGAG
ReverseTCAAAACGGTCCCTCAGTTC
TFAMNM_001270782.2ForwardGATGCTTATAGGGCGGAGTGG
ReverseGCTGAACGAGGTCTTTTTGGT
Publisher’s Note: MDPI stays neutral with regard to jurisdictional claims in published maps and institutional affiliations.

Share and Cite

MDPI and ACS Style

Sun, X.; Dong, S.; Kato, H.; Kong, J.; Ito, Y.; Hirofuji, Y.; Sato, H.; Kato, T.A.; Sakai, Y.; Ohga, S.; et al. Mitochondrial Calcium-Triggered Oxidative Stress and Developmental Defects in Dopaminergic Neurons Differentiated from Deciduous Teeth-Derived Dental Pulp Stem Cells with MFF Insufficiency. Antioxidants 2022, 11, 1361. https://doi.org/10.3390/antiox11071361

AMA Style

Sun X, Dong S, Kato H, Kong J, Ito Y, Hirofuji Y, Sato H, Kato TA, Sakai Y, Ohga S, et al. Mitochondrial Calcium-Triggered Oxidative Stress and Developmental Defects in Dopaminergic Neurons Differentiated from Deciduous Teeth-Derived Dental Pulp Stem Cells with MFF Insufficiency. Antioxidants. 2022; 11(7):1361. https://doi.org/10.3390/antiox11071361

Chicago/Turabian Style

Sun, Xiao, Shuangshan Dong, Hiroki Kato, Jun Kong, Yosuke Ito, Yuta Hirofuji, Hiroshi Sato, Takahiro A. Kato, Yasunari Sakai, Shouichi Ohga, and et al. 2022. "Mitochondrial Calcium-Triggered Oxidative Stress and Developmental Defects in Dopaminergic Neurons Differentiated from Deciduous Teeth-Derived Dental Pulp Stem Cells with MFF Insufficiency" Antioxidants 11, no. 7: 1361. https://doi.org/10.3390/antiox11071361

APA Style

Sun, X., Dong, S., Kato, H., Kong, J., Ito, Y., Hirofuji, Y., Sato, H., Kato, T. A., Sakai, Y., Ohga, S., Fukumoto, S., & Masuda, K. (2022). Mitochondrial Calcium-Triggered Oxidative Stress and Developmental Defects in Dopaminergic Neurons Differentiated from Deciduous Teeth-Derived Dental Pulp Stem Cells with MFF Insufficiency. Antioxidants, 11(7), 1361. https://doi.org/10.3390/antiox11071361

Note that from the first issue of 2016, this journal uses article numbers instead of page numbers. See further details here.

Article Metrics

Back to TopTop