Information Sharing in Land Registration Using Hyperledger Fabric Blockchain
Abstract
1. Introduction
- What are the gaps in existing practices in the context of land registration in resource-constrained countries with diverse cultural contexts?
- How could land registration systems be improved using blockchain technology?
2. Literature Review
2.1. Digital Government and Information Sharing
2.2. Blockchain’s Capability for Information Sharing
2.3. Land Registration
2.4. Blockchain Technology’s Challenges in Land Registration
3. Methodology
3.1. Data Collection
3.2. Current System Processes
- Land Allocation: In the context of Sudan, land allocation is managed by a designated governmental entity known as the Urban Planning Authority (UPA). This authority coordinates closely with several other governmental institutions, including the Civil Registry, the Ministry of Social Affairs, and the Ministry of Labor, among others. Citizens desiring to formalize their land ownership are required to navigate a series of procedural steps, culminating in the acquisition of a land ownership certificate issued by the Land Registration Authority (LRA). The initial phase of this process entails the citizen engaging with the UPA to secure a preliminary contract, which serves as the foundational document for subsequent land registration under the individual’s name. This constitutes the official mechanism through which the government allocates land to its citizens.
- Land Registration: Land registration is the process of documenting a citizen’s land ownership with the official authorities to ensure the right when needed. Registration is conducted in cases of purchased land, land granted by the government, inherited land or gifted land, or land granted through a mortgage in the case of banks, large companies, or legal entities. Citizens are required to take their copies of the contract to the LRA to register their ownership of their land. This process will culminate in the land ledger being updated.
- Ownership Certificate for the Purpose of Selling: Once the owner has delivered the ownership certificate, he/she must access the land registration system to request a land-selling certificate in order to be able to sell his/her land to a buyer through the selling process.
- Selling Land: Only after securing a valid land-selling certificate can a landowner/seller contact a lawyer to initiate a sale of the land. It is important to point out that, like in Western countries, Sudanese lawyers are private and the sale transaction costs are therefore handled by the landowner/seller. The lawyer is the main actor who controls the process of selling the land; he/she is responsible for documenting and contracting the sale to ensure that the agreement flows properly and legally. The selling process is considered complete when the purchase funds are delivered to the owner.
- Ownership Transfer: Upon completion of the selling process, the buyer assumes control of the process of transferring the ownership of the land from the seller to the buyer until the delivery of the ownership certificate. This process is undertaken with the assistance of the lawyer. The new owner has the option of appointing the lawyer who was involved in the original sale of the land, or the option of appointing a new lawyer. Whichever option is adopted, the transaction costs relating to the transfer of the land from the seller to the new owner remain the responsibility of the new owner. By the end of the selling process, the owner takes his/her money and leaves, and the buyer continues the process of transferring the ownership until the delivery of his/her ownership certificate.
3.3. Analysis of Gaps in the System
4. Hyperledger Fabric Platform
4.1. Hyperledger Fabric
- Nodes: There are two node kinds—anchor peers, which receive the blocks of data from the network and deliver them to the rest of the nodes, and endorser peers, which receive the clients’ smart contract requests to emulate and verify a transaction of the smart contract [72].
- A channel: This is communication link that connects several nodes privately within the Hyperledger [64]. Each channel possesses a separate ledger.
- Orderer: This is considered to be the backbone of the Hyperledger Fabric network and guarantees the ledger’s consistency [72].
- Endorsement policy: The set of rules that determine the nodes that are responsible for registering the transaction approval [73].
- Consensus mechanism: This is a technique that is executed via the Orderer to allow the parties to ensure the sequence of the nodes’ approval, in addition to ensuring the order, validation, and commitment of transactions [74].
- Chaincode: This is the smart contract that executes transactions [75] and reflects them to the shared ledger [76]. It is a code that contains the rules, conditions, and business logistics for managing the land ledger. It is implemented using a distinct docker container to keep it separated from the other operations [69].
- MSP: The Membership Service Provider (MSP) is subsystem that administrates identities and authenticates clients using Public Key Infrastructure (PKI) in order to join the blockchain network [33].
- Hyperledger policies: These are a set of rules that are stored in the genesis block, which governs accessing or updating the network. Any changes that could affect the participants are approved through a majority vote [72].
- Application Programming Interface: Independent front-end applications that allow blockchain technology operations for the users are enabled through the REST API or Software Development Kit (SDK) of Hyperledger Fabric, or the SDK of the Fabric Gateway, based on an organization’s requirements [77]. Hyperledger Fabric released a number of SDKs such as Java, Go, and Nod.js, to support several programming languages [78].
4.2. Hyperledger Fabric Transaction Flow
- Propose: A transaction is proposed by the client through an application to several connected endorser nodes, based on the endorsing strategy that defines how many endorsing nodes are required.
- Execute: All endorsers are required to execute the proposed transaction by collecting read/write responses in order to be added to the proposed transaction; therefore, the signatures of all endorsers would be needed.
- Respond: The resulting transactions are revised and revalidated when the endorsers communicate together again; then, the read/write responses are asynchronously transmitted to the client.
- Order: When the client receives enough endorsements, the network has to send the transaction to the ordering service. Several nodes over the network submit their transactions together to the ordering service, which defines the order of the transactions and guarantees that the same order is visible to all network nodes.
- Deliver: The ordering service submits a block containing the transactions grouped in ordered manner to all of the network nodes.
- Validate: After all nodes have received a new block that contains the ordered transactions, some of these transactions are flagged as being incorrect as they have not been endorsed enough: such transactions are then directly rejected by the network nodes.
- Notify: The block containing the set of correct transactions, which are confirmed by all of the peers, is then added to the blockchain and a notification of the addition is announced via block events.
5. Model Design
5.1. System Architecture
5.2. Hyperledger Fabric Network Setup
- An organization designated for the Orderer (OrderOrg), housing a solitary Orderer node.
- Three distinct organizations (the UPA, the LRA, and the bank), each equipped with a single peer.
5.3. Ledger’s World State
5.4. Chaincodes
5.5. BLRS Consensus Mechanism
6. Core Algorithms
6.1. Land Assignment Process
- All chaincodes are subject to oversight by governmental sectors.
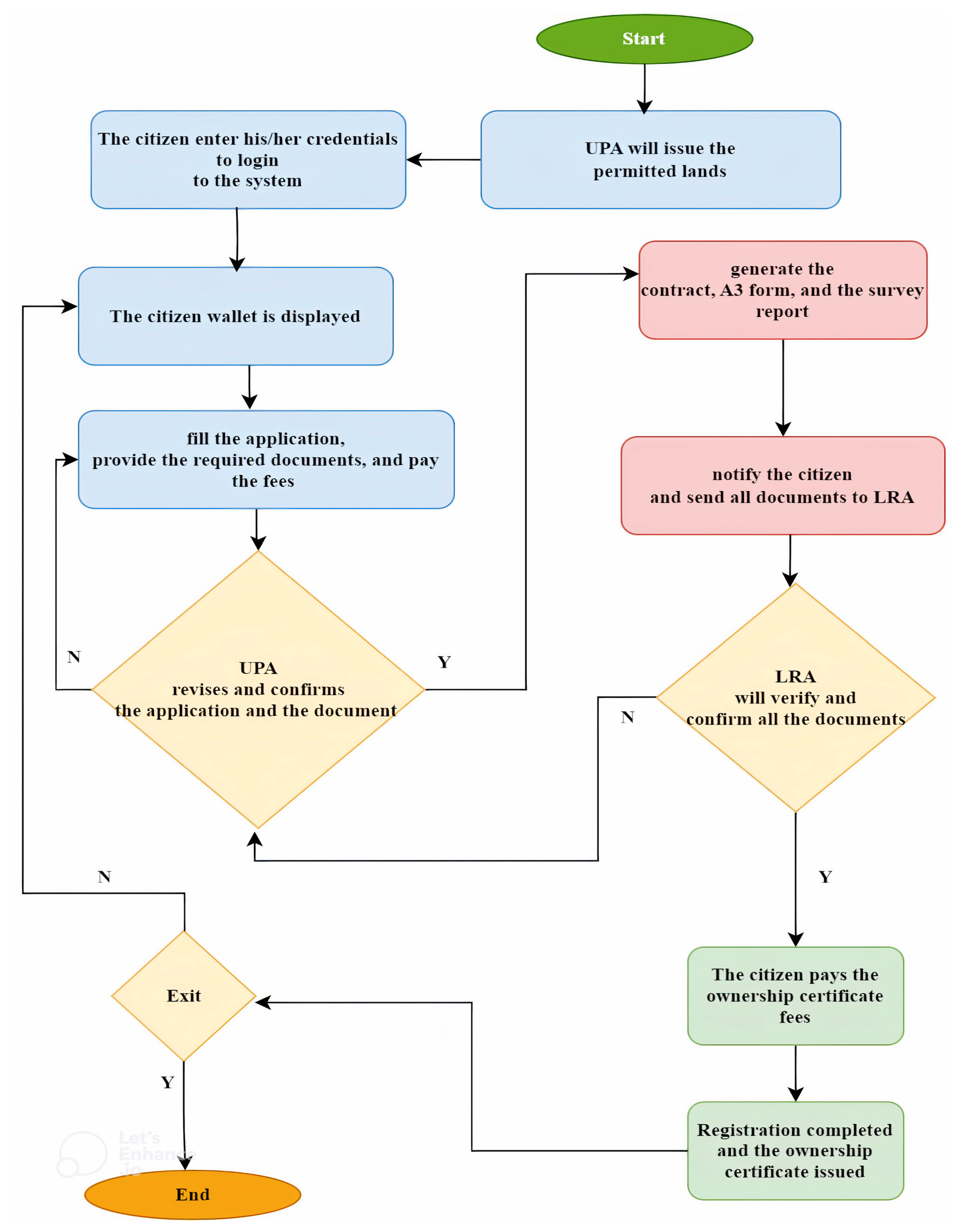
- Initially, the system will grant authorization to the Land Registration Authority (LRA), the Urban Planning Authority (UPA), and the Authorized Bank (AB) as nodes of the system through the Membership Service Provider (MSP).
- The UPA will allocate land to citizens based on established legal, organizational, and social criteria. Consequently, the system will grant citizens access as users through the Membership Service Provider (MSP).
- The citizen will log in to the system. The display would show his/her wallet. One of the links in the owner’s wallet would be the application for the land that is permitted to the owner by the UPA. The owner should complete the application and furnish it with the requisite documents, make the necessary payments, and attach the corresponding receipts.
- The UPA will review and validate the application and accompanying documentation submitted by the citizen. Subsequently, it will generate the contract, an A3 form that is one of the main land deed documents, and the survey report. The system will then notify the citizen and forward all relevant documents to the LRA.
- The LRA will authenticate and validate all documents, and instruct the citizen to remit the fees for issuance of the ownership certificate.
- The citizen will log in to make the payment and attach the receipt. Consequently, the LRA smart contract will be triggered to finalize the registration and issue the ownership certificate. The certificate will be duly signed and stamped, and a copy will be dispatched to the citizen/owner.
| Algorithm 1. Registration. |
| Procedure InitiateRegistration(User, selectedLand, registrationForm, requiredDocuments, registrationFees) UPA.Check(userForm, userDocuments, userPayment) if form approved and documents approved and payment approved then UPA issues contract UPA issues A3Form UPA generate survey report CommitOwnership (User, selectedLand, contract, A3Form, surveyReport) NotifyUser(“Your land has been successfully registred.”) else NotifyUser(“Registration could not be initiated.” + Error message) end if end Procedure Procedure CommitOwnership (User, selectedLand, contract, A3Form, surveyReport) ProposeTransaction (User, selectedLand, contract, A3Form, surveyReport) if Committed is successful then User pays OwnershipCertificateFees if paymentStatus is successful then LRA issues ownership certificate LRA sends the ownership certificate to User NotifyUser(“Your ownership certificate has been issued and sent to you.”) else NotifyUser(“Payment for ownership certificate failed.”) end if else DisplayMessage(ErrorMessage) end if end Procedure |
6.2. Land Sale Process
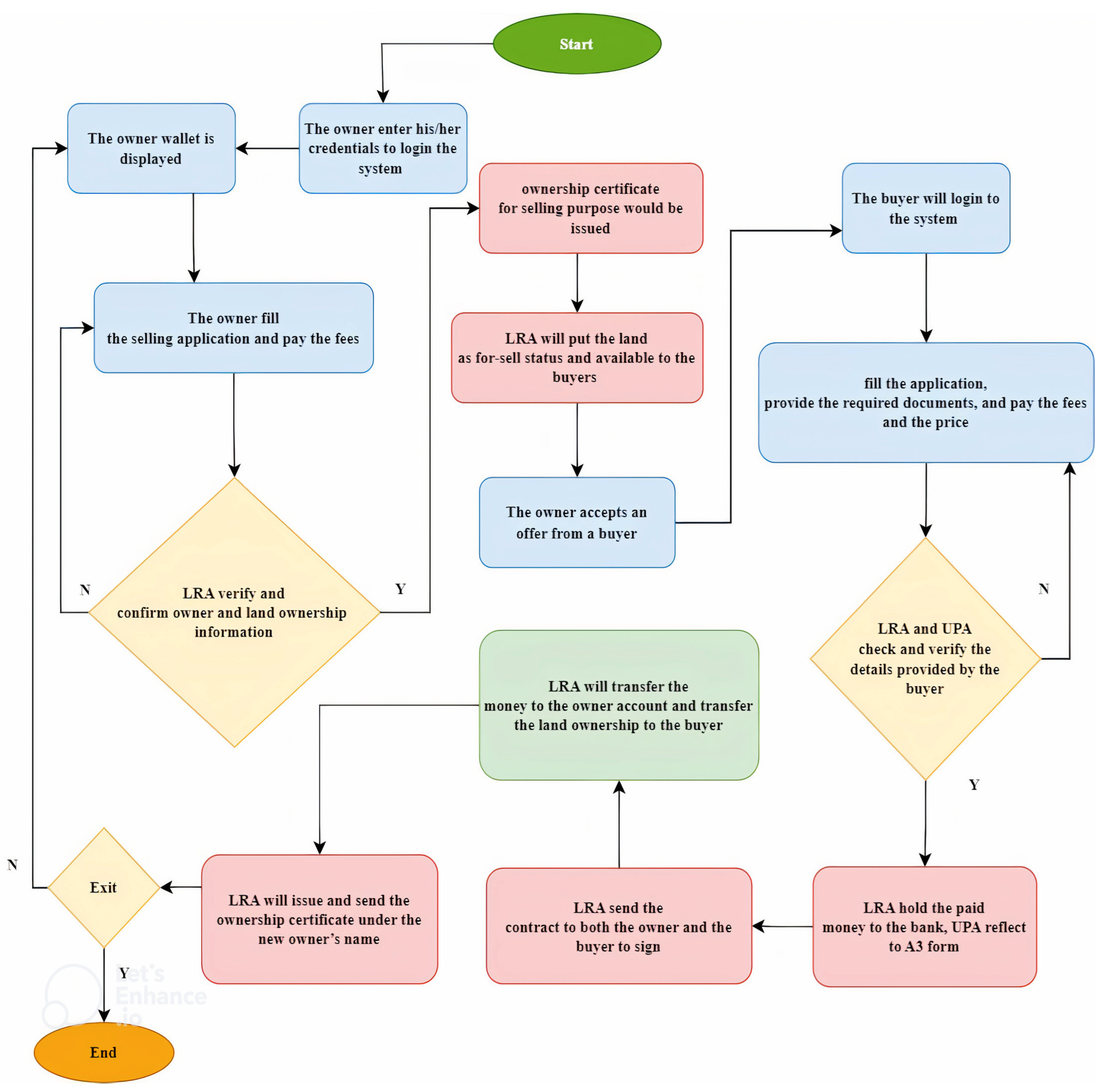
- After successfully logging in to his/her wallet, the owner initiates the land sale process by completing the selling application and paying the necessary fees to request an ownership certificate for the purpose of selling their land.
- The LRA undertakes a thorough verification and validation of the owner’s identity and land ownership information. Subsequently, an ownership certificate, specifically for selling purposes, is issued with a 2-week validity period. The land is then categorized as being available for sale, along with its listed price, for potential buyers to peruse.
- Upon acceptance of an offer made by the owner, the LRA prompts the buyer to complete their application, submit the requisite documents, and make the payment for both the price of the land and the associated fees.
- The buyer logs in to complete the application, provide the necessary documents, and pay the required fees and the cost of the land. Consequently, the LRA securely holds the funds and performs a meticulous validation of the details furnished by the buyer in conjunction with the UPA.
- The application is then ratified by both the UPA and LRA. The UPA subsequently updates the A3 form accordingly. In tandem, the LRA dispatches the contract to both the owner and the buyer, requesting their respective signatures.
- The LRA proceeds to transfer the funds to the owner’s account and initiates the formal transfer of land ownership to the buyer. Moreover, the LRA issues and dispatches the ownership certificate under the new owner’s name.
| Algorithm 2. Sale. |
| Procedure PutLandForSell (User, selectedLand) CheckLandStatus(User, selectedLand) if (LandStatus == “Free”) then User pays fees if FeesPayment is successful then selectedLand.Status = “For-Sell” LRA issues ForSellCertificate NotifyUser(“Ownership certificate for sell purpose has been issued and sent to you.”) else NotifyUser(“The payment is failed.”) end if else NotifyUser(“The land is restricted not allowed to sell.”) end if end Procedure Peocedure LandSellAgreement (selectedLand, User, SelectedOffer) Buyer fills SellForm (selectedLand) Buyer uploads required documents Buyer pays the sell fees and the land price if SellForm approved and documents approved and payment approved then Money is put on hold UPA updates A3Form and survey report LRA sends contract for Buyer and User to confirm and sign if ContractStatus is successful then TransferOwnership (Buyer, selectedLand, requiredDocuments, Fees) Money is transfered to the Users’s Account (User, LandPrice) else DisplayMessage(“Sell Process is not completed.” + Error) end if else NotifyUser(“Approval is not completed.” + Error) end if end Procedure |
7. Discussion
8. Conclusions
Author Contributions
Funding
Data Availability Statement
Conflicts of Interest
References
- Zein, R.M.; Twinomurinzi, H. Towards Blockchain Technology to Support Digital Government. In Lecture Notes in Computer Science (Including Subseries Lecture Notes in Artificial Intelligence and Lecture Notes in Bioinformatics); Springer International Publishing: Cham, Switzerland, 2019; Volume 11709 LNCS, pp. 207–220. [Google Scholar] [CrossRef]
- Chugunov, A.V.; Kabanov, Y.; Misnikov, Y. Citizens versus the government or citizens with the government: A tale of two e-participation portals in one city—A case study of St. Petersburg, Russia. In ACM International Conference Proceeding Series; Association for Computing Machinery: New York, NY, USA, 2017; Volume Part F1280, pp. 70–77. [Google Scholar] [CrossRef]
- Berryhill, J.; Bourgery, T.; Hanson, A. Blockchains Unchained: Blockchain technology and its use in the public sector. OECD Work. Pap. Public Gov. 2018, 53. [Google Scholar] [CrossRef]
- Martyn, A. The Concept of Land Plot as a Combination of Smart Contracts: A Vision for Creating Blockchain Cadastre. Balt. Surv. 2018, 8, 68–73. [Google Scholar] [CrossRef]
- Sladić, G.; Milosavljević, B.; Nikolić, S.; Sladić, D.; Radulović, A. A blockchain solution for securing real property transactions: A case study for serbia. ISPRS Int. J. Geo. Inf. 2021, 10, 35. [Google Scholar] [CrossRef]
- Moshinsky, M. Land governance in IGAD region. Nucl. Phys. 1959, 13, 104–116. [Google Scholar] [CrossRef]
- Vincent, N.E.; Skjellum, A.; Medury, S. Blockchain architecture: A design that helps CPA firms leverage the technology. Int. J. Acc. Inf. Syst. 2020, 38, 100466. [Google Scholar] [CrossRef]
- Zheng, Z.; Xie, S.; Dai, H.N.; Chen, X.; Wang, H. Blockchain challenges and opportunities: A survey. Int. J. Web Grid Serv. 2018, 14, 352–375. [Google Scholar] [CrossRef]
- Sukhwani, H.; Martínez, J.M.; Chang, X.; Trivedi, K.S.; Rindos, A. Performance modeling of PBFT consensus process for permissioned blockchain network (hyperledger fabric). In 2017 IEEE 36th Symposium on Reliable Distributed Systems (SRDS); IEEE: Piscateville, NJ, USA, 2017; pp. 253–255. [Google Scholar] [CrossRef]
- Ameyaw, P.D.; de Vries, W.T. Transparency of land administration and the role of blockchain technology, a four-dimensional framework analysis from the ghanaian land perspective. Land 2020, 9, 491. [Google Scholar] [CrossRef]
- Vos, J.; Lemmen, C.; Beentjes, B. Blockchain-Based Land Administration Feasible, Illusory or a Panacea? In Proceedings of the 2017 World Bank Conference on Land and Poverty, Washington, DC, USA, 20–24 March 2017. [Google Scholar]
- Swan, M.; de Filippi, P. Toward a Philosophy of Blockchain: A Symposium: Introduction. Metaphilosophy 2017, 48, 603–619. [Google Scholar] [CrossRef]
- Casallas, J.A.T.; Cueva-Lovelle, J.M.; Molano, J.I.R. Smart Contracts with Blockchain in the Public Sector. Int. J. Interact. Multimed. Artif. Intell. 2020, 6, 63–72. [Google Scholar] [CrossRef]
- Almarabeh, T.; Abuali, A. A General Framework for E-Government: Definition Maturity Challenges, Opportunities, and Success. Eur. J. Sci. Res. 2010, 39, 29–42. [Google Scholar] [CrossRef]
- Davison, R.M.; Wagner, C.; Ma, L.C.K. From government to e-government: A transition model. Inf. Technol. People 2005, 18, 280–299. [Google Scholar] [CrossRef]
- Sahoo, A.K. E-governance: Initiatives and Implementations—A case study on Rayagada, a Tribal District of Odisha. Paripex Indian J. Res. 2012, 3, 132–133. [Google Scholar] [CrossRef]
- Ganesh, N.; Premkumar, B.; Priya, K. Theoretical insights on e-government and global trends in e-governance technologies & applications. Int. J. Eng. Adv. Technol. 2019, 8, 1843–1850. [Google Scholar]
- Baheer, B.A.; Lamas, D.; Sousa, S. A systematic literature review on existing digital government architectures: State-of-the-art, challenges, and prospects. Adm. Sci. 2020, 10, 25. [Google Scholar] [CrossRef]
- Yusof, Z.M.; Ismail, M.B.; Ahmad, K.; Yusof, M.M. Knowledge sharing in the public sector in Malaysia: A proposed holistic model. Inf. Dev. 2012, 28, 43–54. [Google Scholar] [CrossRef]
- Sayogo, D.S.; Gil-Garcia, J.R.; Widagdo, B.; Cronemberger, F.A. The mediating role of trust for inter-organizational information sharing (IIS) success in the public sector. In ACM International Conference Proceeding Series; Association for Computing Machinery: New York, NY, USA, 2017; Volume Part F1282, pp. 426–435. [Google Scholar] [CrossRef]
- Yang, T.M.; Wu, Y.J. Exploring the determinants of cross-boundary information sharing in the public sector: An e-Government case study in Taiwan. J. Inf. Sci. 2014, 40, 649–668. [Google Scholar] [CrossRef]
- Yang, T.M.; Maxwell, T.A. Information-sharing in public organizations: A literature review of interpersonal, intra-organizational and inter-organizational success factors. Gov. Inf. Q. 2011, 28, 164–175. [Google Scholar] [CrossRef]
- Pardo, T.A.; Cresswell, A.M.; Thompson, F.; Zhang, J. Knowledge sharing in cross-boundary information system development in the public sector. Inf. Technol. Manag. 2006, 7, 293–313. [Google Scholar] [CrossRef]
- Delgado-Von-eitzen, C.; Anido-Rifón, L.; Fernández-Iglesias, M.J. Blockchain applications in education: A systematic literature review. Appl. Sci. 2021, 11, 11811. [Google Scholar] [CrossRef]
- Gil-Garcia, J.R.; Chengalur-Smith, I.S.; Duchessi, P. Collaborative e-Government: Impediments and benefits of information-sharing projects in the public sector. Eur. J. Inf. Syst. 2007, 16, 121–133. [Google Scholar] [CrossRef]
- Toufaily, E.; Zalan, T.; Dhaou, S.B. A framework of blockchain technology adoption: An investigation of challenges and expected value. Inf. Manag. 2021, 58, 103444. [Google Scholar] [CrossRef]
- Sobecki, A.; Barański, S.; Szymański, J. Privacy-Preserving, Scalable Blockchain-Based Solution for Monitoring Industrial Infrastructure in the Near Real-Time. Appl. Sci. 2022, 12, 7143. [Google Scholar] [CrossRef]
- Ahl, A.; Yarime, M.; Goto, M.; Chopra, S.S.; Kumar, N.M.; Tanaka, K.; Sagawa, D. Exploring blockchain for the energy transition: Opportunities and challenges based on a case study in Japan. Renew Sustain. Energy Rev. 2020, 117, 109488. [Google Scholar] [CrossRef]
- Datta, A. Blockchain enabled digital government and public sector services: A survey. Public Adm. Inf. Technol. 2021, 36, 175–195. [Google Scholar] [CrossRef]
- Wang, W.; Zhang, Z.; Wang, G.; Yuan, Y. Efficient Cross-Chain Transaction Processing on Blockchains. Appl. Sci. 2022, 12, 4434. [Google Scholar] [CrossRef]
- Sobolewski, M.; Allessie, D. Blockchain applications in the public sector: Investigating seven real-life blockchain deployments and their benefits. Public Adm. Inf. Technol. 2021, 36, 97–126. [Google Scholar] [CrossRef]
- Li, J.; Song, Y. Design of supply chain system based on blockchain technology. Appl. Sci. 2021, 11, 9744. [Google Scholar] [CrossRef]
- Prager, F.; Martinez, J.; Cagle, C. Blockchain and regional workforce development: Identifying opportunities and training needs. Public Adm. Inf. Technol. 2021, 36, 47–72. [Google Scholar] [CrossRef]
- Barry, M.; Danso, E.K. Tenure security, land registration and customary tenure in a peri-urban Accra community. Land Use Policy 2014, 39, 358–365. [Google Scholar] [CrossRef]
- Mendi, A.F.; Sakakli, K.K.; Cabuk, A. A Blockchain Based Land Registration System Proposal for Turkey. In Proceedings of the 4th International Symposium on Multidisciplinary Studies and Innovative Technologies, ISMSIT 2020—Proceedings, Istanbul, Turkey, 22–24 October 2020. [Google Scholar] [CrossRef]
- Aquib, M.; Dhomeja, L.D.; Dahri, K.; Malkani, Y.A. Blockchain-based Land Record Management in Pakistan. In Proceedings of the 2020 3rd International Conference on Computing, Mathematics and Engineering Technologies: Idea to Innovation for Building the Knowledge Economy, iCoMET 2020, Sukkur, Pakistan, 29–30 January 2020. [Google Scholar] [CrossRef]
- Shuaib, M.; Daud, S.M.; Alam, S.; Khan, W.Z. Blockchain-based framework for secure and reliable land registry system. Telkomnika. Telecommun. Comput. Electron. Control 2020, 18, 2560–2571. [Google Scholar] [CrossRef]
- Thamrin, R.M.; Harahap, E.P.; Khoirunisa, A.; Faturahman, A.; Zelina, K. Blockchain-based Land Certificate Management in Indonesia. ADI J. Recent Innov. 2021, 2, 232–252. [Google Scholar] [CrossRef]
- Gupta, N.; Das, M.L.; Nandi, S. LandLedger: Blockchain-powered Land Property Administration System. In International Symposium on Advanced Networks and Telecommunication Systems, ANTS; IEEE: Piscateville, NJ, USA, 2019; pp. 1–6. [Google Scholar] [CrossRef]
- Ali, T.; Nadeem, A.; Alzahrani, A.; Jan, S. A transparent and trusted property registration system on permissioned blockchain. In 2019 International Conference on Advances in the Emerging Computing Technologies, AECT; IEEE: Piscateville, NJ, USA, 2020. [Google Scholar] [CrossRef]
- Alam, K.M.; Rahman, J.M.A.; Tasnim, A.; Akther, A. A Blockchain-based Land Title Management System for Bangladesh. J. King Saud Univ. Comput. Inf. Sci. 2022, 34, 3096–3110. [Google Scholar] [CrossRef]
- Abdalla, Y.; Elhadary, E. Challenges facing land tenure system in relation to pastoral livelihood security in Gedarif State, Eastern Sudan. J. Geogr. Reg. Plan. 2010, 3, 208–218. Available online: http://www.academicjournals.org/JGRP (accessed on 1 September 2010).
- Brier, J.; Jayanti, L.D. Sudan Peacemaking, Peacebuilding and Stabilization Programe; United Nations SUDAN: Khartoum, Sudan, 2021; Volume 21, pp. 1–9. [Google Scholar]
- ElHadary, Y.A.E.; Obeng-Odoom, F. Conventions, changes, and contradictions in land governance in Africa: The story of land grabbing in North Sudan and Ghana. Afr. Today 2012, 59, 59–78. [Google Scholar] [CrossRef]
- Group, F. Land Use, Ownership and Allocation in Sudan; Mokoro Ltd.: Oxford, UK, 2016; pp. 1–39. [Google Scholar]
- Spaulding, J.; Kapteijns, L. Land Tenure and the State in the Precolonial Sudan; Michigan State University Press: East Lansing, MI, USA, 2002; Volume 9, pp. 33–66. Available online: http://www.jstor.org/stable/41931300 (accessed on 12 April 2024).
- Miskin, A.B. Land Registration; University of Khartoum: Khartoum, Sudan, 2020; Volume 31, pp. 274–286. [Google Scholar]
- Farran, G.A. Peacebuilding Fund (PBF) Sudan, DSWG Sudan, UNHCR, JIPS (2021). Thematic Brief: Access to Land and Tenure; United Nations Sudan: Khartoum, Sudan, 2021. [Google Scholar]
- Dukkipati, C.; Zhang, Y.; Cheng, L.C. Decentralized, blockchain based access control framework for the heterogeneous internet of things. In Proceedings of the Third ACM Workshop on Attribute-Based Access Control, CODASPY’18: Eighth ACM Conference on Data and Application Security and Privacy (Tempe AZ USA 21), Scottsdale, AZ, USA, 19–21 March 2018; pp. 61–69. [Google Scholar] [CrossRef]
- Ali, S.; Wang, G.; White, B.; Cottrell, R.L. A Blockchain-Based Decentralized Data Storage and Access Framework for PingER. In 2018 17th IEEE International Conference on Trust, Security and Privacy in Computing and Communications/12th IEEE International Conference on Big Data Science and Engineering (TrustCom/BigDataSE); IEEE: Piscateville, NJ, USA, 2018; pp. 1303–1308. [Google Scholar] [CrossRef]
- Mezquita, Y.; Parra, J.; Perez, E.; Prieto, J.; Corchado, J.M. Blockchain-based systems in land registry, a survey of their use and economic implications. In Advances in Intelligent Systems and Computing; Springer International Publishing: Cham, Switzerland, 2021; Volume 1267 AISC, pp. 13–22. [Google Scholar] [CrossRef]
- Tosh, D.K.; Shetty, S.; Liang, X.; Kamhoua, C.A.; Kwiat, K.A.; Njilla, L. Security Implications of Blockchain Cloud with Analysis of Block Withholding Attack. In 2017 17th IEEE/ACM International Symposium on Cluster, Cloud and Grid Computing (CCGRID); IEEE: Piscateville, NJ, USA, 2017; pp. 458–467. [Google Scholar] [CrossRef]
- Khaqqi, K.N.; Sikorski, J.J.; Hadinoto, K.; Kraft, M. Incorporating seller/buyer reputation-based system in blockchain-enabled emission trading application. Appl. Energy 2018, 209, 8–19. [Google Scholar] [CrossRef]
- Mintah, K.; Baako, K.T.; Kavaarpuo, G.; Otchere, G.K. Skin lands in Ghana and application of blockchain technology for acquisition and title registration. J. Prop. Plan. Environ. Law 2020, 12, 147–169. [Google Scholar] [CrossRef]
- Edelson, D.C. Journal of the Learning Design Research: What We Learn When We Engage in Design. J. Learn. Sci. 2002, 11, 37–41. [Google Scholar] [CrossRef]
- Peffers, K.; Tuunanen, T.; Rothenberger, M.A.; Chatterjee, S. A Design Science Research Methodology for Information Systems Research. J. Manag. Inf. Syst. 2007, 24, 45–77. [Google Scholar] [CrossRef]
- Darke, P.; Shanks, G.; Broadbent, M. Successfully completing case study. Info. Syst. 1998, 8, 273–289. [Google Scholar] [CrossRef]
- Zein, R.M.; Twinomurinzi, H. Perspective Chapter: Actor-Network Theory as an Organising Structure for Blockchain Adoption in Government. In Blockchain; Intechopen: London, UK, 2022. [Google Scholar] [CrossRef]
- Sanka, A.I.; Cheung, R.C.C. Blockchain: Panacea for Corrupt Practices in Developing Countries. In 2019 2nd International Conference of the IEEE Nigeria Computer Chapter (NigeriaComputConf); IEEE: Piscateville, NJ, USA, 2019; pp. 1–7. [Google Scholar] [CrossRef]
- Zein, R.M.; Twinomurinzi, H. Blockchain Technology in Land Registration: A Systematic Literature Review. JeDEM 2023, 15, 1–36. [Google Scholar] [CrossRef]
- Baliga, A.; Solanki, N.; Verekar, S.; Pednekar, A.; Kamat, P.; Chatterjee, S. Performance characterization of hyperledger fabric. In 2018 Crypto Valley Conference on Blockchain Technology (CVCBT); IEEE: Piscateville, NJ, USA, 2018; pp. 65–74. [Google Scholar] [CrossRef]
- Kuzlu, M.; Pipattanasomporn, M.; Gurses, L.; Rahman, S. Performance analysis of a hyperledger fabric blockchain framework: Throughput, latency and scalability. In 2019 IEEE international conference on blockchain (Blockchain); IEEE: Piscateville, NJ, USA, 2019; pp. 536–540. [Google Scholar] [CrossRef]
- Aldamaeen, O.; Rashideh, W.; Obidallah, W.J. Toward Patient-Centric Healthcare Systems: Key Requirements and Framework for Personal Health Records Based on Blockchain Technology. Appl. Sci. 2023, 13, 7697. [Google Scholar] [CrossRef]
- Javaid, H.; Hu, C.; Brebner, G. Optimizing validation phase of hyperledger fabric. In 2019 IEEE 27th International Symposium on Modeling, Analysis, and Simulation of Computer and Telecommunication Systems (MASCOTS); IEEE: Piscateville, NJ, USA, 2019; Volume 2019. [Google Scholar] [CrossRef]
- Keith, A.; Sangarapillai, T.; Almehmadi, A.; El-Khatib, K. A Blockchain-Powered Traffic Management System for Unmanned Aerial Vehicles. Appl. Sci. 2023, 13, 10950. [Google Scholar] [CrossRef]
- Shen, C.; Pena-Mora, F. Blockchain for Cities—A Systematic Literature Review. IEEE Access 2018, 6, 76787–76819. [Google Scholar] [CrossRef]
- Foschini, L.; Gavagna, A.; Martuscelli, G.; Montanari, R. Hyperledger Fabric Blockchain: Chaincode Performance Analysis. In ICC 2020–2020 IEEE International Conference on Communications (ICC); IEEE: Piscateville, NJ, USA, 2020; Volume 2020. [Google Scholar] [CrossRef]
- Yang, G.; Lee, K.; Lee, K.; Yoo, Y.; Lee, H.; Yoo, C. Resource Analysis of Blockchain Consensus Algorithms in Hyperledger Fabric. IEEE Access 2022, 10, 74902–74920. [Google Scholar] [CrossRef]
- Islam, N.; Rahman, M.S.; Mahmud, I.; Sifat, M.N.A.; Cho, Y.Z. A Blockchain-Enabled Distributed Advanced Metering Infrastructure Secure Communication (BC-AMI). Appl. Sci. 2022, 12, 7274. [Google Scholar] [CrossRef]
- Yu, Y.; Liang, R.; Xu, J. A scalable and extensible blockchain architecture. In Proceedings of the 2018 IEEE International Conference on Data Mining Workshops (ICDMW), Singapore, 17–20 November 2018; pp. 161–163. [Google Scholar] [CrossRef]
- Al-Saqqa, S.; Almajali, S. Blockchain technology consensus algorithms and applications: A survey. Int. J. Interact. Mob. Technol. 2020, 14, 142–156. [Google Scholar] [CrossRef]
- Shithy, R.I.; Mohammad, N.; Ruhullah, H.N.A.; Oni, S.M.Y.; Al Amin, M. A Blockchain Based Land Registration and Ownership Management System for Bangladesh. In Proceedings of the 2021 4th International Conference on Blockchain Technology and Applications, Xi’an, China, 17–19 December 2021; pp. 94–100. [Google Scholar] [CrossRef]
- Khan, A.A.; Laghari, A.A.; Shaikh, A.A.; Bourouis, S.; Mamlouk, A.M.; Alshazly, H. Educational blockchain: A secure degree attestation and verification traceability architecture for higher education commission. Appl. Sci. 2021, 11, 10917. [Google Scholar] [CrossRef]
- Singh, S.K.; Jenamani, M.; Dasgupta, D.; Das, S. A conceptual model for Indian public distribution system using consortium blockchain with on-chain and off-chain trusted data. Inf. Technol. Dev. 2021, 27, 499–523. [Google Scholar] [CrossRef]
- Iftekhar, A.; Cui, X.; Tao, Q.; Zheng, C. Hyperledger fabric access control system for internet of things layer in blockchain-based applications. Entropy 2021, 23, 1054. [Google Scholar] [CrossRef]
- Nakaike, T.; Zhang, Q.; Ueda, Y.; Inagaki, T.; Ohara, M. Hyperledger Fabric Performance Characterization and Optimization Using GoLevelDB Benchmark. In 2020 IEEE International Conference on Blockchain and Cryptocurrency (ICBC); IEEE: Piscateville, NJ, USA, 2020. [Google Scholar] [CrossRef]
- George, J.T. Hyperledger Fabric. In Introducing Blockchain Applications; Apress: Berkeley, CA, USA, 2022; pp. 125–147. ISBN 978-1-4503-5584-1. [Google Scholar] [CrossRef]
- Abutaleb, R.A.; Alqahtany, S.S.; Syed, T.A. Integrity and Privacy-Aware, Patient-Centric Health Record Access Control Framework Using a Blockchain. Appl. Sci. 2023, 13, 1028. [Google Scholar] [CrossRef]
- Li, D.; Wong, W.E.; Guo, J. A Survey on Blockchain for Enterprise Using Hyperledger Fabric and Composer. In 2019 6th International Conference on Dependable Systems and Their Applications (DSA); IEEE: Piscateville, NJ, USA, 2020; pp. 71–80. [Google Scholar] [CrossRef]
- Shalaby, S.; Abdellatif, A.A.; Al-Ali, A.; Mohamed, A.; Erbad, A.; Guizani, M. Performance Evaluation of Hyperledger Fabric. 2020 IEEE International Conference on Informatics, IoT, and Enabling Technologies (ICIoT); IEEE: Piscateville, NJ, USA, 2020; pp. 608–613. [Google Scholar] [CrossRef]
- Pajooh, H.H.; Rashid, M.; Alam, F.; Demidenko, S. Hyperledger fabric blockchain for securing the edge internet of things. Sensors 2021, 21, 359. [Google Scholar] [CrossRef] [PubMed]
- Cachin, C. Architecture of the Hyperledger Blockchain Fabric. Leibniz Int. Proc. Inform. 2016, 70, 24.1–24.16. [Google Scholar] [CrossRef]
- Babiker, M. Historical Overview of Land Policy in Sudan. Environ. Confl. Afr. Reflect. Darfur. 2009, 242–252. Available online: https://citeseerx.ist.psu.edu/document?repid=rep1&type=pdf&doi=69f7f3b78ca67233ccf5932081fa39c241644f4f#page=257 (accessed on 6 April 2024).
- Uddin, M.; Memon, M.S.; Memon, I.; Ali, I.; Memon, J.; Abdelhaq, M.; Alsaqour, R. Hyperledger fabric blockchain: Secure and efficient solution for electronic health records. Comput. Mater. Contin. 2021, 68, 2377–2397. [Google Scholar] [CrossRef]
- Nguyen, N.H.; Nguyen, B.M.; Dao, T.C.; Do, B.L. Towards Blockchainizing Land Valuation Certificate Management Procedures in Vietnam. In 2020 RIVF International Conference on Computing and Communication Technologies, RIVF; IEEE: Piscateville, NJ, USA, 2020. [Google Scholar] [CrossRef]
- Truong, D.D.; Nguyen-Van, T.; Nguyen, Q.B.; Huy, N.H.; Tran, T.A.; Le, N.Q.; Nguyen-An, K. Blockchain-Based Open Data: An Approach for Resolving Data Integrity and Transparency. In Lecture Notes in Computer Science (Including Subseries Lecture Notes in Artificial Intelligence and Lecture Notes in Bioinformatics); Springer International Publishing: Cham, Switzerland, 2019; Volume 11814 LNCS, pp. 526–541. [Google Scholar] [CrossRef]
- Surjandari, I.; Yusuf, H.; Laoh, E.; Maulida, R. Designing a Permissioned Blockchain Network for the Halal Industry using Hyperledger Fabric with multiple channels and the raft consensus mechanism. J. Big Data 2021, 8, 10. [Google Scholar] [CrossRef]
- Andola, N.; Raghav; Gogoi, M.; Venkatesan, S.; Verma, S. Vulnerabilities on Hyperledger Fabric. Pervasive Mob. Comput. 2019, 59, 101050. [Google Scholar] [CrossRef]
- Saranya, R.; Murugan, A. A Hyperledger Fabric-based System Framework for Healthcare Data Management. In 2023 7th International Conference on Computing Methodologies and Communication (ICCMC); IEEE: Piscateville, NJ, USA, 2023; pp. 552–556. [Google Scholar] [CrossRef]
- Zhou, J.; Wang, N.; Liu, A.; Wang, W.; Du, X. CBCS: A Scalable Consortium Blockchain Architecture Based on World State Collaborative Storage. Electron 2023, 12, 735. [Google Scholar] [CrossRef]
- Laishevskiy, I.; Barger, A.; Gorgadze, V. A journey towards the most efficient state database for Hyperledger Fabric. In 2023 IEEE International Conference on Blockchain and Cryptocurrency (ICBC); IEEE: Piscateville, NJ, USA, 2023; pp. 23–25. [Google Scholar] [CrossRef]
- Thakkar, P.; Nathan, S.; Viswanathan, B. Performance benchmarking and optimizing hyperledger fabric blockchain platform. In 2018 IEEE 26th international symposium on modeling, analysis, and simulation of computer and telecommunication systems (MASCOTS); IEEE: Piscateville, NJ, USA, 2018; pp. 264–276. [Google Scholar] [CrossRef]
- Gai, K.; Guo, J.; Zhu, L.; Yu, S. Blockchain Meets Cloud Computing: A Survey. IEEE Commun. Surv. Tutor. 2020, 22, 2009–2030. [Google Scholar] [CrossRef]
- Miao, Y.; Gai, K.; Zhu, L.; Choo, K.-K.R.; Vaidya, J. Blockchain-based Shared Data Integrity Auditing and Deduplication. In IEEE Transactions on Dependable and Secure Computing; IEEE: New York, NY, USA, 2023. [Google Scholar] [CrossRef]
- Zhang, Y.; Gai, K.; Xiao, J.; Zhu, L.; Choo, K.-K.R. Blockchain-Empowered Efficient Data Sharing in Internet of Things Settings. IEEE J. Sel. Areas Commun. 2022, 40, 3422–3436. [Google Scholar] [CrossRef]







| Theme | Codes | Narrative |
|---|---|---|
| Stakeholder Involvement | Government officials, ICT personnel, local communities | The findings highlight the critical role of engaging a broad range of stakeholders in the design and implementation of a blockchain solution for land registration. This underscores the importance of including government bodies, IT experts, and local communities to ensure the system’s relevance and usability. |
| System Security | Data integrity, privacy, access control | Security emerges as a paramount concern. This finding reveals the necessity for robust data integrity measures, privacy safeguarding, and stringent access control mechanisms within the blockchain solution to protect sensitive information and prevent unauthorized access. |
| User Accessibility | Interface design, language support, user training | Accessibility is identified as key for user adoption. This finding suggests that the system interface should be intuitive and should support local languages, and that comprehensive user-training programs are essential for facilitating smooth transitions and usage among stakeholders. |
| Legal and Regulatory Compliance | Land laws, regulatory frameworks, stakeholder alignment | The need for the blockchain solution to align with existing legal and regulatory frameworks is emphasized. This finding points to the need for a thorough understanding and integration of local land laws and regulations to ensure the system’s legitimacy and acceptance. |
| Technical Infrastructure | Connectivity, system scalability, maintenance | The findings identify challenges related to technical infrastructure, including the need for reliable internet connectivity, scalability of the system to handle growing transaction volumes, and ongoing maintenance to ensure operational efficiency. |
| Cultural Sensitivity | Societal norms, land ownership traditions | The importance of cultural sensitivity in the system’s design is highlighted, recognizing the influence of societal norms and traditional practices on land ownership and transactions in Sudan. |
| Type | Gap | Description |
|---|---|---|
| Technical Improvements | Data integrity | Centralized systems are vulnerable to system failures and security attacks, leading to data loss or manipulation. Blockchain technology offers immutable ledgers, enhancing data security and availability. |
| Social Considerations | Transparency and fairness | Societal issues like bribery and favoritism can corrupt the land registration process. Blockchain technology eliminates this by automating procedures through smart contracts, removing the need for human intervention. |
| Privacy and security | Current systems risk leaking or modifying property information, affecting court judgments. Blockchain technology secures data through enhanced anonymity and security mechanisms. | |
| Operational Efficiency | Process streamlining | The existing system has redundant operations that consume time and resources. Blockchain technology automates these through smart contracts, improving efficiency. |
| Document verification | Traditional methods like manual forms and stamps are easily falsifiable. Blockchain technology offers robust verification mechanisms, ensuring a consensus among parties. | |
| Accessibility | The centralized nature of current systems makes data retrieval cumbersome and region-specific. Blockchain technology ensures that the data are accessible anywhere, anytime, removing the need to visit specific offices. | |
| Cost Efficiency | Intermediary costs | Existing systems often involve intermediaries, inflating costs for both buyers and sellers. Blockchain technology eliminates the need for such intermediaries, reducing the costs. |
| Human resources | Current processes require multiple parties like lawyers and witnesses, adding complexity and cost. Blockchain technology streamlines this by making transactions direct and trusted. | |
| Inter-Organizational Collaboration | Information sharing | Poor information sharing exists between governmental bodies, leading to redundancy and complexity. Blockchain technology facilitates seamless data integration among parties. |
| Land contract |
| create (Id, Latit, Longt, Area, Owner, Square): this.Id = Id; this.Latitude = Latit; this.Longtitude, Longt; this. Area = Area; this. Owner = Owner; this.Square = Square; |
| query (land): get (land); return land; |
| transfer (land, buyer, seller): get (land); land.owner = buyer put (land); return land; |
| update (land, properties): get (land); land.area = properties.area-value; put (land); return land; |
| Land interface |
| Transactions: create; query; transfer; update; |
| Endorsement Policy: UPA AND LRA |
Disclaimer/Publisher’s Note: The statements, opinions and data contained in all publications are solely those of the individual author(s) and contributor(s) and not of MDPI and/or the editor(s). MDPI and/or the editor(s) disclaim responsibility for any injury to people or property resulting from any ideas, methods, instructions or products referred to in the content. |
© 2024 by the authors. Licensee MDPI, Basel, Switzerland. This article is an open access article distributed under the terms and conditions of the Creative Commons Attribution (CC BY) license (https://creativecommons.org/licenses/by/4.0/).
Share and Cite
M. Zein, R.; Twinomurinzi, H. Information Sharing in Land Registration Using Hyperledger Fabric Blockchain. Blockchains 2024, 2, 107-133. https://doi.org/10.3390/blockchains2020006
M. Zein R, Twinomurinzi H. Information Sharing in Land Registration Using Hyperledger Fabric Blockchain. Blockchains. 2024; 2(2):107-133. https://doi.org/10.3390/blockchains2020006
Chicago/Turabian StyleM. Zein, Reyan, and Hossana Twinomurinzi. 2024. "Information Sharing in Land Registration Using Hyperledger Fabric Blockchain" Blockchains 2, no. 2: 107-133. https://doi.org/10.3390/blockchains2020006
APA StyleM. Zein, R., & Twinomurinzi, H. (2024). Information Sharing in Land Registration Using Hyperledger Fabric Blockchain. Blockchains, 2(2), 107-133. https://doi.org/10.3390/blockchains2020006

