DDMMO Website Quality, Destination Image and Intention to Use Metaverse Platforms
Abstract
1. Introduction
2. Literature Review
2.1. Destination Website Quality
2.2. Destination Image
2.3. Metaverse Platforms in the Tourism Industry
3. Methodology
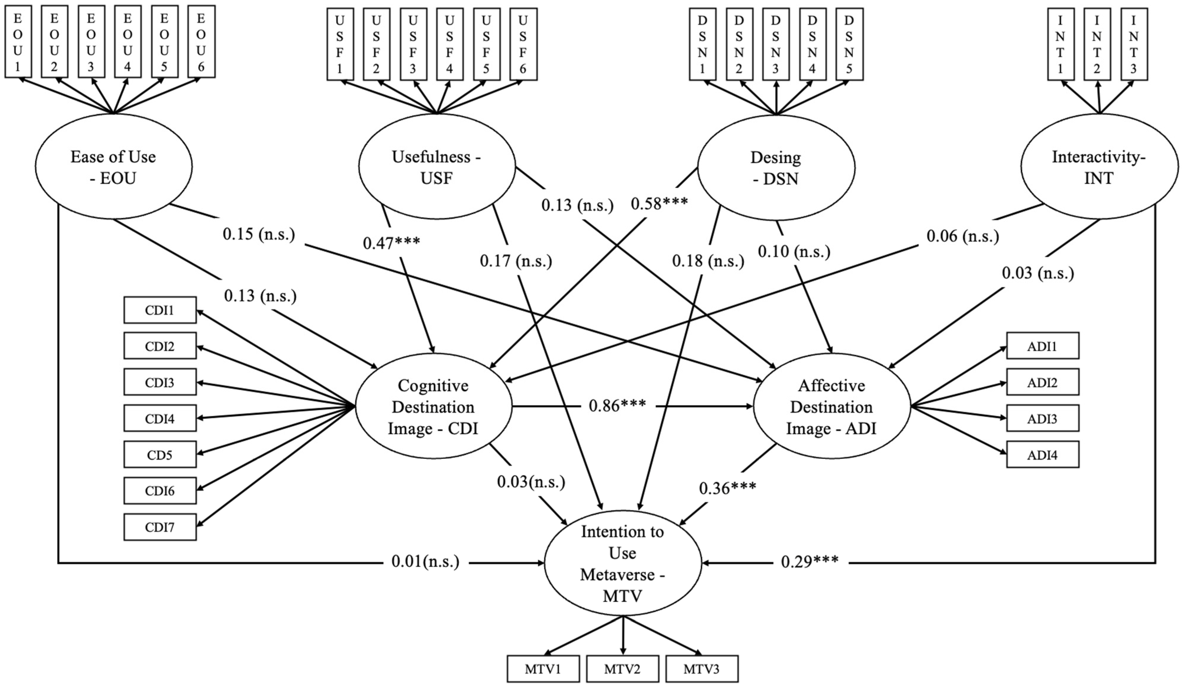
4. Findings
5. Discussion
6. Conclusions
Author Contributions
Funding
Institutional Review Board Statement
Informed Consent Statement
Data Availability Statement
Conflicts of Interest
Appendix A
| Variables | Items |
| EOU | EOU1—It is easy to navigate the website [23]. |
| EOU2—I am navigated with effectiveness throughout this website [1]. | |
| EOU3—I can quickly find the sections I want to see [23]. | |
| EOU4—The website has well-organized categories [23]. | |
| EOU5—The text on the website is easy to read [46]. | |
| EOU6—I find the website easy to use [46]. | |
| USF | USF1—The website provides sufficient information [23]. |
| USF2—The information on the website seems useful [23]. | |
| USF3—The website provides accurate and high quality information [46]. | |
| USF4—The website provides updated information [46]. | |
| USF5—The website is a good source of information about the destination [23]. | |
| USF6—I can find what I need in the website [46]. | |
| DSN | DSN1—The website is attractive [23]. |
| DSN2—The website correctly uses multimedia contents [23]. | |
| DSN3—The colors used on the website are appropriate [23]. | |
| DSN4—The font used on the website seems correct [23]. | |
| DSN5—The website features beautiful design [1]. | |
| INT | INT1—The website allows me to see the content from others regarding the destination [23]. |
| INT2—I can share my opinions and contact others on the website [23]. | |
| INT3—I can interact with the website in order to get information tailored my specific needs [46]. | |
| CDI | CDI1—The destination seems to have many things to see and do [45]. |
| CDI2—The destination seems to have natural scenic beauty [45]. | |
| CDI3—The destination seems to be easy to navigate [45]. | |
| CDI4—The destination seems to have plenty of quality accommodations [45]. | |
| CDI5—The destination seems to have friendly local people [45]. | |
| CDI6—The destination seems to have appealing local food and drink [45]. | |
| CDI7—The destination seems to have interesting historical attractions [45]. | |
| ADI | ADI1—The destination seems to be sleepy—arousing [45]. |
| ADI2—The destination seems to be unpleasant—pleasant [45]. | |
| ADI3—The destination seems to be gloomy—exciting [45]. | |
| ADI4—The destination seems to be distressing—relaxing [45]. | |
| MTV | MTV1—I intend to use the destination’s metaverse platform to experience that destination before I travel there [47]. |
| MTV2—I intend to use the destination’s metaverse platform to experience the cultural heritage and archaeological sites of that destination before traveling there [47]. | |
| MTV3—I intend to use the destination’s metaverse platform to experience various events at that destination before traveling there [47]. |
References
- Tsai, S.P. E-loyalty driven by website quality: The case of destination marketing organization websites. J. Org. Comp. Elect. Com. 2017, 27, 262–279. [Google Scholar] [CrossRef]
- Choi, J.; Ok, C.; Choi, S. Outcomes of destination marketing organization website navigation: The role of telepresence. J. Travel Tour. Mark. 2016, 33, 46–62. [Google Scholar] [CrossRef]
- Lee, W.; Gretzel, U. Designing persuasive destination websites: A mental imagery processing perspective. Tour. Manag. 2012, 33, 1270–1280. [Google Scholar] [CrossRef]
- Loureiro, S.M.C. The role of website quality on PAD, attitude and intentions to visit and recommend island destination. Int. J. Tour. Res. 2015, 17, 545–554. [Google Scholar] [CrossRef]
- Jeong, C.; Holland, S.; Jun, S.H.; Gibson, H. Enhancing destination image through travel website information. Int. J. Tour. Res. 2012, 14, 16–27. [Google Scholar] [CrossRef]
- Kanwel, S.; Lingqiang, Z.; Asif, M.; Hwang, J.; Hussain, A.; Jameel, A. The influence of destination image on tourist loyalty and intention to visit: Testing a multiple mediation approach. Sustainability 2019, 11, 6401. [Google Scholar] [CrossRef]
- Foroudi, P.; Akarsu, T.N.; Ageeva, E.; Foroudi, M.M.; Dennis, C.; Melewar, T.C. Promising the dream: Changing destination image of London through the effect of website place. J. Bus. Res. 2018, 83, 97–110. [Google Scholar] [CrossRef]
- Go, H.; Kang, M. Metaverse tourism for sustainable tourism development: Tourism agenda 2030. Tour. Rev. 2023, 78, 381–394. [Google Scholar] [CrossRef]
- Tsai, S.P. Investigating metaverse marketing for travel and tourism. J. Vacat. Mark. 2024, 30, 479–488. [Google Scholar] [CrossRef]
- Dwivedi, Y.K.; Hughes, L.; Baabdullah, A.M.; Ribeiro-Navarrete, S.; Giannakis, M.; Al-Debei, M.M.; Dennehy, D.; Metri, B.; Buhalis, D.; Cheung, C.M.; et al. Metaverse beyond the hype: Multidisciplinary perspectives on emerging challenges, opportunities, and agenda for research, practice and policy. J. Glob. Inf. Manag. 2022, 66, 102542. [Google Scholar] [CrossRef]
- Buhalis, D.; Leung, D.; Lin, M. Metaverse as a disruptive technology revolutionising tourism management and marketing. Tour. Manag. 2023, 97, 104724. [Google Scholar] [CrossRef]
- Rauschnabel, P.A.; Babin, B.J.; tom Dieck, M.C.; Krey, N.; Jung, T. What is augmented reality marketing? Its definition, complexity, and future. J. Bus. Res. 2022, 142, 1140–1150. [Google Scholar] [CrossRef]
- Loureiro, S.M.C.; Guerreiro, J.; Ali, F. 20 years of research on virtual reality and augmented reality in tourism context: A text-mining approach. Tour. Manag. 2020, 77, 104028. [Google Scholar] [CrossRef]
- Buhalis, D.; Efthymiou, L.; Uzunboylu, N.; Thrassou, A. Charting the progress of technology adoption in tourism and hospitality in the era of industry 4.0. EuroMed J. Bus. 2024, 19, 1–20. [Google Scholar] [CrossRef]
- Ioannidis, S.; Kontis, A.P. Metaverse for tourists and tourism destinations. Inf. Technol. Tour. 2023, 25, 483–506. [Google Scholar] [CrossRef]
- Chung, N.; Lee, H.; Lee, S.J.; Koo, C. The influence of tourism website on tourists’ behavior to determine destination selection: A case study of creative economy in Korea. Technol. Forecast. Soc. 2015, 96, 130–143. [Google Scholar] [CrossRef]
- Luna-Nevarez, C.; Hyman, M.R. Common practices in destination website design. J. Destin. Mark. Manag. 2012, 1, 94–106. [Google Scholar] [CrossRef]
- Law, R.; Qi, S.; Buhalis, D. Progress in tourism management: A review of website evaluation in tourism research. Tour. Manag. 2010, 31, 297–313. [Google Scholar] [CrossRef]
- Sun, S.; Fong, D.K.C.; Law, R.; He, S. An updated comprehensive review of website evaluation studies in hospitality and tourism. Int. J. Contemp. Hosp. Manag. 2017, 29, 355–373. [Google Scholar] [CrossRef]
- Han, J.H.; Mills, J.E. Zero acquaintance benchmarking at travel destination websites: What is the first impression that national tourism organizations try to make? Int. J. Tour. Res. 2006, 8, 405–430. [Google Scholar] [CrossRef]
- Tang, L.R.; Jang, S.S.; Morrison, A. Dual-route communication of destination websites. Tour. Manag. 2012, 33, 38–49. [Google Scholar] [CrossRef]
- Fernández-Cavia, J.; Rovira, C.; Díaz-Luque, P.; Cavaller, V. Web Quality Index (WQI) for official tourist destination websites. Proposal for an assessment system. Tour. Manag. Perspect. 2014, 9, 5–13. [Google Scholar] [CrossRef]
- Jiménez-Barreto, J.; Campo-Martínez, S. Destination website quality, users’ attitudes and the willingness to participate in online co-creation experiences. Eur. J. Manag. Bus. Econ. 2018, 27, 26–41. [Google Scholar] [CrossRef]
- MacKay, K.J.; Fesenmaier, D.R. Pictorial element of destination in image formation. Ann. Tour. Res. 1997, 24, 537–565. [Google Scholar] [CrossRef]
- Vlassi, E.; Deirmentzoglou, G.A.; Agoraki, K.K.; Papatheodorou, A. When Tourism and Fashion Cocreate: Narratives from Greece. In Fashion and Tourism: Parallel Stories; Emerald Publishing Limited: Bingley, UK, 2023; pp. 93–106. [Google Scholar]
- Beerli, A.; Martin, J.D. Factors influencing destination image. Ann. Tour. Res. 2004, 31, 657–681. [Google Scholar] [CrossRef]
- Crompton, J.L. An assessment of the image of Mexico as a vacation destination and the influence of geographical location upon that image. Travel Res. 1979, 17, 18–23. [Google Scholar] [CrossRef]
- Baloglu, S.; McCleary, K.W. A model of destination image formation. Ann. Tour. Res. 1999, 26, 868–897. [Google Scholar] [CrossRef]
- Vlassi, E.; Deirmentzoglou, G.A.; Irakleidi, E. Capturing Destination’s Cognitive and Affective Image on Social Media. The Case of Pafos, Cyprus. In The International Conference on Strategic Innovative Marketing and Tourism; Springer: Cham, Switzerland, 2023; pp. 19–28. [Google Scholar]
- Baloglu, S.; Brinberg, D. Affective images of tourism destinations. J. Travel Res. 1997, 35, 11–15. [Google Scholar] [CrossRef]
- Beerli, A.; Martín, J.D. Tourists’ characteristics and the perceived image of tourist destinations: A quantitative analysis—A case study of Lanzarote, Spain. Tour. Manag. 2004, 25, 623–636. [Google Scholar] [CrossRef]
- Phillips, W.; Jang, S. Destination image and tourist attitude. Tour. Anal. 2008, 13, 401–411. [Google Scholar]
- Lin, C.H.; Morais, D.B.; Kerstetter, D.L.; Hou, J.S. Examining the role of cognitive and affective image in predicting choice across natural, developed, and theme-park destinations. J. Travel Res. 2007, 46, 183–194. [Google Scholar] [CrossRef]
- Wan, C.S. The web sites of international tourist hotels and tour wholesalers in Taiwan. Tour. Manag. 2002, 23, 155–160. [Google Scholar] [CrossRef]
- Rodríguez-Molina, M.A.; Frías-Jamilena, D.M.; Castañeda-García, J.A. The contribution of website design to the generation of tourist destination image: The moderating effect of involvement. Tour. Manag. 2015, 47, 303–317. [Google Scholar] [CrossRef]
- Lee, L.H.; Braud, T.; Zhou, P.; Wang, L.; Xu, D.; Lin, Z.; Kumar, A.; Bermejo, C.; Hui, P. All one needs to know about metaverse: A complete survey on technological singularity, virtual ecosystem, and research agenda. arXiv 2021, arXiv:2110.05352. [Google Scholar]
- Gursoy, D.; Malodia, S.; Dhir, A. The metaverse in the hospitality and tourism industry: An overview of current trends and future research directions. J. Hosp. Market. Man. 2022, 31, 527–534. [Google Scholar] [CrossRef]
- Sánchez-Amboage, E.; Enrique Membiela-Pollán, M.; Martínez-Fernández, V.A.; Molinillo, S. Tourism marketing in a metaverse context: The new reality of European museums on meta. Mus. Manag. Curatorsh. 2023, 38, 468–489. [Google Scholar] [CrossRef]
- Koo, C.; Kwon, J.; Chung, N.; Kim, J. Metaverse tourism: Conceptual framework and research propositions. Curr. Issues Tour. 2023, 26, 3268–3274. [Google Scholar] [CrossRef]
- Yang, F.X.; Wang, Y. Rethinking metaverse tourism: A taxonomy and an agenda for future research. J. Hosp. Tour. Res. 2023, 10963480231163509. [Google Scholar] [CrossRef]
- Zhang, W.; Wang, Y. An empirical study of the impact of metaverse storytelling on intentions to visit. Inf. Technol. Tour. 2023, 25, 411–432. [Google Scholar] [CrossRef]
- Shin, H.; Kang, J. How does the metaverse travel experience influence virtual and actual travel behaviors? Focusing on the role of telepresence and avatar identification. J. Hosp. Tour. Manag. 2024, 58, 174–183. [Google Scholar] [CrossRef]
- Zhang, H.; Gordon, S.; Buhalis, D.; Ding, X. Experience value cocreation on destination online platforms. J. Travel Res. 2018, 57, 1093–1107. [Google Scholar] [CrossRef]
- Lam, J.M.; Ismail, H.; Lee, S. From desktop to destination: User-generated content platforms, co-created online experiences, destination image and satisfaction. J. Destin. Mark. Manag. 2020, 18, 100490. [Google Scholar] [CrossRef]
- Noh, J.; Vogt, C. Modelling information use, image, and perceived risk with intentions to travel to East Asia. Curr. Issues Tour. 2013, 16, 455–476. [Google Scholar] [CrossRef]
- Kim, H.; Niehm, L.S. The impact of website quality on information quality, value, and loyalty intentions in apparel retailing. J. Interact. Mark. 2009, 23, 221–233. [Google Scholar] [CrossRef]
- Chakraborty, D.; Polisetty, A.; Khorana, S.; Buhalis, D. Use of metaverse in socializing: Application of the big five personality traits framework. Psychol. Market. 2023, 40, 2132–2150. [Google Scholar]
- Deirmentzoglou, G.A.; Agoraki, K.K.; Patsoulis, P. The nexus between cultural values and perceptions of corporate sustainable development. Soc. Responsib. J. 2024, 20, 224–242. [Google Scholar] [CrossRef]
- Fornell, C.; Larcker, D.F. Evaluating structural equation models with unobservable variables and measurement error. J. Mark. Res. 1981, 18, 39–50. [Google Scholar] [CrossRef]
- Schumacker, R.E.; Lomax, R.G. A Beginner’s Guide to Structural Equation Modeling; Routledge: New York, NY, USA, 2010. [Google Scholar]
- Davis, F.D. Perceived usefulness, perceived ease of use, and user acceptance of information technology. MIS Quart. 1989, 319–340. [Google Scholar] [CrossRef]
- Agoraki, K.K.; Deirmentzoglou, G.A.; Triantopoulos, C. Cultural Values as Catalysts of Technological Innovation for a Sustainable Future. Sustainability 2024, 16, 2064. [Google Scholar] [CrossRef]


| Destination | Website |
|---|---|
| 1—Zurich | https://www.zuerich.com/ |
| 2—Reykjavik | https://visitreykjavik.is/ |
| 3—Copenhagen | https://www.visitcopenhagen.com/ |
| 4—Bruges | https://www.visitbruges.be/ |
| Variables | χ2 | p |
|---|---|---|
| EOU | 2.88 | 0.410 |
| USF | 3.71 | 0.295 |
| DSN | 2.67 | 0.446 |
| INT | 5.05 | 0.168 |
| CDI | 1.65 | 0.648 |
| ADI | 1.08 | 0.781 |
| MTV | 2.42 | 0.490 |
| Variables | Items | FL | CR | AVE | a |
|---|---|---|---|---|---|
| Ease of Use (EOU) | EOU1 | 0.87 | 0.94 | 0.72 | 0.92 |
| EOU2 | 0.90 | ||||
| EOU3 | 0.88 | ||||
| EOU4 | 0.86 | ||||
| EOU5 | 0.69 | ||||
| EOU6 | 0.88 | ||||
| Usefulness (USF) | USF1 | 0.87 | 0.94 | 0.72 | 0.92 |
| USF2 | 0.88 | ||||
| USF3 | 0.87 | ||||
| USF4 | 0.80 | ||||
| USF5 | 0.86 | ||||
| USF6 | 0.79 | ||||
| Design (DSN) | DSN1 | 0.85 | 0.93 | 0.74 | 0.91 |
| DSN2 | 0.81 | ||||
| DSN3 | 0.89 | ||||
| DSN4 | 0.85 | ||||
| DSN5 | 0.89 | ||||
| Interactivity (INT) | INT1 | 0.86 | 0.82 | 0.62 | 0.69 |
| INT2 | 0.88 | ||||
| INT3 | 0.58 | ||||
| Cognitive Destination Image (CDI) | CDI1 | 0.82 | 0.91 | 0.59 | 0.88 |
| CDI2 | 0.76 | ||||
| CDI3 | 0.70 | ||||
| CDI4 | 0.84 | ||||
| CDI5 | 0.74 | ||||
| CDI6 | 0.77 | ||||
| CDI7 | 0.73 | ||||
| Affective Destination Image (ADI) | ADI1 | 0.85 | 0.90 | 0.70 | 0.85 |
| ADI2 | 0.88 | ||||
| ADI3 | 0.86 | ||||
| ADI4 | 0.73 | ||||
| Intention to Use Metaverse (MTV) | MTV1 | 0.96 | 0.97 | 0.93 | 0.96 |
| MTV2 | 0.97 | ||||
| MTV3 | 0.96 |
| Variables | Mean | SD | EOU | USF | DSN | INT | CDI | ADI | MTV |
|---|---|---|---|---|---|---|---|---|---|
| EOU | 3.95 | 0.88 | (0.85) | ||||||
| USF | 3.86 | 0.83 | 0.72 *** | (0.85) | |||||
| DSN | 3.77 | 0.97 | 0.65 *** | 0.62 *** | (0.86) | ||||
| INT | 2.99 | 1.00 | 0.31 *** | 0.39 *** | 0.38 *** | (0.79) | |||
| CDI | 3.81 | 0.74 | 0.59 *** | 0.71 *** | 0.74 *** | 0.41 *** | (0.77) | ||
| ADI | 3.91 | 0.77 | 0.55 *** | 0.55 *** | 0.56 *** | 0.30 *** | 0.69 *** | (0.83) | |
| MTV | 3.18 | 1.25 | 0.27 *** | 0.29 *** | 0.37 *** | 0.35 *** | 0.40 *** | 0.41 *** | (0.96) |
Disclaimer/Publisher’s Note: The statements, opinions and data contained in all publications are solely those of the individual author(s) and contributor(s) and not of MDPI and/or the editor(s). MDPI and/or the editor(s) disclaim responsibility for any injury to people or property resulting from any ideas, methods, instructions or products referred to in the content. |
© 2024 by the authors. Licensee MDPI, Basel, Switzerland. This article is an open access article distributed under the terms and conditions of the Creative Commons Attribution (CC BY) license (https://creativecommons.org/licenses/by/4.0/).
Share and Cite
Deirmentzoglou, G.A.; Vlassi, E.; Anastasopoulou, E.E. DDMMO Website Quality, Destination Image and Intention to Use Metaverse Platforms. Platforms 2024, 2, 180-192. https://doi.org/10.3390/platforms2040012
Deirmentzoglou GA, Vlassi E, Anastasopoulou EE. DDMMO Website Quality, Destination Image and Intention to Use Metaverse Platforms. Platforms. 2024; 2(4):180-192. https://doi.org/10.3390/platforms2040012
Chicago/Turabian StyleDeirmentzoglou, Georgios A., Eirini Vlassi, and Eleni E. Anastasopoulou. 2024. "DDMMO Website Quality, Destination Image and Intention to Use Metaverse Platforms" Platforms 2, no. 4: 180-192. https://doi.org/10.3390/platforms2040012
APA StyleDeirmentzoglou, G. A., Vlassi, E., & Anastasopoulou, E. E. (2024). DDMMO Website Quality, Destination Image and Intention to Use Metaverse Platforms. Platforms, 2(4), 180-192. https://doi.org/10.3390/platforms2040012

