Next Article in Journal
Well-Posedness of Problems for the Heat Equation with a Fractional-Loaded Term and Memory
Previous Article in Journal
Comparison of Alternative Port-Hamiltonian Dynamics Extensions to the Thermodynamic Domain Toward IDA-PBC-Like Control: Application to a Heat Transfer Model
 
 
Font Type:
Arial Georgia Verdana
Font Size:
Aa Aa Aa
Line Spacing:
Column Width:
Background:
Communication

Experimental Evaluation of Memristor-Enhanced Analog Oscillators: Relaxation and Wien-Bridge Cases

by
Luis Manuel Lopez-Jimenez
1,
Esteban Tlelo-Cuautle
2,*,
Luis Fortino Cisneros-Sinencio
3 and
Alejandro Diaz-Sanchez
2,4
1
Facultad de Sistemas Biologicos e Innovacion Tecnologica, Universidad Autónoma Benito Juarez de Oaxaca, Oaxaca 68120, Mexico
2
Departamento de Electrónica, Instituto Nacional de Astrofísica, Optica y Electrónica, Puebla 72840, Mexico
3
Tecnologico Nacional de Mexico, I.T., Cd. Madero, Tamaulipas 89440, Mexico
4
Instituto Tecnologico de Puebla, ITP, Puebla 72220, Mexico
*
Author to whom correspondence should be addressed.
Dynamics 2025, 5(4), 43; https://doi.org/10.3390/dynamics5040043
Submission received: 23 July 2025 / Revised: 19 September 2025 / Accepted: 22 September 2025 / Published: 1 October 2025

Abstract

This paper presents two classic analog oscillators: a relaxation oscillator and a Wien bridge one, where a memristor replaces a resistor. The circuits are simulated in TopSPICE 7.12 using a memristor emulation circuit and commercially available components to evaluate the memristor’s impact. In the case of the relaxation oscillator, which includes the memristor, a notable increase in oscillation frequency was observed compared to the classical circuit, with a nearly 10-fold increase from 790 Hz to 7.78 kHz while maintaining a constant amplitude. This confirms the influence of the memristor’s dynamic resistance on the circuit time constant. On the other hand, the Wien-bridge oscillator exhibits variations in specific parameters, such as peak voltage, amplitude, and frequency. In this case, the oscillation frequency decreased from 405 Hz to 146 Hz with the addition of the memristor, a characteristic introduced by the proposed memristive element’s nonlinear interactions. Experimental results confirm the feasibility of incorporating memristors into classical oscillator circuits, enabling frequency changes while maintaining stable oscillations, allowing reconfigurable and adaptable analog designs that leverage the properties of memristive devices.

Graphical Abstract

1. Introduction

Since its discovery 50 years ago and its physical realization in 2008 at HP Labs, the memristor, known as the fourth element of electronics, has become a fundamental part of the study of electronics [1].
Nowadays, the miniaturization of electronics and the advancement of neuromorphic computing have facilitated the integration of nonlinear devices such as the memristor [2,3]. Theoretically predicted by L.O. Chua [4], a memristor is a two-terminal electric circuit element defined by the relationship between magnetic flux and electric charge [5,6], allowing applications that extend beyond traditional RLC networks [4,7]. Its characteristics, such as nonvolatility, history-dependent resistance, and pinched hysteresis in the V-I curve, make it suitable for applications in nonvolatile memories, neural networks, digital communication, and programmable oscillators [3,6,7,8,9].
Memristor technology enables applications that include brain–machine interfaces, image recognition, autonomous driving, and edge computing of the Internet of Things (IoT) [2,10]. Due to its low power consumption, high-speed switching, and high-density integration, it has become a focal point of scientific research [8,11,12,13]. At low frequencies, its nonlinear characteristics become more pronounced [8].
Equation (1) shows the memristor’s flux–charge relationship, proposed by Chua. It shows its characteristic behavior. The memristor’s resistance changes with the amount of charge, meaning its instantaneous resistance depends on the history of the current and its initial state.
d θ = M d q
The characteristics described above imply that the relationship between a memristor’s current and voltage is nonlinear. If these two variables are plotted, the memristor characteristic curve is obtained, which is one of its most remarkable properties (Figure 1). It can be observed that near the origin, the memristor’s behavior tends to be linear. However, once a certain voltage threshold is reached, the current increases significantly, as does its conductance.
Memristors have applications in various fields, such as chaotic circuits (due to their nonlinear behavior), neural networks (thanks to their memory-retention properties), and medicine (because of their small size). The shape of the hysteresis curve depends on the memristor’s initial state. This curve can look completely different by changing the initial conditions, even when driven by the same periodic voltage signal.
For this study, a Knowm Type W memristor (Knowm, Inc., Albuquerque, NM, USA) was used in the physical implementation, along with a memristor emulator circuit for simulation purposes.
Oscillators are essential for generating periodic signals in electronic devices, which have applications ranging from use in clocks to computers, and serve as timing references [14]. On the one hand, relaxation oscillators utilize capacitors and nonlinear switches to produce low-frequency non-sinusoidal signals [8]. On the other hand, Wien-bridge oscillators integrate RC filters with an operational amplifier feedback to create tunable sine waves [15]. Both the relaxation and Wien oscillators use passive resistors. The proposed work aims to investigate how the characteristics of the oscillators change when a commercial memristor device replaces a passive resistor. In this context, it is worth noting that there is a growing interest in employing memristors as a nonlinear element in oscillators. Actually, oscillator memristor-based circuits are generally validated through simulations, emulators, or mathematical models [16].
In [17], using a memristor-based Wien-bridge oscillator to verify the idea that systems can oscillate with a time-domain oscillating pole, the authors used a mathematical model and a simulation to validate their idea. In [18], mathematical models were developed to analyze four members of the Wien family using memristors to report the unconventional characteristics of the memristor in Wien oscillators. The authors in [19] used a memristor emulator to investigate a simple chaotic Wien-bridge oscillator with a fractional-order memristor and its combination synchronization for efficient anti-attack capability. The authors in [20] analyzed two main control types for reactance-less relaxation memristor-based oscillators. The difference in the responses of reactance-less memristor-based oscillators with current and potential input control signals was demonstrated. The LTspice simulator was used in [21] to compare the theoretically calculated time periods with the measured ones from the simulated graphs to analyze how relaxation oscillators may be used as an element to produce oscillations. A bandpass filter in the form of an active Wien bridge with a memristor was investigated by [22] using an LTspice simulation. In that case, independent tuning of the main frequency features of the Wien-bridge filter (gain, quality factor, and resonant frequency) was demonstrated. These works and other ones with memristive devices also include memcapacitors and meminductors.For instance, due to the adjustable resistance of the memristor, adjustable capacity of the memcapacitor, and adjustable inductance of the meminductor, these devices can be used in the design of many analog circuits, including different types of oscillators [6].
The proposed work presents two oscillatory configurations: a relaxation oscillator and a Wien-bridge oscillator, modified to incorporate a physical memristor from Knowm Inc. Santa Fe, NM, USA instead of using a passive resistor. Section 2 introduces the proposed oscillation circuits and outlines the investigation process. Section 3 presents the experimental results, Section 4 discusses the results, and Section 5 concludes the paper.

2. Materials and Methods

2.1. Memristive Devices

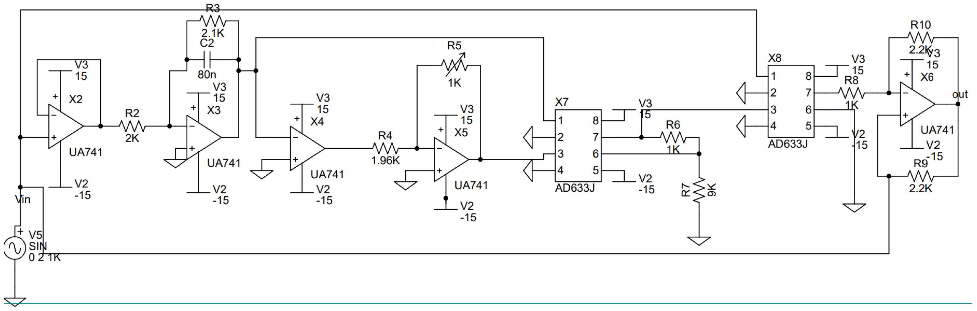
In simulations, a memristor emulator circuit can be implemented based on the design introduced by [23], as shown in Figure 2. The memristor emulator uses commercially available components to reproduce the time-dependent behavior of physical memristors. This approach allowed for realistic testing of the oscillators’ dynamics under simulated memristive conditions.
This model represents the memristor using a soft chunk quadratic nonlinearity, as detailed in Equation (2).
q ( θ ) = a θ + 0.5 b θ 2 sgn ( θ )
where
a = 1 R 1 y b = g 1 g 2 R 4 E s a t R 1 R s a t R 0 C 0
The circuit comprises UA741CN operational amplifiers, AD633JN multipliers, and a range of capacitors and resistors configured to implement a memristor circuit model based on the circuit described. SPICE simulations were conducted to validate the functionality of the proposed model. Figure 2 presents the simulated circuit diagram within this environment.
All operational amplifiers were powered with ±15 V, and a sinusoidal input signal (2 V amplitude, 1 kHz frequency) was applied to the inp terminal. The out label denotes the output of the memristor emulator. Figure 3 displays the simulation results, which exhibit the characteristic hysteresis curve of the memristor.
The physical implementation of both relaxation and Wien oscillators uses a W-type (tungsten) memristor from Knowm Inc. (Figure 4a). Before integration, the hysteresis curve of each device is characterized using the Analog Discovery 2 kit (Digilent co NI, Austin, TX, USA) (Figure 4b), confirming their nonlinear behavior at low frequencies. This characterization ensured the proper selection of functional units for the hardware experiments.
The data presented in Table 1 shows the resistance values from the third memristor, which is used in the subsequent oscillator experiments.
A voltage applied across the device (forward voltage) with the lower-potential end on the side of the bar will drive the device into a high-conductance state, while a reverse voltage will drive the device into a less conductive state [24]. This characteristic causes a different response from the memristive device applied to the circuit, acting like a variable resistance with a high and low value depending on the polarity used.

2.2. Relaxation Oscillator

A typical relaxation oscillator, such as the one shown in Figure 5a, is used to obtain a low-frequency non-sinusoidal signal. It is based on the charging and discharging of a capacitor through a resistor, accompanied by a nonlinear switching element connected to a feedback loop that activates the capacitor, thus causing variations in the output waveform. The oscillation frequency is determined primarily by the time constant T = RC. Therefore, a change in resistance can significantly alter the behavior of the circuit.
The values of all elements of the circuit are given in Table 2.
Since a resistor is a linear device, the relationship between charging and discharging is always proportional, which can be expressed by Equation (3), defining the charge of the capacitor, and Equation (4), defining the discharge process.
V c = 1 e t T V c c ,
V c = V i n i t i a l + V f i n a l V i n i t i a l 1 e t T .
Conversely, the non-inverting terminal of the oscillator is defined as V n , which is determined by the amplifier’s output voltage, as indicated in Equation (5). The oscillation frequency f is calculated using the selected resistor and capacitor values, applied through Equation (6).
V n = R 2 R 1 + R 2 V o .
f = 1 2 R 3 C ln 1 + 2 R 1 R 2 .
In order for the oscillator to maintain a stable operation, the voltage across the capacitor must periodically reach the switching thresholds defined by the positive feedback network. This requirement establishes the oscillation condition, which is fulfilled when the reference level given by Equation (5) remains within the saturation limits of the operational amplifier, expressed as Equation (7).
0 < R 2 R 1 + R 2 < 1 .
Under this condition, the capacitor is able to charge and discharge between the threshold voltages, ensuring continuous switching of the comparator output. Consequently, oscillations are sustained and their frequency is determined by Equation (6).
In the relaxation oscillator tested in the proposed work, a memristor emulator replaces one of its resistors in the simulated case. In contrast, in the experimental case, the circuit is constructed in its physical form and tested using the Analog Discovery 2 kit and the Knowm W-type memristor. Figure 5b shows the topology realization.
A TL081CP operational amplifier (Mouser Electronics, Mansfield, TX, USA) and commercially available resistors and capacitors were used for the physical implementation for easy replication, as shown in Figure 6a; the waveform obtained for the physical oscillator standard circuit is shown in Figure 6b.
After confirming the correct functioning of the circuit, resistor R1 was replaced with a Knowm memristor, as illustrated in Figure 5, to experimentally observe the changes introduced by this substitution. Figure 7 shows the resulting circuit and its waveform output, where the Knowm memristor symbol indicates the location of the component within the circuit.

2.3. Wien-Bridge Oscillator

Based on the use of a positive feedback network, the Wien-bridge oscillator consists of a series-parallel combination of resistors and capacitors. This network functions as a band-pass filter with maximum gain at a single frequency f, which defines the oscillation frequency of the system in a symmetrical configuration, where R 1 = R 2 = R and C 1 = C 2 = C . This frequency is given by Equation (8).
f = 1 2 π R C .
For the Wien-bridge oscillator, Equation (9) defines the gain when using a non-inverting amplifier, since the circuit must meet the Barkhausen criteria. The result must be equal to 3 for the circuit to oscillate correctly. If it is lower, the oscillations are attenuated; the output may be saturated if it is higher.
A = 1 + R 2 R 1 .
As in the previous case, the traditional Wien-bridge oscillator is shown in Figure 8a, and it is simulated using the TopSPICE software. Figure 8b shows the Wien-bridge oscillator where the replacement of one of its resistors by the memristor emulator can be seen. As suggested by [16], the new topology is obtained by replacing R 1 with a memristor, as shown in Figure 8b, provided that the resulting circuit still meets the Barkhausen criteria.
Its physical construction was then carried out using the W-type Knowm memristor, TL081CP operational amplifier, and commercial resistors and capacitors. Figure 9a shows the physical circuit of a standard Wien-bridge oscillator, and Figure 9b presents the wave obtained from the circuit.
The values of all elements of the circuit are given in Table 3.
The Knowm memristor replaces R1, as shown in Figure 8b, after confirming the correct functioning of the oscillatory circuit by the output obtained (Figure 9b). The new Wien-bridge oscillator circuit and its wave are observed in Figure 10; as in the previous case, the Knowm memristor symbol indicates the location of the component within the circuit.
To estimate the effect of the memristor on the oscillation frequency, a first-order linearized model is used and given in Equation (10):
f M R 1 R 1 + R M · f std ,
where R 1 = 2.2 k Ω is the fixed resistance of the network, R M is the effective resistance of the memristor, and f std = 405 Hz corresponds to the nominal frequency without the memristor.
Assuming R init = 2.67 k Ω (Table 1) as the initial resistance of the memristor, one gets
f M 2.2 2.2 + 2.67 · 405 187 Hz .

3. Experimental Results Using Memristors

A comparative analysis of the two configurations of oscillators, the relaxation and Wien ones, is performed using the standard-based and memristor-based topologies. The simulations reveal distinct behavioral changes caused by the integration of the memristor.
Data from the physical oscillators was obtained using WaveForms software version 3.23.4. The data were analyzed to determine the wave parameters, and the results are presented in Table 4 for the relaxation oscillators, and Table 5 for the Wien-bridge oscillator.
In the case of the relaxation oscillator, adding the memristor significantly increases the oscillation frequency, rising from 790 Hz in the standard version to 7.78 kHz with the memristor. This nearly tenfold increase indicates that the memristor significantly influences the charge–-discharge dynamics of the timing capacitor, effectively accelerating the oscillation cycle. Despite this frequency change, the amplitude and the peak-to-peak voltage remain almost unchanged (1.9675 V vs. 1.9823 V and 4.0165 V vs. 4.0128 V, respectively). The maximum and minimum voltage levels also show minimal variation, suggesting that the shape and energy of the overall output signal are largely maintained.
In the Wien-bridge oscillator, adding the memristor produces the opposite effect. The frequency decreases from 405 to 146 Hz, reducing the amplitude (1.107 V to 0.81 V) and the peak-to-peak voltage (2.2216 V to 1.64 V). The maximum and minimum voltages are also reduced, indicating a compression of the output waveform. In the standard Wien-bridge oscillator (Figure 8a), oscillation depends on the fixed resistor R1 and the RC feedback network. Without automatic gain control, output amplitude relies on precise amplifier gain tuning. Replacing R1 with a memristor (Figure 8b) introduces nonlinear, history-dependent resistance, which dynamically alters the feedback network. This shift disrupts the phase and gain balance, resulting in reduced frequency and amplitude.
The experimentally measured frequency is f measured = 146 Hz . Solving for R M at this frequency,
R M = R 1 f std f measured 1 3.90 k Ω ,
which indicates that the memristor increased its resistance during oscillation, reducing the frequency and evidencing the nonlinearity of the device.
The increase in the resistance of the memristor during oscillation is due to its charge memory characteristic. The alternating current flowing through the device causes a dynamic adjustment of R M , which reduces the ratio R 1 / ( R 1 + R M ) and, therefore, decreases the oscillator frequency. This mechanism also acts as an amplitude stabilizer, limiting the growth of the signal. Taken together, these effects clearly show that the nonlinearity of the memristor is responsible for the observed frequency shift and for the modifications in the output waveform.
In summary, while the memristor boosts the oscillation frequency in the relaxation circuit without significantly affecting the waveform amplitude, it reduces both the frequency and amplitude in the Wien-bridge setup. These contrasting effects emphasize the importance of circuit topology when incorporating memristive elements, as their influence on dynamic behavior is highly dependent on the surrounding architecture.

4. Discussion

In this work, two different oscillators, namely relaxation and Wien, were built and tested. In both cases, one of their resistors was replaced with a memristor to observe the changes in frequency behavior and to analyze the potential advantages that result from the incorporation of a memristor into the circuit.
In the relaxation oscillator, incorporating a memristor—whose resistance varies over time—resulted in a substantial increase in oscillation frequency, nearly tenfold, compared to the standard configuration. This frequency enhancement was achieved without significantly affecting amplitude stability or waveform shape, indicating that memristors can effectively modulate the circuit’s time constant. These results suggest that memristors offer a promising approach for faster signal generation while maintaining energy efficiency and oscillation behavior.
In contrast, when the memristor replaces resistor R 1 in the Wien-bridge oscillator, a decrease in frequency and amplitude is observed. Furthermore, it was necessary to adjust the resistor R 2 to prevent signal saturation. Despite these modifications, the oscillation circuit maintained a clean sine-wave output, indicating that the memristor can be effectively be used in more demanding analog configurations.
The nonlinearity of the memristor plays a crucial role in the behavior of both the relaxation and Wien-bridge oscillators. Unlike a fixed resistor, the memristor exhibits a history-dependent resistance that dynamically changes according to the applied voltage and current. In the relaxation oscillator, this nonlinearity effectively modifies the charging and discharging rate of the capacitor, resulting in a nearly tenfold increase in frequency. In the Wien-bridge oscillator, the memristor’s nonlinearity alters the phase and gain balance of the feedback network, reducing the oscillation frequency. These observations highlight that the memristor’s nonlinear characteristics can be exploited to modulate circuit dynamics in ways unattainable with conventional linear resistors.

5. Conclusions

This study examined how to add a physical memristor from Knowm Inc. to two well-known analog oscillator circuits: the relaxation oscillator and the Wien-bridge oscillator. This process was shown to affect the frequency performance in both oscillators, especially concerning the oscillation frequency and signal properties.
In the relaxation oscillator, the memristor’s resistance, which changes with time, caused a significant increase in the oscillation frequency—almost ten times higher—without noticeably affecting the stability of the amplitude or waveform. That suggests that memristors can effectively adjust the circuit time constant, allowing faster signal generation while maintaining energy efficiency.
In the Wien-bridge oscillator, replacing R1 with a memristor introduces nonlinear, history-dependent resistance, which dynamically alters the feedback network. This shift disrupts the phase and gain balance, resulting in reduced frequency and amplitude. The decrease is attributed to the memristor’s intrinsic nonlinearity, which changes the oscillator’s operating conditions. Although additional tuning was required to keep the output stable, the circuit still operated successfully, showing the feasibility of using memristors in more sensitive analog setups.
The use of memristors introduces a new degree of tunability in oscillators. By selecting the appropriate polarity and type of memristor, the effective resistance of the feedback network can be dynamically adjusted, allowing control over the oscillation frequency. In the experiments, a single W-type Knowm memristor produced dramatically different frequency responses depending on its polarity and the oscillator topology. This tunability could be exploited in future designs to create frequency-agile circuits without modifying the core circuit elements, offering flexibility for applications in signal generation, neuromorphic systems, and adaptive electronics.
Overall, the results support the idea that memristors have promising benefits in developing reconfigurable and adaptive analog systems. This research adds to the growing knowledge about memristive devices and highlights their potential role in future low-power, tunable signal-generation applications.

Author Contributions

Conceptualization, L.F.C.-S. and A.D.-S.; methodology, L.M.L.-J., L.F.C.-S. and A.D.-S.; software, L.M.L.-J., L.F.C.-S. and A.D.-S.; validation, L.M.L.-J., L.F.C.-S. and A.D.-S.; formal analysis, L.M.L.-J., L.F.C.-S. and A.D.-S.; investigation, L.M.L.-J., E.T.-C., L.F.C.-S. and A.D.-S.; writing—original draft preparation, L.M.L.-J. and A.D.-S.; writing—review and editing, E.T.-C., L.F.C.-S. and A.D.-S.; supervision, A.D.-S. All authors have read and agreed to the published version of the manuscript.

Funding

This research received no external funding.

Data Availability Statement

The original contributions presented in this study are included in the article. Further inquiries can be directed to the corresponding author.

Conflicts of Interest

The authors declare no conflicts of interest.

References

  1. Zhang, L.; Xiao, X. Twin-T Network Oscillator Based on Knowm Memristors. In Proceedings of the 2024 6th International Conference on Electronics and Communication, Network and Computer Technology (ECNCT), Guangzhou, China, 19–21 July 2024; pp. 459–462. [Google Scholar] [CrossRef]
  2. Xu, W.; Wang, J.; Yan, X. Advances in Memristor-Based Neural Networks. Front. Nanotechnol. 2021, 3, 645995. [Google Scholar] [CrossRef]
  3. Gao, R.; Shen, Y. BPSK Circuit Based on SDC Memristor. Micromachines 2022, 13, 1306. [Google Scholar] [CrossRef] [PubMed]
  4. Chua, L. Memristor—The Missing Circuit Element. IEEE Trans. Circuit Theory 1971, 18, 507–519. [Google Scholar] [CrossRef]
  5. Marković, I.L.; Potrebić, M.M.; Tošić, D.V. Main-line Memristor Mounted Type Loaded-Line Phase Shifter Realization. Microelectron. Eng. 2018, 185–186, 48–54. [Google Scholar] [CrossRef]
  6. Setoudeh, F.; Dezhdar, M.M. An Overview of Sinusoidal Oscillators Based on Memristive Devices; IntechOpen: London, UK, 2024. [Google Scholar] [CrossRef]
  7. Biolek, Z.; Biolek, D.; Biolkova, V. SPICE Model of Memristor with Nonlinear Dopant Drift. Radioengineering 2009, 18, 210–214. [Google Scholar]
  8. Anjanakumari, B.T.; Bhoomika, C.M.; Jugale, A.A.; Ahmed, M.R. Memristor Based Relaxation Oscillator for Biomedical Applications. In Proceedings of the 3rd International Conference on Trends in Electronics and Informatics (ICOEI), Tirunelveli, India, 23–25 April 2019; pp. 1–5. [Google Scholar] [CrossRef]
  9. Garcia, J. Elaboración y Análisis de un Macromemristor y su Aplicación a los Circuitos Electrónicos Analógicos Activos. Ph.D. Thesis, Facultad de Ingeniería, UNAM, Mexico City, Mexico, 2021. [Google Scholar]
  10. Sowmya, R.R.; Sumanth, A.; Kailath, B.J.; Dixit, T. Development of Accurate Model for Memristor-Based Filters and Oscillators: Amplitude, Frequency and Ramp-Rate Dependent Analysis. IEEE Trans. Circuits Syst. II Express Briefs 2024, 71, 872–876. [Google Scholar] [CrossRef]
  11. Xia, Z. Low-Power Memristor for Neuromorphic Computing: From Materials to Applications. Nano-Micro Lett. 2025, 17, 217. [Google Scholar] [CrossRef] [PubMed]
  12. Pratyusha, N.; Mandal, S.; Peesa, R.B.; Suhail, M. Area of Hysteresis Loop of a Generic Memristor Emulator. In Proceedings of the 4th International Conference on Smart and Sustainable Technologies (SpliTech), Split, Croatia, 18–21 June 2019; pp. 1–5. [Google Scholar] [CrossRef]
  13. Fouda, M.E.; Elwakil, A.S.; Radwan, A.G. Pinched Hysteresis with Inverse-Memristor Frequency Characteristics in Some Nonlinear Circuit Elements. Microelectron. J. 2015, 46, 834–838. [Google Scholar] [CrossRef]
  14. Microchip USA. What is an Oscillator? Functionality, Performance and Applications. 2024. Available online: https://www.microchipusa.com/electrical-components/what-is-an-oscillator-functionality-performance-and-applications?rsltid=2024 (accessed on 2 July 2025).
  15. English, L.Q.; Mertens, D.; Abdoulkary, S.; Fritz, C.B.; Skowronski, K.; Kevrekidis, P.G. Emergence and Analysis of Kuramoto–Sakaguchi-Like Models as an Effective Description for the Dynamics of Coupled Wien-Bridge Oscillators. Phys. Rev. E 2016, 94, 062212. [Google Scholar] [CrossRef] [PubMed]
  16. Abuelma’atti, M.T.; Khalifa, Z. A Memristor Based Wien-Bridge Chaotic Oscillator. In Proceedings of the International Conference on Electronics, Information, and Communications (ICEIC), Danang, Vietnam,, 27–30 January 2016; pp. 1–4. [Google Scholar] [CrossRef]
  17. Talukdar, A.; Radwan, A.G.; Salama, K.N. Time Domain Oscillating Poles: Stability Redefined in Memristor Based Wien-Oscillators. In Proceedings of the 2010 International Conference on Microelectronics, Cairo, Egypt, 19–22 December 2010; pp. 288–291. [Google Scholar] [CrossRef]
  18. Talukdar, A.; Radwan, A.G.; Salama, K.N. Generalized Model for Memristor-Based Wien Family Oscillators. Microelectron. J. 2011, 42, 1032–1038. [Google Scholar] [CrossRef]
  19. Karthikeyan, A.; Rajagopal, K.; Kamdoum Tamba, V.; Adam, G.; Srinivasan, A. A Simple Chaotic Wien Bridge Oscillator with a Fractional-Order Memristor and Its Combination Synchronization for Efficient Antiattack Capability. Complexity 2021, 2021, 8857075. [Google Scholar] [CrossRef]
  20. Rakitin, V.; Rusakov, S.; Ulyanov, S. The Coupled Reactance-Less Memristor Based Relaxation Oscillators for Binary Oscillator Networks. Micromachines 2023, 14, 365. [Google Scholar] [CrossRef] [PubMed]
  21. Dutta, R.; Karmakar, A.; Kundu, S. A Review on Memristor-Based Reactance-Less Relaxation Oscillator. In Proceedings of the 4th International Conference on Communication, Devices and Computing (ICCDC 2023); Lecture Notes in Electrical Engineering. Sarkar, D.K., Sadhu, P.K., Bhunia, S., Samanta, J., Paul, S., Eds.; Springer: Singapore, 2023; Volume 1046. [Google Scholar] [CrossRef]
  22. Solovyeva, E.; Serdyuk, A.; Inshakov, Y. Tunable Active Wien Filters Based on Memristors. Micromachines 2025, 16, 769. [Google Scholar] [CrossRef] [PubMed]
  23. Bo, B.; Bao, B.C.; Xu, J.P.; Wu, H.G. Chaotic Memristive Circuit: Equivalent Circuit Realization and Dynamical Analysis. Chin. Phys. B 2011, 20, 120502. [Google Scholar] [CrossRef]
  24. Knowm Inc. Self Directed Channel Memristors; Technical Report, Knowm Technical Report; Knowm Inc.: Santa Fe, NM, USA, 2019. [Google Scholar]
Figure 1. Hysteresis curve of an ideal memristor.
Figure 1. Hysteresis curve of an ideal memristor.
Dynamics 05 00043 g001
Figure 2. Memristor emulator.
Figure 2. Memristor emulator.
Dynamics 05 00043 g002
Figure 3. Memristor emulator I–V curve.
Figure 3. Memristor emulator I–V curve.
Dynamics 05 00043 g003
Figure 4. Knowm memristor. (a) Eight discrete Self-Directed-Channel (SDC) memristors with dopant W. (b) I–V graphic response of Knowm memristor.
Figure 4. Knowm memristor. (a) Eight discrete Self-Directed-Channel (SDC) memristors with dopant W. (b) I–V graphic response of Knowm memristor.
Dynamics 05 00043 g004
Figure 5. Comparison between relaxation oscillator configurations: (a) traditional relaxation oscillator using standard components; (b) modified relaxation oscillator incorporating a memristor in the feedback loop.
Figure 5. Comparison between relaxation oscillator configurations: (a) traditional relaxation oscillator using standard components; (b) modified relaxation oscillator incorporating a memristor in the feedback loop.
Dynamics 05 00043 g005
Figure 6. (a) Physical circuit of traditional relaxation oscillator using standard components. (b) Waveform obtained from the physical circuit using Analog Discovery 2.
Figure 6. (a) Physical circuit of traditional relaxation oscillator using standard components. (b) Waveform obtained from the physical circuit using Analog Discovery 2.
Dynamics 05 00043 g006
Figure 7. (a) Physical relaxation oscillator circuit including memristor using standard components. (b) Modified memristor-including relaxation oscillator output, obtained by Analog Discovery 2.
Figure 7. (a) Physical relaxation oscillator circuit including memristor using standard components. (b) Modified memristor-including relaxation oscillator output, obtained by Analog Discovery 2.
Dynamics 05 00043 g007
Figure 8. Comparison between Wien-bridge oscillator configurations: (a) traditional Wien-bridge oscillator using standard components; (b) modified Wien-bridge oscillator incorporating a memristor in the feedback loop.
Figure 8. Comparison between Wien-bridge oscillator configurations: (a) traditional Wien-bridge oscillator using standard components; (b) modified Wien-bridge oscillator incorporating a memristor in the feedback loop.
Dynamics 05 00043 g008
Figure 9. (a) Traditional Wien-bridge oscillator using standard components. (b) Waveform obtained from the physical circuit, using Analog Discovery 2.
Figure 9. (a) Traditional Wien-bridge oscillator using standard components. (b) Waveform obtained from the physical circuit, using Analog Discovery 2.
Dynamics 05 00043 g009
Figure 10. (a) Memristor-including Wien-bridge oscillator physical circuit using standard components. (b) Modified memristor-including Wien-bridge oscillator output, obtained by Analog Discovery 2.
Figure 10. (a) Memristor-including Wien-bridge oscillator physical circuit using standard components. (b) Modified memristor-including Wien-bridge oscillator output, obtained by Analog Discovery 2.
Dynamics 05 00043 g010
Table 1. Memristor parameters.
Table 1. Memristor parameters.
ParameterValue [Ω]
R o n 2365.109
R o f f 1,887,400
R i n i t 2671.306
Table 2. Circuit component values of the relaxation oscillator.
Table 2. Circuit component values of the relaxation oscillator.
ElementValue
C10.1 μF
R110 kΩ
R24.7 kΩ
R310 kΩ
Table 3. Circuit component values of the Wien-bridge oscillator.
Table 3. Circuit component values of the Wien-bridge oscillator.
ElementValue
C110 nF
C210 nF
R12.2 kΩ
R22.2 kΩ
R347 kΩ
R447 kΩ
Table 4. Results comparison of relaxation oscillator.
Table 4. Results comparison of relaxation oscillator.
ParameterStandard OscillatorMemristor Oscillator
Frequency790 Hz7.78 kHz
Amplitude1.9675 V1.9823 V
Peak to Peak4.0165 V4.0128 V
V max.1.67 V1.66 V
V min.−2.34 V−2.35 V
Period1.26 ms128.46 us
Overshoot1.57%1.21%
RiseOvershoot1.94%1.3%
FallOvershoot1.2%1.12%
PosDuty42.66%62.74%
NegDuty57.34%37.26%
Cycles3752
Table 5. Results comparison of Wien-bridge oscillator.
Table 5. Results comparison of Wien-bridge oscillator.
ParameterStandard OscillatorMemristor Oscillator
Frequency405 Hz146 Hz
Amplitude1.107 V0.81 V
Peak to Peak2.2216 V1.64 V
V max.1.209 V0.97 V
V min.−1.013 V−0.68 V
Period2.46 ms6.84 ms
Overshoot0.63%0.71%
RiseOvershoot1%1.3%
FallOvershoot0.27%0.082%
PosDuty56.34%42.09%
NegDuty41.66%57.91%
Cycles5648
Disclaimer/Publisher’s Note: The statements, opinions and data contained in all publications are solely those of the individual author(s) and contributor(s) and not of MDPI and/or the editor(s). MDPI and/or the editor(s) disclaim responsibility for any injury to people or property resulting from any ideas, methods, instructions or products referred to in the content.

Share and Cite

MDPI and ACS Style

Lopez-Jimenez, L.M.; Tlelo-Cuautle, E.; Cisneros-Sinencio, L.F.; Diaz-Sanchez, A. Experimental Evaluation of Memristor-Enhanced Analog Oscillators: Relaxation and Wien-Bridge Cases. Dynamics 2025, 5, 43. https://doi.org/10.3390/dynamics5040043

AMA Style

Lopez-Jimenez LM, Tlelo-Cuautle E, Cisneros-Sinencio LF, Diaz-Sanchez A. Experimental Evaluation of Memristor-Enhanced Analog Oscillators: Relaxation and Wien-Bridge Cases. Dynamics. 2025; 5(4):43. https://doi.org/10.3390/dynamics5040043

Chicago/Turabian Style

Lopez-Jimenez, Luis Manuel, Esteban Tlelo-Cuautle, Luis Fortino Cisneros-Sinencio, and Alejandro Diaz-Sanchez. 2025. "Experimental Evaluation of Memristor-Enhanced Analog Oscillators: Relaxation and Wien-Bridge Cases" Dynamics 5, no. 4: 43. https://doi.org/10.3390/dynamics5040043

APA Style

Lopez-Jimenez, L. M., Tlelo-Cuautle, E., Cisneros-Sinencio, L. F., & Diaz-Sanchez, A. (2025). Experimental Evaluation of Memristor-Enhanced Analog Oscillators: Relaxation and Wien-Bridge Cases. Dynamics, 5(4), 43. https://doi.org/10.3390/dynamics5040043

Article Metrics

Back to TopTop