Innovative Human Resource Management Strategies for Circular Economy Transition: Comparative Insights from Portugal and Sweden
Abstract
1. Introduction
2. Theoretical Framework
2.1. Circular Economy and Human Resource Management
2.2. Public Policies and Circular Economy
2.3. Connecting Human Resource Management and the Circular Economy
3. Methodology
4. Results
5. Discussion
6. Conclusions, Limitations, and Future Research
Funding
Institutional Review Board Statement
Informed Consent Statement
Data Availability Statement
Conflicts of Interest
Abbreviations
| CE | Circular Economy |
| SHRM | Sustainable Human Resource Management |
| HRM | Human Resource Management |
| HRD | Human Resource Development |
References
- Ellen MacArthur Foundation. Towards the circular economy. J. Ind. Ecol. 2013, 2, 23–44. [Google Scholar]
- Shah, S.K.A.; Ali, Z.; Rais, K. Green HRM for enhanced environmental performance: A circular economy perspective aligned with SDGs. Asian Bull. Green Manag. Circ. Econ. 2024, 4, 71. [Google Scholar] [CrossRef]
- Luthin, A.; Traverso, M.; Crawford, R.H. Circular life cycle sustainability assessment: An integrated framework. J. Ind. Ecol. 2024, 28, 41–58. [Google Scholar] [CrossRef]
- Bongardt, A.; Torres, F. The European green deal: More than an exit strategy to the pandemic crisis, a building block of a sustainable European economic model. JCMS J. Common Mark. Stud. 2022, 60, 170–185. [Google Scholar] [CrossRef]
- Roelfsema, M.; van Soest, H.L.; Harmsen, M.; van Vuuren, D.P.; Bertram, C.; den Elzen, M.; Hohne, N.; Iacobuta, G.; Krey, V.; Vishwanathan, S.S.; et al. Taking stock of national climate policies to evaluate implementation of the Paris Agreement. Nat. Commun. 2020, 11, 2096. [Google Scholar] [CrossRef] [PubMed]
- Rodriguez-Anton, J.M.; Rubio-Andrada, L.; Celemín-Pedroche, M.S.; Alonso-Almeida, M.D.M. Analysis of the relations between circular economy and sustainable development goals. Int. J. Sustain. Dev. World Ecol. 2019, 26, 708–720. [Google Scholar] [CrossRef]
- Glavič, P. Evolution and current challenges of sustainable consumption and production. Sustainability 2021, 13, 9379. [Google Scholar] [CrossRef]
- Chioatto, E.; Sospiro, P. Transition from waste management to circular economy: The European Union roadmap. Environ. Dev. Sustain. 2023, 25, 249–276. [Google Scholar] [CrossRef]
- Mishra, D.R.; Varshney, D. Consumer protection frameworks by enhancing market fairness, accountability and transparency (FAT) for ethical consumer decision-making: Integrating circular economy principles and digital transformation in global consumer markets. Asian J. Educ. Soc. Stud. 2024, 50, 640–653. [Google Scholar] [CrossRef]
- Ho, C.H.; Böhm, S.; Monciardini, D. The collaborative and contested interplay between business and civil society in circular economy transitions. Bus. Strategy Environ. 2022, 31, 2714–2727. [Google Scholar] [CrossRef]
- Adomako, S.; Nguyen, N.P. Collaborative entrepreneurship and social innovation performance: Effects of institutional support and social legitimacy. Corp. Soc. Responsib. Environ. Manag. 2024, 31, 5881–5893. [Google Scholar] [CrossRef]
- Ning, L.; Abbasi, K.R.; Hussain, K.; Alvarado, R.; Ramzan, M. Analyzing the role of green innovation and public-private partnerships in achieving sustainable development goals: A novel policy framework. Environ. Sci. Pollut. Res. 2023. [Google Scholar] [CrossRef] [PubMed]
- Liu, B.; Li, J.; Wang, D.; Liu, H.; Wu, G.; Yuan, J. Public–private partnerships: A collaborative framework for ensuring project sustainable operations. Eng. Constr. Archit. Manag. 2024, 31, 264–289. [Google Scholar] [CrossRef]
- Wang, N.; Ma, M. Public–private partnership as a tool for sustainable development—What literatures say? Sustain. Dev. 2021, 29, 243–258. [Google Scholar] [CrossRef]
- Borms, L.; Van Opstal, W.; Brusselaers, J.; Van Passel, S. The working future: An analysis of skills needed by circular startups. J. Clean. Prod. 2023, 409, 137261. [Google Scholar] [CrossRef]
- Ferrante, M.; Vitti, M.; Facchini, F.; Sassanelli, C. Mapping the relations between the circular economy rebound effects dimensions: A systematic literature review. J. Clean. Prod. 2024, 456, 142399. [Google Scholar] [CrossRef]
- Kiefer, C.P.; Carrillo-Hermosilla, J.; del Río, P. How does corporate environmental culture enable the eco-innovation transition of firms towards the circular economy? Corp. Soc. Responsib. Environ. Manag. 2024, 31, 5911–5937. [Google Scholar] [CrossRef]
- Chen, Y.; Yin, X.; Lyu, C. Circular design strategies and economic sustainability of construction projects in China: The mediating role of organizational culture. Sci. Rep. 2024, 14, 7890. [Google Scholar] [CrossRef]
- Pareliussen, J.; Purwin, A. Climate policies and Sweden’s green industrial revolution. In OECD Economics Department Working Papers; OECD Publishing: Paris, France, 2023. [Google Scholar] [CrossRef]
- D’Adamo, I.; Favari, D.; Gastaldi, M.; Kirchherr, J. Towards circular economy indicators: Evidence from the European Union. Waste Manag. Res. 2024, 42, 0734242X241237171. [Google Scholar] [CrossRef]
- Tseng, M.L.; Tran, T.P.T.; Ha, H.M.; Bui, T.D.; Lim, M.K. Sustainable industrial and operation engineering trends and challenges Toward Industry 4.0: A data driven analysis. J. Ind. Prod. Eng. 2021, 8, 581–598. [Google Scholar] [CrossRef]
- Geissdoerfer, M.; Santa-Maria, T.; Kirchherr, J.; Pelzeter, C. Drivers and barriers for circular business model innovation. Bus. Strategy Environ. 2023, 32, 3814–3832. [Google Scholar] [CrossRef]
- Arranz, C.F.; Sena, V.; Kwong, C. Dynamic capabilities and institutional complexity: Exploring the impact of innovation and financial support policies on the circular economy. IEEE Trans. Eng. Manag. 2023, 71, 9966–9980. [Google Scholar] [CrossRef]
- Elshaer, I.A.; Azazz, A.M.; Kooli, C.; Alqasa, K.M.; Afaneh, J.; Fathy, E.A.; Fouad, A.M.; Fayyad, S. Resilience for sustainability: The synergistic role of green human resources management, circular economy, and green organizational culture in the hotel industry. Adm. Sci. 2024, 14, 297. [Google Scholar] [CrossRef]
- Grafström, J.; Aasma, S. Breaking circular economy barriers. J. Clean. Prod. 2021, 292, 126002. [Google Scholar] [CrossRef]
- Piwowar-Sulej, K. Environmental strategies and human resource development consistency: Research in the manufacturing industry. J. Clean. Prod. 2022, 330, 129538. [Google Scholar] [CrossRef]
- De, T.; Verma, P.; Gangaraju, P.K.; Nibhanupudi Siva Bhaskar, A.; Mahlawat, S.; Kumar, V.; Singh, S. Exploring the synergistic effects of circular economy, Industry 4.0 technology, and green human resource management practices on sustainable performance: Empirical evidence from Indian companies. Bus. Strategy Dev. 2024, 7, e70002. [Google Scholar] [CrossRef]
- Li, Y.; Zhang, Y.; Appolloni, A.; Liu, J. Linking Top Management Commitment and Circular Practice Through Human Resource Perspective: Do Diversity, Equity, and Inclusion (DEI) Make a Difference in Sustainability? Corp. Soc. Responsib. Environ. Manag. 2025, 32, 2746–2768. [Google Scholar] [CrossRef]
- Liu, Y.; Xi, M.; Wales, W.J. CEO entrepreneurial orientation, human resource management systems, and employee innovative behavior: An attention-based view. Strateg. Entrep. J. 2024, 18, 388–413. [Google Scholar] [CrossRef]
- Tiwari, S.; Mohammed, K.S. Unraveling the impacts of linear economy, circular economy, green energy and green patents on environmental sustainability: Empirical evidence from OECD countries. Gondwana Res. 2024, 135, 75–88. [Google Scholar] [CrossRef]
- Fuchs, M. Green skills for sustainability transitions. Geogr. Compass 2024, 18, e70003. [Google Scholar] [CrossRef]
- Žiljak, T.; Pavicic, J.; Alfirevic, N. Mainstreaming Green Skills in EU Learning Policies. In Lifelong Learning for Green Skills and Sustainable Development: Southern European Perspectives; Springer Nature: Cham, Switzerland, 2024; pp. 5–17. [Google Scholar] [CrossRef]
- Parimita, W.; Monoarfa, T.A.; Rahmi, R.; Wibowo, S.F.; Musyaffi, A.M. Enhancing Green Economic Circular Ecosystem Growth through AI-Based Waste Management Gamification. Int. Rev. Manag. Mark. 2025, 15, 249–256. [Google Scholar] [CrossRef]
- Gumbi, N.M.; Sibaya, D.; Chibisa, A. Exploring pre-service teachers’ perspectives on the integration of digital game-based learning for sustainable STEM education. Sustainability 2024, 16, 1314. [Google Scholar] [CrossRef]
- Kücükgül, E.; Cerin, P.; Liu, Y. Enhancing the value of corporate sustainability: An approach for aligning multiple SDGs guides on reporting. J. Clean. Prod. 2022, 333, 130005. [Google Scholar] [CrossRef]
- Boone, C.G.; Bromaghim, E.; Kapuscinski, A.R. Sustainability careers. Annu. Rev. Environ. Resour. 2023, 48, 589–613. [Google Scholar] [CrossRef]
- Raj, N.S.; Renumol, V.G. An improved adaptive learning path recommendation model driven by real-time learning analytics. J. Comput. Educ. 2024, 11, 121–148. [Google Scholar] [CrossRef]
- Thirunagalingam, A.; Addanki, S.; Vemula, V.R.; Selvakumar, P. AI in Performance Management: Data-Driven Approaches. In Navigating Organizational Behavior in the Digital Age with AI; IGI Global Scientific Publishing: New York, NY, USA, 2025; pp. 101–126. [Google Scholar] [CrossRef]
- Hong, T.; Ou, J.; Jia, F.; Chen, L.; Yang, Y. Circular economy practices and corporate social responsibility performance: The role of sense-giving. Int. J. Logist. Res. Appl. 2024, 27, 2208–2237. [Google Scholar] [CrossRef]
- Chioatto, E.; Zecca, E.; D’Amato, A. Which innovations for Circular Business Models? A product life-cycle categorisation. Ind. Innov. 2024, 31, 809–831. [Google Scholar] [CrossRef]
- Bergmann, M.; Ntsondé, J.; Beulque, R.; Micheaux, H. Business Models for Strong Circularity—The Role of Informative Policy Instruments Promoting Repair. Bus. Strategy Environ. 2025, 34, 2273–2296. [Google Scholar] [CrossRef]
- Assmann, I.R.; Rosati, F.; Morioka, S.N. Determinants of circular business model adoption—A systematic literature review. Bus. Strategy Environ. 2023, 32, 6008–6028. [Google Scholar] [CrossRef]
- Sun, Z.; Hu, D.; Lou, X. The Impact of Digital Transformation on the Sustainable Growth of Specialized, Refined, Differentiated, and Innovative Enterprises: Based on the Perspective of Dynamic Capability Theory. Sustainability 2024, 16, 7823. [Google Scholar] [CrossRef]
- Sun, W.; Ren, S.; Tang, G. In the era of responsible artificial intelligence and digitalization: Business group digitalization, operations and subsidiary performance. Ann. Oper. Res. 2025. [Google Scholar] [CrossRef]
- Yu, Y.; Junjan, V.; Yazan, D.M.; Iacob, M.E. A systematic literature review on Circular Economy implementation in the construction industry: A policy-making perspective. Resour. Conserv. Recycl. 2022, 183, 106359. [Google Scholar] [CrossRef]
- Abu-Bakar, H.; Charnley, F.; Hopkinson, P.; Morasae, E.K. Towards a typological framework for circular economy roadmaps: A comprehensive analysis of global adoption strategies. J. Clean. Prod. 2024, 434, 140066. [Google Scholar] [CrossRef]
- Niskanen, J.; McLaren, D. The political economy of circular economies: Lessons from future repair scenario deliberations in Sweden. Circ. Econ. Sustain. 2023, 3, 1677–1701. [Google Scholar] [CrossRef]
- Heshmati, A.; Rashidghalam, M. Assessment of the urban circular economy in Sweden. J. Clean. Prod. 2021, 310, 127475. [Google Scholar] [CrossRef]
- Alves, M.N.; Seixas, C.; Castro, A.; Leitão, A. Promoting the transition to a circular economy: A study about behaviour, attitudes, and knowledge by university students in Portugal. Sustainability 2023, 16, 343. [Google Scholar] [CrossRef]
- Henriques, J.; Ferrão, P.; Iten, M. Policies and strategic incentives for circular economy and industrial symbiosis in Portugal: A future perspective. Sustainability 2022, 14, 6888. [Google Scholar] [CrossRef]
- Sasso, R.A.; Filho, M.G.; Ganga, G.M.D. Synergizing lean management and circular economy: Pathways to sustainable manufacturing. Corp. Soc. Responsib. Environ. Manag. 2025, 32, 543–562. [Google Scholar] [CrossRef]
- Rodríguez-Espíndola, O.; Cuevas-Romo, A.; Chowdhury, S.; Díaz-Acevedo, N.; Albores, P.; Despoudi, S.; Malesios, C.; Dey, P. The role of circular economy principles and sustainable-oriented innovation to enhance social, economic and environmental performance: Evidence from Mexican SMEs. Int. J. Prod. Econ. 2022, 248, 108495. [Google Scholar] [CrossRef]
- Prieto-Sandoval, V.; Torres-Guevara, L.E.; García-Díaz, C. Green marketing innovation: Opportunities from an environmental education analysis in young consumers. J. Clean. Prod. 2022, 363, 132509. [Google Scholar] [CrossRef]
- Tan, J.; Tan, F.J.; Ramakrishna, S. Transitioning to a circular economy: A systematic review of its drivers and barriers. Sustainability 2022, 14, 1757. [Google Scholar] [CrossRef]
- Matesanz, M.M.; da Silva Caeiro, S.S.F.; Bacelar Nicolau, P. Anticipating Future Needs in Key Competences for Sustainability in Two Distance Learning Universities of Spain and Portugal. Sustainability 2023, 15, 4444. [Google Scholar] [CrossRef]
- Becchetti, L.; Cordella, M.; Morone, P. Measuring investments progress in ecological transition: The Green Investment Financial Tool (GIFT) approach. J. Clean. Prod. 2022, 357, 131915. [Google Scholar] [CrossRef]
- Sukiennik, M.; Zybała, K.; Fuksa, D.; Kęsek, M. The role of universities in sustainable development and circular economy strategies. Energies 2021, 14, 5365. [Google Scholar] [CrossRef]
- Aggarwal, P.; Agarwala, T. Relationship of green human resource management with environmental performance: Mediating effect of green organizational culture. Benchmarking Int. J. 2023, 30, 2351–2376. [Google Scholar] [CrossRef]
- Zihan, W.; Makhbul, Z.K.M.; Alam, S.S. Green human resource management in practice: Assessing the impact of readiness and corporate social responsibility on organizational change. Sustainability 2024, 16, 1153. [Google Scholar] [CrossRef]
- Chand, K.; Ratra, S. The Role of Circular Economy in Mitigating Climate Change: A Pathway to Reducing Global Carbon Footprint. In Innovating Sustainability Through Digital Circular Economy; IGI Global Scientific Publishing: New York, NY, USA, 2025; pp. 329–352. [Google Scholar] [CrossRef]
- Hassan, R.; Acerbi, F.; Rosa, P.; Terzi, S. The role of digital technologies in the circular transition of the textile sector. J. Text. Inst. 2024. [Google Scholar] [CrossRef]
- Akbari, M. Sustainable Outsourcing: Managing Global Responsibilities. In The Road to Outsourcing 4.0: Next-Generation Supply Chain; Springer Nature: Singapore, 2024; pp. 119–146. [Google Scholar] [CrossRef]
- Bilderback, S. Integrating training for organizational sustainability: The application of Sustainable Development Goals globally. Eur. J. Train. Dev. 2024, 48, 730–748. [Google Scholar] [CrossRef]
- Ekdahl, M.; Milios, L.; Dalhammar, C. Industrial policy for a circular industrial transition in Sweden: An exploratory analysis. Sustain. Prod. Consum. 2024, 47, 190–207. [Google Scholar] [CrossRef]
- Reindl, K.; Dalhammar, C.; Brodén, E. Circular Economy Integration in Smart Grids: A Nexus for Sustainability. Circ. Econ. Sustain. 2024, 4, 2119–2145. [Google Scholar] [CrossRef]
- Gomes, D.R.; Ribeiro, N.; Gomes, G.; Ortega, E.; Semedo, A. Green HRM’s Effect on Employees’ Eco-Friendly Behavior and Green Performance: A Study in the Portuguese Tourism Sector. Sustainability 2024, 16, 5. [Google Scholar] [CrossRef]
- Kulovesi, K.; Oberthür, S.; van Asselt, H.; Savaresi, A. The European climate law: Strengthening EU procedural climate governance? J. Environ. Law 2024, 36, 23–42. [Google Scholar] [CrossRef]
- Ribeiro, N.; Gomes, D.R.; Ortega, E.; Gomes, G.P.; Semedo, A.S. The impact of green HRM on employees’ eco-friendly behavior: The mediator role of organizational identification. Sustainability 2022, 14, 2897. [Google Scholar] [CrossRef]
- Bettencourt, L.; Simões, F.; Fernandes, B.; Fonseca, J. Designing vocational training policies in an outermost European region: Highlights from a participatory process. Eur. Educ. Res. J. 2024, 23, 524–543. [Google Scholar] [CrossRef]
- Rosário, C.; Varum, C.; Botelho, A. The role of public incentives in promoting innovation: An analysis of recurrently supported companies. Economies 2024, 12, 148. [Google Scholar] [CrossRef]
- Pham, N.T.; Hoang, H.T.; Phan, Q.P.T. Green human resource management: A comprehensive review and future research agenda. Int. J. Manpow. 2020, 41, 845–878. [Google Scholar] [CrossRef]
- Punia, A.; Singh, R.P.; Chauhan, N.S. Green Human Resource Management and Circular Economy. In Green Circular Economy: A New Paradigm for Sustainable Development; Springer International Publishing: Cham, Switzerland, 2023; pp. 67–83. [Google Scholar] [CrossRef]
- Miah, M.; Szabó-Szentgróti, G.; Walter, V. A systematic literature review on green human resource management (GHRM): An organizational sustainability perspective. Cogent Bus. Manag. 2024, 11, 2371983. [Google Scholar] [CrossRef]
- Wodnicka, M. Skills Gap and New Technologies: Bibliometric Analysis. Procedia Comput. Sci. 2024, 246, 3430–3436. [Google Scholar] [CrossRef]
- Graessler, S.; Guenter, H.; de Jong, S.B.; Henning, K. Organizational change towards the circular economy: A systematic review of the literature. Int. J. Manag. Rev. 2024, 26, 556–579. [Google Scholar] [CrossRef]
- Nishitha, K.; Kavitha, R. Exploring the Integration of Human Resource Management and Organizational Culture in Achieving Environmental Sustainability. In Intersecting Human Resource Management and Organizational Culture for Environmental Sustainability; IGI Global: New York, NY, USA, 2024; pp. 1–23. [Google Scholar] [CrossRef]
- Shah, P.; Singh Dubey, R.; Rai, S.; Renwick, D.W.; Misra, S. Green human resource management: A comprehensive investigation using bibliometric analysis. Corp. Soc. Responsib. Environ. Manag. 2024, 31, 31–53. [Google Scholar] [CrossRef]
- Koç, E. Measurement and Assessment of Supply Chain Sustainability Performance. In Developing Dynamic and Sustainable Supply Chains to Achieve Sustainable Development Goals; IGI Global Scientific Publishing: New York, NY, USA, 2025; pp. 179–200. [Google Scholar] [CrossRef]
- Dey, P.K.; Malesios, C.; Chowdhury, S.; Saha, K.; Budhwar, P.; De, D. Adoption of circular economy practices in small and medium-sized enterprises: Evidence from Europe. Int. J. Prod. Econ. 2022, 248, 108496. [Google Scholar] [CrossRef]
- Atanasovska, I.; Choudhary, S.; Koh, L.; Ketikidis, P.H.; Solomon, A. Research gaps and future directions on social value stemming from circular economy practices in agri-food industrial parks: Insights from a systematic literature review. J. Clean. Prod. 2022, 354, 131753. [Google Scholar] [CrossRef]
- Vinante, C.; Sacco, P.; Orzes, G.; Borgianni, Y. Circular economy metrics: Literature review and company-level classification framework. J. Clean. Prod. 2021, 288, 125090. [Google Scholar] [CrossRef]
- Bertassini, A.C.; Ometto, A.R.; Severengiz, S.; Gerolamo, M.C. Circular economy and sustainability: The role of organizational behaviour in the transition journey. Bus. Strategy Environ. 2021, 30, 3160–3193. [Google Scholar] [CrossRef]
- Sudusinghe, J.I.; Seuring, S. Supply chain collaboration and sustainability performance in circular economy: A systematic literature review. Int. J. Prod. Econ. 2022, 245, 108402. [Google Scholar] [CrossRef]
- Piao, R.S.; de Vincenzi, T.B.; da Silva, A.L.F.; de Oliveira, M.C.C.; Vazquez-Brust, D.; Carvalho, M.M. How is the circular economy embracing social inclusion? J. Clean. Prod. 2023, 411, 137340. [Google Scholar] [CrossRef]
- Eurostat. Available online: https://ec.europa.eu/eurostat (accessed on 10 February 2025).
- Brescia, V.; Esposito, P.; Amelio, S.; Biancone, P.P. Rethinking green investment and corporate sustainability: The south European countries experiences during the COVID-19 crisis. EuroMed J. Bus. 2023, 19, 1202–1218. [Google Scholar] [CrossRef]
- Rodrigues, M.; Franco, M.; Silva, R.; Oliveira, C. Success factors of SMEs: Empirical study guided by dynamic capabilities and resources-based view. Sustainability 2021, 13, 12301. [Google Scholar] [CrossRef]
- Coelho, J.P.; Couto, A.I.; Ferreira-Oliveira, A.T. Green Human Resource Management: Practices, Benefits, and Constraints—Evidence from the Portuguese Context. Sustainability 2024, 16, 5478. [Google Scholar] [CrossRef]
- O’Callaghan, B.; Yau, N.; Hepburn, C. How stimulating is a green stimulus? The economic attributes of green fiscal spending. Annu. Rev. Environ. Resour. 2022, 47, 697–723. [Google Scholar] [CrossRef]
- Smol, M. Inventory and comparison of performance indicators in circular economy roadmaps of the European countries. Circ. Econ. Sustain. 2023, 3, 557–584. [Google Scholar] [CrossRef]
- Chrispim, M.C.; Mattsson, M.; Ulvenblad, P. Perception and awareness of circular economy within water-intensive and bio-based sectors: Understanding, benefits and barriers. J. Clean. Prod. 2024, 464, 142725. [Google Scholar] [CrossRef]
- Droege, H.; Raggi, A.; Ramos, T.B. Co-development of a framework for circular economy assessment in organisations: Learnings from the public sector. Corp. Soc. Responsib. Environ. Manag. 2021, 28, 1715–1729. [Google Scholar] [CrossRef]
- Pedroso, M.F.; Tavares, V. Circular economy supporting policies and regulations: The Portuguese case. In Creating a Roadmap Towards Circularity in the Built Environment; Springer Nature: Cham, Switzerland, 2023; pp. 277–290. [Google Scholar]
- Galdeano-Gómez, E.; García-Fernández, R.M. Transition towards circular economy in EU countries: A composite indicator and drivers of circularity. Sustain. Dev. 2024, 32, 6057–6071. [Google Scholar] [CrossRef]
- Novo Melo, P.; Machado, C.F.; Brewster, C. Human resource management in small and medium-sized enterprises: A performance model definition. Strateg. Manag. 2023, 28, 4–20. [Google Scholar] [CrossRef]
- Lopes, J.M.; Gomes, S.; Nogueira, E. Pathways to Circularity: Engagement Patterns of European SMEs in the Circular Economy. Bus. Strategy Environ. 2025, 34, 3848–3864. [Google Scholar] [CrossRef]
- Setyaningrum, R.P.; Muafi, M. Green Human Resources Management on Business Performance: The Mediating Role of Green Product Innovation and Environmental Commitment. Int. J. Sustain. Dev. Plan. 2023, 18, 209–220. [Google Scholar] [CrossRef]



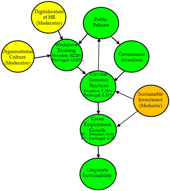
| Sweden | Portugal | |
|---|---|---|
| Mean | 32.26 | 10.87 |
| T-Stat | 17.6285222 | - |
| p-value | 8.4089 × 10−13 | - |
| Sweden | Portugal | |
|---|---|---|
| Mean | 7.73571 | 2.31429 |
| T-Stat | 11.7983 | - |
| p-value | 6.1 × 10−12 | - |
| Regression Statistics | Sweden | Portugal |
|---|---|---|
| R-squared | 0.966871342 | 0.735427706 |
| Adjusted R square | 0.961349899 | 0.691332324 |
| SQ | MQ | F | F Significance | ||
|---|---|---|---|---|---|
| Sweden | Regression | 1,398,371,041 | 1,398,371,041 | 175.1121 | 1.15062 × 10−5 |
| Residual | 47,913,465.14 | 7,985,577.524 | - | - | |
| Total | 1,446,284,506 | - | - | - | |
| Portugal | Regression | 7,765,423,470 | 7,765,423,470 | 16.67811 | 0.006473693 |
| Residual | 2,793,634,080 | 465,605,680 | - | - | |
| Total | 10,559,057,550 | - | - | - |
Disclaimer/Publisher’s Note: The statements, opinions and data contained in all publications are solely those of the individual author(s) and contributor(s) and not of MDPI and/or the editor(s). MDPI and/or the editor(s) disclaim responsibility for any injury to people or property resulting from any ideas, methods, instructions or products referred to in the content. |
© 2025 by the author. Licensee MDPI, Basel, Switzerland. This article is an open access article distributed under the terms and conditions of the Creative Commons Attribution (CC BY) license (https://creativecommons.org/licenses/by/4.0/).
Share and Cite
Teixeira, N. Innovative Human Resource Management Strategies for Circular Economy Transition: Comparative Insights from Portugal and Sweden. Merits 2025, 5, 8. https://doi.org/10.3390/merits5020008
Teixeira N. Innovative Human Resource Management Strategies for Circular Economy Transition: Comparative Insights from Portugal and Sweden. Merits. 2025; 5(2):8. https://doi.org/10.3390/merits5020008
Chicago/Turabian StyleTeixeira, Natália. 2025. "Innovative Human Resource Management Strategies for Circular Economy Transition: Comparative Insights from Portugal and Sweden" Merits 5, no. 2: 8. https://doi.org/10.3390/merits5020008
APA StyleTeixeira, N. (2025). Innovative Human Resource Management Strategies for Circular Economy Transition: Comparative Insights from Portugal and Sweden. Merits, 5(2), 8. https://doi.org/10.3390/merits5020008
