Work Ability Mediates the Relationships between Personal Resources and Work Engagement
Abstract
1. Introduction
1.1. Selection, Optimization, & Compensation
1.2. Subjective Health Complaints
1.3. Work Ability
Having work ability, in the first sense, means having the occupational competence, the health required for the competence, and the occupational virtues that are required for managing the work tasks, assuming that the tasks are reasonable and that the work environment is acceptable. In the second sense, having work ability is having the health, the basic standard competence and the relevant occupational virtues required for managing some kind of job, assuming that the work tasks are reasonable and that the work environment is acceptable. [18] (p. 275)
1.4. Work Engagement
1.5. Theoretical Model
2. Materials and Methods
2.1. Participants
2.2. Study Design
2.3. Measures
2.3.1. Time 1 Selection, Optimization, & Compensation
2.3.2. Time 1 Subjective Health Complaints
2.3.3. Time 1 Work Ability
2.3.4. Time 2 Work Engagement
2.4. Analyses
2.5. Open Science Practices
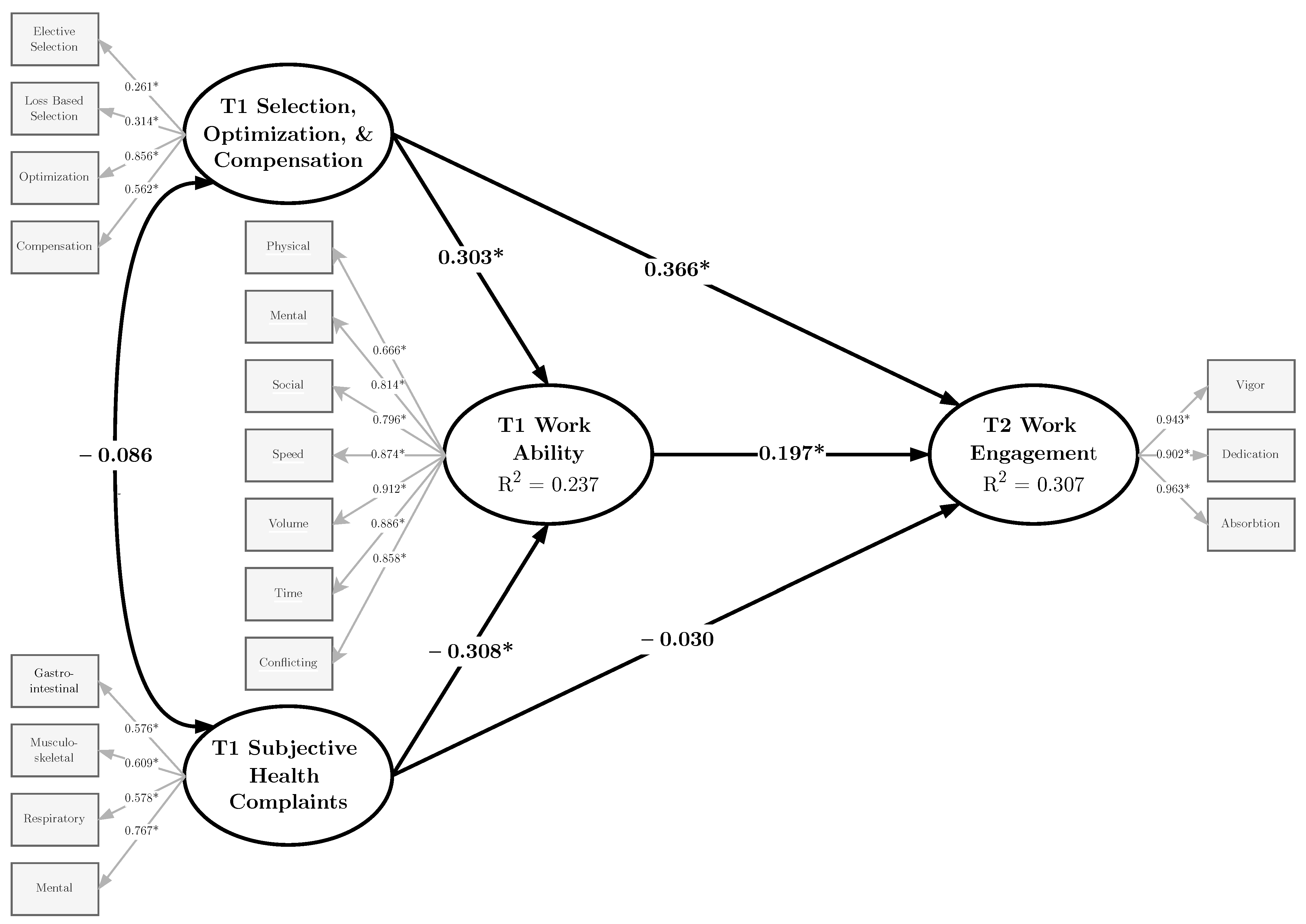
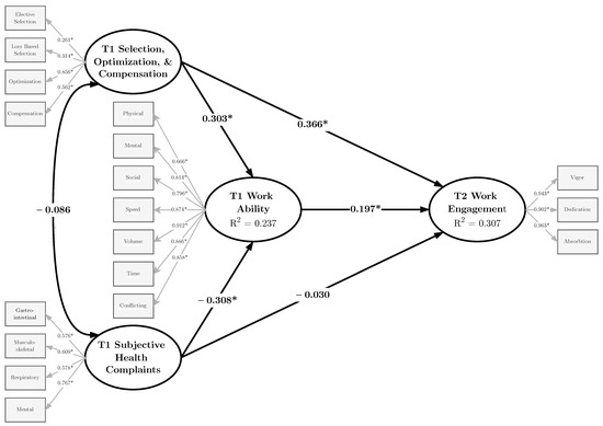
3. Results
3.1. Confirmatory Factor Analysis
3.2. Structural Equation Model
4. Discussion
4.1. Theoretical Implications
4.2. Practical Implications
4.3. Limitations & Directions for Future Research
5. Conclusions
Author Contributions
Funding
Institutional Review Board Statement
Informed Consent Statement
Data Availability Statement
Acknowledgments
Conflicts of Interest
Abbreviations
| SOC | selection, optimization, and compensation |
| JD-R | job demands-resources |
| SHCI | subjective health complaints inventory |
| UWES | Utrecht work engagement scale |
| MCMAM | Monte Carlo method for assessing mediation |
| OSF | open science framework |
| SES | socioeconomic status |
| CFI | comparative fit index |
| RMSEA | root mean square error of approximation |
| SRMR | standardized root mean residual |
References
- Bakker, A.B.; Demerouti, E. The job demands-resources model: State of the art. J. Manag. Psychol. 2007, 22, 309–328. [Google Scholar] [CrossRef]
- Maslach, C.; Schaufeli, W.; Leiter, M. Job burnout. Annu. Rev. Psychol. 2001, 52, 397–422. [Google Scholar] [CrossRef] [PubMed]
- Christian, M.; Garza, A.; Slaughter, J. Work engagement: A quantitative review and test of its relations with task and contextual performance. Pers. Psychol. 2011, 64, 89–136. [Google Scholar] [CrossRef]
- Kahn, W. Psychological conditions of personal engagement and disengagement at work. Acad. Manag. J. 1990, 33, 692–724. [Google Scholar] [CrossRef]
- Bakker, A.B.; Demerouti, E. Job demands–resources theory: Taking stock and looking forward. J. Occup. Health Psychol. 2017, 22, 273. [Google Scholar] [CrossRef] [PubMed]
- Xanthopoulou, D.; Bakker, A.; Demerouti, E.; Schaufeli, W. The role of personal resources in the job demands-resources model. Int. J. Stress Manag. 2007, 14, 121–141. [Google Scholar] [CrossRef]
- Xanthopoulou, D.; Bakker, A.; Demerouti, E.; Schaufeli, W. Reciprocal relationships between job resources, personal resources, and work engagement. J. Vocat. Behav. 2009, 74, 235–244. [Google Scholar] [CrossRef]
- Freund, A.M.; Baltes, P.B. The orchestration of selection, optimization and compensation: An action-theoretical conceptualization of a theory of developmental regulation. In Control of Human Behavior, Mental Processes, and Consciousness: Essays in Honor of the 60th Birthday of August Flammer; Perig, W., Grob, A., Eds.; LEA Press: Mahwah, NJ, USA, 2000; pp. 35–58. [Google Scholar]
- Baltes, P.; Baltes, M. Psychological perspectives on successful aging: The model of selective optimization with compensation. In Successful Aging: Perspectives from the Behavioral Sciences; Baltes, P., Baltes, M., Eds.; Cambridge University Press: Cambridge, UK, 1990; pp. 1–34. [Google Scholar]
- Weigl, M.; Müller, A.; Hornung, S.; Zacher, H.; Angerer, P. The moderating effects of job control and selection, optimization, and compensation strategies on the age-work ability relationship. J. Organ. Behav. 2013, 34, 607–628. [Google Scholar] [CrossRef]
- Ihlebæk, C.; Eriksen, H.R.; Ursin, H. Prevalence of subjective health complaints (SHC) in Norway. Scand. J. Public Health 2002, 30, 20–29. [Google Scholar] [CrossRef]
- Eriksen, H.R.; Ihlebæk, C. Subjective health complaints. Scand. J. Psychol. 2002, 43, 101–103. [Google Scholar] [CrossRef] [PubMed]
- Koolhaas, W.; van der Klink, J.J.; de Boer, M.R.; Groothoff, J.W.; Brouwer, S. Chronic health conditions and work ability in the ageing workforce: The impact of work conditions, psychosocial factors and perceived health. Int. Arch. Occup. Environ. Health 2014, 87, 433–443. [Google Scholar] [CrossRef] [PubMed]
- Eskelinen, L.; Kohvakka, A.; Merisalo, T.; Hurri, H.; Wägar, G. Relationship between the self-assessment and clinical assessment of health status and work ability. Scand. J. Work. Environ. Health 1991, 17, 40–47. [Google Scholar] [PubMed]
- Leijten, F.; van den Heuvel, S.; Geuskens, G.; Ybema, J.F.; de Wind, A.; Burdorf, A.; Robroek, S. How do older employees with health problems remain productive at work?: A qualitative study. J. Occup. Rehabil. 2013, 23, 115–124. [Google Scholar] [CrossRef] [PubMed]
- Rongen, A.; Robroek, S.J.; Schaufeli, W.; Burdorf, A. The contribution of work engagement to self-perceived health, work ability, and sickness absence beyond health behaviors and work-related factors. J. Occup. Environ. Med. 2014, 56, 892–897. [Google Scholar] [CrossRef] [PubMed]
- Ilmarinen, J.; Ilmarinen, J. The work ability index (WAI). Occup. Med. 2007, 57, 160. [Google Scholar] [CrossRef]
- Tengland, P. The concept of work ability. J. Occup. Rehabil. 2011, 21, 275–285. [Google Scholar] [CrossRef] [PubMed]
- Brady, G.M.; Truxillo, D.M.; Cadiz, D.M.; Rineer, J.R.; Caughlin, D.E.; Bodner, T. Opening the black box: Examining the nomological network of work ability and its role in organizational research. J. Appl. Psychol. 2020, 105, 637. [Google Scholar] [CrossRef]
- Schaufeli, W.B.; Salanova, M.; González-Romá, V.; Bakker, A.B. The measurement of engagement and burnout: A two sample confirmatory factor analytic approach. J. Happiness Stud. 2002, 3, 71–92. [Google Scholar] [CrossRef]
- Bakker, A.B.; Albrecht, S.L.; Leiter, M.P. Key questions regarding work engagement. Eur. J. Work Organ. Psychol. 2011, 20, 4–28. [Google Scholar] [CrossRef]
- Moghimi, D.; Zacher, H.; Scheibe, S.; Van Yperen, N.W. The selection, optimization, and compensation model in the work context: A systematic review and meta-analysis of two decades of research. J. Organ. Behav. 2017, 38, 247–275. [Google Scholar] [CrossRef]
- Halbesleben, J.R. A meta-analysis of work engagement: Relationships with burnout, demands, resources, and consequences. In Work Engagement: A Handbook of Essential Theory and Research; Bakker, A., Leiter, M., Eds.; Psychology Press: London, UK, 2010; pp. 102–111. [Google Scholar]
- Mauno, S.; Kubicek, B.; Feldt, T.; Minkkinen, J. Intensified job demands and job performance: Does SOC strategy use make a difference? Ind. Health 2019, 58, 224–237. [Google Scholar] [CrossRef] [PubMed]
- Roelen, C.A.; Schreuder, K.J.; Koopmans, P.C.; Groothoff, J.W. Perceived job demands relate to self-reported health complaints. Occup. Med. 2008, 58, 58–63. [Google Scholar] [CrossRef] [PubMed][Green Version]
- Van den Berg, T.; Elders, L.; de Zwart, B.; Burdorf, A. The effects of work-related and individual factors on the Work Ability Index: A systematic review. Occup. Environ. Med. 2008, 66, 211–220. [Google Scholar] [CrossRef] [PubMed]
- Rudolph, C.W.; McGonagle, A.K. Exploring age-conditional effects in the emotional labor–perceived work ability linkage: A daily diary study. Work Aging Retire. 2019, 5, 163–174. [Google Scholar] [CrossRef]
- Freund, A.; Baltes, P. Life-management strategies of selection, optimization and compensation: Measurement by self-report and construct validity. J. Personal. Soc. Psychol. 2002, 82, 642–662. [Google Scholar] [CrossRef]
- Thygesen, E.; Lindstrom, T.C.; Saevareid, H.I.; Engedal, K. The Subjective Health Complaints Inventory: A useful instrument to identify various aspects of health and ability to cope in older people? Scand. J. Public Health 2009, 37, 690–696. [Google Scholar] [CrossRef] [PubMed]
- McGonagle, A.K.; Fisher, G.G.; Barnes-Farrell, J.L.; Grosch, J.W. Individual and work factors related to perceived work ability and labor force outcomes. J. Appl. Psychol. 2015, 100, 376–398. [Google Scholar] [CrossRef]
- Schaufeli, W.; Bakker, A. Utrecht Work Engagement Scale: Preliminary Manual; Occupational Health Psychology Unit, Utrecht University: Utrecht, The Netherlands, 2003. [Google Scholar]
- Hu, L.t.; Bentler, P.M. Cutoff criteria for fit indexes in covariance structure analysis: Conventional criteria versus new alternatives. Struct. Equ. Model. A Multidiscip. J. 1999, 6, 1–55. [Google Scholar] [CrossRef]
- Preacher, K.J.; Selig, J.P. Advantages of Monte Carlo confidence intervals for indirect effects. Commun. Methods Meas. 2012, 6, 77–98. [Google Scholar] [CrossRef]
- MacKinnon, D.P.; Fairchild, A.J.; Fritz, M.S. Mediation analysis. Annu. Rev. Psychol. 2007, 58, 593. [Google Scholar] [CrossRef] [PubMed]
- Rudolph, C.W.; Zacher, H. Age inclusive human resource practices, age diversity climate, and work ability: Exploring between-and within-person indirect effects. Work Aging Retire. 2021, 7, 387–403. [Google Scholar] [CrossRef]
- Müller, A.; Heiden, B.; Herbig, B.; Poppe, F.; Angerer, P. Improving well-being at work: A randomized controlled intervention based on selection, optimization, and compensation. J. Occup. Health Psychol. 2016, 21, 169. [Google Scholar] [CrossRef] [PubMed]
- Zacher, H.; Frese, M. Maintaining a focus on opportunities at work: The interplay between age, job complexity, and the use of selection, optimization, and compensation strategies. J. Organ. Behav. 2011, 32, 291–318. [Google Scholar] [CrossRef]
- Moghimi, D.; Scheibe, S.; Zacher, H. Selection, Optimization, and Compensation Strategies and Within-Day Changes in Occupational Well-Being. Occup. Health Sci. 2022, 6, 363–385. [Google Scholar] [CrossRef]

| Variable | Participants |
|---|---|
| n = 520 | |
| Age | |
| Mean (SD) | 51.64 (7.35) |
| Median [Min, Max] | 52 [40, 65] |
| Sex | |
| Female | 247 (47.50%) |
| Male | 273 (52.50%) |
| Race/Ethnicity | |
| White/Caucasian | 444 (85.40%) |
| African American | 27 (5.20%) |
| Hispanic | 19 (3.70%) |
| Asian | 20 (3.80%) |
| Native American | 5 (1.00%) |
| Pacific Islander | 1 (0.20%) |
| Other | 4 (0.80%) |
| Education | |
| Grammar School | 0 (0.00%) |
| High School or equivalent | 63 (12.10%) |
| Vocational/Technical School (2 year) | 42 (8.10%) |
| Some College | 131 (25.20%) |
| College Graduate (4 year) | 174 (33.50%) |
| Master’s Degree (MS) | 83 (16.00%) |
| Doctoral Degree (PhD) | 9 (1.70%) |
| Professional Degree (MD, JD, etc.) | 18 (3.50%) |
| Other | 0 (0.00%) |
| Annual Household Income (USD$) | |
| under 20,000 | 7 (1.30%) |
| 20,000–29,999 | 26 (5.00%) |
| 30,000–39,999 | 59 (11.30%) |
| 40,000–49,999 | 53 (10.20%) |
| 50,000–59,999 | 60 (11.50%) |
| 60,000–69,999 | 67 (12.90%) |
| 70,000–79,999 | 56 (10.80%) |
| 80,000–89,999 | 35 (6.70%) |
| 90,000–99,999 | 26 (5.00%) |
| 100,000–109,999 | 31 (6.00%) |
| 110,000–119,999 | 11 (2.10%) |
| 120,000–129,999 | 23 (4.40%) |
| 130,000–139,999 | 6 (1.20%) |
| 140,000–149,999 | 19 (3.70%) |
| 150,000+ | 41 (7.90%) |
| Variable | Mean | SD | 1. | 2. | 3. | 4. |
| 1. T1 SOC | 1.79 | 0.63 | 0.562 | |||
| 2. T1 Subjective Health Complaints | 2.91 | 3.81 | −0.042 | 0.711 | ||
| 3. T1 Work Ability | 4.17 | 0.67 | 0.243 | −0.256 | 0.939 | |
| 4. T2 Work Engagement | 4.92 | 1.04 | 0.319 | −0.083 | 0.327 | 0.934 |
Publisher’s Note: MDPI stays neutral with regard to jurisdictional claims in published maps and institutional affiliations. |
© 2022 by the authors. Licensee MDPI, Basel, Switzerland. This article is an open access article distributed under the terms and conditions of the Creative Commons Attribution (CC BY) license (https://creativecommons.org/licenses/by/4.0/).
Share and Cite
Friedrich, J.C.; Koziel, R.J.; Zacher, H.; Rudolph, C.W. Work Ability Mediates the Relationships between Personal Resources and Work Engagement. Merits 2022, 2, 293-303. https://doi.org/10.3390/merits2040020
Friedrich JC, Koziel RJ, Zacher H, Rudolph CW. Work Ability Mediates the Relationships between Personal Resources and Work Engagement. Merits. 2022; 2(4):293-303. https://doi.org/10.3390/merits2040020
Chicago/Turabian StyleFriedrich, Jack C., Ryszard J. Koziel, Hannes Zacher, and Cort W. Rudolph. 2022. "Work Ability Mediates the Relationships between Personal Resources and Work Engagement" Merits 2, no. 4: 293-303. https://doi.org/10.3390/merits2040020
APA StyleFriedrich, J. C., Koziel, R. J., Zacher, H., & Rudolph, C. W. (2022). Work Ability Mediates the Relationships between Personal Resources and Work Engagement. Merits, 2(4), 293-303. https://doi.org/10.3390/merits2040020

