A Geostatistical Predictive Framework for 3D Lithological Modeling of Heterogeneous Subsurface Systems Using Empirical Bayesian Kriging 3D (EBK3D) and GIS
Abstract
1. Introduction
- This study presents the first application of EBK3D for three-dimensional lithological modeling from borehole data within a fully integrated geographic information system (GIS) workflow.
- The research introduces a reproducible methodology that converts sparse borehole logs into a continuous one-dimensional Model of Borehole Data (1DMGD), thereby enhancing the reliability of voxel-based interpolation.
- In a GIS environment, we create an effective geostatistical predictive framework that uses borehole data to directly predict 3D subsurface stratigraphy. This is accomplished by successfully integrating EBK3D with GIS.
- Enhancing traditional interpolation techniques by using EBK3D to quantify uncertainty and capture spatial autocorrelation.
- To test the suggested framework’s adaptability and resilience, we compare it in heterogeneous and homogeneous geological scenarios.
- Providing accurate volumetric subsurface representations to aid in engineering, environmental, and geotechnical decision-making.
2. Literature Review
2.1. Subsurface Modeling
2.2. Traditional Methods for Subsurface Modeling
- ▪
- Deterministic Interpolation Methods: Techniques for Deterministic Interpolation: Spatial interpolation frequently uses deterministic techniques such as Radial Basis Functions (RBFs) and Inverse Distance Weighting (IDW). These approaches are straightforward, but they typically overlook intricate spatial variability and uncertainty [10].
- ▪
- Geostatistical Interpolation Methods: The geostatistics approach examines a parameter’s spatial pattern across sampled locations. Using this data, a statistical model is developed that takes into account the distance between unsampled points and predicts the value of the parameter at those points [12]. By incorporating spatial autocorrelation and uncertainty quantification, geostatistical methods such as kriging offer a robust approach [11]. Popular techniques like universal kriging and ordinary kriging necessitate manual parameter setting, which can introduce subjectivity [13]. By automating parameter estimation and enhancing prediction accuracy, EBK gets around these problems [12].
2.3. Advanced Methods for Subsurface Modeling
- ▪
- Integration of GIS and Geostatistics: the approach of subsurface modeling has changed as a result of the combination of GIS and geostatistical techniques. Spatial data can be managed, visualized, and analyzed using GIS. Interpolating sparse data into continuous 3D models is aided by geostatistics [19]. The benefits of GIS-based 3D modeling in urban geology, landslide risk mapping, and hydrocarbon exploration have been demonstrated by recent studies [20,21].
- ▪
- Voxel-Based Modeling: The subsurface is divided into volumetric pixels by voxel-based models. This makes it possible to visualize and analyze 3D data in great detail [26]. When it comes to conducting spatial queries and representing intricate geological structures, these models are highly helpful [13]. Accurately capturing lithological variations and vertical variability is still difficult, though [24].
2.4. Empirical Bayesian Kriging 3D
- ▪
- Theoretical Foundations
- ▪
- Applications and Case Studies
- ▪
- Advantages Over Traditional Methods
3. Methodology
3.1. Data Collection
3.2. Data Pre-Processing
- A unique integer code is assigned to each lithology type based on the lithology description.
- Top-elevation and bottom-elevation fields are calculated from the top and bottom level of each lithological layer (Top-level = ground level–top depth; Bottom-level = ground level–bottom depth). Table 2 presents the details of the used borehole dataset in this study, which comprises geospatial and geological features.
- The 265 boreholes were randomly divided, with 70% (185 boreholes) allocated for interpretation using EBK3D and the remaining 30% (80 boreholes) reserved for validation of interpretation and prediction results on test data, as shown in Figure 3. This random selection ensured proportional representation of spatial and lithological diversity within the study area, thereby minimizing potential spatial bias.
3.3. Generation of a 1DMGD
- The boreholes vary in length, top elevation, and bottom elevation, whereas the interpolated voxel layer has a uniform top and bottom as shown in Figure 4. For the training data, Zmin and Zmax are identified, where Zmax is the highest top elevation among the boreholes and Zmin is the lowest bottom elevation. Each 1DMGD is constructed within the range [Zmin, Zmax], which facilitates the generation of a consistent voxel layer of borehole data, as illustrated in Figure 5.
- If the upper end of a borehole log is below Zmax or the lower end is above Zmin, the borehole logs are vertically extended to cover the range [Zmin, Zmax]. In these extended sections, zero is assigned as the integer code to represent NULL, as shown in Figure 5.
3.4. Create GIS 3D Point Layer
- In GIS, each borehole is represented by multiple points sharing identical X and Y coordinates but differing in Z values. To ensure accurate representation, each lithological layer, including the NULL layer, is depicted by points spaced 10 cm apart.
- For train boreholes, generate a table that includes Borehole-ID, X-coordinate, Y-coordinate, Z-coordinate, and Litho-Code, as illustrated in Figure 5.
- Convert the table to a 3D point layer using ArcGIS Pro 3.2.
3.5. 3D Spatial Interpolation
- A semivariogram model is estimated from the data.
- Using this semivariogram, a new value is simulated at each of the input data locations.
- A new semivariogram model is estimated from the simulated data. A weight for this semivariogram is then calculated using Bayes’ rule, which shows how likely the observed data can be generated from the semivariogram.
3.6. 3D Lithology Surface
3.7. Performance Assessment
- ▪
- Percentage of correct boreholes (number of boreholes with the same lithological layers in predicted and actual layers).Percentage of correct boreholes = (number or correct boreholes/number of total boreholes) × 100.
- ▪
- Percentage of correct lithological layers (number of lithological layers with the same lithology in predicted and actual layers).Percentage of correct lithological layers = (number or correct layers/number of total layers) × 100.
- Mean Error (ME)
- Mean Absolute Error (MAE)
- Root Means Square Error (RMSE)
- Pearson coefficient Correlation (r)The Pearson’s correlation coefficient formula isIn this formula, x is the independent variable, y is the dependent variable and n is the sample size.
- Scatter Plot, Residual Analysis, and Normality Testing
4. Results
4.1. 3D Lithology Model Visualization
4.2. Borehole Prediction
4.3. Calibration of Incorrect Interpolation
4.4. Lithological Layers Prediction
4.5. Lithological Layers’ Level Prediction
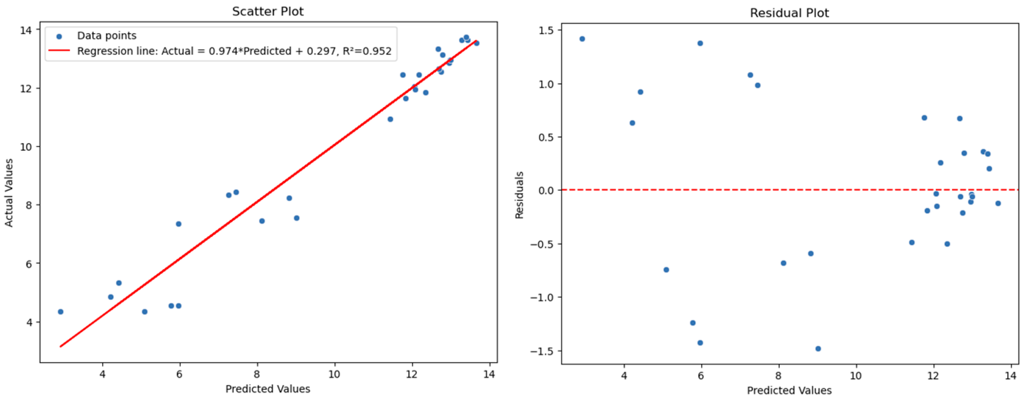
- Scatter plot and residual analysis: The model was evaluated under both heterogeneous and homogeneous lithological conditions. Model performance is compared for homogeneous and heterogeneous lithology in Figure 12 and Figure 13. Although there is a considerable scatter around the regression line in the scatter plot for the heterogeneous scenario (Figure 12), which reflects variability due to the complex nature of heterogeneous subsurface conditions, there is a strong connection between the anticipated and actual values. Localized inaccuracies are indicated by the residual plot, which shows residuals that are unevenly distributed around zero and higher deviations at lower projected values. In contrast, On the other hand, the homogeneous lithology case (Figure 13) shows a closer alignment of points along the regression line, indicating a higher prediction accuracy. The resulting residual map confirms decreased error and improved consistency, with residuals tightly packed around zero with little dispersion. According to this comparison, the model works better under homogeneous settings, whereas predictions are more questionable under heterogeneous lithology.
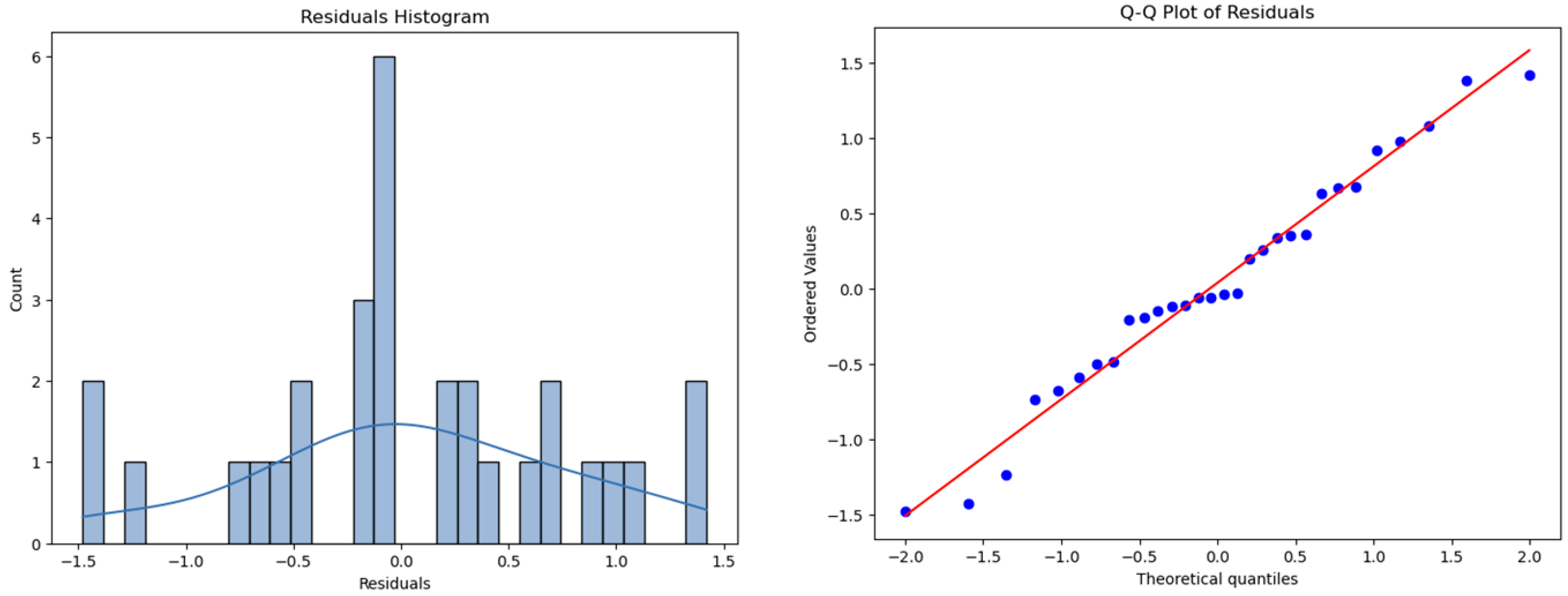
- Shapiro–Wilk test: For homogeneous layers, the Shapiro–Wilk test yielded a p-value of 0.649 and a statistic of W = 0.973. The findings for heterogeneous layers were p-value = 0.0781 and W = 0.9912. These findings imply that the residuals are regularly distributed, indicating that we were unable to rule out the null hypothesis of normality. With data points closely following the 45° reference line, this normal distribution pattern was visually verified using the residual histogram and Q-Q plot in Figure 14 and Figure 15. As a result, the normality assumption of residuals was satisfied, confirming the validity of the model.
5. Discussion
5.1. Advancement in Subsurface Modeling via EBK3D-GIS Integration
5.2. Interpretation of Model Performance and Predictive Capability
5.3. Challenges in Stratigraphic Sequence Prediction
5.4. Novelty and Practical Implications
6. Research Limitations
7. Conclusions and Future Scope
- ▪
- Incorporating remote sensing datasets, geophysical survey results, and additional borehole information to reduce data sparsity and enhance spatial resolution.
- ▪
- Combining EBK3D with advanced machine learning and deep learning algorithms to improve predictive accuracy and automate subsurface characterization.
- ▪
- Development of probabilistic uncertainty visualization tools for risk-informed site investigations. These advancements will strengthen the role of geostatistical modeling in sustainable and data-driven subsurface characterization.
Author Contributions
Funding
Data Availability Statement
Acknowledgments
Conflicts of Interest
References
- Priya, D.B.; Dodagoudar, G.R. An integrated geotechnical database and GIS for 3D subsurface modelling: Application to Chennai City, India. Appl. Geomat. 2018, 10, 47–64. [Google Scholar] [CrossRef]
- Azarafza, M.; Ghazifard, A. Urban geology of Tabriz City: Environmental and geological constraints. Adv. Environ. Res. 2016, 5, 95–108. [Google Scholar] [CrossRef]
- Hademenos, V.; Stafleu, J.; Missiaen, T.; Kint, L.; Van Lancker, V.R. 3D subsurface characterisation of the Belgian Continental Shelf: A new voxel modelling approach. Neth. J. Geosci. 2019, 98, e1. [Google Scholar] [CrossRef]
- Guo, J.; Wang, X.; Wang, J.; Dai, X.; Wu, L.; Li, C.; Li, F.; Liu, S.; Jessell, M.W. Three-dimensional geological modeling and spatial analysis from geotechnical borehole data using an implicit surface and marching tetrahedra algorithm. Eng. Geol. 2021, 284, 106047. [Google Scholar] [CrossRef]
- Nistor, M.M.; Rahardjo, H.; Satyanaga, A.; Hao, K.Z.; Xiaosheng, Q.; Sham, A.W.L. Investigation of groundwater table distribution using borehole piezometer data interpolation: Case study of Singapore. Eng. Geol. 2020, 271, 105590. [Google Scholar] [CrossRef]
- Iwasaki, T.; Arakawa, T.; Tokida, K.I. Simplified procedures for assessing soil liquefaction during earthquakes. Int. J. Soil Dyn. Earthq. Eng. 1984, 3, 49–58. [Google Scholar] [CrossRef]
- Kim, J.; Han, J.; Park, K.; Seok, S. Improved IDW Interpolation Application Using 3D Search Neighborhoods: Borehole Data-Based Seismic Liquefaction Hazard Assessment and Mapping. Appl. Sci. 2022, 12, 11652. [Google Scholar] [CrossRef]
- Wiegel, A.; Peña-Olarte, A.A.; Cudmani, R. Perspectives of 3D Probabilistic Subsoil Modeling for BIM. Geotechnics 2023, 3, 1069–1084. [Google Scholar] [CrossRef]
- Cowan, E.J.; Beatson, R.K.; Fright, W.R.; McLennan, T.J.; Mitchell, T.J. Rapid Geological Modelling; Australian Institute of Geoscientists: Kalgoorlie, Australia, 2002. [Google Scholar]
- Gong, G.; Mattevada, S.; O’Bryant, S.E. Comparison of the accuracy of kriging and IDW interpolations in estimating groundwater arsenic concentrations in Texas. Environ. Res. 2014, 130, 5969. [Google Scholar] [CrossRef]
- Krivoruchko, K. Empirical bayesian kriging. ArcUser Fall 2012, 6, 1145. [Google Scholar]
- Zaresefat, M.; Derakhshani, R.; Griffioen, J. Empirical Bayesian Kriging, a Robust Method for Spatial Data Interpolation of a Large Groundwater Quality Dataset from the Western Netherlands. Water 2024, 16, 2581. [Google Scholar] [CrossRef]
- Li, Z.; Tao, H.; Zhao, D.; Li, H. Three-dimensional empirical Bayesian kriging for soil PAHs interpolation considering the vertical soil lithology. CATENA 2022, 212, 106098. [Google Scholar] [CrossRef]
- Al-Zghoul, S.; Al-Homoud, M. GIS-Driven Spatial Planning for Resilient Communities: Walkability, Social Cohesion, and Green Infrastructure in Peri-Urban Jordan. Sustainability 2025, 17, 6637. [Google Scholar] [CrossRef]
- Al-Homoud, M.; Al-Zghoul, S. Socio-Spatial Bridging Through Walkability: A GIS and Mixed-Methods Analysis in Amman, Jordan. Buildings 2025, 15, 1999. [Google Scholar] [CrossRef]
- Krushnasamy, V.S.; Al-Omari, O.; Sundaram, A.; Varghese, I.K.; Muniyandy, E.; Rao, M.N. LiDAR-Based Climate Change Imaging in Geoscience Using Spatio Extreme Fuzzy Gradient Model. Remote Sens. Earth Syst. Sci. 2025, 8, 465–472. [Google Scholar] [CrossRef]
- Hussain, T.; Abbas, J.; Wei, Z.; Nurunnabi, M. The effect of sustainable urban planning and slum disamenity on the value of neighboring residential property: Application of the hedonic pricing model in rent price appraisal. Sustainability 2019, 11, 1144. [Google Scholar] [CrossRef]
- Azzali, S.; Yew, A.S.Y.; Wong, C.; Chaiechi, T. Silver cities: Planning for an ageing population in Singapore. An urban planning policy case study of Kampung Admiralty. Archnet-IJAR Int. J. Archit. Res. 2022, 16, 281–306. [Google Scholar] [CrossRef]
- Liang, Z.; Qiao, D.; Sung, T. Research on 3D virtual simulation of geology based on GIS. Arab. J. Geosci. 2021, 14, 398. [Google Scholar] [CrossRef]
- Saravanavel, J.; Ramasamy, S.M.; Palanivel, K.; Kumanan, C.J. GIS based 3D visualization of subsurface geology and mapping of probable hydrocarbon locales, part of Cauvery Basin, India. J. Earth Syst. Sci. 2020, 129, 36. [Google Scholar] [CrossRef]
- Pando, L.; Flor-Blanco, G.; Llana-Fúnez, S. Urban geology from a GIS-based geotechnical system: A case study in a medium-sized city (Oviedo, NW Spain). Environ. Earth Sci. 2022, 81, 193. [Google Scholar] [CrossRef]
- Nguyễn, T.-T.; Dong, J.-J.; Tseng, C.-H.; Baroň, I.; Chen, C.-W.; Pai, C.-C. Three-Dimensional Engineering Geological Model and Its Applications for a Landslide Site: Combination of Grid- and Vector-Based Methods. Water 2022, 14, 2941. [Google Scholar] [CrossRef]
- Li, J.; Liu, P.; Wang, X.; Cui, H.; Ma, Y. 3D geological implicit modeling method of regular voxel splitting based on layered interpolation data. Sci. Rep. 2022, 12, 13840. [Google Scholar] [CrossRef]
- Feng, Y.; Wen, G.; Shang, J.; Wen, S.; Wu, B. Research on 3D geological modeling based on boosting integration strategy. Ore Geol. Rev. 2024, 171, 106157. [Google Scholar] [CrossRef]
- Vital, T.R.; Tripathy, G.K.; Mishra, B. A GIS-based borehole data management and 3D visualization system: A case study of Pitisal sand deposit along Puri Coast, Odisha, India. J. Coast. Sci. 2015, 2, 24–28. [Google Scholar]
- Nonogaki, S.; Masumoto, S.; Nemoto, T.; Nakazawa, T. Voxel modeling of geotechnical characteristics in an urban area by natural neighbor interpolation using a large number of borehole logs. Earth Sci. Inform. 2021, 14, 871–882. [Google Scholar] [CrossRef]
- Krivoruchko, K.; Gribov, A. Evaluation of empirical Bayesian kriging. Spat. Stat. 2019, 32, 100368. [Google Scholar] [CrossRef]
- Al-Mamoori, S.K.; Al-Maliki, L.A.; Al-Sulttani, A.H.; El-Tawil, K.; Al-Ansari, N. Statistical Analysis of the Best GIS Interpolation Method for Bearing Capacity Estimation in An-Najaf City, Iraq. Environ. Earth Sci. 2021, 80, 683. [Google Scholar] [CrossRef]
- Volungevicius, J.; Žydelis, R.; Amaleviciute-Volunge, K. Advancements in Soil Organic Carbon Mapping and Interpolation Techniques: A Case Study from Lithuania’s Moraine Plains. Sustainability 2024, 16, 5157. [Google Scholar] [CrossRef]
- Kim, M.; Kim, H.S.; Chung, C.K. A Three-Dimensional Geotechnical Spatial Modeling Method for Borehole Dataset Using Optimization of Geostatistical Approaches. KSCE J. Civ. Eng. 2020, 24, 778–793. [Google Scholar] [CrossRef]
- Available online: https://hatarilabs.com/ih-en/data-extraction-and-spatial-3d-representation-from-bgs-borehole-data-in-ags-format-with-python (accessed on 22 January 2025).
- Khan, M.S.; Kim, I.S.; Seo, J. A boundary and voxel-based 3D geological data management system leveraging BIM and GIS. Int. J. Appl. Earth Obs. Geoinf. 2023, 118, 103277. [Google Scholar] [CrossRef]
- Esri Empirical Bayesian Kriging 3D (Geostatistical Analyst). Available online: https://pro.arcgis.com/en/pro-app/latest/tool-reference/geostatistical-analyst/empirical-bayesian-kriging-3d.htm (accessed on 12 October 2025).
- Utepov, Y.; Aldungarova, A.; Mukhamejanova, A.; Awwad, T.; Karaulov, S.; Makasheva, I. Voxel Interpolation of Geotechnical Properties and Soil Classification Based on Empirical Bayesian Kriging and Best-Fit Convergence Function. Buildings 2025, 15, 2452. [Google Scholar] [CrossRef]
- Adiat, K.A.N.; Nawawi, M.N.M.; Abdullah, K. Assessing the accuracy of GIS-based elementary multi criteria decision analysis as a spatial prediction tool–a case of predicting potential zones of sustainable groundwater resources. J. Hydrol. 2012, 440, 75–89. [Google Scholar] [CrossRef]
- Bamisaiye, O.A. Subsurface mapping: Selection of best interpolation method for borehole data analysis. Spat. Inf. Res. 2018, 26, 261–269. [Google Scholar] [CrossRef]















| Method | Description | Strengths | Limitations |
|---|---|---|---|
| EBK3D | Advanced geostatistical method, automates variogram fitting and quantifies uncertainty in 3D. | Suitable for complex, heterogeneous data; provides prediction uncertainty; handles non-stationarity. | computationally demanding and needs careful interpretation of complex outputs. |
| Ordinary Kriging | Estimates values using a single variogram model and assumes the mean is stationary. | Provides best linear unbiased estimates and takes into account spatial autocorrelation. | Sensitive to the choice of variogram model and has difficulty with non-stationary data. |
| Inverse Distance Weighting (IDW) | Estimates values based on distance from known points. Points that are closer have more influence. | simple and computer-friendly, making it easy to understand. | does not consider spatial autocorrelation, lacks a measure of prediction uncertainty, and can create a “bullseye” effect. |
| Attribute | Descriptions |
|---|---|
| coordinates | Borehole location |
| elevTop | Evaluation Top |
| elevBot | Evaluation Bottom |
| LiteCode | Code for seven distinct classes of layers |
| SoilType | layers (seven distinct classes) |
| Parameter | Value |
|---|---|
| Output type | Prediction |
| Semivariogram Model Type | Linear |
| Subset size | 100 |
| Overlap Factor | 1 |
| Number of Simulations | 100 |
| Neighbors to include | 1 |
| Include at least | 1 |
| Sector type | 1 Sector (Sphere) |
| Classification | Classes | Number | Percentage |
|---|---|---|---|
| Perfect prediction | All layers are correct | 39 | 48.75% |
| Minor Errors | Only one layer is incorrect | 6 | 7.5% |
| One layer is missing | 8 | 10% | |
| one layer is extra | 6 | 7.5% | |
| Major Errors | The majority of layers are incorrect (65–80%) | 11 | 13.75% |
| Almost half of the layers are incorrect (40–50%) | 7 | 8.75% | |
| two layers are missing | 1 | 1.25% | |
| Totally Incorrect | All layers are incorrect | 2 | 2.5% |
| Total | 80 | 100% | |
| Validation Method | Homogenous Layers | Heterogeneous Layers |
|---|---|---|
| Mean error value | 0.04 | 0.2 |
| Mean absolute error | 0.58 | 0.31 |
| RMSE | 0.74 | 0.41 |
| Pearson Correlation | 0.98 | 0.99 |
Disclaimer/Publisher’s Note: The statements, opinions and data contained in all publications are solely those of the individual author(s) and contributor(s) and not of MDPI and/or the editor(s). MDPI and/or the editor(s) disclaim responsibility for any injury to people or property resulting from any ideas, methods, instructions or products referred to in the content. |
© 2025 by the authors. Licensee MDPI, Basel, Switzerland. This article is an open access article distributed under the terms and conditions of the Creative Commons Attribution (CC BY) license (https://creativecommons.org/licenses/by/4.0/).
Share and Cite
Abdelsattar, A.; Hemdan, E.E.-D. A Geostatistical Predictive Framework for 3D Lithological Modeling of Heterogeneous Subsurface Systems Using Empirical Bayesian Kriging 3D (EBK3D) and GIS. Geomatics 2025, 5, 60. https://doi.org/10.3390/geomatics5040060
Abdelsattar A, Hemdan EE-D. A Geostatistical Predictive Framework for 3D Lithological Modeling of Heterogeneous Subsurface Systems Using Empirical Bayesian Kriging 3D (EBK3D) and GIS. Geomatics. 2025; 5(4):60. https://doi.org/10.3390/geomatics5040060
Chicago/Turabian StyleAbdelsattar, Amal, and Ezz El-Din Hemdan. 2025. "A Geostatistical Predictive Framework for 3D Lithological Modeling of Heterogeneous Subsurface Systems Using Empirical Bayesian Kriging 3D (EBK3D) and GIS" Geomatics 5, no. 4: 60. https://doi.org/10.3390/geomatics5040060
APA StyleAbdelsattar, A., & Hemdan, E. E.-D. (2025). A Geostatistical Predictive Framework for 3D Lithological Modeling of Heterogeneous Subsurface Systems Using Empirical Bayesian Kriging 3D (EBK3D) and GIS. Geomatics, 5(4), 60. https://doi.org/10.3390/geomatics5040060

