Regular Teachers for Regular Children: What Attitudes Toward Implementing Inclusive Classrooms Do Pre-Service Teachers from Regular Schools Have?
Abstract
1. Introduction
1.1. Pre-Service Teachers’ Attitudes Toward Inclusive Education
1.2. Social Model of Disability
2. Research Questions
3. Materials and Methods
3.1. Participants
3.2. Procedure
3.3. Instruments
4. Results
4.1. Descriptive Findings
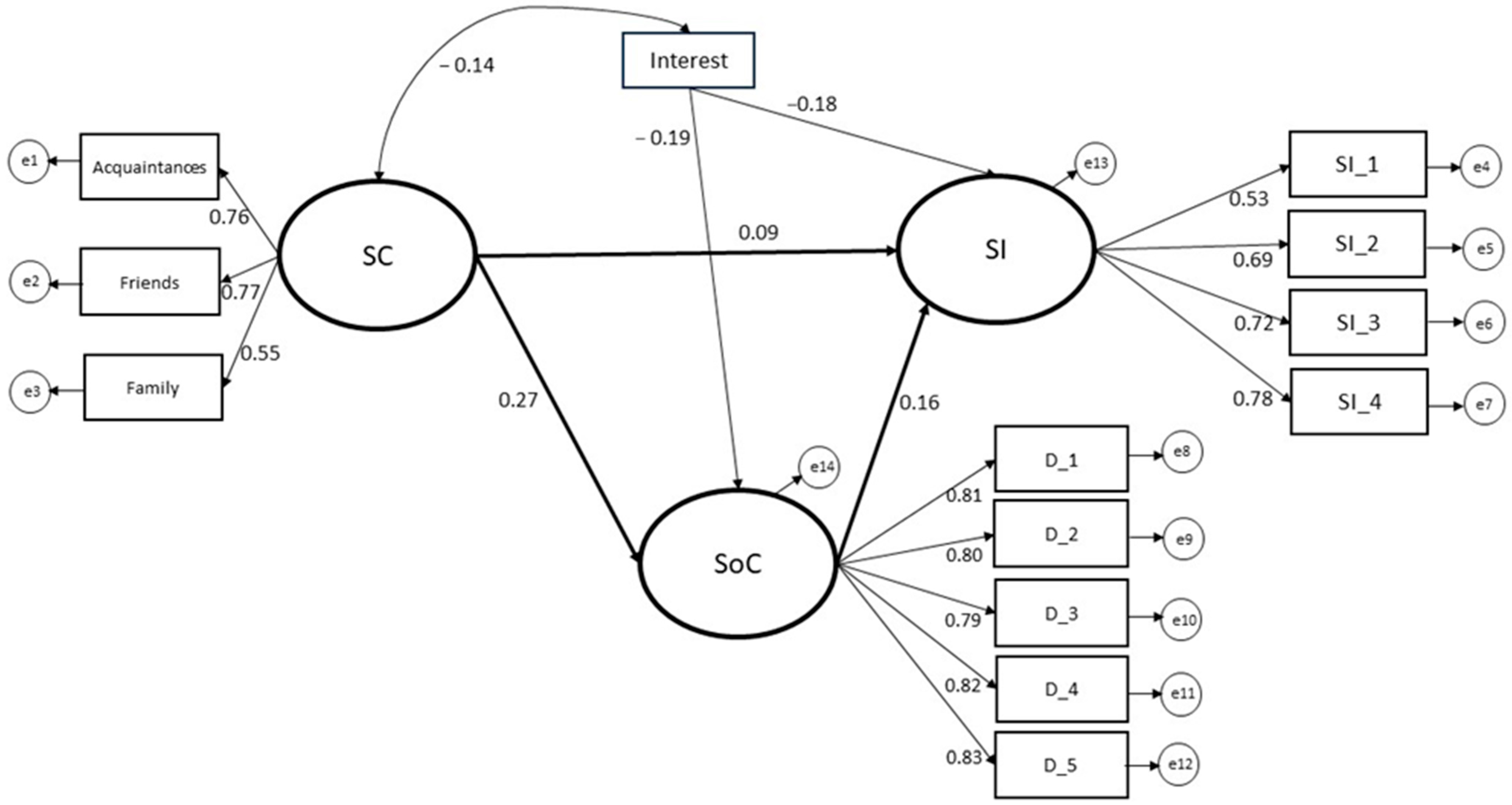
4.2. Structural Equation Modeling (SEM)
4.3. Interview Analysis
4.3.1. Views of Inclusion
4.3.2. Internalized Model of Disability
4.3.3. Attitudes Toward Working with Children with Special Educational Needs
4.3.4. Practical Experience with Children with Special Educational Needs
4.3.5. Self-Efficacy Regarding Working with Children with Special Educational Needs
5. Discussion
5.1. Relationship Between Social Contact and Agreement to the Social Model
5.2. Limitations
6. Conclusions
Author Contributions
Funding
Institutional Review Board Statement
Informed Consent Statement
Data Availability Statement
Conflicts of Interest
Disability Language/Terminology Positionality Statement
References
- United Nations. Leaving no one behind: The imperative of inclusive development. In Report on the World Social Situation 2016; United Nations: New York, NY, USA, 2017. [Google Scholar]
- Ainscow, M. Promoting inclusion and equity in education: Lessons from international experiences. Nord. J. Stud. Educ. Policy 2020, 6, 7–16. [Google Scholar] [CrossRef]
- Kefallinou, A.; Symeonidou, S.; Meijer, C.J.W. Understanding the value of inclusive education and its implementation: A review of the literature. Prospects 2020, 49, 135–152. [Google Scholar] [CrossRef]
- Gebhardt, M. Einstellungen von Lehrkräften zur schulischen Inklusion in Deutschland. In Leistung und Wohlbefinden in der Schule: Herausforderung Inklusion; Rathmann, K., Hurrelmann, K., Eds.; 1. Auflage; Beltz Juventa: Weinheim, Germany, 2018; pp. 338–349. [Google Scholar]
- Schwab, S. Inclusive and special education in Europe. In Oxford Research Encyclopedia of Education. Oxford Encyclopedia of Inclusive and Special Education; Sharma, U., Salend, S.J., Eds.; Oxford University Press: Oxford, UK, 2021. [Google Scholar] [CrossRef]
- Autorengruppe Bildungsberichtserstattung. Bildung in Deutschland 2014: Ein indikatorengestützter Bericht mit einer Analyse zur Bildung von Menschen mit Behinderungen. 2014. Available online: https://www.bildungsbericht.de/de/bildungsberichte-seit-2006/bildungsbericht-2014#0 (accessed on 23 February 2026).
- Kocaj, A.; Kuhl, P.; Kroth, A.J.; Pant, H.A.; Stanat, P. Wo lernen Kinder mit sonderpädagogischem Förderbedarf besser? Ein Vergleich schulischer Kompetenzen zwischen Regel- und Förderschulen in der Primarstufe. KZfSS Kölner Z. Für Soziologie Und Sozialpsychologie 2014, 66, 165–191. [Google Scholar] [CrossRef]
- Krämer, S.; Möller, J.; Zimmermann, F. Inclusive Education of Students with General Learning Difficulties: A Meta-Analysis. Rev. Educ. Res. 2021, 91, 432–478. [Google Scholar] [CrossRef]
- Lindner, K.-T.; Schwab, S.; Emara, M.; Avramidis, E. Do teachers favor the inclusion of all students? A systematic review of primary schoolteachers’ attitudes towards inclusive education. Eur. J. Spec. Needs Educ. 2023, 38, 766–787. [Google Scholar] [CrossRef]
- UNESCO. The Salamanca Statement and Framework for Action on Special Needs Education. 1994. Available online: https://unesdoc.unesco.org/ark:/48223/pf0000098427 (accessed on 23 February 2026).
- Statistisches Bundesamt. Bildung, Forschung und Kultur: Schulen. 2023. Available online: https://www.destatis.de/DE/Home/_inhalt.html (accessed on 23 February 2026).
- Lepper, C.; Steinmann, V. Status quo: Inklusion an Deutschlands Schulen; Bertelsmann Stiftung: Gütersloh, Germany, 2024. [Google Scholar] [CrossRef]
- Klemm, K. Inklusion in Deutschlands Schulen: Eine Bildungsstatistische Momentaufnahme 2020/21; Bertelsmann Stiftung: Gütersloh, Germany, 2022. [Google Scholar] [CrossRef]
- Sarimski, K. Behinderte Kinder in Inklusiven Kindertagesstatten; Kohlhammer Verlag: Stuttgart, Germany, 2020. [Google Scholar]
- Jordan, A.; Schwartz, E.; McGhie-Richmond, D. Preparing teachers for inclusive classrooms. Teach. Teach. Educ. 2009, 25, 535–542. [Google Scholar] [CrossRef]
- Woodcock, S.; Gibbs, K.; Hitches, E.; Regan, C. Investigating teachers’ beliefs in inclusive education and their levels of Teacher Self-Efficacy: Are teachers constrained in their capacity to implement inclusive teaching practices? Educ. Sci. 2023, 13, 280. [Google Scholar] [CrossRef]
- Gebhardt, M.; Schwab, S.; Nusser, L.; Hessels, M.G.P. Einstellungen und Selbstwirksamkeit von Lehrerinnen und Lehrern zur schulischen Inklusion in Deutschland: Eine Analyse mit Daten des Nationalen Bildungspanels Deutschland (NEPS). Empirische Pädagogik 2015, 29, 211–229. [Google Scholar]
- Gigante, J.; Gilmore, L. Australian preservice teachers’ attitudes and perceived efficacy for teaching in inclusive classrooms. Int. J. Incl. Educ. 2020, 24, 1568–1577. [Google Scholar] [CrossRef]
- Hassanein, E.E.A.; Alshaboul, Y.M.; Ibrahim, S. The impact of teacher preparation on preservice teachers’ attitudes toward inclusive education in Qatar. Heliyon 2021, 7, e07925. [Google Scholar] [CrossRef] [PubMed]
- Hsiao, Y.-J. The Impact of Interaction with Adults with Disabilities on Preservice General Education Students’ Attitudes towards Disability and Inclusion. Int. J. Disabil. Dev. Educ. 2020, 69, 1373–1388. [Google Scholar] [CrossRef]
- Kessels, U.; Erbring, S.; Heierman, L. Implizite Einstellungen von Lehramtsstudierenden zur Inklusion. Psychol. Erzieh. Und Unterr. 2014, 61, 189–202. [Google Scholar] [CrossRef]
- Sharma, U.; Forlin, C.; Loreman, T. Impact of training on pre-service teachers’ attitudes and concerns about inclusive education and sentiments about persons with disabilities. Disabil. Soc. 2008, 23, 773–785. [Google Scholar] [CrossRef]
- Gebhardt, M.; Schurig, M.; Suggate, S.; Scheer, D.; Capovilla, D. Social, Systemic, Individual-Medical or Cultural? Questionnaire on the Concepts of Disability Among Teacher Education Students. Front. Educ. 2022, 6, 701987. [Google Scholar] [CrossRef]
- Lutz, S.; Frey, A.; Rank, A.; Gebhardt, M. InClass—An instrument to assess classroom management in inclusive and special education with a focus on heterogeneous learning groups. Front. Educ. 2024, 9, 1316059. [Google Scholar] [CrossRef]
- Eagly, A.H.; Chaiken, S. The Advantages of an Inclusive Definition of Attitude. Soc. Cogn. 2007, 25, 582–602. [Google Scholar] [CrossRef]
- Avramidis, E.; Norwich, B. Teachers’ attitudes towards integration/inclusion: A review of the literature. Eur. J. Spec. Needs Educ. 2002, 17, 129–147. [Google Scholar] [CrossRef]
- Dignath, C.; Rimm-Kaufman, S.; Van Ewijk, R.; Kunter, M. Teachers’ Beliefs About Inclusive Education and Insights on What Contributes to Those Beliefs: A Meta-analytical Study. Educ. Psychol. Rev. 2022, 34, 2609–2660. [Google Scholar] [CrossRef]
- van Steen, T.; Wilson, C. Individual and cultural factors in teachers’ attitudes towards inclusion: A meta-analysis. Teach. Teach. Educ. 2020, 95, 103127. [Google Scholar] [CrossRef]
- Ruberg, C.; Porsch, R. Einstellungen von Lehramtsstudierenden und Lehrkräften zur schulischen Inklusion. Ein systematisches Review deutschsprachiger Forschungsarbeiten. Z. Für Pädagogik 2017, 63, 393–415. [Google Scholar] [CrossRef]
- Donath, J.L.; Lüke, T.; Graf, E.; Tran, U.S.; Götz, T. Does professional development effectively support the implementation of inclusive Education? A Meta-Analysis. Educ. Psychol. Rev. 2023, 35, 30. [Google Scholar] [CrossRef]
- Yada, A.; Leskinen, M.; Savolainen, H.; Schwab, S. Meta-analysis of the relationship between teachers’ self-efficacy and attitudes toward inclusive education. Teach. Teach. Educ. 2021, 109, 103521. [Google Scholar] [CrossRef]
- Pettigrew, T.F.; Tropp, L.R. A meta-analytic test of intergroup contact theory. J. Personal. Soc. Psychol. 2006, 90, 751–783. [Google Scholar] [CrossRef] [PubMed]
- Rademaker, F.; De Boer, A.; Kupers, E.; Minnaert, A. Applying the Contact Theory in Inclusive Education: A Systematic review on the impact of contact and information on the social participation of students with Disabilities. Front. Educ. 2020, 5, 602414. [Google Scholar] [CrossRef]
- Boyle, C.; Topping, K.; Jindal-Snape, D. Teachers’ attitudes towards inclusion in high schools. Teach. Teach. 2013, 19, 527–542. [Google Scholar] [CrossRef]
- Forlin, C.; Earle, C.; Loreman, T.; Sharma, U. The Sentiments, Attitudes, and Concerns about Inclusive Education Revised (SACIE-R) Scale for Measuring Pre-Service Teachers’ Perceptions about Inclusion. Except. Educ. Int. 2011, 21, 50–65. [Google Scholar] [CrossRef]
- Kuhl, J.; Redlich, H.; Schäfer, L. Einstellungen verschiedener Lehrergruppen gegenüber Menschen mit geistiger Behinderung. Z. Für Bild. 2014, 4, 271–287. [Google Scholar] [CrossRef]
- Wilkerson, S.E. Assessing Teacher Attitude Toward the Inclusion of Students with Autism. Ph.D. Thesis, University of Louisville, Louisville, KY, USA, 2012. [Google Scholar]
- Emmers, E.; Baeyens, D.; Petry, K. Does intense contact with people with disabilities lead to more inclusive behaviour within professional practice? Educ. Stud. 2022, 49, 492–506. [Google Scholar] [CrossRef]
- Goddard, C.; Evans, D. Primary Pre-Service Teachers’ Attitudes Towards Inclusion Across the Training Years. Aust. J. Teach. Educ. 2018, 43, 122–142. [Google Scholar] [CrossRef]
- Kunz, A.; Luder, R.; Kassis, W. Beliefs and Attitudes Toward Inclusion of Student Teachers and Their Contact With People With Disabilities. Front. Educ. 2021, 6, 650236. [Google Scholar] [CrossRef]
- Subban, P.; Sharma, U. Primary school teachers’ perceptions of inclusive education in Victoria, Australia. Int. J. Spec. Educ. 2006, 21, 42–52. [Google Scholar]
- Ahsan, M.T.; Deppeler, J.M.; Sharma, U. Predicting pre-service teachers’ preparedness for inclusive education: Bangladeshi pre-service teachers’ attitudes and perceived teaching-efficacy for inclusive education. Camb. J. Educ. 2013, 43, 517–535. [Google Scholar] [CrossRef]
- Forlin, C.; Chambers, D. Teacher preparation for inclusive education: Increasing knowledge but raising concerns. Asia-Pac. J. Teach. Educ. 2011, 39, 17–32. [Google Scholar] [CrossRef]
- Sharma, U.; Loreman, T.; Forlin, C. Measuring teacher efficacy to implement inclusive practices. J. Res. Spec. Educ. Needs 2012, 12, 12–21. [Google Scholar] [CrossRef]
- Ekstam, U.; Korhonen, J.; Linnanmäki, K.; Aunio, P. Special education pre-service teachers’ interest, subject knowledge, and teacher efficacy beliefs in mathematics. Teach. Teach. Educ. 2017, 63, 338–345. [Google Scholar] [CrossRef]
- Klassen, R.M.; Tze, V.M.C.; Betts, S.M.; Gordon, K.A. Teacher Efficacy Research 1998–2009: Signs of Progress or Unfulfilled Promise? Educ. Psychol. Rev. 2011, 23, 21–43. [Google Scholar] [CrossRef]
- Saloviita, T. Attitudes of Teachers Towards Inclusive Education in Finland. Scand. J. Educ. Res. 2018, 64, 270–282. [Google Scholar] [CrossRef]
- Velásquez, P. Higher Education and the Evolution of Prejudice. Ph.D. Thesis, Sociologiska institutionen, Umeå Universitet, Umea, Sweden, 2023. Volume 89. [Google Scholar]
- Weisel, A.; Zaidman, A. Attitudes of Secular and Religious Israeli Adolescents Towards Persons with Disabilities: A multidimensional analysis. Int. J. Disabil. Dev. Educ. 2003, 50, 309–323. [Google Scholar] [CrossRef]
- Ahmmed, M.; Sharma, U.; Deppeler, J. Variables affecting teachers’ intentions to include students with disabilities in regular primary schools in Bangladesh. Disabil. Soc. 2014, 29, 317–331. [Google Scholar] [CrossRef]
- Avramidis, E.; Bayliss, P.; Burden, R. A survey into mainstream teachers’ attitudes towards the inclusion of children with special educational needs in the ordinary school in one local education authority. Educ. Psychol. 2000, 20, 191–221. [Google Scholar] [CrossRef]
- Tripp, A.; Rizzo, T.L. Disability Labels Affect Physical Educators. Adapt. Phys. Act. Q. 2006, 23, 310–326. [Google Scholar] [CrossRef]
- Michailakis, D. The Systems Theory Concept of Disability: One is not born a disabled person, one is observed to be one. Disabil. Soc. 2003, 18, 209–229. [Google Scholar] [CrossRef]
- Dirth, T.P.; Branscombe, N.R. Disability Models Affect Disability Policy Support through Awareness of Structural Discrimination. J. Soc. Issues 2017, 73, 413–442. [Google Scholar] [CrossRef]
- Dirth, T.P.; Branscombe, N.R. Recognizing Ableism: A Social identity analysis of disabled people perceiving discrimination as illegitimate. J. Soc. Issues 2019, 75, 786–813. [Google Scholar] [CrossRef]
- Graham, L.J. Inclusive Education for the 21st Century: Theory, Policy and Practice; Routledge: London, UK, 2023. [Google Scholar]
- Finkelstein, V. The ‘Social Model of Disability’ and the Disability Movement. 2007. Available online: https://disability-studies.leeds.ac.uk/wp-content/uploads/sites/40/library/finkelstein-The-Social-Model-of-Disability-and-the-Disability-Movement.pdf (accessed on 23 February 2026).
- Oliver, M.; Barnes, C. Disability studies, disabled people and the struggle for inclusion. Br. J. Sociol. Educ. 2010, 31, 547–560. [Google Scholar] [CrossRef]
- Shakespeare, T. Disability Rights and Wrongs; Routledge: London, UK, 2006. [Google Scholar] [CrossRef]
- Moberg, S.; Muta, E.; Korenaga, K.; Kuorelahti, M.; Savolainen, H. Struggling for inclusive education in Japan and Finland: Teachers’ attitudes towards inclusive education. Eur. J. Spec. Needs Educ. 2020, 35, 100–114. [Google Scholar] [CrossRef]
- Selisko, T.J.; Eckert, C.; Perels, F. Models of disability as distinguishing factor: A theoretical framework of inclusive education and the application to a literature review. Cogent Educ. 2024, 11, 2379681. [Google Scholar] [CrossRef]
- Robertson, Z.S.; Jaswal, V.K. Barriers to inclusion: Incorporating the social model in the study of children’s understanding of disability. Cogn. Dev. 2024, 70, 101435. [Google Scholar] [CrossRef]
- Heinrich-Heine-Universität Düsseldorf. G*Power, Version 3.1.9.7; Computer Software; Heinrich-Heine-Universität Düsseldorf: Düsseldorf, Germany, 2020. Available online: https://www.psychologie.hhu.de/arbeitsgruppen/allgemeine-psychologie-und-arbeitspsychologie/gpower (accessed on 23 February 2026).
- Gebhardt, M.; Schurig, M.; Suggate, S.; Scheer, D.; Capovilla, D. Fragebogen zum Konstrukt Behinderung 0.2 (Concepts of Disability, Cod); University of Regensburg: Regensburg, Germany, 2021. [Google Scholar] [CrossRef]
- Kunz, A.; Luder, R.; Moretti, M. Die Messung von Einstellungen zur Integration (EZI). Empirische Sonderpädagogik 2010, 2, 83–94. [Google Scholar] [CrossRef]
- IBM Corp. IBM SPSS Statistics, Version 29.0; Computer software; IBM Corp: Armonk, NY, USA, 2022.
- Arbuckle, J.L. IBM SPSS Amos for Structural Equation Modeling, Version 29.0; Computer software; IBM Corp: Armonk, NY, USA, 2021.
- VERBI Software. MAXQDA 2022, VERBI Software: Berlin, Germany, 2022. Available online: https://maxqda.com (accessed on 23 February 2026).
- Hsieh, H.-F.; Shannon, S.E. Three approaches to qualitative content analysis. Qual. Health Res. 2005, 15, 1277–1288. [Google Scholar] [CrossRef]
- Krapp, A.; Prenzel, M. Research on Interest in Science: Theories, methods, and findings. Int. J. Sci. Educ. 2011, 33, 27–50. [Google Scholar] [CrossRef]
- Lüke, T.; Grosche, M. What do I think about inclusive education? It depends on who is asking. Experimental evidence for a social desirability bias in attitudes towards inclusion. Int. J. Incl. Educ. 2018, 22, 38–53. [Google Scholar] [CrossRef]
- Saiz-González, P.; De La Fuente-González, S.; Sierra-Díaz, J.; Uría-Valle, P. Inclusive Education and Physical Education in Spain: A Qualitative analysis of teachers’ perspectives. Educ. Sci. 2025, 15, 108. [Google Scholar] [CrossRef]
- Calandri, E.; Mastrokoukou, S.; Marchisio, C.; Monchietto, A.; Graziano, F. Teacher Emotional Competence for Inclusive Education: A Systematic review. Behav. Sci. 2025, 15, 359. [Google Scholar] [CrossRef] [PubMed]
- Göransson, K.; Nilholm, C. Conceptual diversities and empirical shortcomings—A critical analysis of research on inclusive education. Eur. J. Spec. Needs Educ. 2014, 29, 265–280. [Google Scholar] [CrossRef]
- Qvortrup, A.; Qvortrup, L. Inclusion: Dimensions of inclusion in education. Int. J. Incl. Educ. 2017, 22, 803–817. [Google Scholar] [CrossRef]
- Chiner, E.; Cardona, M.C. Inclusive education in Spain: How do skills, resources, and supports affect regular education teachers’ perceptions of inclusion? Int. J. Incl. Educ. 2013, 17, 526–541. [Google Scholar] [CrossRef]

| SRW | URW | S.E. | C.R. | p | |||
|---|---|---|---|---|---|---|---|
| SoC | <--- | SC | 0.27 | 0.45 | 0.17 | 2.64 | 0.01 |
| SoC | <--- | Interest | −0.19 | −0.53 | 0.23 | −2.32 | 0.02 |
| SI | <--- | SC | 0.09 | 0.08 | 0.09 | 0.80 | 0.42 |
| SI | <--- | SoC | 0.16 | 0.08 | 0.05 | 1.51 | 0.13 |
| SI | <--- | Interest | −0.18 | −0.24 | 0.13 | −1.83 | 0.07 |
| Family | <--- | SC | 0.55 | 1.00 | |||
| Friends | <--- | SC | 0.77 | 1.25 | 0.23 | 5.54 | *** |
| Acquaintances | <--- | SC | 0.77 | 1.58 | 0.29 | 5.55 | *** |
| SI_1 | <--- | SI | 0.53 | 1.00 | |||
| SI_2 | <--- | SI | 0.69 | 1.28 | 0.24 | 5.42 | *** |
| SI_3 | <--- | SI | 0.72 | 1.27 | 0.23 | 5.52 | *** |
| SI_4 | <--- | SI | 0.78 | 1.51 | 0.27 | 5.65 | *** |
| D_5 | <--- | SoC | 0.83 | 1.00 | |||
| D_4 | <--- | SoC | 0.82 | 1.13 | 0.10 | 11.73 | *** |
| D_3 | <--- | SoC | 0.79 | 0.87 | 0.08 | 11.11 | *** |
| D_2 | <--- | SoC | 0.80 | 1.21 | 0.11 | 11.23 | *** |
| D_1 | <--- | SoC | 0.81 | 1.01 | 0.09 | 11.46 | *** |
Disclaimer/Publisher’s Note: The statements, opinions and data contained in all publications are solely those of the individual author(s) and contributor(s) and not of MDPI and/or the editor(s). MDPI and/or the editor(s) disclaim responsibility for any injury to people or property resulting from any ideas, methods, instructions or products referred to in the content. |
© 2026 by the authors. Licensee MDPI, Basel, Switzerland. This article is an open access article distributed under the terms and conditions of the Creative Commons Attribution (CC BY) license.
Share and Cite
Arias Campos, M.; Gebhardt, M.; Gegenfurtner, A. Regular Teachers for Regular Children: What Attitudes Toward Implementing Inclusive Classrooms Do Pre-Service Teachers from Regular Schools Have? Disabilities 2026, 6, 22. https://doi.org/10.3390/disabilities6020022
Arias Campos M, Gebhardt M, Gegenfurtner A. Regular Teachers for Regular Children: What Attitudes Toward Implementing Inclusive Classrooms Do Pre-Service Teachers from Regular Schools Have? Disabilities. 2026; 6(2):22. https://doi.org/10.3390/disabilities6020022
Chicago/Turabian StyleArias Campos, Manuela, Markus Gebhardt, and Andreas Gegenfurtner. 2026. "Regular Teachers for Regular Children: What Attitudes Toward Implementing Inclusive Classrooms Do Pre-Service Teachers from Regular Schools Have?" Disabilities 6, no. 2: 22. https://doi.org/10.3390/disabilities6020022
APA StyleArias Campos, M., Gebhardt, M., & Gegenfurtner, A. (2026). Regular Teachers for Regular Children: What Attitudes Toward Implementing Inclusive Classrooms Do Pre-Service Teachers from Regular Schools Have? Disabilities, 6(2), 22. https://doi.org/10.3390/disabilities6020022

