Source Apportionment of Atmospheric Deposition Species in an Agricultural Brazilian Region Using Positive Matrix Factorization †
Abstract
:1. Introduction
2. Material and Methods
2.1. Study Area
2.2. Sampling and Sample Analysis
2.3. Data Analysis
2.3.1. Samples Validation
2.3.2. Non-Measure Species Estimate
2.3.3. Volume Weighted Mean
2.3.4. Neutralization Factor
2.3.5. Positive Matrix Factorization (PMF)
3. Results and Discussion
3.1. Samples Validation
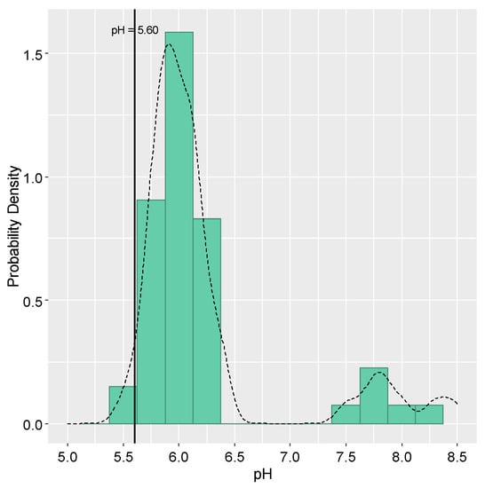
3.2. pH Variation
3.3. Ionic Composition
3.4. Neutralization Factor
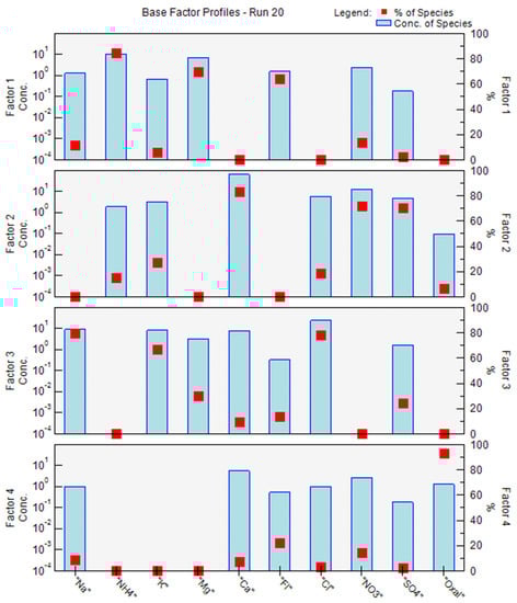
3.5. Source Identification Based on PMF Results
4. Conclusions
Author Contributions
Institutional Review Board Statement
Informed Consent Statement
Data Availability Statement
Acknowledgments
Conflicts of Interest
References
- Kamani, H.; Hoseini, M. Study of trace elements in wet atmospheric precipitation in Tehran, Iran. Environ. Monit. Assess. 2014, 186, 5059–5067. [Google Scholar] [CrossRef] [PubMed]
- Araujo, T.G.; Souza, M.F.L.; De Mello, W.Z.; Da Silva, D.M.L. Bulk Atmospheric Deposition of Major Ions and Dissolved Organic Nitrogen in the Lower Course of a Tropical River Basin, Southern Bahia, Brazil. J. Braz. Chem. Soc. 2015, 26, 1692–1701. [Google Scholar] [CrossRef]
- Duan, L.; Chen, X.; Ma, X.; Zhao, B.; Larssen, T.; Wang, S.; Ye, Z. Atmospheric S and N deposition relates to increasing riverine transport of S and N in southwest China: Implications for soil acidification. Environ. Pollut. 2016, 218, 1191–1199. [Google Scholar] [CrossRef] [PubMed]
- Sun, X.; Wang, Y.; Li, H.; Yang, X.; Sun, L.; Wang, X.; Wang, T.; Wang, W. Organic acids in cloud water and rainwater at a mountain site in acid rain areas of South China. Environ. Sci. Pollut. Res. 2016, 23, 9529–9539. [Google Scholar] [CrossRef] [PubMed]
- Zhou, X.; Xu, Z.; Liu, W.; Wu, Y.; Zhao, T.; Jiang, H.; Zhang, X.; Zhang, J.; Zhou, L.; Wang, Y. Chemical composition of precipitation in Shenzhen, a coastal mega-city in South China: Influence of urbanization and anthropogenic activities on acidity and ionic composition. Sci. Total Environ. 2019, 662, 218–226. [Google Scholar] [CrossRef] [PubMed]
- Deusdará, K.R.L.; Forti, M.C.; Borma, L.S.; Menezes, R.S.C.; Lima, J.R.S.; Ometto, J.P.H.B. Rainwater chemistry and bulk atmospheric deposition in a tropical semiarid ecosystem: The Brazilian Caatinga. J. Atmos. Chem. 2017, 74, 71–85. [Google Scholar] [CrossRef]
- Szép, R.; Bodor, Z.; Miklóssy, I.; Niță, I.A.; Oprea, O.A.; Keresztesi, Á. Influence of peat fires on the rainwater chemistry in intra-mountain basins with specific atmospheric circulations (Eastern Carpathians, Romania). Sci. Total Environ. 2019, 647, 275–289. [Google Scholar] [CrossRef]
- Rastegari Mehr, M.; Keshavarzi, B.; Sorooshian, A. Influence of natural and urban emissions on rainwater chemistry at a southwestern Iran coastal site. Sci. Total Environ. 2019, 668, 1213–1221. [Google Scholar] [CrossRef]
- Moreda-Piñeiro, J.; Alonso-Rodríguez, E.; Moscoso-Pérez, C.; Blanco-Heras, G.; Turnes-Carou, I.; López-Mahía, P.; Muniategui-Lorenzo, S.; Prada-Rodríguez, D. Influence of marine, terrestrial and anthropogenic sources on ionic and metallic composition of rainwater at a suburban site (northwest coast of Spain). Atmos. Environ. 2014, 88, 30–38. [Google Scholar] [CrossRef]
- Kuzu, S.L.; Saral, A. The effect of meteorological conditions on aerosol size distribution in Istanbul. Air Qual. Atmos. Health 2017, 10, 1029–1038. [Google Scholar] [CrossRef]
- Anil, I.; Alagha, O.; Karaca, F. Effects of transport patterns on chemical composition of sequential rain samples: Trajectory clustering and principal component analysis approach. Air Qual. Atmos. Health 2017, 10, 1193–1206. [Google Scholar] [CrossRef]
- Zhang, N.; Cao, J.; He, Y.; Xiao, S. Chemical composition of rainwater at Lijiang on the Southeast Tibetan Plateau: Influences from various air mass sources. J. Atmos. Chem. 2014, 71, 157–174. [Google Scholar] [CrossRef]
- Khan, M.F.; Latif, M.T.; Saw, W.H.; Amil, N.; Nadzir, M.S.M.; Sahani, M.; Tahir, N.M.; Chung, J.X. Fine particulate matter in the tropical environment: Monsoonal effects, source apportionment, and health risk assessment. Atmos. Chem. Phys. 2016, 16, 597–617. [Google Scholar] [CrossRef] [Green Version]
- Sofowote, U.M.; Su, Y.; Dabek-Zlotorzynska, E.; Rastogi, A.K.; Brook, J.; Hopke, P.K. Sources and temporal variations of constrained PMF factors obtained from multiple-year receptor modeling of ambient PM2.5 data from five speciation sites in Ontario, Canada. Atmos. Environ. 2015, 108, 140–150. [Google Scholar] [CrossRef]
- Roy, A.; Chatterjee, A.; Tiwari, S.; Sarkar, C.; Das, S.K.; Ghosh, S.K.; Raha, S. Precipitation chemistry over urban, rural and high altitude Himalayan stations in eastern India. Atmos. Res. 2016, 181, 44–53. [Google Scholar] [CrossRef]
- Lara, L.B.L.S.; Artaxo, P.; Martinelli, L.A.; Victoria, R.L.; Camargo, P.B.; Krusche, A.; Ayers, G.P.; Ferraz, E.S.B.; Ballester, M.V. Chemical composition of rainwater and anthropogenic influences in the Piracicaba River Basin, Southeast Brazil. Atmos. Environ. 2001, 35, 4937–4945. [Google Scholar] [CrossRef]
- Almeida, G.L.M.D.; da Ferreira, E.C.M.; da Mendes, D.J.S.; Gomes, B.A.B.; do Souza, F.N.; do Silva, J.N.; Dos Santos, S.A.; Teixeira, P.B. Estudo sobre as regiões de planejamento de Minas Gerais: Sul de Minas Gerais; Fecomércio-MG: Belo Horizonte, Brazil, 2017. [Google Scholar]
- IBGE. Cidades e Estados: Lavras. Available online: https://cidades.ibge.gov.br/brasil/mg/lavras (accessed on 1 June 2019).
- EMBRAPA. Levantamento de Reconhecimento de Média Intensidade dos Solos da Zona Campos das Vertentes—MG; Embrapa Solos: Rio de Janeiro, Brazil, 2006. [Google Scholar]
- IBGE. Produção Agrícola Municipal. Available online: https://sidra.ibge.gov.br/Tabela/5457 (accessed on 3 June 2021).
- DENATRAN. Frota de Veículos. 2018. Available online: https://infraestrutura.gov.br/component/content/article/115-portal-denatran/8558-frota-de-veiculos-2018.html (accessed on 1 June 2019).
- INMET. Normais Climatológicas do Brasil. Available online: http://www.inmet.gov.br/portal/index.php?r=clima/normaisClimatologicas (accessed on 15 September 2019).
- WMO. Manual for the Gaw Precipitation Chemistry Programme: Guidelines, Data Quality Objectives and Standard Operating Procedures; GAW Precipitation Chemistry Science Advisory Group, 2004; Available online: https://library.wmo.int/doc_num.php?explnum_id=9287 (accessed on 1 June 2019).
- R Core Team. R: A Language and Environment for Statistical Computing; R Foundation for Statistical Computing: Vienna, Austria, 2019. [Google Scholar]
- Wickham, H. ggplot2: Elegant Graphics for Data Analysis; Springer: New York, NY, USA, 2016. [Google Scholar]
- Schaug, J.; Semb, A.; Hjellbrekke, A.-G.; Hanssen, J.; Pedersen, A. Data Quality and Quality Assurance Report; Norsk Institutt for Air Research (NILU): Kjeller, Norway, 1997. [Google Scholar]
- Clarke, N.; Žlindra, D.; Ulrich, E.; Mosello, R.; Derome, J.; Derome, K.; König, N.; Lövblad, G.; Draaijers, G.; Hansen, K.; et al. Manual on Methods and Criteria for Harmonized Sampling, Assessment, Monitoring and Analysis of the Effects of Air Pollution on Forests—Part XIV.; UNECE ICP Forests Programme Coordinating Centre: Eberswalde, Germany, 2016. [Google Scholar]
- Huang, D.Y.; Xu, Y.G.; Peng, P.; Zhang, H.H.; Lan, J.B. Chemical composition and seasonal variation of acid deposition in Guangzhou, South China: Comparison with precipitation in other major Chinese cities. Environ. Pollut. 2009, 157, 35–41. [Google Scholar] [CrossRef]
- Qiao, X.; Xiao, W.; Jaffe, D.; Kota, S.H.; Ying, Q.; Tang, Y. Atmospheric wet deposition of sulfur and nitrogen in Jiuzhaigou National Nature Reserve, Sichuan Province, China. Sci. Total Environ. 2015, 511, 28–36. [Google Scholar] [CrossRef]
- US-EPA. Positive Matrix Factorization Model; US EPA Research: Washington, DC, USA, 2018.
- US-EPA. EPA Positive Matrix Factorization (PMF) 5.0—Fundamentals and User Guide; Environmental Protection Agency Research: Washington, DC, USA, 2014.
- Paatero, P. Least squares formulation of robust non-negative factor analysis. Chemom. Intell. Lab. Syst. 1997, 37, 23–35. [Google Scholar] [CrossRef]
- Paatero, P.; Tapper, U. Positive matrix factorization: A non-negative factor model with optimal utilization of error estimates of data values. Environmetrics 1994, 5, 111–126. [Google Scholar] [CrossRef]
- Reff, A.; Eberly, S.I.; Bhave, P.V. Receptor modeling of ambient particulate matter data using positive matrix factorization: Review of existing methods. J. Air Waste Manag. Assoc. 2007, 57, 146–154. [Google Scholar] [CrossRef] [Green Version]
- Alves, D.D.; Backes, E.; Rocha-Uriartt, L.; Riegel, R.P.; de Quevedo, D.M.; Schmitt, J.L.; da Costa, G.M.; Osório, D.M.M. Chemical composition of rainwater in the Sinos River Basin, Southern Brazil: A source apportionment study. Environ. Sci. Pollut. Res. 2018, 25, 24150–24161. [Google Scholar] [CrossRef]
- Prathibha, P.; Kothai, P.; Saradhi, I.V.; Pandit, G.G.; Puranik, V.D. Chemical characterization of precipitation at a coastal site in Trombay, Mumbai, India. Environ. Monit. Assess. 2010, 168, 45–53. [Google Scholar] [CrossRef] [PubMed]
- Xu, H.; Bi, X.H.; Feng, Y.C.; Lin, F.M.; Jiao, L.; Hong, S.M.; Liu, W.G.; Zhang, X.-Y. Chemical composition of precipitation and its sources in Hangzhou, China. Environ. Monit. Assess. 2011, 183, 581–592. [Google Scholar] [CrossRef] [PubMed]
- Meng, Y.; Zhao, Y.; Li, R.; Li, J.; Cui, L.; Kong, L.; Fu, H. Characterization of inorganic ions in rainwater in the megacity of Shanghai: Spatiotemporal variations and source apportionment. Atmos. Res. 2019, 222, 12–24. [Google Scholar] [CrossRef]
- Akpo, A.B.; Galy-Lacaux, C.; Laouali, D.; Delon, C.; Liousse, C.; Adon, M.; Gardrat, E.; Mariscal, A.; Darakpa, C. Precipitation chemistry and wet deposition in a remote wet savanna site in West Africa: Djougou (Benin). Atmos. Environ. 2015, 115, 110–123. [Google Scholar] [CrossRef]
- Zhao, M.; Li, L.; Liu, Z.; Chen, B.; Huang, J.; Cai, J.; Deng, S. Chemical Composition and Sources of Rainwater Collected at a Semi-Rural Site in Ya’an, Southwestern China. Atmos. Clim. Sci. 2013, 03, 486–496. [Google Scholar] [CrossRef] [Green Version]
- Seinfeld, J.H.; Pandis, S.N. Atmospheric Chemistry and Physics: From Air Pollution to Climate Change, 2nd ed.; John Wiley & Sons, Inc.: Hoboken, NJ, USA, 1998; Volume 51, ISBN 9780471720171. [Google Scholar]
- Mimura, A.M.S.; Almeida, J.M.; Vaz, F.A.S.; de Oliveira, M.A.L.; Ferreira, C.C.M.; Silva, J.C.J. Chemical composition monitoring of tropical rainwater during an atypical dry year. Atmos. Res. 2016, 169, 391–399. [Google Scholar] [CrossRef]
- Bakayoko, A.; Galy-Lacaux, C.; Yoboué, V.; Hickman, J.E.; Roux, F.; Gardrat, E.; Julien, F.; Delon, C. Dominant contribution of nitrogen compounds in precipitation chemistry in the Lake Victoria catchment (East Africa). Environ. Res. Lett. 2021, 16, 045013. [Google Scholar] [CrossRef]
- Migliavacca, D.; Teixeira, E.C.; Wiegand, F.; Machado, A.C.M.; Sanchez, J. Atmospheric precipitation and chemical composition of an urban site, Guaíba hydrographic basin, Brazil. Atmos. Environ. 2005, 39, 1829–1844. [Google Scholar] [CrossRef]
- Xiao, J. Chemical composition and source identification of rainwater constituents at an urban site in Xi’an. Environ. Earth Sci. 2016, 75, 1–12. [Google Scholar] [CrossRef]
- Tositti, L.; Pieri, L.; Brattich, E.; Parmeggiani, S.; Ventura, F. Chemical characteristics of atmospheric bulk deposition in a semi-rural area of the Po Valley (Italy). J. Atmos. Chem. 2018, 75, 97–121. [Google Scholar] [CrossRef]
- Herrera, J.; Rodríguez, S.; Baéz, A.P. Chemical composition of bulk precipitation in the metropolitan area of Costa Rica, Central America. Atmos. Res. 2009, 94, 151–160. [Google Scholar] [CrossRef]
- Yatkin, S.; Adali, M.; Bayram, A. A study on the precipitation in Izmir, Turkey: Chemical composition and source apportionment by receptor models. J. Atmos. Chem. 2016, 73, 241–259. [Google Scholar] [CrossRef]
- Singh, S.P.; Khare, P.; Satsangi, G.S.; Lakhani, A.; Maharaj Kumari, K.; Srivastava, S.S. Rainwater composition at a regional representative site of a semi-arid region of India. Water. Air. Soil Pollut. 2001, 127, 93–108. [Google Scholar] [CrossRef]
- Zhang, M.; Wang, S.; Wu, F.; Yuan, X.; Zhang, Y. Chemical compositions of wet precipitation and anthropogenic influences at a developing urban site in southeastern China. Atmos. Res. 2007, 84, 311–322. [Google Scholar] [CrossRef]
- Zeng, J.; Han, G.; Wu, Q.; Tang, Y. Effects of agricultural alkaline substances on reducing the rainwater acidification: Insight from chemical compositions and calcium isotopes in a karst forests area. Agric. Ecosyst. Environ. 2020, 290, 106782. [Google Scholar] [CrossRef]
- Guo, S.H.; Gao, P.; Wu, B.; Zhang, L.Y. Fluorine emission list of China’s key industries and soil fluorine concentration estimation. J. Appl. Ecol. 2019. [Google Scholar] [CrossRef]
- Klumpp, A.; Domingos, M.; Klumpp, G. Assessment of the vegetation risk by fluoride emissions from fertiliser industries at Cubatao, Brazil. Sci. Total Environ. 1996, 192, 219–228. [Google Scholar] [CrossRef]
- IBGE. Aplicação de Fertilizantes Nitrogenados por Unidades da Federação. Available online: https://sidra.ibge.gov.br/tabela/770 (accessed on 5 June 2021).
- Almaraz, M.; Bai, E.; Wang, C.; Trousdell, J.; Conley, S.; Faloona, I.; Houlton, B.Z. Erratum: Agriculture is a major source of NOx pollution in California (Science Advances doi:10.1126/sciadv.aao3477). Sci. Adv. 2018, 4, 1–9. [Google Scholar] [CrossRef] [Green Version]
- Niu, H.; He, Y.; Zhu, G.; Xin, H.; Du, J.; Pu, T.; Lu, X.; Zhao, G. Environmental implications of the snow chemistry from Mt. Yulong, southeastern Tibetan Plateau. Quat. Int. 2013, 313–314, 168–178. [Google Scholar] [CrossRef]
- Niu, Y.; Li, X.; Pu, J.; Huang, Z. Organic acids contribute to rainwater acidity at a rural site in eastern China. Air Qual. Atmos. Health 2018, 11, 459–469. [Google Scholar] [CrossRef]





Publisher’s Note: MDPI stays neutral with regard to jurisdictional claims in published maps and institutional affiliations. |
© 2021 by the authors. Licensee MDPI, Basel, Switzerland. This article is an open access article distributed under the terms and conditions of the Creative Commons Attribution (CC BY) license (https://creativecommons.org/licenses/by/4.0/).
Share and Cite
Pereira, J.N.; Fornaro, A.; Vieira-Filho, M. Source Apportionment of Atmospheric Deposition Species in an Agricultural Brazilian Region Using Positive Matrix Factorization. Environ. Sci. Proc. 2021, 8, 12. https://doi.org/10.3390/ecas2021-10698
Pereira JN, Fornaro A, Vieira-Filho M. Source Apportionment of Atmospheric Deposition Species in an Agricultural Brazilian Region Using Positive Matrix Factorization. Environmental Sciences Proceedings. 2021; 8(1):12. https://doi.org/10.3390/ecas2021-10698
Chicago/Turabian StylePereira, Jaqueline Natiele, Adalgiza Fornaro, and Marcelo Vieira-Filho. 2021. "Source Apportionment of Atmospheric Deposition Species in an Agricultural Brazilian Region Using Positive Matrix Factorization" Environmental Sciences Proceedings 8, no. 1: 12. https://doi.org/10.3390/ecas2021-10698
APA StylePereira, J. N., Fornaro, A., & Vieira-Filho, M. (2021). Source Apportionment of Atmospheric Deposition Species in an Agricultural Brazilian Region Using Positive Matrix Factorization. Environmental Sciences Proceedings, 8(1), 12. https://doi.org/10.3390/ecas2021-10698

