The Impacts of the Pandemic on Sustainable Production and Consumption: Toward a System Dynamics Approach †
Abstract
:1. Introduction
2. Literature Review
2.1. Goal 12 and the Current Situation
2.2. SDG Goals and Impacts of the Pandemic
2.3. System Dynamics Approach in the Sustainable Development Context
- Goal 12 of SDG plays an essential role in sustainability and more research is required considering the trade-offs, the complexity, and the challenges of the current indicators.
- The pandemic affects the realization of SDG goals by 2030. A few studies discussed the impacts on the goals. However, focusing on goal 12 and the related indicators has not received much attention in the literature.
- System dynamics is an effective approach for addressing the complexity and self-organizing nature of sustainable development problems. This approach could aid in analyzing the impacts of COVID-19 on the key elements of goal 12.
3. Research Approach
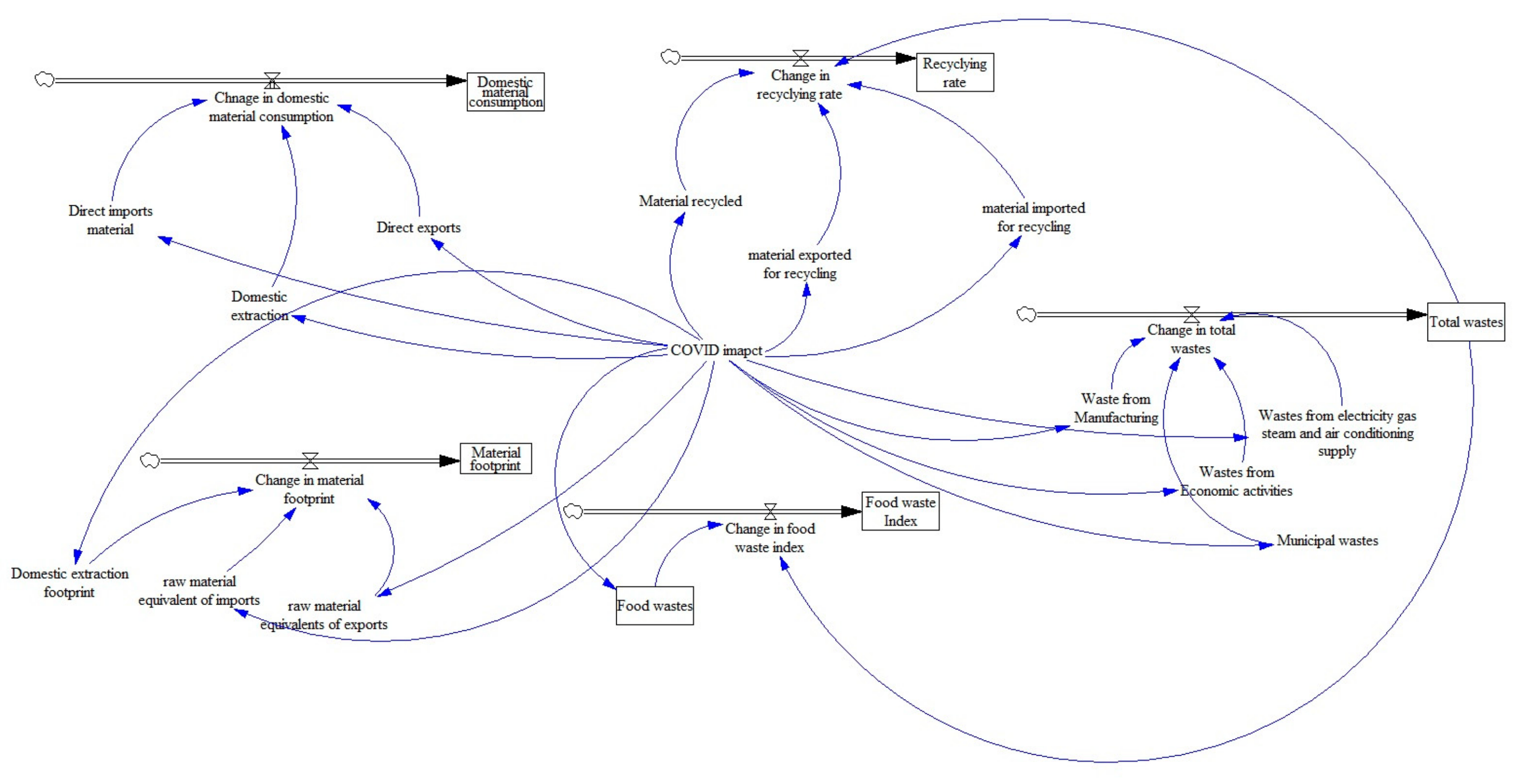
4. Application Perspective
5. Conclusions
Funding
Informed Consent Statement
Conflicts of Interest
Abbreviations
| Domestic material consumption | |
| Direct imports material | |
| Domestic extraction | |
| Direct exports | |
| Material footprint | |
| Raw material equivalent of imports | |
| Raw material equivalents of exports | |
| Food wastes in the waste stream and in the supply chain | |
| Food wastes | |
| Total wastes | |
| Food wastes generated in tier i of the supply chain | |
| Recycling rate | |
| Material recycled | |
| Material exported for recycling | |
| Material imported for recycling | |
| Waste from Manufacturing | |
| Waste from other economic activities | |
| Waste from electricity, gas, steam, and air conditioning supply | |
| Municipal Wastes |
References
- Ivanov, D. Predicting the impacts of epidemic outbreaks on global supply chains: A simulation-based analysis on the coronavirus outbreak (COVID-19/SARS-CoV-2) case. Transp. Res. Part E Logist. Transp. Rev. 2020, 136, 101922. [Google Scholar] [CrossRef] [PubMed]
- Govindan, K.; Mina, H.; Alavi, B. A decision support system for demand management in healthcare supply chains considering the epidemic outbreaks: A case study of coronavirus disease 2019 (COVID-19). Transp. Res. Part E Logist. Transp. Rev. 2020, 138, 101967. [Google Scholar] [CrossRef] [PubMed]
- Shokrani, A.; Loukaides, E.G.; Elias, E.; Lunt, A.J. Exploration of alternative supply chains and distributed manufacturing in response to COVID-19; a case study of medical face shields. Mater. Des. 2020, 192, 108749. [Google Scholar] [CrossRef] [PubMed]
- Sarkis, J.; Cohen, M.J.; Dewick, P.; Schröder, P. A brave new world: Lessons from the COVID-19 pandemic for transitioning to sustainable supply and production. Resour. Conserv. Recycl. 2020, 159, 104894. [Google Scholar] [CrossRef] [PubMed]
- Giannis, A.; Chen, M.; Yin, K.; Tong, H.; Veksha, A. Application of system dynamics modeling for evaluation of different recycling scenarios in Singapore. J. Mater. Cycles Waste Manag. 2016, 19, 1177–1185. [Google Scholar] [CrossRef]
- The Sustainable Development Goals, United Nations. Sustainable Development Goals. 2018. Available online: https://www.un.org/development/desa/publications/the-sustainable-development-goals-report-2018.html (accessed on 5 April 2022).
- UNEP. Available online: https://www.unep.org/explore-topics/sustainable-development-goals/why-do-sustainable-development-goals-matter/goal-12 (accessed on 5 April 2022).
- Keivanpour, S. An Integrated Approach to Value Chain Analysis of End of Life Aircraft Treatment. Ph.D. Thesis, Université Laval, Québec, QC, Canada, 2015. [Google Scholar]
- Pradhan, P.; Costa, L.; Rybski, D.; Lucht, W.; Kropp, J.P. A systematic study of sustainable development goal (SDG) interactions. Earths Future 2017, 5, 1169–1179. [Google Scholar] [CrossRef] [Green Version]
- Sala, S.; Castellani, V. The consumer footprint: Monitoring sustainable development goal 12 with process-based life cycle assessment. J. Clean. Prod. 2019, 240, 118050. [Google Scholar] [CrossRef] [PubMed]
- Gasper, D.; Shah, A.; Tankha, S. The framing of sustainable consumption and production in SDG 12. Glob. Policy 2019, 10, 83–95. [Google Scholar] [CrossRef]
- Chan, S.; Weitz, N.; Persson, Å.; Trimmer, C. SDG 12: Responsible Consumption and Production; A Review of Research Needs. Technical Annex to the Formas Report Forskning för Agenda 2030; Stockholm Environment Institute: Stockholm, Sweden, 2018. [Google Scholar]
- Elavarasan, R.M.; Pugazhendhi, R.; Jamal, T.; Dyduch, J.; Arif, M.; Kumar, N.M.; Shafiullah, G.; Chopra, S.S.; Nadarajah, M. Envisioning the UN Sustainable Development Goals (SDGs) through the lens of energy sustainability (SDG 7) in the post-COVID-19 world. Appl. Energy 2021, 292, 116665. [Google Scholar] [CrossRef]
- Nundy, S.; Ghosh, A.; Mesloub, A.; Albaqawy, G.A.; Alnaim, M.M. Impact of COVID-19 pandemic on socio-economic, energy-environment and transport sector globally and sustainable development goal (SDG). J. Clean. Prod. 2021, 312, 127705. [Google Scholar] [CrossRef]
- The Lancet Public Health. Will the COVID-19 pandemic threaten the SDGs? Lancet Public Health 2020, 5, e460. [Google Scholar] [CrossRef]
- Kumar, A.; Luthra, S.; Mangla, S.K.; Kazançoğlu, Y. COVID-19 impact on sustainable production and operations management. Sustain. Oper. Comput. 2020, 1, 1–7. [Google Scholar] [CrossRef]
- Hjorth, P.; Bagheri, A. Navigating towards sustainable development: A system dynamics approach. Futures 2006, 38, 74–92. [Google Scholar] [CrossRef]
- Pishvaee, M.S.; Torabi, S.A. A possibilistic programming approach for closed-loop supply chain network design under uncertainty. Fuzzy Sets Syst. 2010, 161, 2668–2683. [Google Scholar] [CrossRef]



| Scenarios | Regions’ Outbreak | Severity | Duration |
|---|---|---|---|
| 1 | Asia | High | 3 months |
| 2 | Asia + US and Europe | High | 6 months |
| 3 | Asia | Moderate | 3 months |
| 4 | Asia + US and Europe | Moderate | 3 months |
Publisher’s Note: MDPI stays neutral with regard to jurisdictional claims in published maps and institutional affiliations. |
© 2022 by the author. Licensee MDPI, Basel, Switzerland. This article is an open access article distributed under the terms and conditions of the Creative Commons Attribution (CC BY) license (https://creativecommons.org/licenses/by/4.0/).
Share and Cite
Keivanpour, S. The Impacts of the Pandemic on Sustainable Production and Consumption: Toward a System Dynamics Approach. Environ. Sci. Proc. 2022, 15, 35. https://doi.org/10.3390/environsciproc2022015035
Keivanpour S. The Impacts of the Pandemic on Sustainable Production and Consumption: Toward a System Dynamics Approach. Environmental Sciences Proceedings. 2022; 15(1):35. https://doi.org/10.3390/environsciproc2022015035
Chicago/Turabian StyleKeivanpour, Samira. 2022. "The Impacts of the Pandemic on Sustainable Production and Consumption: Toward a System Dynamics Approach" Environmental Sciences Proceedings 15, no. 1: 35. https://doi.org/10.3390/environsciproc2022015035
APA StyleKeivanpour, S. (2022). The Impacts of the Pandemic on Sustainable Production and Consumption: Toward a System Dynamics Approach. Environmental Sciences Proceedings, 15(1), 35. https://doi.org/10.3390/environsciproc2022015035
